这种逆变电源在工业中得到广泛应用。日常生活中,最常见的交流电源是由电网直接供电。由电网向交流负载供电是最普通的供电方式。但随着科技的发展,大部分用电设备对电源质量和参数要求不同,导致电网直接供电出现了弊端。在目前的各种电源中,蓄电池、干电池、太阳能电池等都是直流电源,当需要这些电源向交流负载供电时,就需要逆变电路。另外,交流电机调速用变频器、不间断电源、感应加热电源等电力电子装置应用也非常广泛,其电路的核心部分都是逆变电路。它的基本作用是在控制电路的控制下将中间直流电路输出的直流电源转换为频率和电压都任意可调的交流电源。交流变频调速也是利用这一原理工作的。有源逆变除用于直流可逆调速系统外,还用于交流饶线转子异步电动机的串级调速和高压直流输电等方面。
一、逆变器定义:
把平滑的直流电经逆变转换为交流电的电源称为逆变逆变电源
二、逆变器分类:
1.按输出带载情况分为无源逆变和有源逆变。
有源逆变定义:把逆变器的交流输入端接到交流电源上,把直流电逆变为同频率的交流电反馈到电网中叫有源逆变。
无源逆变定义:把逆变器的交流输出端不与电网连接,而直接接到负载上,即把直流电逆变为某一频率或可调频率的交流电供给负载,叫无源逆变。
2. 根据直流侧储能元件的不同,逆变电源又可分为电压型逆变电路和电流型逆变电路。
电压型逆变器给串联负载供电,故又称串联谐振逆变器。
电流型逆变器给并联负载供电,故又称并联谐振逆变器。
3. 按主电路的器件可分为:由具有自关断能力的全控型器件组成的全控型逆变电路;由无关断能力的半控型器件(如普通晶闸管)组成的半控型逆变电路。
半控型逆变电路必须利用换流电压以关断退出导通的器件。若换流电压取自逆变负载端,称为负载换流式逆变电路。这种电路仅适用于容性负载;对于非容性负载,换流电压必须由附设的专门换流电路产生,称自换流式逆变电路。
2. 按波形可分为正弦逆变电路和非正弦逆变电路。二者的优缺点:正弦逆变电路,其开关损耗较小,宜工作于较高频率。非正弦逆变电路,开关损耗较大,故工作频率较正弦逆变电路低。
5.按输出相数可分为单相逆变电路和多相逆变电路。
四、工作原理
桥式逆变电路的开关状态由加于其控制极的电压信号决定,桥式电路的PN端加入直流电压Ud,A、B端接向负载。当T1、T4打开而T2、T3关合时,u0=Ud;相反,当T1、T4关合而T2、T3打开时,u0=-Ud。于是当桥中各臂以频率 f(由控制极电压信号重复频率决定)轮番通断时,输出电压u0将成为交变方波,其幅值为Ud。重复频率为f,如图所示,其基波可表示为把幅值为Ud的矩形波uo展开成傅立叶级数的:uo=4Ud/π (sinwt+1/3 sin3wt+1/5 sin5wt+...)由式可见,控制信号频率f可以决定输出端频率,改变直流电源电压Ud可以改变基波幅值,从而实现逆变的目的。

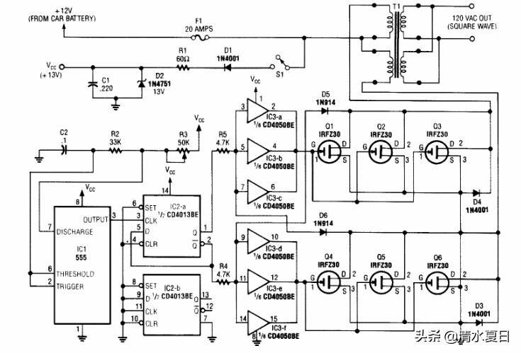
电路实例应用图1

电路实例应用图2

电路实例应用图3

实例电路应用图4

应用实例图5

工作原理框图

电路原理及波形

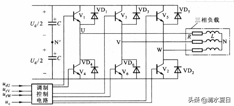
电路结构图