在童年神剧《西游记后转》中,唐僧师徒一行取到真经后三百年后,佛祖圆寂之时,天地突生异变。

*教魔**教头无天占领灵山,告知众妖:33年后,如来会借助转世灵童回归,集齐17颗(龙珠)舍利子,再次重返三界。
而他们的目标就是夺得这17颗舍利子,进而杀死转世灵童,称霸三界。

大结局,孙悟空化身最后一颗无骨舍利,舍身救世,赚足了大家的眼泪。

那么问题来了,舍利子到底是什么呢?是怎么形成呢?
作为佛教圣物,舍利子在佛教中受到重视与尊敬。

源百度百科
舍利子成因至今为谜,众说纷纭,并无权威的答案。
但是,却有人申请了专利,且申请下来了!还不止一个专利!

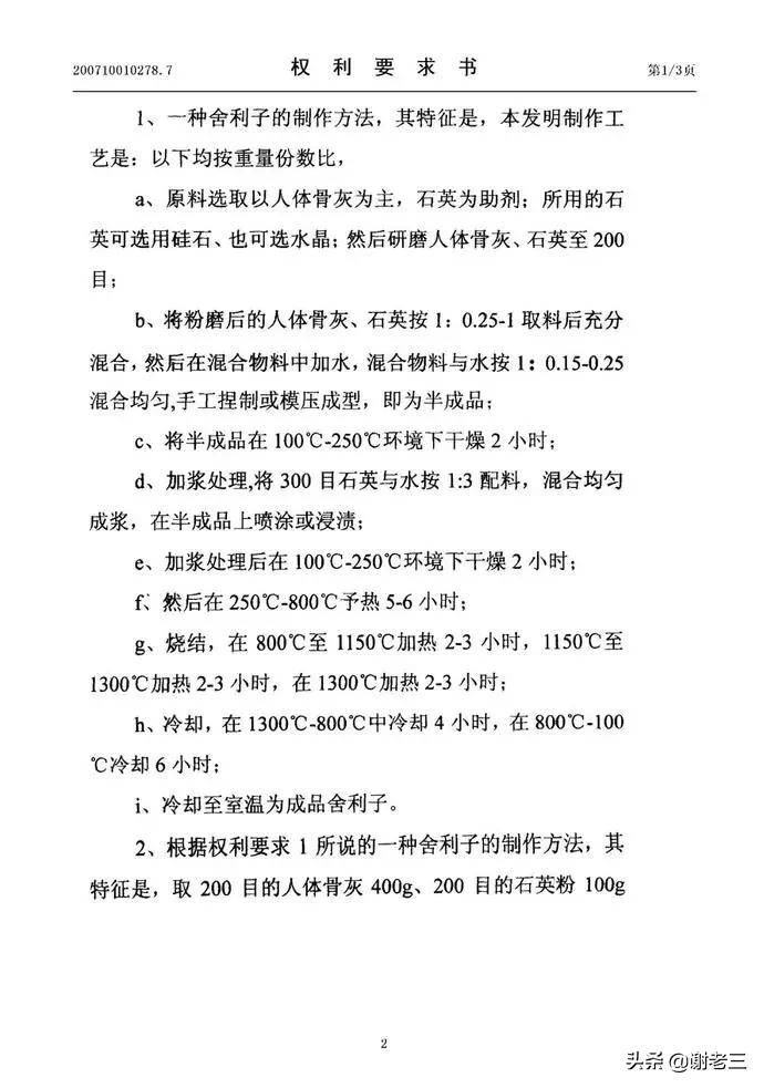
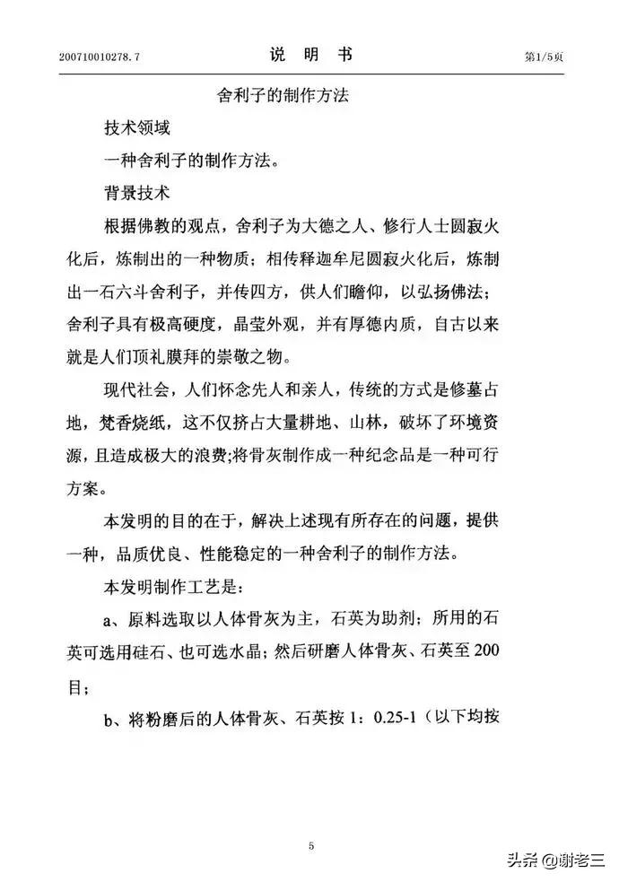
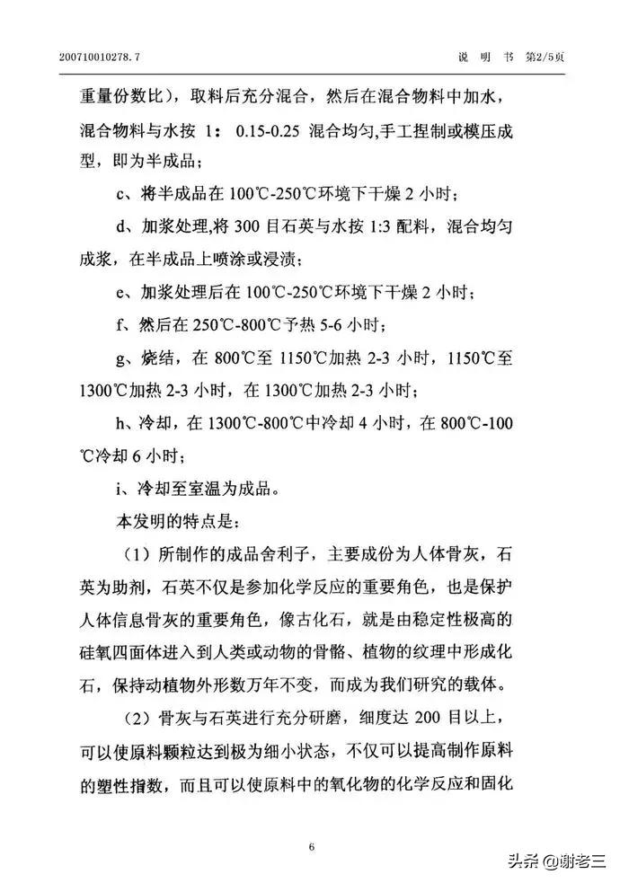
取人体骨灰焙烧,然后研磨人体骨灰、石英至微细;将粉磨后的人体骨灰、石英按比例取料后充分混合,然后在混合物料中加水混合均匀,手工捏制或膜压成型,即为半成品;经干燥、加浆处理、干燥、预热、烧结、冷却处理,至室温为成品。具有良好的机械性能,热稳定性和化学稳定性,可长久保存,其产品可做成圆环、圆盘、心形等形态,制成项链、戒指予以佩戴以示对他们的怀念。
——200710010278.7号发明专利说明书

舍利子就这样被人工制造、批量生产了?
没事多逛逛专利网,相信我你会有收获的,大千世界,异常多彩!

附:”舍利子制作方法”的发明专利详情全文









文章来源于网络,侵删!