这两天,大家都在关心
台风“白鹿”的登陆点
昨天根据@厦门天气在线 预测:
白鹿预计24日可能先登录台湾
之后25日再登录粤闽沿海一带
但今天
这只让人不省心的“白鹿”
逐渐南调
竟朝着闽南和粤东一带奔去!
台风“白鹿”升级!路径南偏
福建广东可能接收“一手台风”!
昨天夜间
11号台风“白鹿”已经由热带风暴级别
正式加强为强热带风暴级别
(10级,25米/秒)

今天14时
台风“白鹿”的中心位于厦门东南面
900多公里的海面上
近中心最大风力10级(25米/秒)
七级风圈半径250~380公里
预计台风中心将以每小时25公里左右的速度
向西北方向移动
强度逐渐增强

而关于登陆位置
据@中央气象局 10时预测:
白鹿将于24日白天登陆或擦过
台湾岛东南部沿海

之后
24日夜间~25日早晨
将在福建惠安至广东汕尾一带沿海
再次登陆

但也有气象台预测
台风“白鹿”将于24日夜间到25日早晨
在广东汕尾到福建漳州沿海登陆

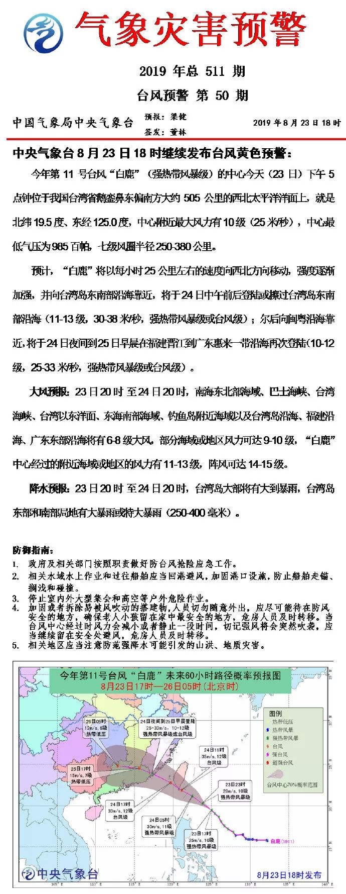
而在8月23日18时
中央气象台也继续发布台风黄色预警
将于明天(24日)夜间到周日(25日)早晨
在福建晋江到广东惠来一带沿海登陆

虽然这登陆点一会一变
各地区各气象台说法也不一
但可以确定的是
“白鹿”已锁定我国
登陆闽粤沿海也成定局
路径预报也向南调整
绕过台湾岛、以一手台风登陆
闽南或广东的可能性增加了
而且,在过去的一天内
白鹿的发展也相当迅速
8月23日上午的云图动画显示,白鹿结构明显改善,双中心现象消失,一个松散的台风眼正在构建。白鹿的尾部,有大量季风云团汇入,显示它的水汽供应非常丰沛。可以预料,白鹿将加强到靠近陆地前的最后一刻,掠过台湾前,很可能成为一个比较强的台风,中心附近最大风力可能达到12级。


因此,白鹿将是一个风大雨也大的台风。而且,白鹿在粤闽交界处登陆后,将在副热带高压推动下深入内陆,经过粤北、江西、湖南,倒槽还要影响湖北、安徽及江浙沪,台风水汽几乎全部进入我国,虽然强度不如利奇马,但影响范围堪比利奇马,也将是今年比较重要的大台风之一。

8月23日下午云图显示,白鹿体型较大。来自FNMOC
现在最大的悬念是
白鹿到底登陆不登陆台湾
这毫厘之差非常重要
但要到明天
也就是8月24日谜底才能揭晓
@中国气象爱好者:对广东和福建来讲,护国神山的威力特别巨大,“一手台风”和“二手台风”那就是不一样。目前看来,白鹿路径不断西调,有可能紧擦台湾恒春半岛南部而不登陆,以一手台风姿态登陆福建或广东。

官方预报显示,广东、福建局部有特大暴雨。来自NMC
2016年,超强台风莫兰蒂从恒春以南几十公里掠过,随后保住超强台风强度袭击厦门,酿成重大损失。白鹿虽然强度弱一些,但路径可能相似,或略偏南。由于白鹿的环流比莫兰蒂大,虽然潮汕和闽南的大风强度肯定不如莫兰蒂,但大风时间将会比莫兰蒂长。

当然,在白鹿来之前,受副热带高压和台风外围下沉气流的共同影响,浙江、福建、广东、台湾等地已经出现了高温酷热天气;待白鹿登陆后,酷热将被大风大雨取代,尤其是广东潮汕地区、闽南,可能会有狂风暴雨,官方预报中甚至给了广东局部特大暴雨。这几天,广东福建台湾的天气有点刺激,户外活动和交通有可能受影响,请各位朋友做好准备。


8月23日下午,南方出现大范围高温天气。中气爱制图
然而白鹿还没登陆
在它身后的西北太平洋深处
新台风胚胎99W正在酝酿
有可能在8月底加强为12号台风杨柳
并靠近我国东南沿海
12号台风杨柳正在酝酿
或尾随白鹿靠近我国
8月22日上午8点
台风胚胎99W在太平洋深处获得编号
8月23日下午4点
它位于深圳东南约4200公里
离我国还非常远
它将长途跋涉
穿过整个太平洋“暖池”
于8月底靠近我国
并很可能发展为12号台风“杨柳”

有人说
未来的杨柳很像2018年台风山竹
将是“真正的大台风”
不过@中国气象爱好者 表示
其实杨柳和山竹很不一样
首先,山竹生成的地方更远,发展的时间更长;其次,山竹活动期间,副热带高压极为强势稳定,在万里之遥就锁定了登陆方向。正因为此,山竹生成后,一开始就指向广东,后面就是不断的微调而已。

2018年山竹在远洋时就基本锁定广东。中气爱根据ECMWF数据制作
而今年的副热带高压,显然没有那么强,所以未来的杨柳不会像山竹那么干脆利落,而是复杂多变。尤其是8月底,随着下半年第一场明显冷空气的南下,副热带高压将有一次大幅减弱、断裂的过程,杨柳台风靠近我国后要向何处去,变数非常大。

目前99W变数颇大,中气爱根据ECMWF数据制作
当然,变化之中蕴藏不变
那就是8月底9月初
台风可能继续活跃
我国仍然处于台风登陆盛期
防台的弦不能放松
厦门启动Ⅲ级应急回应
滨海景区景点关闭
今天中午
省市两级防汛抗旱指挥部
召开防御台风“白鹿”的视频会议
部署相关工作
14时30分
市防汛抗旱指挥部启动
防台风Ⅲ级应急回应
根据要求
今天(23日)18时前,全市滨海旅游景区景点全部关闭,滨海地区施工工地停工,沿海地区的户外活动全部暂停,海上渔排人员全部撤离上岸。
24日0时前,所有渔船全部进港避风,船上人员全部上岸避险,台风警报解除前不得返回。
傍晚市海洋局也发出通知
要求作业船舶24时前全部进港避风
在闽中渔场、闽南渔场、台湾浅滩渔场作业的船舶在24时前全部就近进港避风。闽台渔港发展保障中心人员目前已全部到位,据了解,截至晚上6时高崎渔港内已停泊渔船30余艘,游艇40余艘。避险中心相关保障也已准备就绪。
受台风影响
厦门旅游年卡(户外运动卡)
部分景区暂停开放!

此外,轮渡公司也于昨天下午
暂停周末两日船票的线上预售功能
公司各部门已按照公司
防台预案做好防台准备

今天下午18时之前
鼓浪屿所有旅游景点关闭

预计从今天傍晚起
厦门沿海风力就会逐渐增大


而从明天(24日夜间起)
厦门及沿海降水明显增强
预计过程雨量可达100~180毫米
局部超过180毫米
主要降水时段集中在
24日夜间~25日白天
小时雨强最大可达40~60毫米


但24日白天
“白鹿”外围下沉气流
将给厦门带来晴朗高温天气
各地最高气温可达35℃~37℃
局部超过37℃

总之
这个季节来台风是常事
考验那是一个接着一个来!
周末先盯着眼前的“白鹿”
它可是来势汹汹!
大家千万注意安全啊!!
