6月29日这天
估计是2020年留学生们最开心的一天有四位大佬一起官宣:
7月将恢复部分线下考试!
标化考试可以考了
21Fall之后的小伙伴也要抽空关注留学了哦!

7月雅思/托福/GMAT/GRE最新考试资讯
雅思
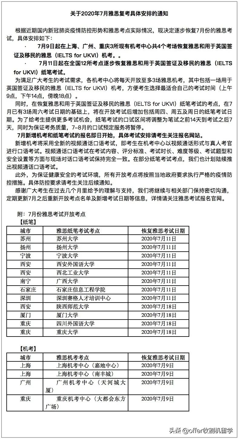
根据近期国内新冠肺炎疫情防控形势和雅思考点实际情况,教育部考试中心与英国文化教育协会决定逐步恢复7月份的雅思考试,具体安排如下:
7月9日起在上海、广州、重庆3所机考中心共4个考场恢复雅思和用于英国签证及移民的雅思(IELTS for UKVI)机考。
7月11日起在全国12所考点逐步恢复雅思和用于英国签证及移民的雅思(IELTS for UKVI)纸笔考试。
具体纸笔考通知如下:

具体纸机考通知如下:

7月考位全国几乎全部暂满,马上官方就来好消息了。雅思官方宣布,将会在7月30日和31日新增雅思考场

根据雅思官方的消息,雅思考位将在每日上午10点和晚上20点发布考生转考退考释放的考位信息,虽然不是每天都有考位释放,但只要有,就一定在这两个时间点。
所以还未报名的同学在这两个时间点务必勤刷报名网站,说不定你就是那个捡漏的幸运儿呢!

托福
鉴于部分国内托福考点已具备恢复考试的条件,美国教育考试服务中心(ETS)与教育部考试中心(NEEA)共同商讨决定从7月11日起恢复以下考点的托福IBT®考试:中国科技大学、苏州大学、扬州大学、宁波大学、西安外国语大学、深圳城市学院、上海中学、常州高级中学、东莞文盛国际学校、苏州国际预科学校、深圳赛格人才培训中心。
托福IBT考试7月开放考试日期详情如下:

图源:教育部考试中心
这周托福又“悄咪咪”新增考点:陕西师范大学!可是目前新增的考点也都是被抢空了的状态...7月托福空位已经被抢空,小助手就不贴考位信息上来啦...

图源:托福官方考试报名网站*不过急于托福出分的小伙伴一定要盯紧每周三/周五上午10:00放出考位,有可能会捡漏,及时蹲守!

GRE
鉴于部分国内GRE考点已具备恢复考试的条件,美国教育考试服务中心(ETS)与教育部考试中心(NEEA)共同商讨决定从7月12日起恢复以下考点的GRE®普通考试:中国科技大学、苏州大学、扬州大学、宁波大学、西安外国语大学、深圳城市学院、上海中学、东莞文盛国际学校、深圳赛格人才培训中心9个考点。
【最新考位信息】








针对GRE复考和考试,给大家几条建议:
1.不要拖延!快抢考位!GRE考试已经停滞了近半年,已累积了大量等待出分的考生,可以想象,考位非常可能迅速爆满!
2. 抓紧时间备考,争取一战出分!虽然大面积复考已成必然,但是考位紧张的情况,极大可能会一直持续至年底。机会很有可能就只有一次。
3.所在的城市和周边城市没有考点的考生,鉴于目前疫情情况,还是要考虑自身安全,长距离跨省考试还是存在一定的风险,自己在外一定要做好防护措施。

GMAT
7月9日开始恢复上海、广州GMAT考点和苏州大学、宁波大学、西安外国语大学和深圳赛格人才培训中心的GMAT考试(共6个考点,7月9日之前的GMAT考试取消, 考试费将全额退还至考生个人报名账户)
在此次更新中,考生在保证自己无传染的可能性的前提下,还需要遵守政府与考场的相关防疫措施。政府要求考生在考试中心出示健康码;除检查外全程佩戴口罩考试;体温过高需要改期;另外,考生还需保持社交距离。

最新改期、退考政策:
目前仍处于新冠疫情期间,GMAC已暂时免除了GMAT考试取消,改期和恢复分数的费用。如果需要取消,将考试重新安排到其他日期/地点,或者恢复以前的GMAT分数,都可以免费进行。
【6城7个考点最新考位信息】
(截止至7月10日9:57)
01上海亚洲大厦
7月: 11/14/21/28
8月: 4/5/11/19
上海黄埔区汉口路650号亚洲大厦17层1701室
7月:11/14/15/16/18/19/21/23/26
8月:30
02上海腾飞大厦
上海徐汇区天钥桥路333号腾飞大厦8层805室
7月:11/13/15/19/20/22
8月:暂无
03广州越秀区
广州越秀区中山六路218-222号捷泰广场1904室
7月: 12/14/15/16/19/21/22
8月: 暂无
04苏州大学
江苏省姑苏区干将东路333号苏州大学理工实验大楼348室
7月: 14/21/28
8月: 4/11/15/18/25
05宁波大学
浙江宁波江北区风华路818号宁波大学1号教学楼4楼
7月: 11/14/21/22
8月:25/26
06西安外国语大学
陕西西安雁塔区长安南路437号
西安外国语大学雁塔校区2号教学楼7层710室
7月:14/15/21/22/28
8月:19/25
07深圳赛格人才培训中心
广东深圳福田区华强北路赛格科技园4栋(西)11层
7月: 14/15/21/22
8月:5/12/26
雅思、托福、GMAT、GRE高分备考TIPS
纯语言类基础能力打造
【听力】建议大家从两个层面去进行解决,纯语言能力的基础能力听说读写这4个是不分家的。第1个方向是精听,精听先保证对词汇的敏感,词阶段主要针对听力极差的同学,先去跟读单词,能听到默写出来,资料就是考什么试你用什么词汇,考托福就用托福词汇,考雅思就用雅思词汇,这是今天的一个词汇层面。第2个层面是句子的精听,你一定要对句子产生敏感度,举个例子,一个句子讲了三件事情,有主句、有从句,你连主句都听不出来那考试肯定不行,咱们对句子的敏感度就一定要一句一句的去听,彻底听懂一句咱们再进入到下一句。整个篇章比如说有10句话,你把10句听完之后再完整的去听一遍,在这个过程当中大家可以简单的笔记,说白了就是防止你只跟读,不去提取句意,所以说练句子精听,跟读有时候是对你的口语有好处的。
【资料推荐】基础不太好的同学,可以先从新概念英语入手。基础尚可的,比如说勉强试一下雅思和托福lecture,这个时候我建议大家直接上手去听听力的语料。
【阅读】第1个就是词汇,乱序的词汇永远是你首选,不要去背按照字母的,不要去背词根,到时候会变得很混乱,词汇的话乱序的比较好一点,我推荐学生用默默背单词的APP。
【阅读能力的提升】我举一个例子,雅思的文章篇幅通常是在800-1000左右,托福的文章篇幅也是1000字上下,你就给自己卡一个时间,你看你8分钟之内能不能够把这篇文章读懂,我的要求是8分钟之内读懂,不是读完。如果说你8分钟之内能把一篇文章读懂的话,那我明确告诉各位,你阅读能力已经具备了,就不用太过担心了,所有的解题都是基于你的理解之上的。
【长难句】阅读、写作当中词汇你都认识了,看不懂句子,也写不出来句子,我建议大家用一个资料叫《长难句100句》,有时间有兴趣的同学,可以去看一下杨鹏老师的长难句一本书。建议就是有时间去看,每天看五个都行,没有时间备考时间不够的话,还是先不去看,因为那本书其实还是挺花时间的。
【写作】不管什么类型的写作和考试,都先去参考人家写的高分范文,先不要去背,先分析它的一个逻辑框架,不管是观点对立型的,还是问题解决型的,还是阐述自身观点的,记住4个字,有理有据。
我举一个例子,比如说你要论证一个观点,今年的猪肉特别好卖。那至少要让你的观点成立,你可以说去年的生猪,因为非洲猪瘟减少了,你还可以说人们的饮食习惯主要就是以猪肉为主。你要是一上来跟我们讲国家的经济发展,是不是有点不贴切?写东西一定要跟自己树立的观念有关,有理有据才可以。
写作重点要去分析4点,第1个你跑题没有,有的同学写的很好,写完发现跑题了;第2个就是字数多了还是少了,我永远都不建议大家以字数取胜,你只要写到字数的一个区间范围内就可以。第3个句式的话就是有点儿从句,有的同学全是简单句,没有一点从句,你可以有点定语从句,状语从句,同位语从句,从句不是很难。第4个就是你写完之后对照一下范文,看你写的东西能不能说服你自己,你自己都说服不了的话,那文章就不过关。
【口语】先去跟读高分的范例,跟读听力语料中的lecture,跟读英美剧都无所谓,后面两个看自己时间安排,一定要去跟读高分范例。第2个要注意逻辑性,多听别人去分析怎么把一件事情一个话题讲清楚,逻辑性强了之后口语的题目是拦不住你的。最后一句话,以上基础打好了之后,刷题用真题就可以了,资料永远不要太多,我永远跟学生强调一个点:你基础能力够了之后你刷题永远只刷官方的。一些乱七八糟的资料,其实没有必要,那就不要去用它,当然除了词汇这东西一定要。

涉及思维的考试
【GRE数学与语文】其实数学部分,假如你高考数学还可以,高二、高三数学如果不错的话,不用太过于担心的。
语文部分的两种题型,第1种叫填空题,第2种叫阅读题。填空题,就是说你词汇量越大越好,尤其是要对同义词、反义词敏感才行。因为大多时候他都是需要你去选择,根据那个题目的句意,去选择一些合适的词语,比如说像六选二的时候,他就需要你选同义词,所以词汇量要大。第2个就是长难句的理解能力越强越好,我不建议大家去相信一些机构跟你讲,一个句子你不认识你能通过标点符号、通过一些转折词就能判断出你选什么答案,他们都是专门设计好的,所以说不要去迷信这些。任何的考试你的取巧都是建立在理解的基础之上。
【GRE篇章阅读能力】关于《经济学人》的话这是一个非常好的一个资料,如果说大家有去考GRE/GMAT的话,这个资料大家一定要去用它。因为它阅读难度跟考试的阅读难度差不多,比如说你拿一段500字的经济学文章出来,你看2到3分钟能不能读完,能读完那也很不错的。
【GRE写作】GRE的写作分为两部分,第一部分叫issue,题干的话就一句非常简练的一个句子,有时候会拆成一个因跟果两句话,说白了就要你以此为主题进行立论,立论的意思就是说你要那个观点去成立,你要说服别人,自己的观点是正确的。你知道argument题干就是一篇文章,要求考生对这篇文章的立论进行驳斥,说白了就是这个时候你要去当杠精,你要杠的有理有据。

【GMAT数学】在考试当中它算比较小众,GMAT数学部分跟GRE相似,高二高三的数学底子有了之后,你先保证数学词汇认识,原理了解,那么这个时候做题肯定会相对轻松很多。如果数学底子不好的话,大家可以去看《陈向东老师》的数学书籍。
【GMAT语文】长难句它是贯串整个语文当中,理解不了句子的话,高分想都不用想了。句子改错部分它考察的是书面语,千万不要按照自己之前的一个语法体系对抗,比如说句子改错里面的wish就不能指代一个句子,但我敢打包票,你们平常写作的通常情况下,都会用wish来指代前面的某一个物品或者说某一个句意,但是这个东西在GMAT里面是不允许的。
【GMAT阅读】在GMAT里面是一个什么样的概念呢?就是说它的文章由长难句构成,所有的题目设置都是非常吃词汇,所以说大家词汇还是多背一点。GMAT阅读的难度比雅思和托福大,比如说雅思和托福可能是高中生的话,GMAT的话就是大一,大家平常一定要按照刚说的多去读一些精选文章,最后能够练到什么样的程度呢?练到3-4分钟能读完一篇GMAT的文章或者3-4分钟能够读完多少字的一个精选,我觉得你的阅读能力就训练到了。
【GMAT分析写作和IR综合推理】这两个严格来讲不算分,只要你的申请院校对这两部分没有要求,你们是可以水一点的,不要挂零就行了。
【GMAT刷题资料推荐】一定要用官方的,og和prep的一个官方模考题。整个GMAT下来第1个数学争取拿满分,这点GRE也是一样,第2点大家语文部分尽可能拿一个比较高的分数,尤其的GMAT,你语文部分分数高的话,你的竞争力是很强的,你的总分会高出很多。最后一点ir综合推理的话,大家可以去找个资料,叫做《ir50题》。
最后总结一下,GRE和GMAT都是设计思维的一个考试,它都是要建立在各位的阅读能力和写作能力上的,因为这两个不考口语和听力,所以大家的一个底子一定要好才行,差一点都不行的。
