受新型冠状病毒感染的肺炎疫情影响,1月31日美国宣布禁止14天内曾到访中国的外国人入境。其他国家也出台了相关的出入境管制措施,国外的航空公司也纷纷调整中国航班运营。
各国最新出入境管制政策
近日,一些国家相继采取入境管制措施,以防控新型冠状病毒感染的肺炎疫情。
1. 美禁止曾到访中国的外国人入境:美国宣布,从美国东部时间时间2月2日下午5时开始,过去14天内曾到访中国的外国人(美国公民和永久居民的直系亲属除外)将被暂时禁止入境。
从2月2日开始,任何在过去14天内到过中国湖北省的美国公民入境美国时,都将被强制隔离最多14天。在过去14天内曾到访中国大陆其他地区的美国公民则将接受入境筛查,并接受最多14天的监测和自我隔离。
美国还计划把所有来自中国的航班集中到纽约、芝加哥、旧金山、洛杉矶、西雅图、亚特兰大、檀香山的7个机场。
2. 澳大利亚:澳大利亚禁止所有从中国出发、转机的外国旅客入境,澳洲公民、永久居民以及其直系亲属、航班机组例外。
3. 新加坡全面暂停中国来客入境:即日起,新加坡会暂停给中国护照持有者发放各类新签证,包括旅游签证、工作签证、学生签证等各类长期准证。从明天(2月1日)晚上11点59分开始,在过去14天,曾经去过中国的旅客,将不能入境新加坡或在新加坡过境。
4. 日本2月1日起拒绝在湖北省逗留的外国人及持有湖北护照的人员入境:持有中国湖北准发护照的人员,除非有特别事由,将不能入境日本。此外,过去两周在武汉待过的外国人,也不得进入日本。上述方针将从2月1日零时开始执行。
5. 菲律宾宿务省不禁止中国游客入境,但需先隔离14天:宿务省省长格德温林·加西亚(Gwendolyn Garcia)已下令,鉴于武汉爆发的新型冠状病毒,所有从中国抵达宿务的乘客都必须进行14天的隔离检疫。
6. 朝鲜暂时禁止中国公民入境
7. 马来西亚暂时拒绝持中国护照且签发地或出生地为“湖北”的人员入境
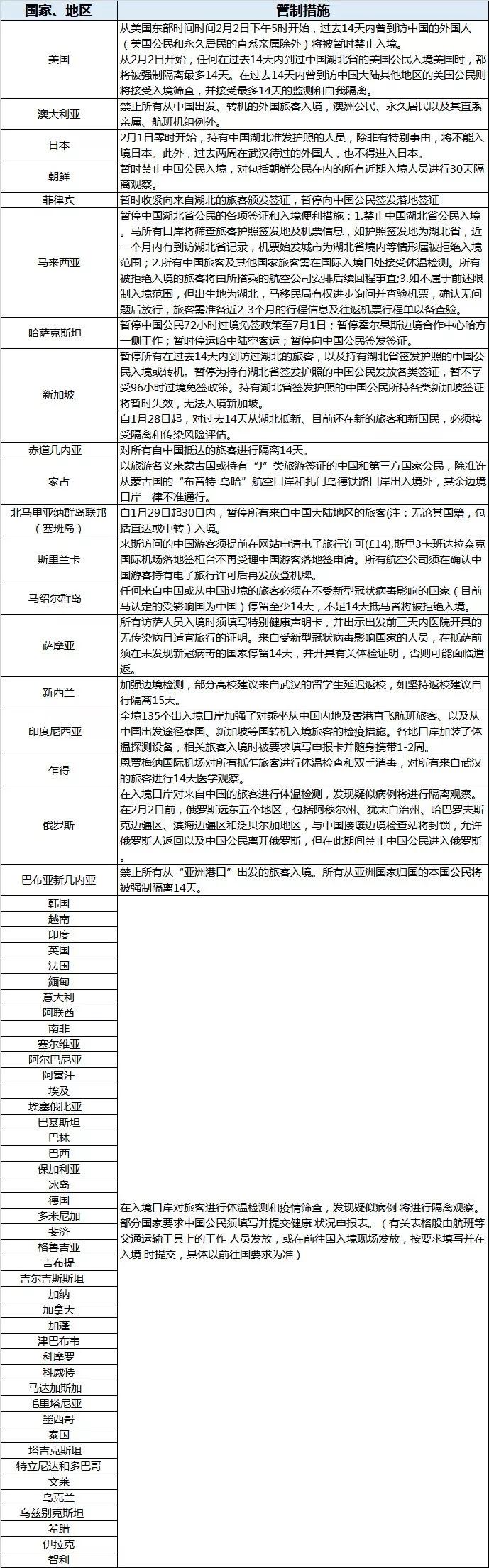
关于外国有关肺炎疫情防控的入境管制措施详情,可查看下列表格(数据:国家移民管理局,截至1月31日)。

多家外国航司减班或暂停中国航线
中国出现新型冠状病毒肺炎疫情,导致航空旅行需求下降。不少外国航空公司相继宣布暂停或减少飞往中国的航线航班。
据不完全统计,目前已宣布减班或暂停中国航线的外国航空公司有:
-
美联航:2月6日起暂停飞往中国北京、成都、上海的航班。
-
美国航空:暂停全部中国航班,直至3月27日。
-
达美航空:从2月6日至4月30日,暂时停飞所有中国航班。
-
加拿大航空:从1月30日起到2月29日期间,暂停往来中国北京和上海的航班。加航目前有多伦多、温哥华和蒙特利尔通往北京和上海的航班,每周有33个航班。
-
英国航空:根据英国外交部针对非必要旅行的建议,将暂时停飞往来中国内地所有航点的航班。
-
芬兰航空:自2月5日起暂停北京大兴航线,2月8日起暂停南京航线,以上两条航线暂时停航至3月29日。芬兰航空将于2020年2月6日29日期间取消所有往返中国大陆的航班,2月5日至3月29日期间取消飞往广州的航班,停止接受2020年1月31日至2月29日期间中国大陆航班的预订。
-
汉莎航空集团:从即日起至2月9日,全面暂停旗下德国汉莎航空公司、瑞士国际航空公司以及奥地利航空往来中国大陆的航班。来往欧洲及香港的航班将如期执飞。汉莎航空集团将持续关注疫情并与相关当局保持密切联系。所有于1月23日前及当日选购汉莎航空集团(航班号为LHLX或者OS),出发日期为1月24日至2月29日之间来往中国大陆航班的乘客可以选择免费改签原航班一次或者退票。改签航班的出行日期至少可以延至2020年9月30日。
-
法荷航:法荷航决定暂停所有往返中国大陆的航班至2020年2月9日。
-
摩洛哥航空:摩洛哥航空将取消卡萨布兰卡至北京大兴的航班。
-
西班牙伊比利亚航空:自1月31日起,暂停飞往上海的航班,直到2月结束为止。
-
印尼狮航:2月起,将取消所有往来中国大陆航班(包括旗下BatikAir)。
-
印度航空:将从1月31日至2月14日暂停其孟买-德里-上海的每周六班航班,在此期间,德里-香港-德里航班将从每周七班缩减为每周三班。
-
印度靛蓝航空:从2月1日起每天暂停其德里-成都和班加罗尔-香港的航班,但它将“暂时”继续加尔各答-广州的航班。
-
韩亚航空:将从2月1日起暂停飞往桂林、长沙和海口的航班。
-
首尔航空:取消所有中国航班。
-
捷星航空:从1月31日开始,暂停到中国合肥、贵阳及徐州这三个城市的航班。最后一班飞往合肥、贵阳及徐州的班机于30日起飞后,这三条航线的服务会暂停至3月31日,公司之后会再评估情况。
-
亚航:暂停所有武汉航班,直到2月29日为止。
-
以色列航空:将暂停北京航线的航班运营,直至3月25日。
-
意大利:意大利政府宣布暂时停飞中国意大利两国之间所有航班。
-
维珍大西洋航空:2月1日起暂停伦敦-上海航线14天。
-
越南:越南民航局2月1日宣布,由于新型冠状病毒爆发,将暂停所有往来中国的航班。该命令适用于执飞中国与越南间航班的所有航空公司,即日起生效。越南航空以及捷星太平洋航空表示,将暂停中国大陆以及港台的航班。
-
土耳其航空:土耳其航空取消2月9日前所有涉及中国大陆航线,包括北京、广州、上海以及西安。
-
埃及航空:埃及航空暂时停飞全部中国内地航线,包括杭州、北京、广州。
-
大韩航空:大韩航空暂停仁川至武汉航线直至3月27日;自2月3日起,停飞仁川至黄山、张家界、长沙、昆明的航班,釜山至北京及南宁的航班,济州岛至北京的航班。同时削减仁川至青岛、沈阳、北京的航班班次,削减釜山至青岛及上海的航班班次。
-
阿斯塔纳航空:阿斯塔纳航空将取消2020年2月3日至2020年2月29日的赴中航班,航线包括阿拉木图-北京,努尔苏丹-北京,阿拉木图-乌鲁木齐,努尔苏丹-乌鲁木齐。
-
釜山航空:釜山航空将取消釜山至张家界、三亚、海口、西安、延吉,仁川至宁波的航班。
-
德威航空:德威航空将取消大邱至张家界及延吉,首尔至三亚、温州及武汉的航班。
-
真航空:真航空取消济州岛至西安的航班。
-
济州航空:济州航空将取消釜山至张家界、务安至张家界及三亚、仁川至海口、南通及三亚的航班。
-
易斯达航空:易斯达航空取消清州至张家界及海口、济州岛至上海、首尔至郑州的航班。
-
肯尼亚航空:取消2020年1月31日至2020年2月8日期间内罗毕往返广州的航班。
-
巴基斯坦:巴基斯坦自1月31日起暂停飞往中国的航班,直到2月2日。
-
新加坡航空:新加坡航空及胜安航空决定于2020年2月起,暂停部分新加坡往返中国大陆航班的运营。
-
新西兰航空:暂停2月9日至3月29日期间往返上海的航班。
-
芬兰航空:2月6日-29日停航所有中国内地航点。2月5日至3月29日取消飞往大兴机场航班,2月8日至3月29日,取消南京航班。
-
俄罗斯:自2月1日起零时起,从俄罗斯进出中国的俄方航空公司定期航班改为包机执飞,航班号、航班日期和起飞时间可能会发生变化。除俄航飞往北京、上海、广州和香港的航班外,俄罗斯停飞往返中国的其他所有航班。
-
北欧航空:北欧航空决定暂停2月1日至2月9日期间从哥本哈根飞往北京和上海的航班,以及2月1日至2月10日期间从上海和北京飞往哥本哈根的航班。在2月29日前,北欧航空也将停止销售所有往返上海和北京的机票。

截图: CNBC、路透社、彭博社等主流媒体关于航司减班或停飞中国航线的报道
2月1日国内航司取消9461架次航班
据飞常准数据统计,2月1日,41家中国内地航空公司计划执行航班17098架次,取消航班9461架次。122家国际航司计划执行1757架次往返中国的航班,其中66家航空公司共取消航班290架次。

从国家及地区来看,中国大陆与港澳台地区之间计划执飞航班568架次,取消航班245架次;各国与中国(含港澳台)之间计划执飞航班4218架次,取消航班838架次。

内地与港澳台之间航班取消比例分别在三成到六成左右。
中国民航局:策划包机将滞留国外旅客接回国
1月31日至2月1日凌晨中国民航策划3架次包机,从泰国曼谷、马来西亚沙巴州、日本东京等地分别接回滞留海外的湖北同胞共310人。
其中厦航MF8676从泰国曼谷接回76名湖北籍旅客(含1名婴儿),厦航MF8664从马来西亚沙巴州接回123名湖北籍旅客。春秋航空9C6152航班从日本东京接回111名旅客(含14名儿童及1名婴儿)。

物资运送最新信息:向湖北运送防控物资15.9万件
截至1月31日,民航系统共2619个航班,运送口罩、防护服、消毒液等防控物资409830件,累计3044.76吨。其中,向湖北地区98个航班,运送防控物资159116件,累计952.06吨。同时,民航局积极协调各航空公司通过包机等形式,累计运送医护人员5129名。
WHO:对中国政府防控疫情的能力充满信心
当地时间1月30日晚,世界卫生策划总干事谭德塞在日内瓦举行新闻发布会,说明新型冠状病毒感染肺炎疫情已构成国际关注的突发公共卫生事件。谭德塞强调,世卫策划不赞成甚至反对对中国采取旅行或贸易禁令。
谭德塞特别强调:“没有理由采取不必要的措施干扰国际旅行和贸易。世卫策划不建议限制贸易和人员流动。”世卫策划呼吁所有国家执行以证据为基础、始终如一的决定。
谭德塞表示,注意到一些航空公司采取了暂时停飞某些直航班次等措施,“这不是世卫策划推荐的政策。疫情发生后,一些航线乘客大幅减少,航空公司可能出于商业利益采取此类措施”。
谭德塞高度评价中国抗击疫情的努力,认为中国的行动为国际社会树立了榜样,为遏制疫情在中国之外传播作出了巨大贡献。“如果不是政府的努力,以及他们在保护本国人民和世界人民方面取得的进展,我们现在可能已经在中国以外看到了更多的病例,甚至可能是死亡。中国始终坚持公开透明原则,及时发布信息,快速识别病毒并分享基因序列,采取果断有力措施控制疫情传播。毫不夸张地说,中国的许多措施实际上正在成为疫情应对的新标杆。”
谭德塞说:“世卫策划继续对中国控制疫情的能力充满信心。我毫不怀疑中国对透明度和保护世界人民的承诺。”