前两天,做了AD827的前级,我没有别人那样的金耳朵,听不出音乐里的什么奥妙,但是感觉音量不够大、声场不够深。于是我想使用TL082搞一个耳机放大器,然后对比对比。 经过对比,发现各有千秋,082的高音不是很清脆,但也不是传闻中那样的垃圾。它的中音似乎很明亮,低音也很有劲。低音一阵阵的感觉。这个电路前级采用了两颗TL082,每个082构成一路单独的声道。后级采用了IRF634和IRF9634,因为TL082的输出实在太弱了,不可能去直接驱动耳机(我之前的AD827就是因为没有添加后级)。电源我依然没有使用稳压电路,而是使用了多个2200uF/16V的电容并联将近20000uF的大容量电容滤波,对于一个耗电不足500mA的电路,这几乎是个电池了。整流前加入了限流电阻,一是起到保险,二是可以减少整流管在大容量滤波电容前产生的高频谐波。不使用稳压更主要是环保,我不喜欢浪费资源,呵呵。可能会有人说你到底会不会玩呀?我的回答是:稳压电路只能改善一部分噪音,而且只是那么一小小点,但是会使整个电路的效率大打折扣。我的这个电路增益非常的低,从前到后13dB,运放完全可以克服电源0.5Vp-p的纹波。后级静态电流调整为150mA,这个很重要。太大了电源的滤波性能会下降,我已经说了,我没有使用稳压,太小会影响低阻耳机的发挥。(虽然我使用的是300欧的HD212PRO)更不能为0,那样运放会不停的输出高频脉冲来稳定中点,影响反应速度。中点电压为3mV。电位器采用了ALPS的50K双连,无极电容采用WIMA,变压器就电脑多媒体音箱里的双12V。其他的大家自己看吧,下边有图。整个电路两路输入,两路输出。经过了1~100KHz的测试,在输出6Vp-p时几乎没变化!很OK,没问题。够Hi-Fi了吧,虽然没有下AD827的血本,玩嘛。试听了林忆莲的《love ,sandy》专辑和孟庭苇的HDCD,高音很纤细,没有拖泥带水的感觉。比AD827也差不到哪里去呀,难道我们的耳朵能听到MHz的频率吗?呵呵。





这是我在*放播**高胜美的《风飞沙》!分别用foorbar2K,联想的FS310(早期的128M),诺基亚的5310XM对比,同样的320Kbit/s。咋差别就那么大呢?2K一流,FS310高频差那么一点点,可5310就差远啦,模糊不清。
今天,我在原来的TL082+IRF上改进了一些东西。理由嘛,很简单。想改进一下原来的频率特性,让高频延伸至更高,低频下潜的更深,而且还要改善瞬态反应。原来的TL082+IRF在驱动MOS的时候我没有施加电阻,导致了在高频时MOS的结电容和运放构成不良的耦合,方波上升到顶的时候有寄生振荡,而且边缘很明显,到200KHz的时候几乎没输出了。现在,1:我把驱动MOS的部分改为了47放大 ,驱动更强 2:偏压部分将原来的末级改为到IC的VDD和VSS,增加滤波性能 ,大大改善背景的低频噪音 3:取消大环回,改善高频瞬态反应(这个对改善瞬态特见效,我在搞视频放大里学到的) 4:增加了滤波电容,将原来的6颗增加到12颗,总容量达到30000uF,电源的总纹波下降到200mVp-p。5:后级偏压调节改用高精密电位器,调节更准确 6:更合理的布局,有艺术效果,你说呢?经过以上的打造,新TL082+IRF诞生了,我可以看到充分的发挥了TL082的性能,从输入前到输出能够达到16V/us,比官方的资料还高呢;带宽3Hz~250KHz(正弦波,80%增益范围)以下是电路图和一些实物图片。THD我没有仪器测量,不知道多少,不过我估计不会很大。 至于音色方面嘛,我自己搞了很多电路,也买过别人的成品来研究过。感觉各个产品之间好的东西信噪比高,声音会清晰些,不含糊,没有拖泥带水的感觉,即使是压缩碟也好。这个板子给我的感觉就是噪音基本上测量不到,至少在80dB以上!人的齿音更清晰,不刺耳,低音更均匀。 接下来我要为她设计一个漂亮外衣。
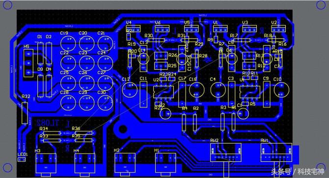
PCB:

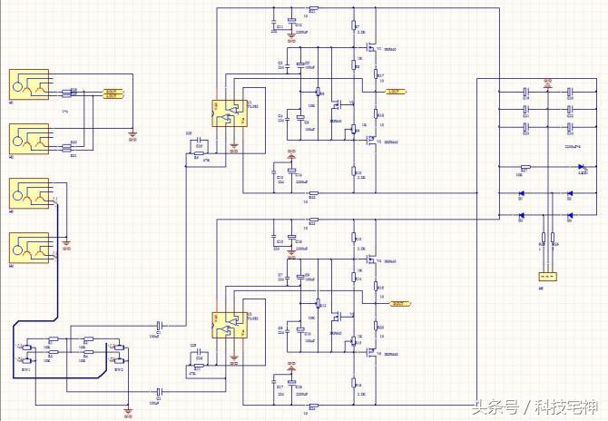
原理图:

前视:

顶视:

侧面:

用DG1022测试:

测试条件:输入2Vp-p,100KHz 方波 输出5Vp-p,100KHz 。到1MHz仍然有输出哦,只是输出像三角波了。(TL082毕竟只有10几V/us,我们搞的是音频,不是视频!哥们,够了)比起AD827发挥的作用在音频领域估计是不相上下的。

看到这里,有的烧友可能就会问了,这样岂不是会有数码的金属声?OH!!!答对了,你确实很有才,想去除?很简单呀,加一个低通就解决啦,不过如果我们那样做的话,何必搞16V/us呢?JRC4558就可以了。首先我需要解释一下数码声的来源:就是音频信号被采样后会有一个阶梯,这个阶梯会和采样率和信号的频率有关,采样率越高,阶梯越低,信号的频率越高,阶梯越高。在信号还原的时候亦如此。现在的音源都是以数字格式存储的,数码的金属声不可避免,除非你把高音滤除掉(电子管功放恰恰就是这个特点,电子管的反应速度很快,但是也会有极板电容的存在)。我在比较EL34和这个TL082的时候,同样的音源,同样的耳机。两者的表现是不一样的,EL34显得温柔些(耐听),而TL082显得强有劲(清晰)。不过耳放在整个音乐重现过程中只是起到了大概20%的作用,需要好的音源和好的耳机,这个才是主要!