随着中国护照“含金量”的稳步提升
持中国普通护照的公民
去多个国家和地区
可以享用免签、落地签待遇
快看看以下名单
有没有你心仪的目的地!

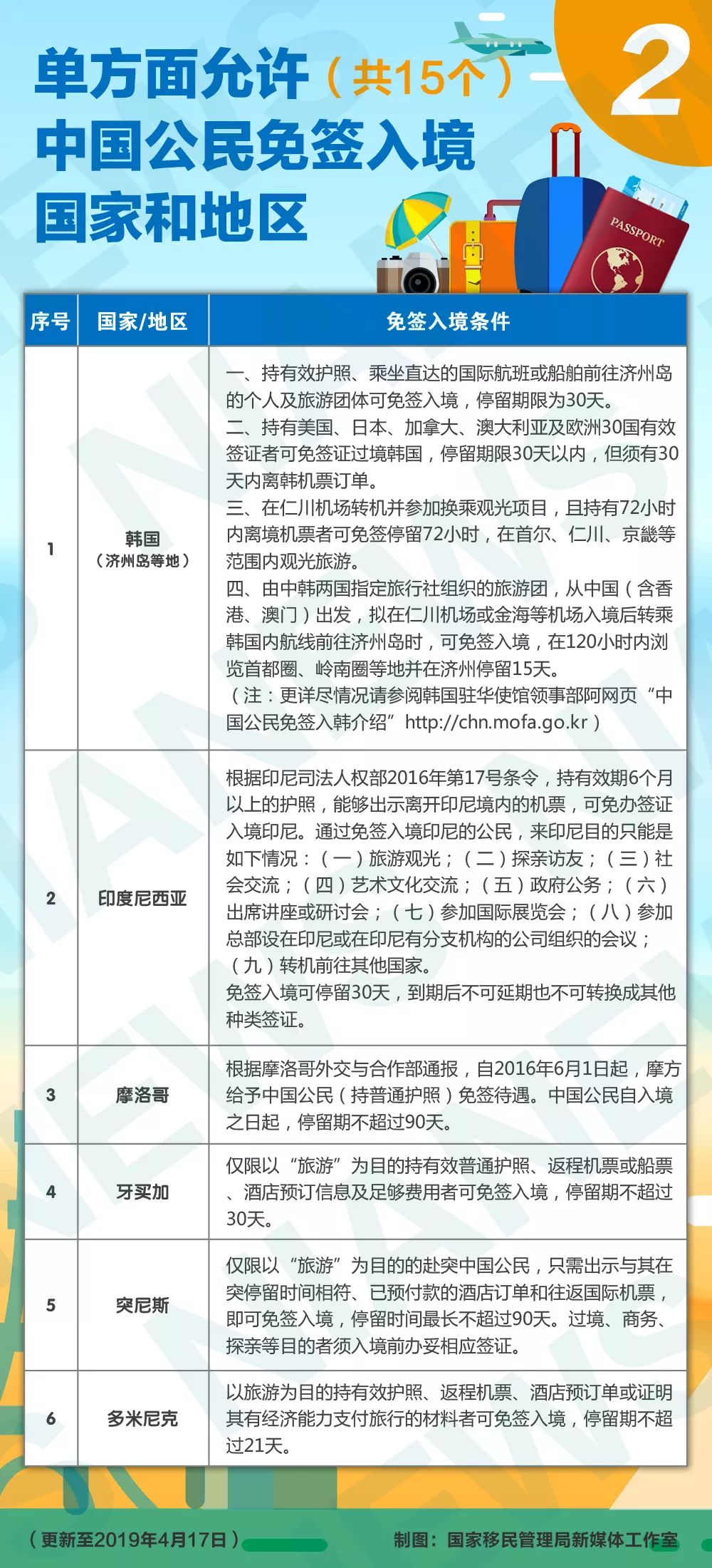
温馨提示:由于互免、单方面免签和办理落地签证政策变化较快,小伙伴们在“说走就走”之前,可查阅中国领事服务网(http://cs.mfa.gov.cn)有关内容,咨询相关国家驻华使领馆或搭乘的有关航空公司,并按前往国家或地区相关规定要求准备所需材料或履行必要手续,以免在入境时受阻。
快快收藏转发!
约上小伙伴
来场说走就走的旅行吧!
来源:国家移民管理局(ID:NIANEWS)
编辑:韩辉