24V无刷直流 (BLDC) 电机正弦波驱动,应用于空气净化器风扇
此参考设计是用于无刷直流 (BLDC) 电机的经济实惠型、小尺寸 (SFF)、三相正弦电机驱动,在 24V 时的功率高达 50W。此板接受 24V 输入并提供三路电机输出,从而以正弦方式驱动 BLDC 电机。在通过 IR(红外)传感器接受速度命令之后,使用微控制器 (MCU)(在本设计中为 MSP430G2303)从外部关闭速度环路。
BLDC电机正弦驱动特性:
·作为 50W、24V 驱动器,能够以正弦换向方式驱动无刷直流 (BLDC) 电机
·MSP430G2303 的作用是接受 IR 输入和关闭外部速度环路
·DRV10983 使用专有无传感器控制方案来提供连续正弦驱动,显著减少换向过程中通常会产生的纯音
·通过集成降压/线性稳压器来高效地将电源电压降至 3.3V,从而为内部和外部电路(在此设计中为 TI MSP430™ MCU)供电
·硬件设计在 50W 时经过测试,具有良好热性能
·此设计是一款经过测试、随时可用的硬件和软件平台,适用于驱动 12V/24V、小于 50W 的 BLDC 电机
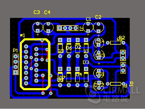
无刷直流 (BLDC) 电机正弦驱动系统设计框图:

电机正弦驱动实验电路板展示:

STM32步进电机H桥驱动控制
STM32步进电机驱动程序中你能学到什么?
1.基本的程序架构 什么应该放在MAIN 什么应该放在中断
2.STM32 + DMX512 接收程序 或(RS485)
3.光电编码器程序 (没有可开环控制)
4.FSMC TFT驱动程序带菜单功能
5.步进电机细分驱动程序 矢量控制 加减速控制,PWM斩波驱动方式。
6.多个定时器操作,PWM控制 外部中断输入 串口中断 以及长短按键,代码保护。
7.如何操作打印printf 和TFT LCD 调试程序。
STM32步进电机驱动开发板实物截图:

STM32步进电机驱动程序源码截图:

(英飞凌)电动自行车、小型电动车辆、电动机控制板+BLDC电机驱动器
通用电动机驱动卡,设计用于 Infineon XMC4000 微控制器系列的 CPU 板。此卫星卡是 Infineon 六角应用套件系列的一部分,带合适的 CPU 板,可演示 XMC4000 系列的电动机控制功能。
电动机控制板电路实物:


电动机控制板电路特性:
·通过 ACT 卫星连接器无缝连接到 CPU 板
·使用 Infineon MOSFET 功率晶体管的 3 相低电压半桥式反相器
·栅极驱动器 IC,带过电流检测电路 (ITRIP)
·使用单路或三路分流器(放大)测量电流
·通过电感式分解器、正交编码器或霍尔传感器接口进行位置感应
·输入电源范围:24V +/-20%
·板载电源包括 SMPS,用于 5V 发电,带 LDO 调节器,用于 MOSFET 栅极驱动器和分解器激励 (15V) 和逻辑 (3.3V)
电动机控制板电路参数:

步进电机驱动器
该步进电机驱动器又称为EasyDriver,EasyDriver能够为两级步进电机提供大约每相750mA(两极一共1.5A)的驱动。它默认设置为8步细分模式(所以如果你的电机是每圈200步,你使用EasyDriver时默认为每圈1600步),更多细分模式可以通过将MS1或MS2两个接脚接地进行设置。这是一种基于Allegro A3967驱动芯片的细分断路器。对于此设计的完整规格,请查阅A3967的参数表。它的最大每相电流从150mA到750mA。可以采用的最大驱动电压大概是30V,其中包括板载5V的调压器,所以只需要一个电源。质优价廉,这玩意儿只要十几美元,比你自己制作电路板更便宜。
步进电机驱动器设计特点:
·A3967 Microstepping Driver
·MS1 and MS2 pins broken out to change microstepping resolution to full, half, quarter and eighth steps (defaults to eighth)
·Compatible with 4, 6, and 8 wire stepper motors of any voltage
·Adjustable current control from 150mA/phase to 700mA/phase
·Power supply range from 6V to 30V. The higher the voltage, the higher the torque at high speeds
步进电机驱动器原理图截图:

实物展示:

步进电机驱动器驱动源码截图:

【开源】多功能步进电机/直流电机控制器开发板
这是一款集电机控制和单片机开发的多功能电机控制开发板,既可以实现步进电机和直流电机的驱动控制,还可以当做普通的51开发板来使用。附件提供了详细的原理图和PCB工程文件,直接发工厂制作便可。板子采用时下性能强大、易上手的AT89S52单片机做主控芯片,电机驱动部分用了L298N驱动器,可以轻松驾驭一般的电机控制,包括实现电机正反转、PWM调速等。

步进电机接线方式:

直流电机接线方式:

48V 1kW汽车三相无刷直流电机驱动器设计
TIDA-00281 TI 参考设计是适用于 48V 汽车应用的三相无刷直流电机驱动器。该板旨在驱动 1kW 范围内的电机并可应对高达 30A 的电流。此设计采用了与 C2000 LaunchPad 结合使用的模拟电路,无需来自霍尔效应传感器或正交编码器的位置反馈即可旋转三相 BLDC 电机。
汽车直流电机驱动器系统设计框图:

三相无刷直流电机驱动器电路特性:
·无需位置传感器即可实现三相无刷直流 (BLDC) 电机的速度控制
·通过相电压和电流传感定标和滤波反馈实现三相电源的控制
·可在 48V 电池系统的较宽电压范围内工作
·12V 电池的反极性保护
三相无刷直流电机驱动器电路板PCB截图:

MOS双电机驱动模块 BTS7960
MOS双电机驱动模块特性:
·2路电机驱动输出,单板典型最大电流 160A;
·增加总线驱动芯片 74LVC245,提高信号驱动能力,同时隔离MOS管和单片机, 保 护单片机芯片,防止mos 损坏后将电池电压直接输入到单片机,进而 烧坏单片机控制引脚;
·增加 MIC5219 电源芯片,为总线驱动芯片 74LVC245 提供电源,实现驱动芯片和 单片机电平匹配。
·电机输出端增加压敏电阻,防止电机瞬间换向产生峰值电压进而损坏其它芯片;
· 板子上预留有 4Xφ3 孔,可直接固定在智能车车模尾部;
·板子布线进过优化,过电流能力强;同时也更有利于散热;
·驱动板工作电压范围:5V~14V;最大不能超过 16V;
·电机工作频率范围:0~25KHz;推荐驱动频率范围:5KHz~8KHz;
实物展示:


基于Arduino、L293D电机驱动板/马达板
Arduino是一款很好的电子制作入门,有了电机扩展板可以很好的成为机器人开发平台。这里介绍一款能驱动各种简单到稍复杂项目的全功能的电机扩展板。这是一款常用的直流电机驱动模块,采用L293D芯片小电流直流电机驱动芯片。管脚被做成了Arduino兼容的,也方便了爱好者快速的基于Arduino的开发。
L293D电机驱动板概述:
该电机驱动板功能多,操作方便,有强大的驱动库支持及功能更新。适用于Arduino初学者,Arduino实验器材平台,Arduino互动电子,Arduino机器人等。可驱动4路直流电机或者2路步进电机的同时还能驱动2路舵机,支持最新Arduino UNO, Arduino Mega 2560
具体特性如下:
1.2个5V伺服电机(舵机)端口 联接到Arduino的高解析高精度的定时器-无抖动!
2.多达4个双向直流电机及4路PWM调速(大约0.5%的解析度)
3.多达2个步进电机正反转控制,单/双步控制,交错或微步及旋转角度控制。
4.4路H-桥:L293D 芯片每路桥提供.0.6A(峰值1.2A)电流并且带有热断电保护,4.5V to 36V。
5.下拉电阻保证在上电时电机保持停止状态。
6.大终端接线端子使接线更容易(10 - 22AWG)和电源。
7.带有Arduino复位按钮。
8.2个大终端外部电源接线端子 保证逻辑和电机驱动电源分离。
9. 兼容Mega, Diecimila, & Duemilanove。
实物连接图如截图:

L293D电机驱动板/马达板电路截图:


恩智浦智能车双电机MOS管驱动
电路介绍
用于参加恩智浦智能车大赛的电机驱动板,双电mos管机驱动,相较于BTN79xx系列驱动,mos驱动的输出更大,驱动能力更强,反应也更为快速。
使用器件
半桥驱动器 IR2184S
mos管 IRLR7843
升压 B0512S-1W
显示 0.96寸OLED
隔离电路 SN74HC244PW
功能
实现双电机的控制,驱动力强大,即使是功率最大的B车模电机也不在话下。
板载一块0.96寸OLED,方便调试时显示参数,同时节省的主板的空间。
有四位拨码开关和五个按键,可以用于参数输入和模式设置。
蜂鸣器,作为程序的提示flag,调试用。
设计心得
智能车的驱动板,主要功能部分就三个:升压,半桥或全桥控制,mos开关。明白了这三个部分,就可以随意组合设计电路,比如升压我可以用LM2577,mc34063,LMR62014等,控制器用HIP4082,都没问题。还有就是在布线时,最需要注意的是线宽,因为只是电机驱动,过得电流比较大,所以电机电流线需要走宽线,120mil也不为过,还可以开窗,上厚锡。
智能小车电机驱动模块电路L298N
这是一款做智能小车必须具备的一个电机驱动模块,本模块采用的驱动芯片是L298n,可以控制2个直流减速电机
焊接图实物图如下:

电机驱动电路原理图截图:

PCB源文件截图:

支持WIFI的 60V 45A 大功率三相无刷直流电机驱动器,机器人,电动车专用
超大功率超强扭矩的三相无刷电机驱动器。支持WIFI,可以用WIFI控制哦。
主要参数:
输入电压20V~60V。
最大电流 60A
长期工作电流 30A
WIFI:2.4G
操作系统 Openwrt
可用于电动门,跑步机,电动窗帘,电瓶车,机器人,割草机等领域。
几张美图。

