


第二次世界大战期间纳粹德国的反间谍机关Abwehr的间谍电台SE 109/3
SE 109/3是二战期间发明的间谍收发信机,于1942年由OKW-Aussenstelle Wurzen 1开发,供德国安全局Abwehr使用。 该电台于1943年投入生产,由Abwehr使用,也由其继任者Rechssicherheitshauptamt(RSHA)Gruppe VI F,RSHA / Amt Mil和OKH / Fremde Heere Ost(FHO)使用。 第二次世界大战后,电台被策划Gehlen(OG)甚至Bundesnachnrichtendienst(BND)使用。

完整的电台(发射器和接收器)安装在一个中等大小的锡盒内,就像那个时代的饼干罐,这就是为什么这套装置通常被称为Keksdose(饼干罐),就像它的三件套前身SE108/10。
该组件由一个提供1.2V(LT),90V和270V(HT)的外部电池组供电,但也可以与(可选)电源单元(PSU)一起使用,该电源单元直接连接到电源插座上。 3瓦晶振发射器除了具有插入式晶振柔性通道外,还可以有多达两个固定通道。

SE-109配有原装耳机

接收器可在整个频率范围内自由调节,但与发射器(3.3 - 7.5 MHz)相比,其跨度(3.2至6.5 MHz)有限。 3发射器仅适用于CW,用于使用内置可移动莫尔斯键以莫尔斯电码发送消息。请注意,顶部面板和旋钮上的所有文字均为英文。这样做是为了隐藏设备的实际(德国)身份,并协助任何非德语的Abwehr操作员。


每台电台都附带一份2页的说明书,有多种语言版本。该表载有无线电的序列号,并附有校准表,将接收机的线性刻度转换为频率。该表还包含发射器和接收器的(手写)频率范围,(可选)内部晶体的频率和天线导线的所需长度。


在第二次世界大战期间制造了大约500台设备,其中大部分在战争结束后落入业余无线电爱好者的手中。然而不久之后,在1946年,美国人建立了一个新的德国情报机构,后来被称为策划格伦(OG)。新的OG随后招募了老Abwehr人员,其中大多数是业余无线电爱好者,并试图重新激活东区的战时特工。由于OG迫切需要无线电设备,他们试图回购尽可能多的SE 109/3(和其他)设备,这也是Abwehr间谍无线电设备如此罕见的原因之一。 SE-109/3于1953年由12WG成功完成。


控制部分
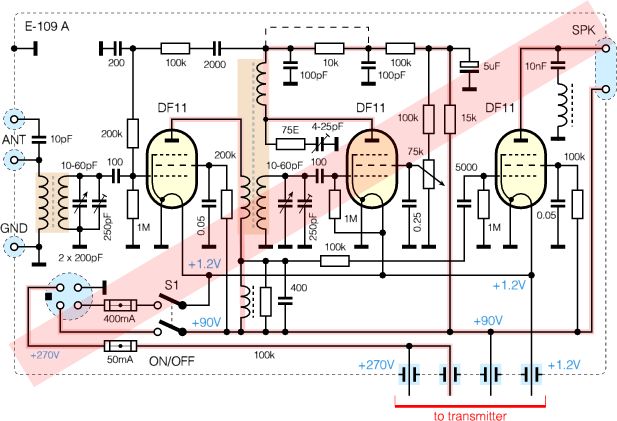
SE 109/3尺寸为20 x 14 x 6厘米,重量仅为1.7千克。除底部外,它在所有侧面都有控制和连接。表壳由一个带圆角的矩形锡框架和易于拆卸的顶部和底部面板组成。左侧2/3由接收器占用,而剩余的1/3由发射器占据。顶部面板有三个大孔,通过它们可以看到接收器的黑色金属DF11电子管。这些孔提供冷却。


接收器的天线和平衡器应连接到顶部面板的香蕉插座。动态4000Ω听筒或一对2x2000Ω耳机应连接到前面板左侧的香蕉插座。提供了合适的RosinskiKleinhörer。

接收器的所有控件都位于左侧面板上。 ON / OFF开关用于启用灯丝的LT电压。最靠近后部的旋钮用于调节3.2和6.5 MHz之间的接收频率。 1调谐时,可以从顶部面板的线性索引刻度读取当前设置。通过最靠近前部的旋钮控制反应。

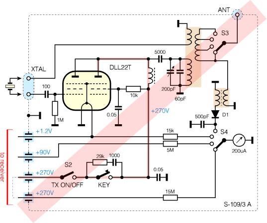
发射器的所有控制器都位于右侧面板上,此外还应连接合适的发射天线。发射器最多可以有两个固定频率的内置晶体,可通过右侧的旋转选择器进行选择。另外,外部晶体可以插入顶部面板中心的晶体插座中(将Xtal选择器设置到位置3)。

ON / OFF开关用于使LT22电压达到DLL22T电子管的灯丝。发射器仅适用于CW传输(莫尔斯),使用前面的内部莫尔斯键。在运输途中,可以移除莫尔斯电键并将其存储在设备内。外部莫尔斯键没有连接。发射时,应使用右上方的指示器调节天线耦合旋钮和振荡器调谐以获得最大输出。



SE-109/3由外部电池或外部电源单元(PSU)供电,应连接到后部的4针插座。上图显示了电源插座的位置,这是德国空军(空军)常用的所谓断路连接器(德语:Brechkupplung)。无线电需要三个电压:1.2V,90V和270V。

序列号
大多数SE-109/3电台的序列号由3或6位数组成。 该序列号以某种方式“加密”,因此无法从存活的样本中确定制造了多少设备。 然而,通过与负责锡外壳的人的谈判,Rudolf Staritz确定了约。 制作了500个单位。
如果序列号存在,通常用铅笔写在接收器的调音范围内,如右边的例子所示。 该设备的序列号为398。
此外,序列号也可以用黑色或蓝色铅笔写在设备的前面板上(或者实际上是电台机身上的任何其他地方)。 在我们的例子中,序列号也出现在前面板上。

存储箱
在运输过程中,SE-109/3通常存放在一个覆盖着黑色人造皮革的小胶合板箱中。 它有两条皮带可以让它关闭。 一个类似的盒子可用于电池组,其中装有1.2V电池用于灯丝和三个90V阳极电池。

图像显示其存储盒外的SE 109/3。 电池盒有额外的空间用于电缆,耳机和水晶[11]。 在这种情况下,电池盒已经转换为主电源单元(PSU)。
SE-109/3,序列号683,带存储盒和PSU

图像显示了原始存储盒内的近乎薄的SE 109/3电台。 请注意顶盖上的小切口,可容纳接收器调音台的镜头。 Als注意到外壳没有空间容纳电缆,耳机,晶振或任何其他配件。
照片由匿名收藏家友情提供。
莫尔斯电键
SE-109/3有一个内置按键,位于电台的正面,方便的高度。 带有黑色电木旋钮的手臂是可拆卸的,可以存放在设备内部的小黄铜支架中,该支架连接到发射器和接收器之间的面板上。
电台最初提供了两个用于莫尔斯键的臂:一个插在前面,另一个放在收音机内。 然而,在大多数情况下,其中一个已经丢失了。 请注意,与早期设备不同,外部莫尔斯键没有连接或插座。

操作可拆卸的莫尔斯电键
如果您的SE-109电台的莫尔斯键丢失,下面的图表应提供足够的信息以创建合适的替代品。 该臂由一个方轴组成,其末端有一个圆形的Ø3mm短截线,插入电台。 硬化的Ø1mm针脚使其保持笔直向上。 手臂由钢制成,而旋钮则由黑色电木制成。

耳机
虽然接收器适用于几乎任何类型的高阻抗耳机的连接,但它最初提供了一个小型的2000Ω动态耳机,称为Ohrhörer或Kleinhörer,由柏林的K. Rosinski提供。
这款耳机的直径为34毫米,重量仅为35克。 为方便用户,它提供了三种不同的橄榄形入耳式耳机。 RosinskiKleinhörer从1937年开始提供。 右图中所示的那个是在二战期间由理想(后来:Blaupunkt)制作的。

头戴耳机
或者,SE 109/3也可以与一对普通的高阻抗耳机一起使用,这种耳机也可以与当时的Wehrmacht设备一起使用。这里显示的耳机是Dfh.f. 40。
耳机由两个扬声器组成,每个扬声器的阻抗为2000Ω。请注意,耳机与DL11 AF放大器电子管的阳极串联,并带有+ 90V直流电压。这意味着电线应该正确隔离。

外部晶振
该发射器采用晶振工作,频率范围为3.3 - 7.5 MHz。 1应在顶部中心的晶振插座中安装合适的针距为19 mm 2的晶振。请注意,为此,右侧的晶振选择器(标记为Xtal)应设置为位置3。
虽然几乎可以使用任何类型的具有适当基座的石英晶体,但是无线电设备通常提供有圆柱形插入式晶振,例如下图所示的晶振。左边是4.3443 MHz,由Bad Homburg的Steeg und Reuter 3制造。

内部晶振
如上所述,除了安装在设备顶部的外部晶振之外,还可以(可选地)为固定通道安装两个内部晶振。 这些晶振是永久安装和接线的,不能轻易更换。 它们安装在发射器和接收器之间的面板上。
下图显示了两个内部晶振。 如果存在,它们在晶体选择器1(Xtal)的设置1和2处可用。 此外,它们的频率刻在外部晶体插座下方的黑色板上。

电池
电台通常由外部电池组供电,外部电池组存放在一层木质外壳中,类似于收音机本身存放的情况。电池组通过4针公/母延长线连接,插入盒子的右侧,或通过直接连接到电池或电池的电缆连接。下图显示了两种电缆类型。
带松散端部的电缆通常应有四个3.5毫米旋入式插头,以适应当时的电池。我们暂时安装了4毫米香蕉插头以测试设备。
另一根是延长线,一端有一个插头,另一端有一个插头。该电缆用于无线电设备和电池盒之间的连接或用于连接外部电源单元。这里使用的插头是所谓的断路连接器(德语:Brechkupplung),这是德国空军(Air Force)常用的。

电池线和电源延长线
有两种已知的电池配置与SE 109/3一起使用。第一个(A)如下所示。它类似于SE 98/3的电池布置,但LT电压为1.2V而不是3V。 HT电压由三个90V阳极电池组成,这些电池串联连接,在第一个电池后有一个抽头。这产生+ 90V和+ 120V HT。

还有一个安排(B),包括两个外部电池盒,一个用于LT电压,另一个用于HT电压。 LT电池盒装有五个并联的大型重型1.2V干电池。 HT电池盒可容纳五个每个60V的LS-Zwerg电池,它们串联连接,在第二个电池后有一个水龙头。每个电池盒都有一个完全接线的公插座和母插座,这样它们就可以使用上面显示的两根公/母延长电缆以任何顺序连接到电台。

替代电池布置
注意,在这种布置中,HT电压略高于布置(A):接收器+ 120V,发射器+ 300V。接收器的较高电压不应导致任何麻烦。对于发射器,这意味着DLL22T电子管的操作超出了其规格。它会产生更多的功率,但也会更容易受到天线不匹配的影响。这可能是很少有DLL22T电子管留下的原因之一。

上图显示了在布置(B)的情况下电池盒是如何级联的。 LT和HT的情况可以互换,因为它们都是全线连接的。此外,电池盒可以直接连接到电台的插座而无需使用任何电缆,因为连接器处于相同的高度。
供电单元
电台还可以通过一个可选的外部电源单元(PSU)供电,该单元安装在一个小锡盒中,类似于SE-108/10 PSU。
PSU可以放在电台后面,并直接插入后部的断路连接器。 或者,它可以通过可选的延长电缆连接。
请注意,早期SE-108/10电台的PSU不能使用,因为它具有不同的引脚排列。



内部结构
SE-109/3的内部易于维修,检查电子管,更换保险丝以及在运输电台时存放莫尔斯电键的臂。顶部和底部面板都可以像饼干罐盖一样轻松拆卸,从而可以进入内部。下图显示了从顶部看到的SE-109/3的内部。大约2/3的空间由接收器(左)占用。接收器的三个大型黑色DF11电子管清晰可见。

SE-109/3内部的顶视图
剩下的1/3(右)为发射器。该隔间还包含用于检查电压和发射器输出功率的指示器。接收器和发射器由锡板隔开,锡板也可容纳两个内部晶体(如果存在)。发射器的调谐电路由中心的大型可变电容器和右上角有多个抽头的线圈组成。天线插座也位于右上角。

SE-109/3内部的底部视图
发射器围绕一个DLL22T双节流电子管构建,从设备底部清晰可见。该侧还容纳无源元件,这些无源元件直接焊接到电子管座上。左上角是圆形电流互感器,用于测量发射器的输出功率。 1.2V和270V线路的保险丝位于顶部中心。

电路原理图
SE-109/3的电路图已经发表在Louis Meulstee出版的优秀书籍Wireless for the Warriour Volume 4 ,以及Radio Amateur杂志的一些出版物中。该电路图由Gerhard Salzmann(DL2IE)于1984年从真实样本中删除。不幸的是,发射器已经从他拿下电路图的样本中移除,因为发射器在战后的德国是非法的。因此,他根据SE-98/3发射机的设计做了一些有根据的猜测。
由于幸存的SE-109/3无线电设备的电路,特别是发射机的电路与公布的电路图有很大不同,我们将在下面讨论两种变体。我们创建了折射实际情况的新电路图。非常感谢GünterKönig(DJ8CY),他在2006年拍摄了实际电路图以进行演示。
接收器
以下是E-109接收器的电路图。该设计基于其前身E-108的设计,但E-109的接收器不是使用三种不同的电子管,而是采用三个相同的DF11电子管。由于4针电源插座位于接收器的隔间内,因此也显示在此处。发射器部分的电源线位于右下角。

请注意,实际电路和某些组件的值与上面显示的原始电路图不同。 2006年,德国收藏家GünterKönig在他的收藏中重新创建了该设备的实际电路图。 他的校订电路图如下所示:

接收器由两个电压供电:灯丝(LT)为+ 1.2V,DF11电子管(HT)的阳极电压为+ 90V。两条电源线都被主开关(S1)中断,但请注意+ 90V线路不受保险丝保护。 +270线仅由发射器使用。
该电路由三个级组成,每个级都围绕DF11电子管构建。第一阶段是所谓的反射接收器,其充当RF阶段,但也充当第一阶段AF阶段。第二个电子管是Audion阶段,它充当检波器。第三个电子管将音频信号放大到耳机级别,并有一个4000Ω耳机与V3的阳极串联。

E-109接收机的音频回应
请注意音频滤波器的存在,以改善CW音调的音质。它由V1的阳极线中的40H线圈(L3)和接地的400pF电容器以及V3的输出级中的L4周围的LC电路组成。此组合会产生上图中显示的音频回应。该曲线的最佳值约为800 Hz 。
发射机
以下是多年来在多家杂志上发布的发射器的原始电路图。这也是Louis Meulstee的书“Wireless for the Warrior Volume 4”中所示的电路图。根据这个电路图,是否存在SE-109/3单元中存在的任何单元是不确定的,因为已经找到的单元都具有晶体选择器。我们的印象是这个电路图仅用于开发过程中。

此页面上的S-109/3发射器的实际电路与上面的电路图有很大不同。 首先,发射器除了外部晶体外还有两个(可选)内部晶体,还有一个旋转开关可在它们之间进行选择(S5)。 圆形内部晶体安装在发射器和接收器之间的面板上,并且一侧连接到地。 结果,振荡器反馈回路是不同的。 此外,调谐电路不包含变压器,但由具有8个输出抽头的单个线圈组成,以匹配阻抗。

电源开关不在原始图中所示的270V电压轨中,而是在1.2V电压轨中。它可以切换DLL22T电子管的灯丝,并允许关闭发射器以节省电力。 270V始终存在,并由接收器部分的50mA保险丝保护。莫尔斯键不会切换DLL22T的阳极电流,而是控制g2电压。
与原始图的另一个不同之处在于天线电流互感器的位置以及用于测量天线输出电平的第二个电路的增加。第一个电路(建立在D1周围)测量使用低阻抗天线时的天线电流,而第二个电路(D2)测量天线电压,以防使用高阻抗天线。两个二极管D1和D2都是西门子Sirutors,它们基本上都是铜氧化物片剂叠层。
上面的电路图被认为是正确的。根据2006年由GünterKönig拍摄的电路图进行了验证,他完成了相同的练习并在演示中使用了他的图表。两个图都相同(但布局不同)。
关于旋转选择器
SE-109/3有三个旋转选择器,每个都有八个位置。八个位置覆盖整个圆圈,因此每个位置代表45°的台阶。选择器没有终点。由于这些开关中的两个的对称布局,因此仅可以使用四个位置。

上面最左边的图显示了这些选择器的内部结构,从设备内部可以看出。连接到轴上的接触条连接两个相对的触点。在该示例中,连接点1和5。下一个位置连接2和6等。为了将开关用作4位选择器,触点5,6,7和8通常连接在一起。
发射器的天线选择器是唯一一个实际使用旋转选择器的所有八个位置的天线选择器。它的构造不同,并不互连相对的触点。最右边的图显示了天线选择器的结构。使用所有八个位置。
修复改造
就像任何其他Abwehr间谍电台一样,SE-109/3是一种非常罕见的发现。大多数无线电报在第二次世界大战结束时被RSHA人员摧毁,幸存者可能已经被业余无线电爱好者使用并且可能已被修改过。但即使您发现一个接近原始状态的电源,在接通电源之前检查电路和接线是明智的。
我们收集的SE-109/3发现接近原始状态。没有进行任何修改,但是之前的所有者试图恢复该单元并更换一些随时间变得脆弱的内部电源线。
虽然使用了适当的老式电线来代替旧的脆电线,但重新连接它们时会出现错误,可能是由于电路图和实际电路之间存在差异。结果,+ 270V线路连接到DLL22T发射器电子管的灯丝,导致其过早损坏。

1.2V连接的替换电线
遗憾的是,DLL22T是一种非常罕见的电子管,因此即使不是不可能,找到替代品也是非常困难的。此外,没有插件兼容的替代品具有相同的外形。幸运的是,GünterKönig(DJ8CY)通过使用具有相同规格的俄罗斯超小型阀门开发了一个非常好的临时解决方案。下面进一步描述该解决方案。
在向设备施加必要的电压之前,请仔细检查电源线,看它们是否连接到相应的部件。很可能在早期的恢复尝试中犯了错误。还要检查1.2V线路是否有短路和开路。
在这个阶段,仅测试接收器或发射器可能是个好主意,但不能同时测试两者。如果是发射器,请将HT电压提供给设备,但将1.2V线路关闭。不应通过HT线提取电流。现在将HT电压从270V降低到150V。

安装的再生电子管的特写镜头
这将有助于避免以后出现问题时导致的任何损害。它还会降低发射器电子管的输出功率。接下来,将1.2V施加到LT线并打开发射器。 1.2V LT线路可以吸收高达200 mA的电流。此时,(150V)HT线仍然应该没有电流。
确保在设备顶部的晶振插座中安装了合适的晶振,并将晶振选择器设置到位置3.将线天线连接到发射器的天线插座,并将适当的平衡器连接到顶部的G插座。
将仪表选择器设置为PLATE TR。这样可以测量发射器的输出功率。电子管加热后,按下莫尔斯键并检查电流。 HT线现在应该在40 mA范围内吸收适度电流。如果是这种情况,请仔细调整振荡器调谐旋钮,使系统开始振荡。

发射部分带有正确的DLL22T电子管
如果是这种情况,您应该在仪表上看到读数。请注意,您可能必须在调谐线圈上选择不同的抽头,以便正确匹配所连接天线的阻抗。在任何情况下,找到天线匹配选择器和振荡器调谐的组合,以便在仪表上提供最大读数。你现在应该能够传输。
如果一切顺利,您现在可以将HT电压升至+ 270V。然后,发射机应产生2-3瓦的输出功率。使用更换电子管时,最好使用200V的最大电压。
使用接收器,我们遵循相同的程序。首先应用90V HT电压并验证某些电压是否到达每个DF11电子管的阳极。在我们的例子中,我们必须恢复第一个电子管的插座周围的布线,即反射阶段,因为有人在先前的恢复尝试中镜像了连接。

修正了第一个电子管底部的接线
在此阶段,HT线不应吸收任何电流。如果是这种情况,请连接一对4000Ω耳机,并通过接通接收器将1.2V施加到LT线路。 LT线现在应该吸收60-75 mA。同时,你应该听到耳机里有些噪音。请注意,您可能必须转动REACTION旋钮才能获得最佳噪音水平。现在连接适当的天线和平衡器并尝试调入信号,同时重新调整REACTION旋钮。
技术规格
外观重量
型号:SE-109/3
尺寸:6×14×20厘米
重量:1.7千克
接收器
MODELE-109
频率:3.2 - 6.5 MHz
模式:AM,R / T(A1,CW)
电子管:DF11(3x)
灵敏度<2μV
发射机
型号:SE-109/3
频率:3.3 - 7.5 MHz
模式:CW
电子管:DLL22T
输出功率:3W
