1
给水维护周期总结

2
自喷维护周期总结

3
水喷雾维护周期总结

4
细水雾维护周期总结

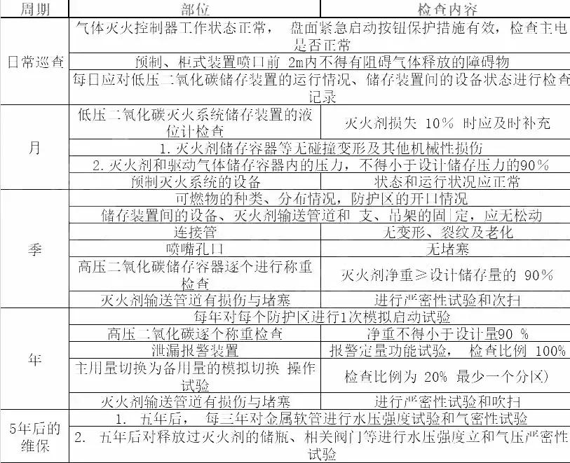
5
气体灭火系统维护周期总结

6
泡沫灭火系统维护周期总结

7
干粉灭火系统维护周期总结

8
防排烟维护周期总结

9
应急照明系统、城市远程监控系统

10
火灾自动报警系统维护周期

1
给水维护周期总结

2
自喷维护周期总结

3
水喷雾维护周期总结

4
细水雾维护周期总结

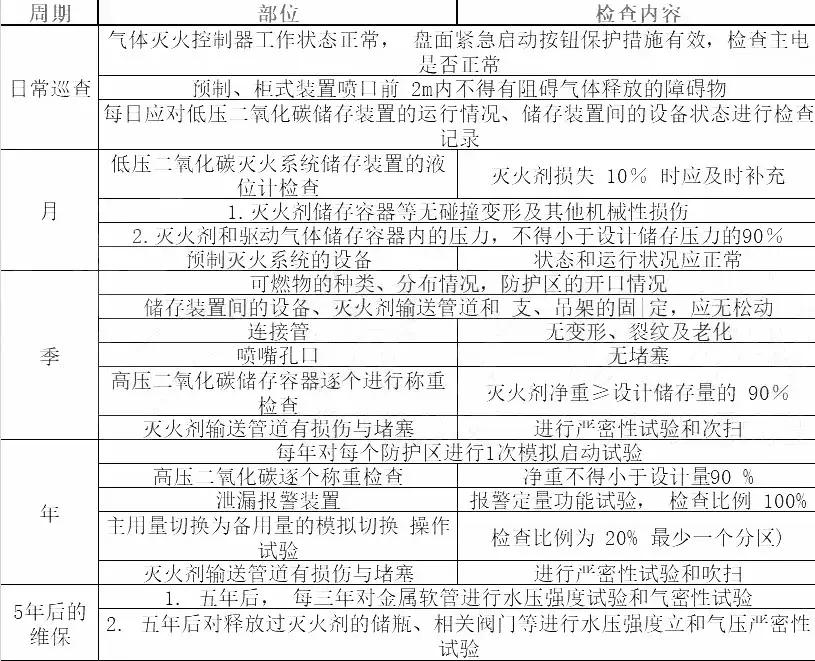
5
气体灭火系统维护周期总结

6
泡沫灭火系统维护周期总结

7
干粉灭火系统维护周期总结

8
防排烟维护周期总结

9
应急照明系统、城市远程监控系统

10
火灾自动报警系统维护周期
