相比起路况复杂的市镇路段,高速公路少了很多外来因素的干扰,可以说是比较容易让司机们放松警惕的。 隧道口 更是高速公路经常发生违法扣分的区域,也是交通事故重灾区。

高速隧道行驶,这些违法的 限速标准不同,隧道里不稳定的信号,导航也无法及时提醒, 所以司机们在隧道口通行时,不多加注意,很容易就会面临扣6分的处罚,罚个两次就得重新学习了。
1、忽视限速标志,超速驾驶

在高速上面行驶,最低速度不能低于60km/h,甚至有的车道是不能低于80km/h的,所以很多车主在高速上面行驶的时候速度都会达到90km/h以上甚至120km/h。
虽然说在通过高速隧道的时候,车主都知道要进行减速,但是很多车主觉得这里也是高速公路,限速不可能低于60km/h吧,很多车主都是抱着这样的心态来过隧道的。
可是高速隧道的限速标准跟高速路是不一样的,一般都要低很多。而且 不同的隧道会有不同的限速标准,有的高速隧道限速在50km/h,有的高速隧道还会限速在40km/h, 隧道口会设立限速指示牌,车主们在经过隧道口时必须留意该隧道的限速标准,提前减速。 另外,很多车辆在出隧道后马上加速,不看限速提示牌,也是不可取的。

高速隧道隧道口的测速监控摄像头也是特别多,目的就是来惩治那些在通过高速隧道的时候,不注意看道路旁边的标识牌进而超速行驶的车主。
限速40km/h的隧道,如果车主行驶的速度在60km/h以上,就已经是超速50%了,超速50%的处罚就是 扣12分,罚款200元。
2、隧道内变道、超车

看到这个禁止超车标志,表示该标志至前方解除 禁止超车标志 的路段内,不准机动车超车。
隧道是高速中比较特殊的路段,光线差空间小,而隧道口更是事故多发地,一般只有两条车道,在狭小的隧道内变道超车,容易影响到其他车辆,导致事故导致拥堵,所以是不允许在高速隧道内进行超车和更换车道的。现在的高速隧道基本都配备了变道抓拍系统,一旦在隧道内违章变道被拍,要面临扣分罚款。

因此,最开始驶入时选择了哪条车道就必须在这条车道上行驶,直到出了隧道,看到解除禁止超车的标志之后才能进行超车。
3、不开车灯进入隧道
隧道内部昏暗无比,不及时开启车灯,危险可能悄然而来。不开车灯进入隧道,会被处以200元的罚款。出隧道时外部光线比较强,也要及时关闭车灯。忽视大灯的开启与关闭,可能会影响其他车辆,从而导致危机与隐患,引起不必要的事故。

4、其他隧道口常见指示标志标线
有朋友抱怨说高速指示牌杂乱繁多,让人应接不暇。其实,这些标牌并不是乱设置的。
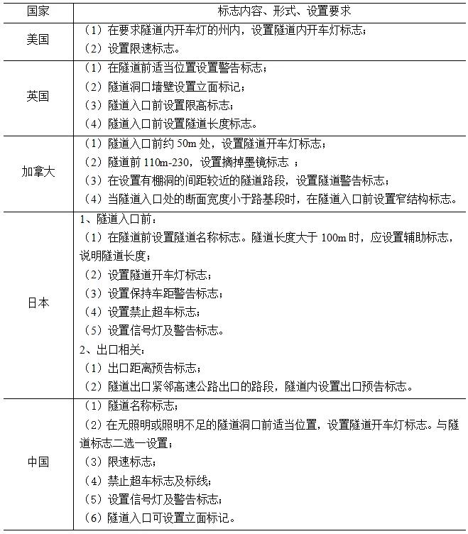
我们看看各国高速公路隧道路段交通标志相关技术要求。

在中国,隧道路段需设置的隧道标志有6个:隧道名称标志、开车灯标志、限速标志、禁止超车标志及标线、警告标志及信号灯、隧道入口立面标志。
“隧道开车灯”警告标志

隧道出口距离预告标志并设限制速度标志

“问号加灯泡” 标志,主要是提醒各位车友,开车驶离隧道的时候,要注意大灯是否关闭。(注意:这个标志是地区性标志,不是全国统一标志)

错视觉标线, 它是减速标线的一种,一般设置在在隧道外200m至隧道内100m区域内。

因为隧道作为高速公路的特殊路段,洞内外光亮度的差异客观存在,车辆在进入隧道后会产生“黑洞”现象。划上错视觉标线后,能让驾驶员产生空间压缩的感觉,促使得驾驶员在进入隧道前提前减速,起到一定的安全防范辅助作用。
如果碰见这种标线你仍然没有把速度保持在限速以下,设在隧道出入口的监控测速将会记录超速行为,交管部门也会依照情结严重程度给予处罚,6分200元会因为你的一时疏忽而被罚掉。
车道标示线, 如下图是一种虚实结合标线,这可不可以越线呢? 答案是:不可以!

车道标志线目的是为了让驾驶员小心驾驶,实线表示不能跨越车道,虚线表示减速慢行,不得超车。
近几年,我国高速公路长隧道(长度在1km-3km)、特长隧道(长度超过3km)路段相继发生几起重大交通事故,以及众多轻微事故,隧道交通安全问题受到社会、相关行业的广泛关注。

高速隧道一旦遭遇车祸,怎么逃生呢?
1、在隧道里面发生交通事故,只要没有涉及到人伤而且车辆可以移动的情况下,千万 不要在隧道里面停下来扯皮划分责任, 隧道里面本身车道就窄甚至可能会比正常的车道会少一个车道,所以只要没有人伤车子可以移动, 先把车开出隧道之后找紧急停车带, 这比在隧道里面停着去扯皮强太多了,这样可以 避免二次事故的发生。
2、假如有人伤车辆不能移动的情况下,请 把车后灯光全部开启, 像双闪雾等这些灯光能开的全部开,然后拿上三角警示牌下车,顺着隧道最边缘的地台往后走,有的时候可以拿手机照明提示过往车辆以免发生危险, 把三角警示牌放到车速150米的地方, 大概也就是成人200多步左右,警示牌放完之后千万不要再待在车上,以免发生二次事故导致受伤。

3、如果在隧道里面发生的车祸比较严重,甚至是起火,这种时候一定要 及时用衣服或者毛巾沾湿后捂住口鼻, 隧道里面环境比较封闭起火后浓烟很大,所以一定要保证自己不能够被烟熏倒,还有就是要 逆风离开, 顺风会把有毒有害气体吹过来,在靠边撤离现场的过程中可以 寻找逃生通道, 隧道一般都会有绿色的安全通道提示牌,跟着提示牌走没有错。

4、如果在隧道发现前方有车祸,而自己的车子基本上已经无法避让,这种情况 千万不要强行倒车, 一旦倒车不仅违反交规而且更容易导致事故,这种时候应该 把灯光开启, 确认安全后人员 迅速下车, 同时如果车内备有消防面罩这些东西,可以把这些 消防设备带上然后迅速离开, 还有一点很重要,车钥匙不要带走而是放在车上,车钥匙如果带走了要是后面有救援人员需要过来挪车,结果车子没有钥匙,那么很可能会把车子直接*力暴***翻推**,所以可以 把钥匙留在车上, 这样方便后续的救援。

— 小结 —
在日常的行车中,不管是市区还是高速路,对于不熟悉的路况,还是要保持着高度的精神集中,时刻留意着周围的交通标志,规范驾驶才是避免扣分罚款的最有效措施。
来源:综合自网络
版权归原作者所有,如有侵权请联系删除