本月7日,成都市已有序恢复城区工作日高峰时段汽车“尾号限行”的交通管理措施。为保障接送学生车辆通行,成都交警对接送学生的私家车放宽一定时限的通行路权。对于已经在校登记的车辆,如何查询和确认?错过在校登记的,如何自主申报?4月14日,成都市公安局交管局发布关于接送学生车辆限行政策“十问十答”。
问题一:接送学生车辆不受尾号限行的时段、区域?
答:接送学生车辆经市交管局备案审核通过后不受尾号限行的时段和区域影响。
问题二:接送学生车辆如何完成备案?
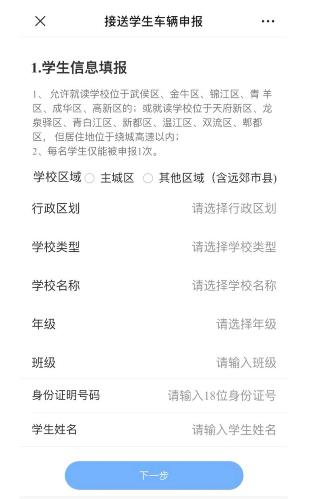
答:从前期成都市交管局通过教育部门收集的接送学生车辆信息来看,还存在车辆号牌不准确、车型错误、联系方式遗漏等问题。为了将该便民措施做精、做细、做实,成都市交管局已在蓉e行平台开发相关模块,提供确认、申报渠道。

已通过学校申报信息的家长,请务必登录平台完善相关资料并予以确认。申报截止前未予确认的,系统将无法完成备案。尚未通过学校申报信息的家长可通过平台自行申报。申报时间截止后,成都市交管局将会同教育部门进行核查,对不符合申报条件的车辆将不予以备案。


问题三:蓉e行确认、申报渠道开通前,已在限行日开车接送学生的车辆如何处理?
答:成都市交管局将通过系统筛查方式予以保障,凡在申报截止日前驾驶车辆与蓉e行申报车辆一致的,均不受尾号限行限制。
问题四:申报后如何查询车辆是否备案成功?
答:蓉e行车辆备案确认、申报渠道提供备案查询功能,家长可登录蓉e行平台查询。

问题五:车辆备案后何时起不受尾号限行?
答:不受尾号限行开始时间以市教育部门发布的各年级开学时间为准,如:接送初三、高三学生车辆从2020年4月7日起不受尾号限行。结束时间另行通知。
车辆备案后,年级未复课的,仍应受尾号限行。
问题六:哪些年级接送学生车辆可申报备案?
答:满足以下两个条件之一的中小学(含中职学校)在校学生家长均可申报。
(一)就读学校位于武侯区、金牛区、锦江区、青羊区、成华区、高新区;
(二)就读学校位于天府新区、龙泉驿区、青白江区、新都区、温江区、双流区、郫都区,居住地位于绕城高速以内。
接送幼儿园学生车辆暂不申报,待市教育部门明确开学时间后,市交管局将及时发布相关信息。
问题七:申报备案车辆有无相关条件限制?
答:同时满足以下两个条件的川A及外地籍车辆均可申报。
(一)车辆使用性质为非营运;
(二)车辆类型为小型、微型客车。
问题八:每个学生家庭可申报几辆车?
答:每个学生家庭只能申报1辆。
问题九:车辆备案确认或申报什么时候截止?
答:接送初三、高三及职业学校高考学生车辆截止时间为2020年4月17日24:00,高一、高二、初一、初二和职业学校非高考学生截止时间为2020年4月20日24:00,其余年级截止时间为2020年4月27日24:00。
问题十:车辆备案审核通过后能否变更?
答:车辆备案审核通过后原则上不予变更。