我是北大磊哥,关注我,每周分享干货!请务必看完文章,最后出来的才是压轴的。创作不易,你的每一个关注+点赞+评论+转发对我来说都是莫大的鼓励!
重要提示:高分通过软考高项论文系列文章是我备考阶段准备的,考完之后又进行了梳理,加深对项目管理的理解,我觉得考完后反而能更加深入的理解其中的一些方法和工具,有时间去细细琢磨提升自己,也希望对大家备考高项有所帮助。

软考高项沟通管理

近年来随着人们对生活环境要求的不断提升,国家不断加大对治理和保护水环境的要求和力度。2019年6月,公司中标了某市水文局发布的《某某河流水环境智能检测模拟预警平台》项目(以下简称水环境智能系统),我参与该项目的前期调研分析、可行性研究、前景论证工作以及项目投标,在项目管理办公室发布的项目章程汇总我被任命为项目经理。该项目作为本市五年计划的重点项目,作为智慧城市建设的组成部分,投资金额为800万元,建设工期为18个月。

水环境智能系统
该项目通过对河流流域和水体的水环境进行实时监控和指标采集,利用建立的人工智能模型对重大污染和洪水等自然灾害进行提前预警,生成评估报告和专家建议等。其主要原理是通过物联网的传感器获取数据,由4G/5G无线网络传输数据至云端,利用数据仓库技术进行计算和存储;然后经过大数据技术和智能模拟仿真平台进行模拟和分析,得出事物的现状和发展的规律并及时预测未来重大问题和灾害,可以为政府管理部门提供河流的实时水质水文指标数据和预测模拟情景,为社会的生产生活提供更加有效的服务。该项目主要采用java和Python语言,运用了SpringCloud,HBase,Spark,Kafka,百度Paddle等技术,应政府国产化要求要求,承载部分采用金蝶中间件,综合管理功能部分数据库采用人大金仓数据库KingBaseESV8,采用集群分布式技术部署在政务云服务器Linux操作系统上。
该项目作为某市重点项目公开招标,受到社会多方面关注,时间紧任务重社会影响大的特点,经公司同意,我组建了项目型团队,经过和专家团队讨论,预计该项目需要人力资源约为18人,其中需求分析3人,开发小组7人,测试小组3人,质量控制小组2人,实施小2人,配置管理1人,每个小组组长直接向我汇报。之后我们共同制定了责任分配表格,将任务分配到具体成员。
该河流总长度约90公里,流域面积约2500平方公里,涉及干系人众多。作为一个大型的开发项目,它的特点是周期长、规模大、需求构成复杂、项目干系人众多。水环境智能系统面对的用户是沿河流水务水利保护治理工作的1000多位工作人员。如果不做好项目的沟通管理,项目的成功将如无本之木,无从谈起。本项目我使用了微软Project 2018作为辅助工具,通过会议的方式编制详细的沟通管理计划,采用不同的沟通方法和干系人进行沟通来管理沟通,通过控制沟通来确保所有参与者之间信息流动的最优化,保障项目工作有条不紊地进行。

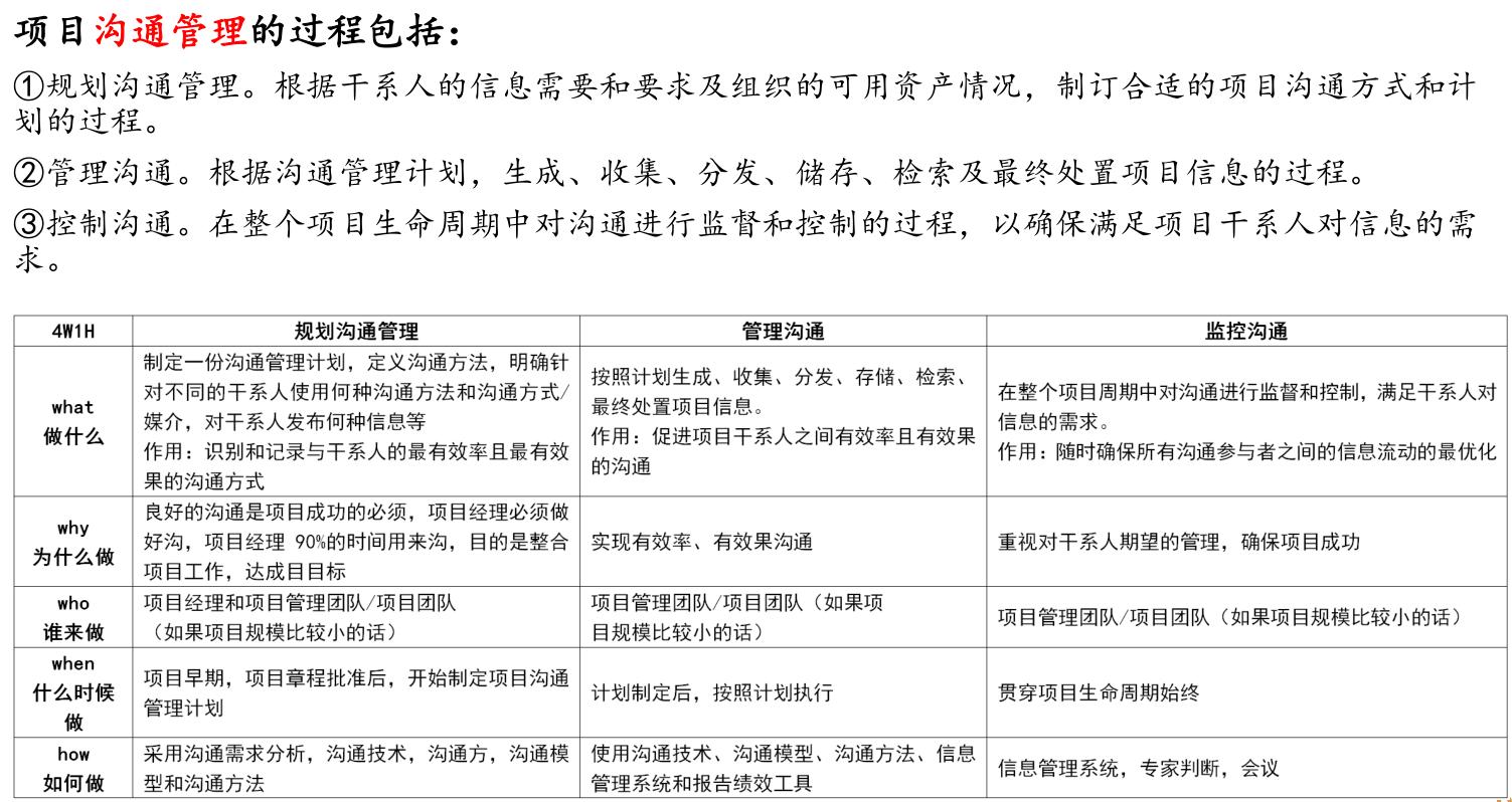
项目沟通管理过程
1、规划沟通管理
规划沟通管理是指根据干系人和项目实际需要,制定合适的项目沟通方式和计划的过程,本过程为项目沟通管理工作提供指导和基础支撑作用。
【定制化】因此,在本项目启动后,我及时策划人员利用项目管理计划、干系人登记册等资料,和公司此前承建的该省内其它地市的“水环境智能通”项目所形成的的策划过程资产,通过交互式沟通方法,即多次策划召开建设方水文水务领导、市局河湖管理部门、指挥中心、监测站等一线工作人员、全体项目团队人员等干系人参加的工作会议,制定了项目沟通管理计划。在沟通计划编制的过程中,我始终坚持全员参与的原则,因为每个项目成员的思维与角度都各不相同,只有集思广益,集众所长,才能做好项目的沟通规划工作。

分类管理
项目沟通管理计划中包含的主要内容有:一是沟通的对象。在本项目中,我把对象分为四类:建设方分局领导、建设方各科室沟通负责人、我的主管领导、我公司高层、项目团队成员,对建设方水文水利局领导和我的主管领导要重点管理,建设方各科室沟通负责人要随时告知各项信息,我公司高层要确保令其满意,项目团队成员要做好监督工作。二是明确沟通负责人。建设方沟通总牵头人由市局河湖信息化办公室信息中心主任担任,承建方由我全盘负责整体沟通工作。三是沟通的方式、内容和频率。沟通的方式包括会议、微信群等,沟通的内容涵盖本项目建设的所有功能模块,对于会议,原则上按照一周一调度的频率召开,微信群则要求建设方各业务科室和项目团队所有成员全部加入,按需求及时沟通和共享资料。
事实证明,充分而详细的项目沟通计划,为后来项目的顺利实施奠定了坚实的基础。

原创提示:本文首发在*今条头日**平台【北大磊哥】账号下,关注我,每周分享良心干货!
2、管理沟通
管理沟通是根据沟通管理计划,生成、收集、分发、存储、检索及最终处置项目信息的过程,目的是保障干系人之间及时有效的沟通。
本项目涉及面较广,基本涵盖了某市水文水利局所有的业务科室和一线1000多名基线工作人员,因此沟通工作在执行时压力较大,如果不能严格按照规范的沟通执行程序,那么极有可能影响到整个项目的进度、质量。所以,在管理沟通工作中,我利用形成的沟通管理计划,有序开展各项沟通工作,此外,还借助工作绩效报告中各项工作的进展情况,有侧重的沟通,在此过程中,我们与建设方各业务科室组建了微信群,方便及时沟通和资料的共享利用。由于系统的主要用户为9000多名的基层工作人员,人数众多无法通过微信一一沟通,我们综合利用推送和拉取信息方式的积极协调市局信息中心,通过在内网搭建“项目BBS”的方式公布项目进展及各项状态报告,全局工作人员通过该BBS可随时与项目组进行交流和互动,务实高效的汇集他们的问题,并及时反馈。
经过不断的磨合,我们将收集到的资料及时纳入到项目管理计划中。在此过程中收集到的信息包括:项目进度情况、遇到的问题、需要干系人协调的地方以及形成的经验教训资料等,我们将收集到的信息全部录入至项目信息管理系统,以便及时的查看、更新和借鉴。
3、控制沟通
顾名思义,控制沟通就是在整个项目生命周期中对沟通工作进行监督和控制,目的是确保所有参与者之间信息流动的最优化。作为智慧物种,每个人的思想千差万别,每个人的工作也不尽相同,因此,沟通的需求和方式自然不一,这就要求在控制沟通工作中要灵活应对。
在开展沟通的过程中,难免会出现与计划不一致的情况,比如说在本项目中,因建设方河湖水文水质监测部门较为繁重,专业性强且人员较少,所以经常出现负责沟通工作的人员变动的情况,频繁的人员变动导致工作衔接出现难题,且每个人的沟通方法差异较大,项目团队经常需要花费较大精力解释已完成的工作和适应新人员。因此,在控制沟通工作中,我利用日常收集到的工作绩效数据和干系人管理形成的问题日志,借助项目管理信息系统,形成了详尽的工作绩效信息,对于跟计划不一致的情况,则要求形成书面的变更请求,严格按照变更控制流程执行,保证所有的变更都是可控和规范化的。在团队内部,我要求所有成员必须及时有效的沟通,所有资料必须共享给其他团队人员,防止在内部形成信息孤岛。

沟通对象
除了以上这些管理过程,我认为还要做好变更和配置管理。在项目的实施过程中,由于用户需求、政策导向或新技术的出现都会导致变更不可避免,但我严格按照变更控制流程进行管理,并未导致项目范围有较大变动。同时也必须做好配置管理,否则容易导致版本混乱,权责不清。我们团队专门设置配置管理员,对项目进行定期不定期的配置状态审核等工作,保证配置项版本的统一。
经过1年的开发,该项目顺利一次性上线运行成功,移动端系统、监测站系统、云端数据处理中心以及服务终端平台运行良好,一线工作人员反馈软件系统稳定,界面友好,功能实用,故障率低。在水文水利部门实战中,达到应用要求,提供了水务监测保护工作的效率,极大方便了他们的工作,这些成绩的取得是和良好的项目沟通管理分不开的。结合本人的沟通管理经验,我总结了如下几条经验:事先要有明确的计划作为指导,不同沟通对象的偏好不同,需要采用不同的沟通方式和风格,在沟通成本相差无几时,优先选择当面沟通的方式。当然项目中也存在一些问题和教训,比如我在项目实施中,在外部环境对沟通效果的影响上,我把握得还不够,导致有个别的沟通活动失败,在编制沟通管理计划时,没有充分考虑沟通的成本。但是这些经验教训都是我收获的宝贵财富,我也将为提高自己的项目管理能力而不断努力,为祖国信息化建设添砖加瓦。

沟通管理计划
大家在复习过程中要注意掌握类似范围说明书、进度计划内容、成本构成科目、质量核对单、沟通计划合同内容等具有实际工作经验才懂得知识点,这是近年来的考试趋势,越是有实战经验越是容易通过考试,没有经验的不要担心,尽量理解用心记忆。
PS:欢迎留言讨论,我会积极给予回复!
希望今天的分享能够对你有所启发,欢迎关注,评论和分享,听说关注我并转发的,能力和收入都嗖嗖涨呢!嗯,鲁迅说的