中华传统文化

一、设计理念
本单元的语文要素是“了解课文是怎样围绕一个意思把一段话写清楚的”。在三年级上册曾学习过“借助关键词句理解一段话的意思”,而三年级上册主要是从理解内容方面提出的,三年级下册的本单元主要是从学习表达的角度提出的。知道围绕一个意思写清楚一段话的具体方法,不仅能促进学生深入理解课文内容,而且也为学生进行“围绕一个意思把一段话写清楚”的习作实践提供了方法上的指导。本单元借助课文内容、课后习题、活动以及插图等学习资源围绕“传统文化”的人文主题进行内容重组,培养学生独立识字、阅读提取信息的能力,激发学生对传统文化的学习兴趣。
二、内容简介
本单元以“中华优秀传统文化”为主题,编排了《古诗三首》《纸的发明》《赵州桥》《一幅名扬中外的画》4篇课文,这些课文从不同侧面展现了中华优秀传统文化的魅力。《古诗三首》介绍了关于传统节日的古诗,初步带领学生在领略欣赏中了解祖国传统节日的风俗;《纸的发明》介绍了纸的发明过程,重点是从纸的发明过程中,感受中华民族祖先的聪明才智;《赵州桥》介绍了赵州桥历史悠久、设计精巧美观的特点,重点是通过朗读感悟,体会故事所讲述的道理,感受古人的劳动智慧;《一幅名扬中外的画》介绍了《清明上河图》的内容,重点是了解《清明上河图》的内容和艺术价值;最后的“综合性学习”环节又回到了“中华传统节日”的内容,重点是交流过节的故事或过程,帮助学生联系自己的生活实际更深刻地理解传统文化精髓,并将体会付诸文字。本单元安排的“综合性学习”是本套教材中首次出现的综合性学习栏目。它主要围绕生活中的传统节日展开,既和单元主题密切相关,又和学生的生活紧密结合,适合在不同地域开展。
在课堂上,学生阅读有关中华优秀传统文化的文章;在课余时间,和小伙伴们一起通过各种途径,采用多种方式了解传统节日,感受身边的优秀传统文化。活动要求学生通过不同渠道,收集介绍我国传统节日的资料,并通过写过节的过程和交流节日的风俗习惯等方式,展示学习成果,使学生在活动中进一步了解身边的中华优秀传统文化,感受中华优秀传统文化的魅力。
三、单元目标
(一)核心目标:
了解怎么围绕一个意思把一段话写清楚;收集我国传统节日的资料,在习作中写清过节的过程。
(二)常规目标:
1.认识44个生字,读准8个多音字,会写36个字,会写30个词语。了解、积累“文房四宝”等有关中华优秀传统文化的四字词语。
2.能背诵、默写指定的古诗。抄写指定的课文段落。
3.能根据要求提取段落中的重要信息,并对有关的现象或成因作出解释。
4.了解课文相关段落是怎样围绕一个意思写清楚的。
5.能用不同方式收集介绍我国传统节日的资料,并记录这些节日的相关风俗。
6.能就自己感兴趣的一个传统节日写一篇习作,写清楚过节的过程,进行展示、评价、改进。
7.能按活动的步骤,介绍某一手工活动的过程。
8.能说出有关句子的特点,并模仿着写一写。
四、总体构想
从单元的主题出发,围绕“传统文化”到课文内容中探索发现,体现了整读课文、归类识字、品析词句的系统学习思维。本单元包含古诗与说明文,形式多样且内容丰富,使得学生通过学习了解更加丰富传统文化知识,也引发学生进一步探索的兴趣,促使学生自发地查阅课外资料进行知识扩充。本单元首次出现综合性学习栏目,围绕传统节日展开,学生在课上与课下都可以进行实践,并通过交流与写作展示优秀传统文化,感受中华传统文化的魅力。虽然教材将综合性学习安排在后期,但是把结合学生体验和古诗的引入放在单元之初,让任务布置前置,结合学生生活实际和课文任务引导学生自主学习探究,完成目标的学习理解和能力的提升。在本单元的阅读学习中学生会发现课文能够围绕一个意思进行展开,进而产生思考,学习“怎样围绕一个意思把一段话写清楚”。学生在理解课文整合语文能力知识点的过程中逐步培养整体的概念,更好地掌握学习能力目标。结合单元学习内容,设计了《清明上河图·十三郎》进行整体阅读,鼓励学生自主探究感悟,学习阅读图文的方法,在提高语文学科素养的同时感悟传统文化的魅力。
第一部分 教科书设计
模块一
初读感悟:初识传统文化,了解写作方法(2课时)
一、学习目标
1.导入本单元,明确单元主题,激发兴趣。
2.初步认识“了解怎么围绕一个意思把一段话写清楚”。
3.制定本单元学习计划。
4.整体读本单元四篇课文,了解课文主要内容。
二、课时分配
2课时
学习过程:
课时1:
板块一
开启单元学习,初步了解传统文化
1.导入传统文化相关知识。
①学生自由交流对传统文化的认识。
②教师补充总结:
传统文化是文明演化而汇集成的一种折射民族特质和风貌的民族文化,是民族历史上各种思想文化、观念形态的总体表征。它是对应于当代文化和外来文化的一种称谓,有时也称“文化遗产”。
世界各地、各民族都有自己的传统文化,其内容为历代存在过的种种物质的、制度的和精神的文化实体和文化意识,例如民族服饰、生活习俗、古典诗文、忠孝观念等。
中华传统文化以儒家、佛家、道家三家之学为支柱,包括思想、文字、语言,之后是六艺,也就是:礼、乐、射、御、书、数,再后是生活富足之后衍生出来的书法、音乐、武术、曲艺、棋类、节日、民俗等。
2.调研预习情况,收集预习中遇到的问题。
结合课文体会内容:在第三单元我们可以跟随作者的脚步感受诗词的意境和民间风俗,品味艺术的精彩,再现古都风貌,通过四大发明和建筑的精妙体会古代人民的智慧和才干。(课件结构图展示概括)
3.检查课文初读情况。
【设计意图:本单元借助课文内容、课后习题、活动以及插图等学习资源,围绕“传统文化”的人文主题展开。单元初教师首先要引导学生初识传统文化,激发学生对传统文化的学习兴趣。另外鼓励学生在预习时提出问题,并带着问题继续进行学习。通过预学习帮助学生直观了解整单元的内容和结构,以便更顺利地了解和体会中华传统文化的魅力,为后面的综合性学习打下基础。】
板块二
说一说,写一写,词句段运用
(一)按照流程图和例子口头介绍一次手工活动过程。
1.阅读蓝色方框中的词语,引导学生发现都是动词。
2.读下面的一段话,引导学生总结在段落中加入这些动词的好处:
①这些动词帮助读者准确了解造纸动作的先后顺序。
②这些动词十分生动,使得描写十分吸引读者。
3.学生自主选择一种手工活动,借助动词思考活动过程。
4.小组交流,相互修改。
5.全班汇报,生生互改,教师提建议并鼓励学生大胆表达。
6.教师评价总结。
(二)思考例句描写的共同点,再照样子写一写。
1.自由读例句,思考特点。
2.全班交流,教师进行引导,学生相互补充。
3.总结归纳两句话的相同点:
①都是围绕一个意思展开描写,体现了事物的一个特点。
②在描写的时候都运用了排比的修辞手法,用上了“有的……有的……有的……”。
③语言十分生动,能用上恰当的词语。
4.教师引导学生确定自己想要表达的意思,选择好一件事物的一个特点。
5.教师鼓励学生动笔写下自己的句子,相机指导。
6.写完后小组交流互改句子。
7.全班交流,生生互改,教师提出修改建议。
8.教师评价总结。
【设计意图:本单元的语文要素之一为“了解怎么围绕一个意思把一段话写清楚”,在走进课文学习之前,在之前的《赵州桥》一课中,学生已经通过分析学习了解和学习了这一核心目标,园地的学习是为了帮助学生通过具体例子更好地体会单元语文要素。在本部分教学中先利用词句段运用的练习让学生初步感悟,收获一些围绕一个意思把一段话写清楚的方法,激发学生的探究兴趣,也为后期课文中的写作方法的学习打下基础。】
板块三
自主学习,制定单元学习计划
1.教师先呈现单元整体结构图,帮助学生梳理单元重难点。
好处:整顿出单元知识点、重难点,帮助学生整体理解单元任务,方便制定学习计划。

2.分享之前的经验,总结交流自己的学习方法。
3.选择适合自己的学习方式,制定本单元的学习计划。
【设计意图:本单元的学习目标重点要从两个角度出发,从主题体会上,要以“中华传统文化”为核心,了解传统文化,体会其魅力,更重要的是结合自己的感受和生活经历了解感受进而展示学习成果。不仅要感受传统文化的魅力,还要针对本单元的语文要素“了解课文是怎么围绕一个意思把一段话写清楚的”,帮助学生在学习和习作方法上进行能力提高,以此为基础引导学生制定学习计划。这有助于学生有计划地进行单元学习,达成核心目标。】
课时2:
板块一
交流计划,激发兴趣
1.学生展示学习计划,教师与学生共同参加指导与评价。

2.小组合作,完善学习计划。
板块二
落实计划,整读课文
1.自由读《古诗三首》、《纸的发明》、《赵州桥》、《一幅名扬中外的画》,圈画生字词。
2.再读课文,将不理解的词语标记出来,试着通过查词典理解或在语境中理解词义。
3.小组交流读课文。小组成员相互纠正读音并交流自己在读书中不理解的词语,尝试相互解决问题。
师:请同学们和小组成员一起合作读读课文,相互纠正字音并将试着相互解决在阅读中遇到的问题。
预设:
学生1:我不理解什么是“横跨”。
学生2:我来帮你解答。我查了词典,“横跨”的意思是在上形成拱形,从一个界限展开、延伸到另一个界限。在课文中就是指拱形的赵州桥从岸的一边延伸到对岸,连接了两岸。
4.将疑难词所在的句子多读几遍,帮助理解。
5.默读课文,在读的过程中尝试标画,将自己不懂的词语或问题写出来。
6.小组成员相互交流上节课提出的关于课文的问题,尝试相互解答。
7.再读生字词及课文,进行巩固与自检,达到准确、熟练认读的目的。
板块三
通读课文,了解大意
1. 通读课文,概括文章大意。
2. 大致了解文章结构和写作特点,尝试旁批。
《纸的发明》:
师:这篇课文是什么结构?
学生:总分总结构,先总说造纸术有伟大贡献,再分说纸的发明过程,最后总说造纸术促进了文化发展。
师:你在读书的过程中发现了什么值得学习的写作特点?
学生:课文中有的段落围绕一句话展开描写。
3.小组成员相互交流补充。
4.全班交流,教师点拨,总结概括大意的好方法。
教师总结:概括主要内容的时候可以先找一找文章中有没有哪个句子或哪个段落能够直接概括,如果找不到,可以分别概括每个自然段的意思,再将这些段落的意思串联在一起。
板块四
课时梳理,布置作业
1.总结本节课的收获。
2.布置作业,继续读四篇课文,从中提取信息,尝试解决预习中存在的问题。
模块二
阅读课文:字里行间找信息
(4课时)
一、学习目标
1.能根据要求提取段落中的重要信息,并对有关的现象或成因作出解释。
2.能用不同方式收集介绍我国传统节日的资料,并记录这些节日的相关风俗。
3.能在组内交流收集到的有关传统节日和习俗的资料,并商量展示活动成果所用的方式。
4.能用几句连贯的话向别人介绍你所收集的“我国宝贵的历史文化遗产”资料。
5.能回忆、梳理“围绕一个意思把一段话写清楚”的具体方法,并试着写一写。
6.通过课文内容了解我国传统文化节日和习俗,感受中华优秀传统文化的魅力。
二、课时分配
4课时
学习过程:
课时1:
板块一
整读课文,寻找信息


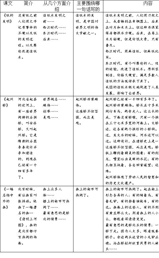
1.动态出示表格第1列,引导学生聚焦课后习题。
2.到课文中寻找重要信息,整体把握课文写的内容。
3.动态出示表格按要求找信息。
4.发现信息的关键性。
5.体会关键句的重要性。
【设计意图:运用表格的动态梳理的方式引导学生到课文中寻找信息,引导学生进行思考,培养学生提取信息的能力并理解课文内容。】
板块二
课时梳理,布置作业
1.总结本节课的收获。
2.布置作业,练习朗读四篇课文,并背诵《古诗三首》、默写《清明》。
课时2:
板块一
朗读课文,感受文趣
(一)朗读《古诗三首》
1.教师范读,引导学生自读三首古诗,读准字音。
2.指名读,指导读出节奏。
3.同桌互读,互相纠正,读出节奏。
4.出示图片,理解诗意,进行全班交流。
5.交流传统文化节日和习俗。
6.出示图片,背诵古诗。
(二)朗读《纸的发明》
1.纸是谁发明的?是怎样发明的?带着问题自读课文。
2.再读课文,了解文章大意。
3.引导学生自读课文第2、3自然段,了解人类记录文字的方式的演变和记录方式的缺点。
师:请你默读课文第2、3自然段,完成下面的表格。

4.要求学生用自己喜欢的方式读第4自然段,概括这段内容。
5.引导学生简述蔡伦造纸的过程。
6.交流蔡伦改进的造纸术为什么能传承下来?感受纸的发明对世界文明的影响和贡献之大。
讨论总结:蔡伦改进的纸,原料容易得到,可以大量制造,价格又便宜,能满足多数人的需要。
7.梳理纸的演变过程。
师:请你再次浏览课文,用表格形式记录纸的演变过程。

(三)朗读《赵州桥》
1.*放播**图片,介绍赵州桥的相关资料。自读课文。
2.交流不理解的词语,了解课文大意。
3.指名分段朗读课文。
4.读第一自然段,了解交代了哪些内容。
5.读第二自然段,赵州桥在设计上有什么特点?哪些句子写了雄伟?哪些句子写了坚固?
6.自读第三自然段,这段围绕哪一句话写的?主要写了什么?起了什么作用?
7.齐读最后一个自然段,感受古代劳动人民的智慧和才干。
(四)朗读《一幅名扬中外的画》
1.出示图片,引导学生自读课文,了解课文的主要内容。
2.自读第二自然段,体会人多的场景,同桌相互交流。
3.自读第三、四自然段,体会街市热闹的画面。
4.齐读最第一个自然段,体会画的价值,感受这幅画名扬中外的原因。
板块二
学以致用,拓展内容
1. 收集资料了解地动仪、圆周率、活字印刷术的发明过程。
2.假如你是导游,试着用下面的词语,向游客介绍赵州桥。

板块三
课时梳理,布置作业
1.总结本节课的收获。
2.结合课文内容和图画,向别人介绍《清明上河图》。
课时3
板块一
背诵读文,搜集资料
1.背诵古诗,交流你还知道哪些传统节日和习俗。

2.出示表格,引导学生还可以通过表格或泡泡中的提示进行收集资料。
3.恰当提出建议,并把了解到的内容记录下来。
4.选择活动小组,制订活动开展计划、时间安排。可以设计一个活动计划表。
活动计划表

【设计意图:通过学习古诗三首后,对中华传统文化有了一定的了解之后,通过多种方式搜集传统文化节日和习俗,并运用表格的形式分组分工合作完成搜集任务,感受小组合作的快乐。】
板块二
小组讨论,确定方式
1.交流组内成员课外收集到的有关传统节日和习俗的资料。
2.商量准备展示活动成果的方式。
3.统计收集资料,发现不足,补充资料,确定展示活动成果的方式。
课时4:
板块一
提取重要信息,介绍历史文化
1.查找“我国宝贵的历史文化遗产”相关资料。
2.提取资料中的重要信息,用几句连贯的话向别人介绍。
3.请学生进行评价。
4.向介绍清楚、声音洪亮的学生奖励一张积分卡。
5.将你所介绍的“我国宝贵的历史文化遗产”写下来。格式如下:

【设计意图:通过查找“我国宝贵的历史文化遗产”相关资料,使学生更深入地了解我国的历史,并通过关键词语清楚地介绍,培养学生重组信息的能力,锻炼学生的口语表达能力。介绍后还可以获得奖励,激发学生参与的积极性。】
模块三
梳理探究:归类识字,积累词语
(2课时)
一、学习目标
1.巩固复现本单元44个生字,8个多音字。
2.按结构和特点归类学习生字,正确书写36个生字和30个词语。
3.了解、积累“文房四宝”等有关中华优秀传统文化的四字词语。
二、课时分配
2课时
三、学习过程
课时1:
板块一
朗读课文,复现生字
1.小老师领读。
2.开火车读生字。
3.我指你认做游戏读。
4.分类交流识字方法。
组词、根据字形、加一加、减一减、换一换、同音字、根据插图、查字典。
5.交流生活中见过的标示牌。
6.出示句子,补全词语。结合语言环境巩固生字。
板块二
学多音字,据意定音
1.出示本单元多音字:累、切、便、鲜、爪、都、乘、笼
2.交流多音字的读音并组词。
3.查字典确定多音字的读音。
4.生读多音字组词。
5.结合语言环境确定多音字并组词填空。
【设计说明:可以让学生根据多音字在文中的意思,进而读准它们的字音,学会通过字义确定字音。】
板块三
复习词语,积累词语
1.出示本单元词语。
2.生读词语。
3.小老师领读。
4.根据语境填写词语。
5.出示日积月累词语,感受传统文化
文房四宝:笔墨纸砚
雅人四好:琴棋书画
花中君子:梅兰竹菊
中医四诊:望闻问切
(1)生读,读准字音,注意多音字“好”。
(2)引导学生思考四字词语的意思。
(3)学生看图介绍这些四字词语。
(4)开展游戏“对对碰”。
【设计说明:积累词语,感受词语所在的语境。学生可以根据图片、视频等资料理解四字词语,感受传统文化。】
课时2:
板块一
分类指导,归类书写
1.出示本单元要求会写的生字:
2.尝试分类识记:
符 欲 魂 借 酒 何 牧 兄 独 异 佳 术 伟 录 册 保 存 约 验 阿 欧 洲 社
赵 省 县 匠 设 计 史 创 举 且 智 慧 历
3.学习第一组左右结构的字及特点:
左右同宽:欲 牧 欧 约
左宽右窄:创
左窄右宽:魂 借 酒 何 独 佳 伟 保 验 阿 洲 社 设 计
4.学习第二组上下结构的字及特点:
上窄下宽:符 兄 异 录
上宽下窄:省 县 举 智
5.半包围结构:
匠 历 赵 存
6.独体字:
术 史 且 册
7.上中下结构:
慧
8.书写时要注意:
(1)观察田字格,找到每个字的关键笔画与占格。
(2)重点笔画书写时要注意:
牧:“牜”书写时最后一笔是提。
录:“录”的下半部分不是“水”。
欧:“欧”的笔顺是:横、撇、点、竖折、撇、横勾、撇、捺。
洲:“洲”先写三点水,再写点、竖撇、点、竖、点、竖。
省:下半部分是“目”。
慧:中间的“彐”要写得扁一些,中间的一笔横不出头。
匠:先写横再写里面的“斤”,最后写竖折。
9.师范写。
10.生练习书写生字。
11.生交流展示,生评价。
12.修改后,布置作业:书写生字、生词。
【设计说明:在书写生字时,先观察字的结构、特点和重点压线笔画,形成习惯,再对重点笔画或易错笔画进行重点梳理,有助于学生在写字时可以规范书写。】
第二部分
读整本书教学设计
模块一
整本书导读:激发兴趣,引导阅读
(1课时)
一、学习目标
1.激发阅读兴趣,产生阅读期待。
2.探索文本,感受阅读的乐趣。
二、课时分配
1课时
三、学习过程
(一)激趣引入
同学们,本单元我们学习了《一幅名扬中外的画》,相信你们对《清明上河图》已经产生了浓厚的兴趣,今天老师就来给你们推荐一本介绍得更加详细的绘本——《清明上河图·十三郎》,让我们跟着绘本一起走进热闹的汴京街市吧!
(二)大胆猜测
1.看封面,认识主人公十三郎。
请你观察封面,你看到了什么?
这个小男孩是谁?让我们一起跟他走入这次惊险而又神奇的“旅行”……
2.对绘本内容进行猜测。
请你大胆发挥想象,猜一猜这本书和张择端的《清明上河图》有什么联系和不同?里面会有什么内容?(配合上学期学过的预测方法尝试阅读绘本)
(三)了解四大部分
打开书,看一看这本书分为几大部分?
每部分都是什么内容?(故事配图简单理解)
(四)阅读第一部分——十三郎的故事
读一读第一部分,用自己的话讲一讲这个故事。
【设计说明:猜测是一个阅读者的好品质,更是一个好习惯,应鼓励学生积极思考,猜一猜书中的内容,从而激发阅读兴趣。整体浏览全书,掌握结构,接着阅读十三郎的故事,引导学生对《清明上河图》进行初步体验,为后续进一步欣赏打下基础。】
(四)布置作业
在绘本故事中,十三郎走过了许多地方,请你再次仔细观察图画中的人物和景物,选择你感兴趣的画面,用生动的语言描述给伙伴或者家人听。
模块二
整本书汇报:汇报交流,引发深思
(1课时)
一、学习目标
交流阅读收获,感受画作之美。
二、课时分配
1课时
三、学习过程
(一)谈话导入
上节课我们一起走进了热闹繁华的汴京街市,认识了十三郎,这节课就让我们继续欣赏耐人寻味的古代画作。
(二)分享交流
1.打开书,翻到第二部分,这里有《十咏图》、《明皇避暑宫图》、《五马图》三幅画作,请你选择一幅画,用自己的话介绍给大家听。
2. 请你向大家展示《清明上河图》中你感兴趣的画面,想象一下当时可能发生了什么故事?
【设计说明:给学生搭建阅读交流的支架,引导学生仔细观察图画,并策划好语言交流自己的收获,在分享中感受中国古代画作的古典美,体会《清明上河图》的精妙之处。】
3.你在欣赏《清明上河图》的时候是否有困惑或者有更多想知道的呢?请你阅读本书的第三部分,看一看这101个解读,和你的同桌互相介绍一下这些知识。
4.《清明上河图》中包含着许多人物与有趣的景观,看到这样的画面,你想对作者张择端或者画作中的谁说些什么呢?
【设计说明:通过看“解读”,进一步了解画作,并感受北宋的繁华景象。通过与作者和画作中古人的“隔空对话”抒发对古代艺术家的崇敬之情和对劳动人民的敬佩之情。】
(三)布置作业
第四部分是作者的创作后记,在这份后记里,你能看到作者整个的创作思路,更重要的是,你还能看到作者埋伏在画面里的一些游戏和故事。比如正文故事里有个人物,浑身画满了眼睛,他是什么人?又如,在这本书里,你除了可以看到《清明上河图》,还能看到哪些宋画的影子?这些设计都会在后记里解答。请你在课下仔细阅读后记,和你的小伙伴或者家人进行交流。

第三部分
语文实践活动
一、学习目标
1.能小组分工合作,用不同方式收集介绍我国传统节日的资料,并记录这些节日的相关风俗。
2.能就自己感兴趣的一个传统节日写一篇习作,写清楚过节的过程。
3.以适当的方式展示综合性学习的成果。
4.能对其他小组展示活动作出评价,提出改进建议。
二、课时分配
2课时
学习过程:
课时1:
板块一
*放播**视频,激发兴趣。
1.(*放播**过春节的视频)到处张灯结彩,真热闹呀!这是什么节日呢?(背诵《元日》)
2.你们喜欢过节吗?
3.过春节是我们大家最喜欢的节日,看,有的同学眉飞色舞,原来是收到了红包,难怪那么高兴。其实每个节日都蕴含着大学问呢!今天我们就来研究一下我国的传统节日。(板书:传统节日)
【设计说明:春节是学生们最熟悉不过的传统节日,围绕这一节日展开,使这个活动与单元主题更密切,又和学生的生活更紧密。】
板块二
谈谈对传统节日的理解。
1.大家知道我国的哪些传统节日?
2.学生自由交流,教师补充。

3.你了解这些传统节日的习俗吗?
4.学生结合自己的经历谈对传统节日习俗的了解(可以通过讲故事、背古诗、图片资料介绍等形式简单展示)。
5.教师进行小结。
【设计说明:让学生通过各种途径和多种方式了解传统节日,感受身边的中华优秀传统文化。】
板块三
进行实践性活动。
1.你最喜欢哪个传统节日?这个节日有什么特别的地方?
2.我们可以采用哪些方法了解传统节日?
3.学生交流了解的内容及方式。
(1)介绍传统节日的由来,收集传统节日相关的人物故事。
(2)介绍传统节日美食佳肴的制作方法。
(3)介绍自己经历过的庆祝或民俗活动。
(4)上网或查找书籍,收集有关传统节日的知识和图片;询问长辈。
4.各小组制定活动计划,交流展示活动方案。在小组讨论交流后,各小组派组长汇报本组的活动方案。
小组通过自己喜欢的形式进行展示。(讲故事、PPT展示、小报制作等均可)
5.教师评价指导。
【设计说明:学生可以通过不同渠道,收集介绍我国传统节日的资料,小组进行合作,锻炼合作能力。】
课时2:
板块一
交流评价活动
1.回忆前期活动,引入交流评价活动。对本小组自开展本课题以来的做法和感想进行总结,并对整个活动的过程进行评价。
2.展开交流活动。
(1)自主交流,谈谈收获。
(2)集体汇报,总结评价。
3.展示成果。
(1)以小组为单位展示成果。形式可以多样,例如:展示自己做的月饼,表演写春联等。
(2)展示成果时,本小组的同学可以补充,其他小组的同学可以提问。
(3)评选优秀活动小组。
【设计说明:让学生了解更多的传统节日,提高学生的小组合作能力和表达能力。】
板块二
写一写过节的过程。
1.明确本次习作要求。
2.指名反馈,教师小结。
(1)可以写过节的过程。
(2)可以写节日中发生的印象深刻的故事。
提示:写过节的过程,要写热闹、欢乐的场面。写故事,要能写清楚故事发生的起因、经过和结果。(完整的一件事)
3.指导选材。
(1)开展综合性学习,同学们了解许多有关传统节日的知识,有饮食文化,有风俗习惯,有传说故事等。
(2)在选择时,一定要选择自己亲身经历的,或在本次综合性学习活动中令你印象最深刻的事。
4.小组内交流自己准备写什么,打算从哪几个方面来写。
5.全班交流,教师适当引导学生注意以下几点:
写清楚过节的经过;
要有一定的顺序;
合理利用收集到的材料;
写一写自己的感受。
6.范文指导。
7.学生独立习作。
板块三
展示作品,修改习作。
1.出示习作范文。
2.老师指导学生评议范文。
3.同桌交换习作,交流点评:过节的过程是否介绍清楚?有没有写出自己当时的感受?有没有错别字?
4.根据同学的意见修改习作。
【设计说明:展示成果时,学生可以根据展示成果的标准进行评价,保护学生学习的自主性和积极性,充分发挥评价的激励和导向作用。】 #教育教学##师者说#
