继2017年Switch之后,任天堂于今年又出新作Switch Lite,说白了就是Switch的简化版。现在已经开始预售,九月就会正式上市。现如今,手游的发展势不可挡。不得不说,老任一直在悬崖的边缘舞蹈。就国内而言,以王者光荣、绝地求生等受众广泛的游戏可以说是覆盖了中国手游市场的大半边天。

而掌机则处于式微的状态,受众群体比较小。再加上Switch Lite失去了许多功能,其所标榜的小巧便携和续航能力加长等优点好像就微不足道了。所以在小编看来,单就Switch Lite而言,前景并不是很乐观。
手游天下 掌机可有容身之地?
现如今手游盛行,无论是单机游戏还是联网游戏都是很丰富的。并且还存在着入坑就爬不上来的现实。小编就是爬了四五年也没能爬出来。而且不得不承认,现在手机显示效果非常清晰,相对于画质较low的掌机来说,看着会更加养眼。
一般情况下只要手机在手,出门就不需要带其他东西了。考虑到出行方便与否的问题,又有多少人愿意再揣上一款游戏机呢?特别是对于不爱背包的男生来说,很有可能就会成为“累赘”。

不过4月26日,腾讯官宣:“将与任天堂合作”。这会很大程度上促进掌游在中国的发展。对于老任成为“任同志”后的发展前景,应该是可以期待。当然这也不是一时半会儿就能搞定的。
产品阉割 可玩性降低
虽说产品尺寸及质量较Switch更加轻便小巧,但同时也带来了屏幕缩水的问题。虽说较之于Switch,Switch Lite续航能力延长,但屏幕尺寸缩水,当然会节省电量啦,何况仅仅多出30~60分钟而已。
另外,Switch Lite作为单纯的掌机,部分需要Joy-Con的游戏就需要另购装备咯。Switch Lite失去了本地多人游戏、HD震动以及IR红外镜头功能,可玩性大大降低。

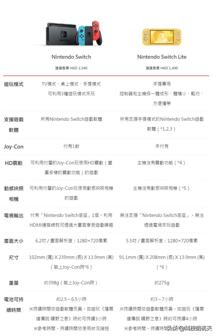
Switch与Switch Lite参数对比
至于大家都会关注的摇杆漂移问题,在Switch Lite这里也不会得到解决,毕竟人家老任在7月17号已经官宣Switch即将改良硬件,但Switch Lite不在其列。
所以无论怎么看,Switch Lite都是Switch的精简版,除了便携和低价以外,并没有发现任何优势。不过依照以往套路,Switch Lite的出现并不意外,比如下图这种“优良传统”。

任天堂家用机与掌机发展简单对比图
黑科技“沦丧”衍生产业何去何从
在2016年老任说要出Switch时,股票下跌了百分之十。2017年发售后,结果也是十分不理想。但是Switch的Joy-Pro上的黑科技十分强大,再加上老任脑洞大,精灵球附件、labo、VR等都能成为赚钱利器,并带动了主机的销售。
但是Switch Lite丢掉了黑科技,像体感、单机多人模式等都不能够进行。恕笔者愚钝,实在想不出还能出现什么衍生产品。

不过另外购买配套产品就得另当别论了。以Switch为参照,Switch Lite的用户再购买配套产品,除了又是一笔开销外,以一个较Switch及其衍生产品差一些的体验,换取更小的主机以及半个多小时的续航能力真的划算?

不过尽管如此,老任作为游戏机界的三巨头之一,肯定有自己的考量。数据机构显示:在手游领域,任天堂2019年一季度在全球APP store 和Google Play的营收总额达到了8500 万美元。可见,手游为任天堂带来了极大的利润,任天堂又怎会打算与手游对着干?老任的小九九是想两辆马车并驾齐驱。
至于产品本身,不同人群对于各类产品有着不同需求,这种产品额差异化,有其存在的合理性。至于未来Switch Lite是否还会打一套组合拳,啪啪打笔者的脸,那就需要我们拭目以待了!