古词大全
首页
我的一个舔狗朋友
质检天下
学术快车道
友爱柑桔R9
学习资源侠6
仙女论电竞
首页
›
老马识途单片机
›
二极管基础知识及应用电路分析 (什么是半导体二极管基础知识详解)
二极管基础知识及应用电路分析 (什么是半导体二极管基础知识详解)
🏷️
老马识途单片机
✍️ 原创的单片机学习过程、心得、经验、技巧等文章和教程
📅 2026-04-18 22:25:26
二极管种类的一般性说明
二极管按PN结构造分类说明
点接触型二极管按正向和反向特性分类说明
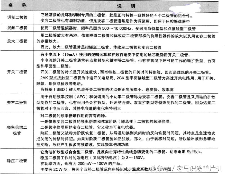
二极管按用途分类说明