
作为电子维修人员,只有读懂电路的原理图,才能知道它的各组成部分的作用及各部分的相互关系,并进一步估算其性能指标,科学地运用器件;也只有读懂电路的原理图,才能改进电路性能,正确分析和排除故障。 那么,我们怎么才能读懂电路的原理图呢?下面随我来看一下有哪些步骤和技巧吧。
从元器件开始学习

在电子产品的电战板上有不同外形、不同种类的电子元器件,它们所对应的文字标识、符号及相关参数都标注在元器件的旁边。元器件是构成电子产品的基础,也就是说任何的电子产品都是由各种各样的元器件组合而成的。因此,了解电子元器件的基础知识,掌握不同元器件在电路图中的符号和基本功能特点是读懂电路原理的第一步。这就相当于读文章,必须先识字是一个道理。
要读懂电路原理图,不仅要掌握一些规律、技巧和方法,还要具备一些扎实的理论基础知识才能快速的学会看懂原理图。需要熟练掌握电子产品中常用电子元器件的基本知识,如电阻、电容、电感、二极管、三极管、晶闸管、变压器、集成电路等,充分了解它们的种类、特征及在电路中的符号,它们在电路起什么作用和功能等。对于集成电路,初学者大可不必了解其内部构造及原理,只需要把它看做是一个黑盒子,有输入信号端和输出信号端,可以实现什么功能就行了,刚开始就想深入了解是不可能的,而且容易打信心,导致兴趣大减。
从单元电路学习看图

单元电路就是由常用元器件、简单电路用基本放大电路构成的可实现一些基本功能的电路,是整机电路的单元模块,如串并联电路、RC电路、LC电路、放大器、振荡器等。如果说认识元器件相当于识字的话,那么学习单元电路就相当于文章中的一个段落。任何的电子产品都有可以实现不同功能的单元电路组成,比如电源电路,因此学习读原理图就要先从电源电路入手,了解简单电路的结构及功能对于读懂整机原理图有非常大的帮助。
如上图,把整机原理图牙分不同的单元电路。由几个电子元器件构成的基本电路是所有原理图的最小单元,如整流电路、滤波电路、稳压电路、放大电路、振荡电路等。掌握这些基本电路的信号处理和原理,是对识读原理图的锻炼,也能够在学习过程中培养基本的读图思路,只有具备读懂基本电路图的能力,才有可能进一步看懂、读通较复杂的电路原理图。
从整机原理出发

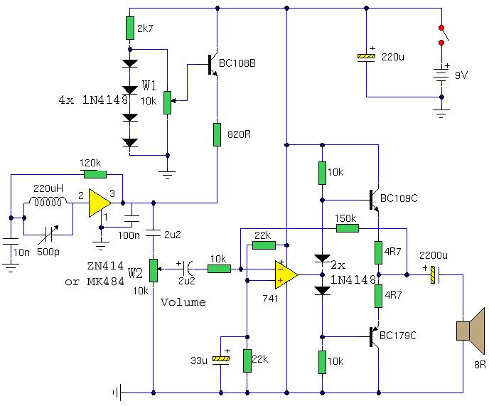
简单的AM收音机电路
电子产品的整机电路是由许多单元电路构成的。在了解单元电路的结构和工作原理的同时,弄清电子产品所实现的功能及各单元电路之间的关联,对于熟悉电子产品的结构和工作原理非常重要。例如,在影音产品中,包含有音频、视频、供电及各种控制等多种信号,如果不注意各单元电路之间的关联,单从某一个单元电路入手很难弄清整个产品的结构特点和信号走向。因此,从整机原理出发,找出关联,理清顺序是最终读懂电路图的关键。

熟悉和理解电路图中常用的一些基本图形和符号,如接地、短路、断路、单双电源供电、电位、信号能道、控制回路等,通过基本概念的理解了解电路各部分之间的如何关联、如何形成回路等。
整机电路原理图的识读可以按照以下四个步聚进行:
1,了解电子产品的功能。一个电子产品的电路图是为了完成和实现这个产品的整体功能而设计的,首先搞清楚产品电路的整体功能和主要技术指标,便可以对整机的电路图有了一个基本的认识。比如,收音机的功能就是接收无线电台信号,处理后将信号还原成声音后由扬声器输出的;电风扇则是将电能通过电机转换为机械能的设备。
2,找到整机原理图的总输入端和总输出端。整机原理图一般是按照信号处理流程为顺序绘制的,按照一般人的读书习惯,通常输入端画在左侧,信号处理在中间,而输出端画在右侧,但复杂的电路一般无定则。因此,分析整机原理图可先找出输入端和输出端,就可大致判定信号的流程和方向了。
3,以主要元器件为核心将整机原理图“化整为零”。在掌握整机原理流程的基础上,根据电路中的核心元件划分出一个个的功能单元,然后将这些功能单元对应学过的基础电路进行分析。比如我前面文章中讲到的电磁炉,没看过的可点击链接观看,看完别忘了点赞哦。电磁炉各单元电路分析上篇 电磁炉各单元电路分析下篇
4,将各个单元电路的分析结果综合起来。每个单元电路实现的功能综合在一起就是整个产品了,这样你就读完了整机原理图。
总结
从上面各点看以看出,分析电路原理图,简单地说就是了解功能、找到两头、化整为零、聚零为整的思路和方法。用整机原理指导具体电路分析、用具体电路分析整机工作原理。只要多学多看多读,相信你很快就会成为一名高手的。