1、注浆法介绍
注浆法是将一定材料配制成浆液,用压送设备将其灌入地层或缝隙内,使其扩散、胶凝或固化,以达到加固地层或防渗堵漏的目的。
注浆法可用于防渗堵漏、提高地基土的强度和变形模量、充填空隙、进行既有建筑地基基础加固和控制变形。
按浆液在土中的流动方式,可将注浆法分成以下三类:
(1)渗透注浆
指浆液以渗透渗入方式,渗入土体孔隙的注浆方式。
显然,在渗透注浆中浆材必须与土体孔隙大小相适应。一般认为,对渗透系数小于

数量级的地基上,即使选用真溶液也难以达到渗透形式。
20 世纪 80 年代初以来,我国用环氧树脂浆液注浆成功地处理了低渗透性含泥破碎岩体

其机理用传统的压力渗透理论是无法解释的。我国学者将双重孔隙介质力学模型理论与化学注浆相结合,提出化学注浆的吸渗理论。该理论认为在注入浆液(驱动相)与被注介质的亲和力大于孔隙水(被驱动相)的亲和力时,具有浆液自动渗入被注入介质和被注入介质自动吸吮浆液的双向作用机制。根据吸渗理论的基本方程的计算结果,提出了间歇注浆方法,即在初注时采用较快速率灌注,使浆液迅速进入裂隙系统后尽快将夹泥系统投入吸渗,而随后间歇一段时间让夹泥充分地吸渗浆液,该方法克服了连续注浆浪费浆液的缺点,工程实践证明有良好的效果。化学注浆吸渗理论机理还需进一步的探讨。
(2)压密注浆
指用很稠的浆液灌入事先在地基土内钻进的孔中并挤向土体,在注浆处形成浆泡,浆液的扩散靠对周围土体的压缩。浆体完全取代了注浆范围的土体,在注浆邻近区存在大的塑性变形区,离浆泡较远的区域土体发生弹性变形,因而土的密度明显增加。评价浆液稠度的指标通常是浆液的坍落度。
(3)劈裂注浆
劈裂注浆是目前应用最广泛的一种注浆方法,是在钻孔内施加液体压力于土体,当液体压力超过劈裂压力时土体产生水力劈裂,也就是土体突然出现裂缝,吃浆量突然增加,劈裂注浆在注浆孔附近形成网状浆脉,通过浆脉挤压土体和浆脉的骨架作用加固土体。
虽然注浆法有以上分类,但在实际注浆中浆液往往是以多种形式灌入地基中,单一的流动方式是难以产生的,只是以某一种形式为主而已。例如在劈裂注浆施工时,浆液在压力未达到劈裂压力时首先以渗透形式充填土体中的空隙,然后局部堆积对土体形成压密,当压力达到劈裂压力时在土体中形成劈裂裂缝,在向裂缝注入时也伴随着渗透和压密,但其主要流动方式是劈裂形式。图 21-1 河图 21-2 表达了注浆浆液的流动方式。


2、注浆法的主要用途
注浆法在基坑工程中的用途目前主要有地层加固、周围环境保护跟踪注浆、抢险堵漏等。
在之前的很长一段时间里,注浆法是基坑周边地层大面积加固的主要施工方法,但随着基坑工程的不断发展,基坑平面尺寸和深度不断加大,周边环境保护要求不断提高,注浆法在基坑周边地层大面积加固方面逐渐被加固强度更高、加固体性能更稳定的深层搅拌法、高压喷射注浆法替代。目前在基坑工程中,注浆法更多地发挥着其灵活机动的优点,而被广泛应用到局部地层加固、周围环境保护跟踪注浆、抢险堵漏等方面。
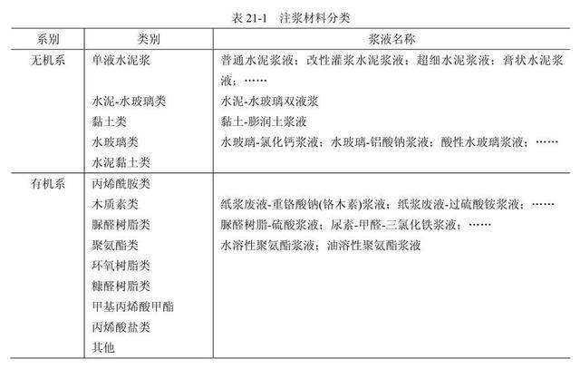
3、常用的注浆材料
注浆材料大体可分为无机系和有机系两大类,而在日常使用中一般又分为水泥浆材和化学浆材两大类。表 21-1 列出了一些常用的注浆材料 。
选定适宜的注浆材料和配比,不仅对注浆效果至关重要,同时还直接决定了采用注浆法的经济性,所以必须综合考虑各种因素加以选择。
必须注意的是有些化学浆液或其固结体的浸出液具有毒性和腐蚀性,用其注浆将会产生环境和地下水污染,在这方面已有沉痛的教训,早已引起各国的重视。在选择注浆材料时应对其毒性和腐蚀性进行仔细评估,同时不得违反国家和地方相关的法律、法规和各项规定。
毒性的衡量指标通常用半数致死剂量 LD 50 、半数致死浓度 LC 50 表示。LD 50 (或 LC 50 )是指在给定时间内使一组试验动物的 50%发生死亡的毒物剂量,其值越小,毒性越大,毒性分级见表 21-2。

