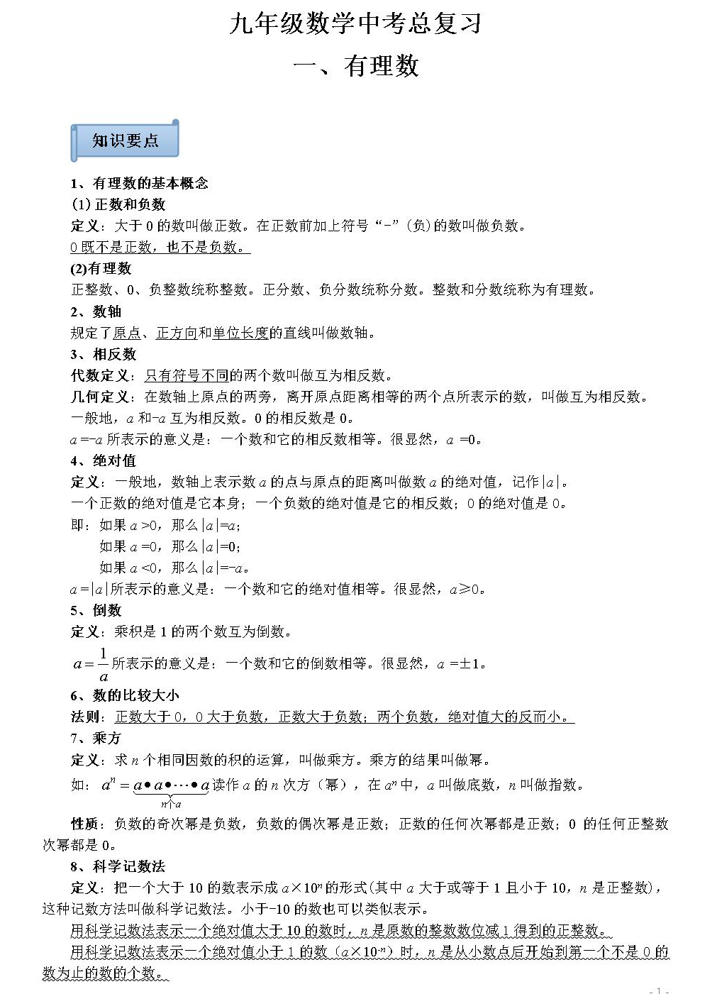
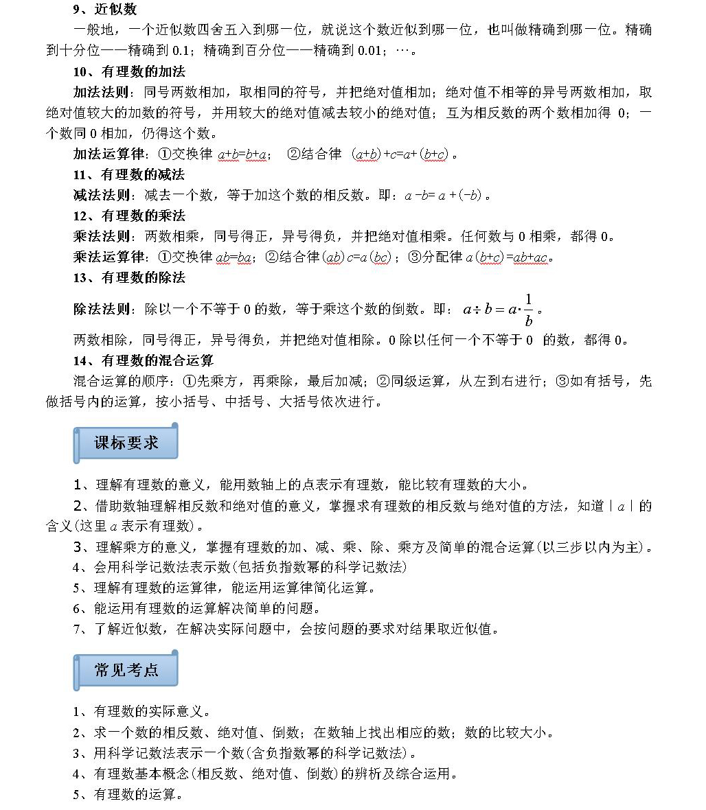
九年级中考数学第1课有理数,这一章节出题范围有选择题、填空题、基础计算题,分值一般不会低于12分,这些题简单,不过也是容易出错的地方。
不少同学觉得题目简单,审题就不细心,最后导致出错;也有部分同学因为没有见过此类型的题目,容易掉坑。
如果因自己的大意和训练不够,导致几分之差与重点中学失之交臂就太可惜了。

下面我们来看看第一课有理数中容易出现的错误有哪些:


第1题-60,第2题B,第3题-3、-1/5、3,第4题-2,第5题2、5
第6题答案D,这是一个基础概念题,也是最容易出错的地方,很多同学出错原因在于没有把每一个答案的结果列出来,也有的同学只判断了一个选项就确定最终答案,正确做法是把平方、立方、倒数、绝对值等于本身的数都列出来,比如:
平方等于本身的数有:1,0,立方等于本身的数有:1,0,-1,倒数等于本身的数有:1,-1。
延伸:立方根、平方根、倒数、绝对值等于本身的数有哪些?这也是中考数学中常考的知识点,同学们可以自己罗列出来,注意不要漏项。

第7题A,第8题-2、-1、0、1、2、3
第10-14题C,9.5×10^12,B,D,2.40,2.4考察的是科学计数法。
科学计数法有两种分类,一种是整数的科学计数法,n是整数位减1;一种是小数的科学计数法,n是最前面0的位数,要理解记忆,区分指数的不同。
因为数字中0比较多,这也是容易出错的地方,做题要细心,不要数错数位。不过也有部分同学靠死记的方式去记10的n次方,结果考试一紧张就记错了。

第15题B,第16题1,第17题B,第18题1,这三个题丢分比较多,主要是题目绕的弯比较多,题目中出现几个概念,这是粗心同学的大忌,避免出错最好的方法就是做完后,再检查一次,题目不难,检查可以快速的确定答案是否正确。
更多系统数学知识请点击我的专栏学习:
分析:第16题a的相反数是最大的负整数,既然不知道a是多少就从后面的负整数入手,倒推答案,最大的负整数是-1,-1的相反数就是1,所以a=1。
第17题不知道做的同学可能对相反数,倒数的概念还没理解透彻,互为相反数的两个数相加等于0,所以a+b=0,0的2014次方等于0。互为倒数的两数之积为1,所以cd=1,cd的2014次方就等于1,所以最后的结果是1。
第19题4,第20题D,第21题-16。