对于一些做微信营销的人来说,微信封号可能是家常便饭,那么我们如何很好的避免微信封号呢?毛驴哥为您整顿了微信封号的各种原因:
1、当前设备安装了非官方客户端,被系统多次检测到。为保护账号安全,现已将通过该设备登录的账号暂时关闭。如希望继续使用被封账号,请立刻卸载设备上安装的任何非官方软件。点击确定按钮可以解封。

2、当前设备的微信号登录环境存在异常,被系统多次检测到。为保护账号安全,现已将通过该设备登录的账号关闭。如希望继续使用被封账号,请在正常环境下登录微信。点击点击确定按钮可以解封。

3、据用户举报,当前账号恶意传播S***Q信息。为保护绿色网络环境,该账号已被封号。如希望继续使用微信,请注册新号。
4、系统检测到当前账号通过非法渠道注册。为保护账号安全,将其暂时置为保护状态。请点击确定按钮,重新验证登录。

5、当前账号添加好友过于频繁,或在加好友时存在异常行为被他人举报,已被限制使用。如希望继续使用该账号,请规范个人行为并遵守微信用户协议。点击确定按钮可以解封。

6、你的账号已被暂时关闭,无法登陆。点击确定按钮可以解封。
7、当前帐号利用漂流瓶功能恶意传播/营销信息,为保护绿SE网络环境该帐号已被限制使用,如希望继续使用该帐号,请清理个人资料并遵守微信用户协议,点击确定按钮可解封。

8、当前账号存在欺诈行为,被多人举报,现已被限制使用。如希望继续使用该账号,请规范个人行为并遵守微信用户协议。

9、当前账号存在欺诈行为,被多人举报,已被永久封号。该微信账号当前有未提取或结清的财产项,请轻触“确定”发起临时登录权限申请,根据指引操作。

10、系统多次检测到当前设备安装有非官方客户端、模拟器或抢红包插件。如继续使用非官方软件,通过当前设备登录的所有账号都可能被封号。

11、当前账号因销售*冒商假品**被投诉,账号已被关闭。销售*冒商假品**属违法行为。如需申诉,请在电脑上进入weixin110.qq.com-举报维权-品牌维权进行操作。该微信账号当前有未提取或结清的财产项,请轻触“确定”发起临时登录权限申请,根据指引操作。

12、当前帐号在解封过程中存在异常行为,现已被限制使用。如希望继续使用被封帐号,请规范个人行为并遵守微信用户协议。

13、该帐号长期未登录,为保护帐号安全,系统将其自动置为保护状态。点击确定按钮可立即解除保护状态。
……
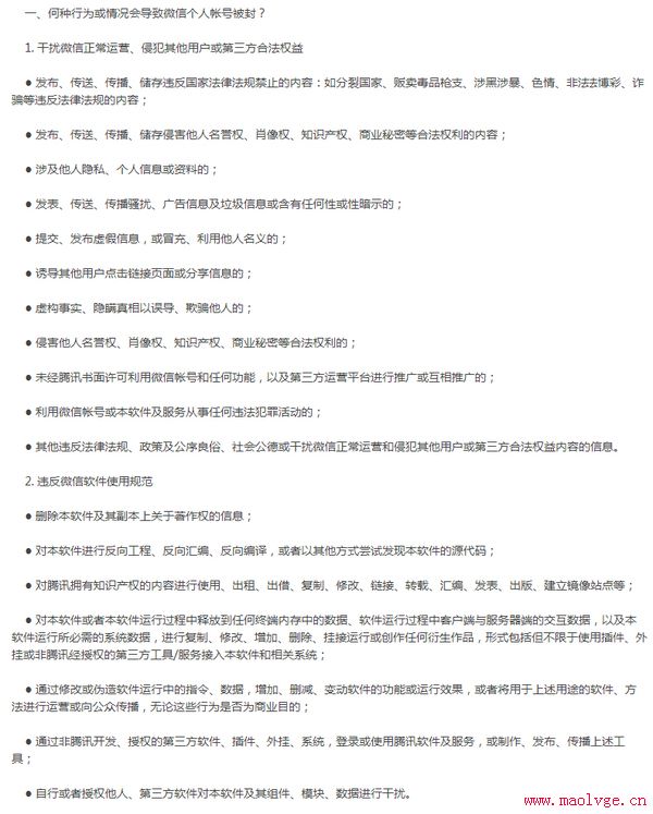
具体是怎么被封号的,腾讯方面都有提示,毛驴哥这里就不多说了,我们来看看官方给出的那些原因会导致封号(如下图):
