近日,中国高等教育学会高校竞赛评估与管理体系研究工作组发布2020年全国普通高校大学生竞赛排行榜。中国石油大学(华东)以获奖数量155项,分数74.7分,位列2020年全国普通高校大学生竞赛排行榜(本科)第56位,位列山东省高校第3位。

自2017年12月发布第一轮全国普通高校大学生竞赛排行榜以来,中国高等教育学会已经连续发布四轮榜单,为从更长的时间段了解各高校大学生竞赛发展态势,特在今年发布“五轮总榜单”(时间跨度从2012年到2020年)。石大以奖项数量439,总分74.41分,位列第55位。此外,石大在2016-2020年全国普通高校大学生竞赛排行榜(本科)中位列第62位,在2016-2020年全国“双一流”建设高校大学生竞赛排行榜位列第52位。



回首2020年,中国石油大学(华东)全面发展,竞赛捷报频传,在各项竞赛中频频斩获大奖——
2020年12月9日,第十二届“挑战杯”中国大学生创业计划竞赛颁奖典礼举行,学校学生携项目参加比赛,获金奖1项、银奖2项、铜奖1项,中国石油大学(华东)获得优胜杯。

学校参加第十二届“挑战杯”中国大学生创业计划竞赛获奖名单情况
2020年12月5-8日,第十三届全国三维数字化创新设计大赛(简称全国3D大赛)年度总决赛举行,学校学生荣获一等奖2项、二等奖2项,学校获评优秀策划单位。

学校参加第十三届全国三维数字化创新设计大赛获奖情况
2020年11月30日,学校机电工程学院9名同学在第十三届“高教杯”全国大学生先进成图技术与产品信息建模创新大赛上取得佳绩。经过激烈角逐,参赛队最终荣获3D打印团体一等奖(137个获奖队伍中排名17)、机械类团体二等奖(184个获奖队伍中排名44),参赛队员荣获个人一等奖6项、二等奖8项、三等奖2项。
2020年11月28日,第五届全国失效分析大奖赛暨第三届全国材料专业大学生研究能力挑战赛落下帷幕。学校材料科学与工程学院温晓蕊、宋子涵团队和张博、李诗雅团队分获“失效分析大奖赛”本科组二等奖,王慧玲、徐锐团队获“研究能力挑战赛”二等奖。

2020年11月17-19日,第六届中国国际“互联网+”大学生创新创业大赛总决赛顺利举行。学校“青芯科技——中国高性能气湿敏传感器芯片突围者”“安新卫士——全球海洋油气装备健康管理专家”“赛弗智检——水下装备微缺陷智能检测仪”3个项目获高教主赛道银奖,“‘粒’挽狂澜——油田延寿增油特效药”获高教主赛道铜奖,创造学校参加该项赛事以来的最好成绩。

学校参加第六届中国国际“互联网+”大学生创新创业大赛获奖名单情况
2020年11月14日,第十一届全国软件和信息技术专业人才大赛全国总决赛举行,学校学子参加比赛获得C/C++程序设计大学A组全国一等奖2项、二等奖12项、三等奖11项,学校获评优秀策划单位。
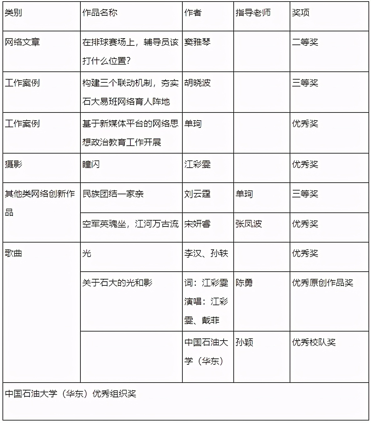
2020年10月,第四届“全国大学生网络文化节”和“全国高校网络教育优秀作品推选展示活动”评选结果公布,学校共有9项作品获奖,包括二等奖1项、三等奖2项、优秀奖6项。此外,中国石油大学(华东)获优秀策划奖。

学校参加第四届全国大学生网络文化节和全国高校网络教育优秀作品推选展示活动获奖情况
2020年8月,学校在2020年“东华科技杯”第十四届全国大学生化工设计竞赛的总决赛上取得佳绩。学校5支队伍参赛,共获全国一等奖1项,二等奖1项,三等奖2项。

2020年8月初,第三届全国“互联网+化学反应工程”大学生课模设计竞赛落下帷幕。学校化学工程学院2017级学生冉秋燕、姚雯静、王春霖、张胜组成,刘会娥、丁传芹老师指导的V笑团队荣获竞赛一等奖。

2020年7月11-12日,第六届全国大学生能源经济学术创意大赛总决赛成功举办。学校学生荣获本科生组一等奖1名、二等奖1名、三等奖4名;研究生组三等奖2名;中国石油大学(华东)获优秀策划单位奖。

2020年7月8日,第五届全国大学生油气储运工程设计大赛落下帷幕。学校储运与建筑工程学院学生荣获一等奖两项,三等奖四项。
2020年3月13日,学校机电工程学院推荐学生参与“未来设计师”第八届NCDA大赛——战“疫”特别公益赛事。这是机电学院学生首次参加此赛事。5月16日,工业设计专业2018级学生张佳卉的作品《动物or毒物》(指导老师刘敬)进入国赛并获得第八届全国高校数字艺术设计大赛的二等奖。

......
“十三五”期间,中国石油大学(华东)全面落实立德树人根本任务,主动适应高等教育内外部发展形势,持续强化内涵建设,高质量完成“十三五”人才培养各项目标任务,人才培养能力和水平稳步提高。在过去的一年中,学校学生参加核心学科学术竞赛和科技竞赛获省部级及以上奖励1000余项;学生个人或集体获省部级及以上荣誉称号600余项;团委荣获“全国五四红旗团委”称号;2020届毕业生离校就业率达92.25%,世界500强企业就业人数占签约毕业生的41.66%,实现了高就业率、高就业质量的“双丰收”。
关注"中国石油大学华东招办"头条号,获取关于国家"211工程"首批重点建设高校、国家"双一流"建设高校——中国石油大学(华东)的最新精彩资讯!
素材来源:中国石油大学(华东)官网、中国石油大学(华东)官微