

学校基本信息

学校名称:邢台太行中学(初中部)学校地址:邢台市信都区西郭庄大街36号联系电话:0319-2212909 郑老师19933229626 王老师19933229113 郝老师19933229660 尹老师13932985511 张老师15233906806 宋老师15512818112学校所在地:邢台市信都区办学性质:民办是否招收外籍学生:否学段:初中段


这是一所有根有梦的学校,成就教师,成全学生。这是一所拥有强大的优秀能量场的学校,让不管来自哪里的你,都能遇到优秀,学习优秀,创造优秀,遇见最美的自己。
巍巍学府 风景如画悠悠历史 满园芬芳





学校简介

承时代之所需,合百姓之所求,邢台太行中学初中部创建于2018年。

办学理念
严爱相济,立德树人,面向未来,追求卓越

办学目标
建设高质量、有特点、有效益、全国知名、省内一流的历史文化名校。
1. 我们放眼教育的未来,培养能够在未来社会幸福生活和发展的人。
2. 我们着眼于核心素养的培养,着眼于学生身心健康的全面发展。
3. 我们追求的是在爱与责任下的绿色分数,温暖分数。


名师执教
初中部由优秀管理团队和教师组成,以前瞻性、创新性思维,实施精细化管理,以内涵发展促教育教学质量整体提高。教师们爱岗敬业,业务精湛,践行严爱相济的基本原则,严在当严处,爱在细微中;同时,坚持学习,不断提高,在给学生一瓢水之前,先把自己充实成一个池塘。






招生计划
2021年计划招生660人,12个班。

收费标准
学费:每学期7500元。住宿费:每学期500元。

住宿
由于条件所限,只招收少量住宿生。

招生方式
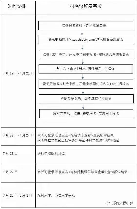
通过“网上报名(xtszs.shidajy.com)+网上初审+现场审核+电脑随机派位”方式进行。

报名时间
2021年 7月19日8:00至7月21日18:00。

资料准备
1.填报户籍信息需准备户口簿、小学毕业证(或毕业证明)等相关材料。2.填报房产信息需准备房产证(或正式购房合同)、户口簿、小学毕业证(或毕业证明)等相关材料。3.填报居住证信息需准备居住证、户口簿、小学毕业证(或毕业证明)等相关材料。

网上报名、录取流程
家长登录电脑输入网址(xtszs.shidajy.com)---进入“邢台市2021年太行中学、开元中学初中招生报名系统”页面---浏览相关政策及时间安排---点击“太行中学、开元中学初中学校招生”栏---点击右上角“注册”按钮进行用户注册---用户登录---进入太行中学、开元中学初中报名入口---按系统提示依次填报信息、上传资料---提交报名---线上初审---家长查询初审结果---确定现场审核时间---现场审核---电脑随机派位---家长查询录取结果---办理入学手续。


录取工作
(一)审核。学生报名后由招生学校进行线上初审(随报随审,7月22日后家长可通过报名平台查询初审结果),7月22日-24日,家长根据学校线上初审通知要求带有关证件原件到招生学校进行现场审核。(二)录取。7月26日进行电脑随机派位。具体安排由市教育局另行通知(家长可登录xtszs.shidajy.com报名平台在“邢台市 2021年太行中学、开元中学初中招生政策解读”栏查看)。录取原则如下:1.对于报名人数少于或等于招生计划数的,民办学校予以全部录取。2.对于报名人数超过招生计划数的民办学校,采取电脑随机派位方式招生。太行中学优先录取信都区报名的小学毕业生,信都区小学毕业生报名人数少于或等于招生计划数时,全部录取,剩余招生计划从信都区域外报名的小学毕业生中采取电脑随机派位方式录取,额满为止;信都区小学毕业生报名人数大于招生计划数时,采取电脑随机派位方式录取,额满为止。电脑随机派位结束后,家长可在7月27日后登录报名平台查询录取结果。(三)报到入学。按照电脑随机派位结果,7月28日至8月-1日期间,由学校策划办理新生报到入学手续,在规定时间内未报到且未向录取学校书面说明原因的视为放弃就读机会。学校在8月3日前将学生报到结果报市教育局备案。未被民办学校录取的小学毕业生,由户籍所在地或实际居住地相关县市区教育行政部门统筹安排到公办学校就读。
详情请关注邢台市教育局的通知


学校风采

全面实施素质教育,发展学生核心素养


初中部根据国家教育部要求,开足开全初中阶段的所有课程,不功利,不激进,稳中求进,踏踏实实,以学生的健康成长和终身幸福为本,为学生未来的全面发展做好充足的准备。开设由“基础型课程、社会型课程、探究类课程、拓展类课程、审美健体类课程”组成的校本课程体系。









学校将着力构建“双语阅读”课程,把课内指导性阅读与课外自主性阅读结合起来,创设书香校园,培养学生可持续发展的学习能力。全面打造动态课堂,让学生脑子动起来,学会思考;让嘴巴动起来,学会表达;让小组动起来,学会合作。





育德与育心相结合

利用丰富多彩的课余活动,对学生进行思想道德教育。抓好开学典礼和休业式等学期活动,强调仪式感,让学生感受自己的成长。为拓展学生的视野,初中部利用课余时间,策划学生开展校内系列活动:读书节、体育节、美食节、科技节、艺术节等,策划学生开展校外慈善行走,参观著名厂矿等活动,让学生真正感受到了学校生活的快乐和丰富多彩。

















进行“初高中一体化”教学改革,将传统的初高中的课程壁垒打碎,根据学科逻辑和学生身心发展规律,将高中课程向初中渗透,实现初高中课程的有机衔接和无间隙过渡,提高学习效率,赢得高考先机。