
销售是心理游戏,债权是心理对抗,交机并不代表销售完成,回款是销售跑道的最后冲刺。债权管理KPI是让上述环节的落脚点都以实现低成本快速回款为目标。
KPI是关键绩效指标(Key Performance Indicator)的简称。一般的操作方式为根据一个策划的发展目标,把关键岗位、目标拆分成多个目标值或考核参数,然后通过奖惩手段,让被考核部门和人员达到相关指标,从而按图索骥实现或接近策划确定的总目标。
举个例子,一个单位有1000万的销售回款任务,实现全员催收,根据各部门与催收职能的关联度不同设定了回款任务、回款时间、费用预算三个指标,据此将催收任务进行了分解,然后根据年底回款情况,并结合上述三个指标,对各部门的完成情况进行评比,进行奖惩的过程。
KPI本质上就是“终局思维” 和“二八原理”的落地制度。因为,任何经营行为都是为实现经营目标为终点,方法是不是有效关键看效果。所以,经营以结果导向,而KPI的设定,有助于通过明确的方向和具体的步骤,以及激励措施,让大家集思广益,为同一个目标而努力。
同时,正如百度百科对KPI的注释:

一个企业的价值创造过程中,存在着“80/20”的规律,即20%的骨干人员创造企业80%的价值;而且在每一位员工身上“八二原理”同样适用,即 80%的工作任务是由20%的关键行为完成的。因此,必须抓住20%的关键行为,对之进行分析和衡量,这样就能抓住业绩评价的重心。
设定债权管控的KPI,是衡量债权管理绩效的一种管理指标量化方法。为了让公司达到的最佳效果就是设置有挑战性的目标和期望,在达成目标的过程中辅导员工,发展员工,激发员工和部门潜力和提升敬业度,多快好省地实现公司的债权目标。
债权KPI设定的目的应当解决好以下三个问题:
1、真正形成全员参与的风险防控体系;
2、有效降低债权管理成本;
3、重新建立债权管理部门和其他部门之间的协作共荣关系。
债权KPI设定的过程中应当注意以下五个指标:
1、具体性:各项指标所对应的项目应当是实现最终目标的关键性和特定的环节。
2、量化性:指标是数量化或行为化的,验证这些指标的数据或信息符合行业惯例和公司实际。
3、可达性:在公司现有资源支持下可以努力实现的。
4、相关性:公司各部门经过分析、研究、协商的结果,得到共同认可和承诺,协同努力实现的目标。
5、时限性:指标是在特定时限内完成的。
KPI是一个备受争议的话题,如同债权人员在一个重销售轻债权公司所处的角色一样,很尴尬!但是,谁都不能无视二者的存在。因为,KPI和债权都是为公司的经营目标服务的,虽然二者都会有资源消耗,但是用之得当必然事半功倍。因此,这个问题不在于设不设立,而在于怎么设立?
一、如何设定债权管理指标

(一)指标的定义
根据债权管控指标体系在公司作用和层次,我们分别从横向和纵向对指标进行设定。
首先,横向指标的设定,一般分为三大部分构成:基于公司战略层面的整体指标、债权管理部门的管控指标和员工个人的岗位指标。
其次,纵向指标的设定:老逾期货款金额、新签合同货款逾期率、融资/按揭正常回款率、重点逾期控制指标、重大恶性逾期控制指标等。
1、老逾期货款金额:本年度以前销售机器形成的逾期货款。既然逾期的结果已经产生,对待这一部分逾期货款,我们需要重点做的就是清欠工作,如法律诉讼、强制执行或者拖回设备,使逾期总金额逐步下降,回笼资金。
2、新签合同货款逾期率:本年度新销售机器形成的逾期货款和当年销售应收账款的比例,即本年度的货款逾期率。控制在公司毛利水平以下,体现了公司在销售机器时所选择的客户质量和交机后的债权催收能力,避免“头疼医头、脚疼医脚,前清后欠”。
3、融资/按揭正常回款率:融资/按揭客户正常的当月回款和当月银行应还款总额比例。融资或按揭在销售成功时,客户在支付首付款后,融资公司或银行支付了剩余货款,对于公司来说相当于是全款进行了销售,已经收回了资金。但这种销售方式下,公司通常需要对客户逾期承担回购及担保责任,这是公司的或有负债。一旦客户产生了逾期,融资公司或银行会扣除公司缴纳的保证金或由公司替客户来进行代偿。也体现了公司在销售机器时所选择的客户质量和交机后的债权催收能力。
4、重点逾期控制指标:由于质量或服务抱怨引起的逾期以及由于账目不清引起的逾期。在催收过程中,客户不愿付款,产品质量或服务抱怨经常是客户不还款的借口,这些都是我们可以通过工厂索赔或维修来控制和及时消除的,识别和判断这是客户的正当理由还是不想还款的借口。另外,定期与客户进行对账,以确保账龄与金额的清晰,同时也可避免货款被收款人员截留。
5、重大恶性逾期控制指标:主要是通过客户逾期的金额大小、账龄长短、逾期性质来判断,进行危机处理。逾期金额1万元,金额不大,但 账龄超过3个月;逾期10万元,金额较大,但账龄在1个月内;这两种情况都需要及时进行处理。逾期性质的判断:有钱不还、有钱想还、无钱不还、无钱想还。一户一策,限期解决或达标(账龄或逾期金额)。
(二)指标设定的原则
1、相对静态的考核指标:老逾期货款与当年销售额分开,更好的确定下降幅度;
2、相对动态的考核指标:新逾期货款与当年销售额挂钩,更好的压缩新签合同的逾期货款占当年新增应收账款的比例;
3、控制当月到期银行按揭还款的回款率和压缩已到期按揭*款贷**;
4、能够实现与银行的对接、符合生产厂家的考核要求、快速判断客户逾期趋势;
5、开展逾期货款全员防范;
6、围绕重点制定解决计划。
(三)指标设定的因素
企业作为盈利性策划,其出发点和最终目的是获利,不断追求利润的最大化是其存在的终极使命。无论企业采取什么样的管理,引进什么样的思想,建立什么样的制度——企业的一切活动最终应表现为财务数据。也就是说,凡是无法知道投入产出比的活动,不论看起来多么吸引人,对企业而言都是无意义的。
债权管理考核指标来源于公司的整体战略和财务数据,需要考虑的因素主要体现在以下几个方面:
1、融资渠道是否畅通:如果没有良好的融资渠道的顺畅的融资渠道,销售就会陷入僵局,此时公司的工作重心应放在主抓收款和开拓融资渠道上。
2、竞争对手的情况:根据竞争对手的商务条件,相应采取宽或严的信用标准,以在竞争中把握主动,争取优势地位。
3、公司的抗风险能力:主要体现为公司的财务数据和面对客户逾期后的债权回收能力。
(1)台量及台量逾期率管理(未结清的台量与产生逾期的台量占比,反应了销售的客户质量和债权回收能力)
(2)金额及金额逾期率管理(逾期金额与总应收金额的占比,控制在公司毛利水平以内)
(3)风险逾期率管理(逾期金额与产生逾期的用户应收金额占比,控制在25%以内)
(4)首付垫款逾期率(控制在15%~30%以下)
(5)账龄控制(90%的逾期额控制在3期以内,折射了客户还款习惯的培养及催收能力)
(6)融资按揭正常回款率(90%以内,体现销售时的客户质量)
(7)计划完成率管理(90%以上,体现债权回收能力)
(8)重点逾期客户管理(根据欠款性质、金额大小、账龄长短、欠款原因、现状,制定解决方案及要求时限,列出重点逾期客户明细,进行危机处理)
(9)拖车在库、回购在库管理(掌握资金占用金额,在规定时限内快速进行再销售,以加快资金周转)
二、图解债权管理KPI
债权管理KPI关键在于可视化,而可视化的基础在于数据化和表格化。所以,对于以上KPI设定的原则和要素,应当分别对应到表格中,通过图表式管理,来采集管理数据,然后根据表格中的数据变化,采取措施,实现债权管理的目标。
第一张表:公司整体债权管理考核指标设定

这张表的目的是让KPI的考核项目具体化。具体通过老逾期货款金额、新签合同货款逾期率、融资/按揭正常回款率、重点逾期控制指标和重大恶性逾期控制指标五个关键项目,对债权管理进行指标化考核。为了让上述考核项目落地,需要通过以下三张表进行分解
第二张表:公司年度目标

第三张表:公司月度目标分解

备注:实际月度回款目标应根据季度回款特性在保底回款目标的基础上按±20%来确定
第四张表:销售经理债权控制指标体系的设定

上述四张表,通过时间轴、任务轴和指标轴三个维度,向大家展示了债权管理中的考核项目、时间安排以及部门要求。大家完全可以运用到各自公司中,来准确掌握公司当年度的核心指标、月度计划,以及关键部门的任务分解,从而实现债权管理考核的可测评、可追溯。
这里,大家很有可能会有疑问,为什么没有看到债权部以外其他部门的任务分解图,这主要归因于笔者从事债权管理实践的经验。在公司各部门中,债权部催收是本职工作,其他部门对债权催收的权重相对较小。
所以,不能要求其他部门人员都是债权员,但可以要求各部门理解并配合从源头上减少前销后欠所带来的债权持续增长。所以,对于销售部门,如果可以做到提高客户签约质量,减少虚假承诺;服务部门,如果可以做到提升服务满意度,减少客户抱怨,就都是对债权的最大帮助,让客户无借口可找。因此,销售部门和服务部门的KPI区别于上述债权部门的考核指标。
三、通过问责落实KPI

KPI的核心除了确定项目、时限和责任外,更重要的在于考核。只有问责才能解决债权管控结果无人负责、难以进行有效的激励和约束的问题,从而让KPI落地。
“责权利效“相统一原则强调,“效”是责、权、利的设置起点和检验终点,是构建问责制的基本指导原则。核心是主体的权(力)利、利益、义务、职责必须相一致,不应当有脱节、错位、不平衡现象存在。
1、问责目的
建立健全产生逾期货款的责任追究机制,强化逾期风险的源头控制与过程考核,降低坏账风险。
2、问责范围
适用于纳入逾期货款考核对象的所有部门和个人
3、问责对象
(1)问责部门:营业部门(含分公司)、营业管理部门、债权管理部门、服务部门、财务部门
(2)问责对象:按照与问责对象具有关联责任的原则形成相应的责任链,责任链中包括的岗位均为问责对象。
下图:各问责部门的过程监控:

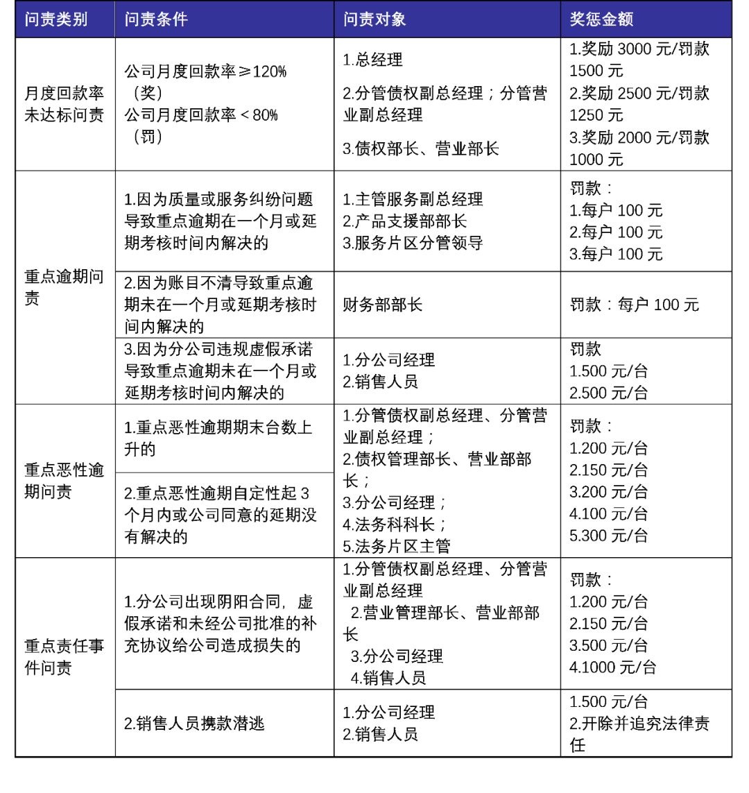
4、问责办法(举例)

备注:
处罚上限:1.总经理3000元 2.副总经理2500元 3.部长2000元 4.副部长1500元 5.科长及以下500元
在实施问责制度的过程中,各问责部门之间应加强沟通,避免承担过度责任。对问责部门之间存在的分歧,要按照各部门的职责范围,依照并结合部门职责和岗位职责的要求行使职权,有理有节地折射问责部门的诉求,争取理解与支持,努力减小被问责的风险。要保障被问责人员的救济权利,对问责实践中存在的“重事后”、“轻过程”问题,从推行问责制的本质出发,让问责从“权力问责”走向“制度问责”。
本文转载自《法阁工程机械》微信公众号,主要内容源自任立华、王世全合著的《点债成金———卓有成效的债权管理》一书。
【往期热点·回忆】