关注【本头条号】更多关于制度、流程、体系、岗位、模板、方案、工具、案例、故事、图书、文案、报告、技能、职场等内容,弗布克15年积累免费与您分享!
阅读导航→
01 采购成本核算
02 采购成本分析
03 采购成本控制

采购部
一、采购成本核算
采购成本核算作为企业掌控采购数据的重要手段,在采购成本管理中具有重要意义。采购部应在财务部的协助下,明确采购成本构成、核算方法以及费用归集和分配方法等内容。
1.采购成本构成
采购成本是指由于采购物资而发生的货币支出成本,主要包括物资取得成本、订货成本、维持成本和缺货成本。
(1)物资取得成本
物资取得成本是指为获得物资而发生的一系列活动费用的总和,主要包括采购物资货款、运输费用、税金和其他手续费等。
(2)订购成本
订购成本是指企业为了完成某次采购活动而支出的各项费用的总和,主要包括采购人员的办公费、差旅费、邮资和通讯费等支出。
(3)维持成本
维持成本是指为保有采购物资而开展的一系列活动所发生的费用总和,主要包括物资占用资金的应计利息和仓储费用等
(4)缺货成本
缺货成本主要是指因采购不及时导致物资供应中断所引起的损失,主要包括安全存货成本、延迟发货损失、丧失销售机会损失以及商誉损失等。
综上所述,采购成本的具体构成如下。
物资取得成本
◎ 物资购买费用
◎ 运输费用
◎ 税金
◎ 其他手续费用
采购活动成本
◎ 请购手续成本
◎ 采购管理成本
◎ 进货验收成本
◎ 进库成本
缺货成本
◎ 资本成本
◎ 仓储成本
◎ 折旧成本
◎ 保险
维持成本
◎ 安全存货成本
◎ 延期交货成本
◎ 失销成本
◎ 失去客户成本
2.采购成本核算方法
采购成本采用企业一般成本核算的品种法、分批法、分步法以及ABC成本法进行核算。企业应根据实际情况选择核算方法,在进行一个成本计算期内不允许核算办法的交叉使用,为方便企业进行选择,在此对采购成本核算办法进行对比,具体情况如下。

3.采购成本分项计算
为保证采购成本核算结果的准确性,明确企业资金走向,采购成本核算应进行成本项的分项核算,分项核算后汇总即可得到总采购成本。

上表所示计算公式中,维持成本的核算还可以通过对物资平均价值进行估算确定适当的维持成本百分比后进行。维持成本计算公式如下:
维持成本=年度物资成本×平均数
维持成本百分比是通过对存货单位或配送地点的存货的平均价值分析估算出来的。表4-26为一般企业维持成本的各项要素与其所占百分比的对比情况。

4.采购成本对象归集及费用分配
为方便采购成本核算入账,采购人员可通过计算采购费用分配率,明确各核算对象的实际发生成本。采购费用分配率具体公式如下:

物资应摊购置费用=该种物资的买价×采购费用分配率
以某企业某日发生经济业务为例,进行采购费用分配:从××工厂购入A物资15吨,购价为1 200元;购入B物资2.5吨,购价为8 500元;购入C物资2吨,购价为3 000元。增值税计2 159元,运费及其他运输款项共计3 810元,款项用银行存款支付。

采购分配率=3 810/(1 200+8 500+3 000)=0.3
A物资应负担的运杂费=1 200×0.3=360(元)
B物资应负担的运杂费=8 500×0.3=2 550(元)
C物资应负担的运杂费=3 000×0.3=900(元)
二、采购成本分析
采购成本分析主要通过将供应商报价分解成物资、制造、经营管理费用和利润等不同成本项,进行供应商成本估计,并逐项进行审查和评估,以求保证采购成本合理性的过程。
1.供应商报价分析
供应商报价占采购成本的很大一部分,供应商价格分析通过将供应商报价分解成物资费用、人工费用、经营管理费用和利润等不同成本项,直接对采购成本进行分析。
供应商报价=供应商成本×(1+供应商目标利润率)
根据供应商报价公式可知,供应商成本和供应商利润影响着供应商价格。
(1)供应商成本构成分析
采购人员进行供应商成本分析前,需要了解供应商的成本构成要素,供应商成本构成根据供应商企业性质的不同,其供应商成本构成要素亦有所区别,下表为不同类型供应商成本构成要素对比情况。

采购人员应根据采购物资和供应商性质的性质,判断供应商成本构成,并编制供应商报价分解表,要求供应商如实填制,以便进行供应商成本分析,选择合适供应商。
2.供应商利润分析
采购人员在对供应商成本估算比较准确的情况下,可通过公式计算供应商成本利润率,以判断供应商报价的合理性。供应商成本利润率计算公式如下:

同时,企业也应在充分考虑供应商与企业双方共赢的情况下,确定供应商合理利润率,最终确定供应商合理报价。
三、采购成本控制
企业要将采购成本控制思想由降低成本向创造利润转变,建立严格的采购控制体系,明确各层级责权关系,并制定采购成本控制相关制度。
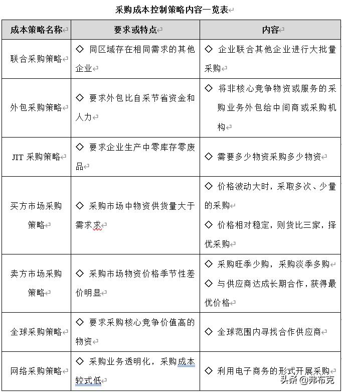
1.采购成本控制策略
企业进行采购成本控制工作,首先应根据企业所处环境和自身特点进行分析,并根据利益最大化原则最终选择合适的采购成本控制策略。采购成本控制策略的适用情况和措施如下。

2.采购成本控制方法
采购成本在各企业经营成本中占有绝大部分,采购人员通过灵活运用采购成本控制方法可有效控制和降低企业成本。采购成本公职方法主要包括定期采购控制法、定量采购控制法、经济订货批量控制法、ABC分类控制法、目标成本控制法以及价值分析控制法六种方法。
因定量采购控制方法和定期采购控制方法在前文4.1.1已进行过介绍,在此以ABC分类控制法为例,介绍采购成本控制的方法。
ABC分类法是通过帕累托原理(80/20准则)在采购上的应用,对企业采购所有物资进行分类管理的方法。它根据企业采购中占种类20%的采购物品却占有采购物资总价值的80%的特点,有目的地将成本控制的重点放在重要物资上。
企业根据80/20准则,按照采购金额大小,将采购物资由高到低划分为A、B、C三个类别,按照业内多年经验,ABC分类法的一般划分标准具体如下。

通过对某生产型企业年度采购数据进行整顿和汇总得到以下信息:该企业年度采购的342种物资中,其中占有采购总金额约80%的物资,只占总品种数的10%左右;另外有242种物资占有采购总品种数的71%,共占采购总金额的7%左右;剩余19%的物资,共占采购总金额的13%。
采购人员根据ABC分类标准和采购整顿信息,将采购物资进行ABC分类,具体分类情况如下。

采购人员应根据采购物资的ABC分类情况,在物资的采购、发料及库存管理等环节上,采取不同的管理措施,其具体内容如下。

3.降低采购成本的方法和手段
(1)通过付款方式降低采购成本
企业可针对不同的供应方通过选择现金付款方式获得供应方折扣或者选择付款币种通过汇率变动,降低采购实际成本。
(2)充分了解采购市场动态信息,把握采购时机
企业应注意对采购市场的调查和信息收集,积极掌握采购物资的市场供需的规律性变化,采购人员应注意把握规律变动趋势,能够为企业带来很大的经济效益。
(3)创造供应商竞争局面
针对大宗物资采购,企业应通过公开招标的方法,广泛召集供应商,创造供应商竞争局面,使企业在采购中处于有利地位。
(4)直接采购
企业应通过直接向制造商订购,以减少中间环节的采购成本。
(5)标准物资
企业设计人员在设计产品时,对需要采购的零件和物资,尽量选用国内的通用标准零件和物资标准,以此减少制模和调配等加工费用,降低企业相应的采购成本。
#采购部# #采购管理# #成本#
本文由弗布克原创,版权归属弗布克,欢迎转发,禁止转载,抄袭、洗稿,侵权必究。
领取本资料的Word、PDF版完整内容方法:
1.本资源编号:796。
2.关注+评论+转发,然后私信“资料”。
更多相关资料可点击下面“了解更多”。