78 所高校在京自主招生 3月报名 6月考试
晨雾 / 转帖

北京考试报记者 邱乾谋
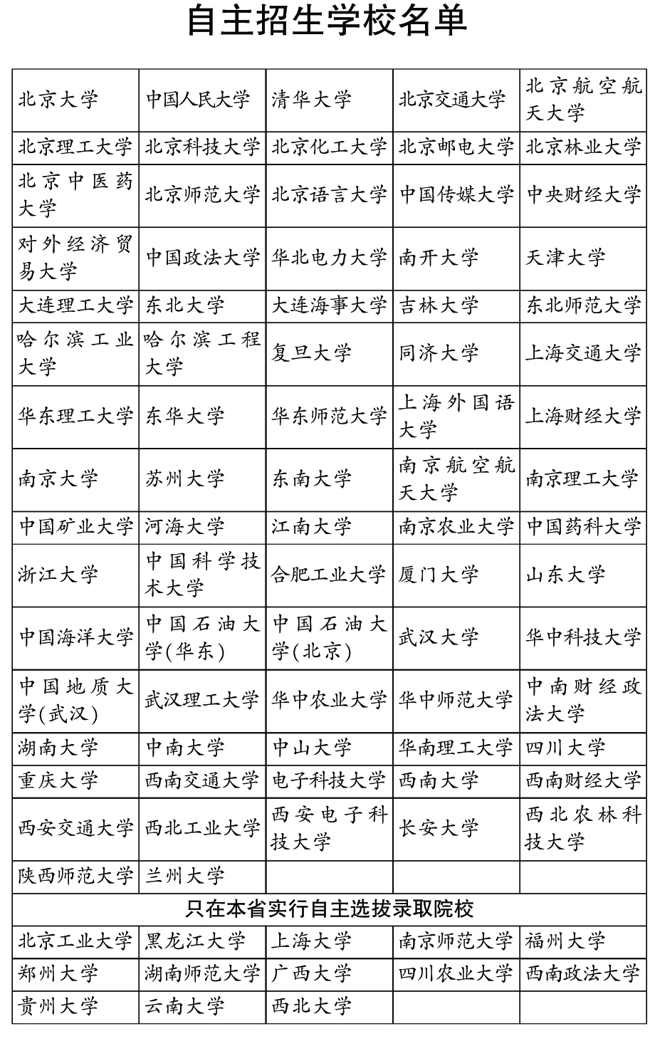
北京交通大学等试点高校自主招生政策陆续公布,报名在本月进行。今年有90所高校具备自主招生资格,其中78所在京自主选拔录取。
报名:避免过多
2017年,全国有90所高校参加自主招生,既有北京大学、清华大学、中国人民大学、北京师范大学等在京高校,也有复旦大学、浙江大学、*京大南**学、厦门大学等京外高校。其中,有13所高校只在当地自主招生。因此,包括北京工业大学在内,北京考生可选报的高校为78所。
北京市八一学校副校长王华蓓介绍,高校自主招生考试集中在6月中旬。从往年情况来看,一些学校自主考试时间安排在同一天进行,容易发生“撞车”的情况。因此,考生选报学校除了要结合自身的实力、特长外,还要考虑高校考试时间。考生选择自主招生学校不宜太多,最多3至5所。选择学校多,准备相关材料等占用时间就会增多,牵扯精力更多,影响正常的复习备考。
北京交通大学招办副主任闫立介绍,为避*考免**核负担过重,考生要理性选择确定参加考核的高校。考生要有自我分析,而不是单纯从数量上确定报考院校。并不是考生报考学校越多胜算就越大。高校自主招生主要看考生的学科潜质与特长、学业成绩是否靠近学校的要求。如果考生自身素质和准备的材料与学校招考要求匹配度强,获得自主招生资格机会就多。由于特殊类型招生志愿只允许考生填报1所高校,因此考生选报自主招生高校不宜过多。
(晨雾点评:这一节内容对考生和家长有误导。以考试撞车,牵扯考生精力为由,建议自主招生不要报太多学校,是每年一些“专家”人云亦云,鹦鹉学舌的谬论。这些“专家”没有动脑子。他们混淆了自主招生“报名”和“考试”之间的区别。报名未必能获得考试资格,只有报名材料初选过关的才有资格参加考试和面试。多填报几所大学,只是多准备几套申请材料而已,主要工作量是家长在做,而且部分工作是重复性的,不会牵扯考生太多精力。况且报名后初选下来还能剩下几所很难说。无需担心考试撞车。完全可以在初选之后再进行取舍。包括明知笔试时间撞车的学校,只要你喜欢,就可以把撞车的学校都报上而不必顾虑为撞车纠结。能遭遇撞车的考生是幸运者了。等到初选结果出来之后需要决定参加哪所高校考试的时候才是需要慎重对待的。有选择地多报几所大学可以提高初选命中率。确定自主招生报名学校的数量无需考虑牵扯考生精力和考试撞车,最应当考虑的是2015年以来有些高校自主招生对考生报考高校的数量提出了限制,甚至有高校只限报一所。如果所报考的几所学校都对数量有限制,总的报考数量应当以最少数量的学校为准。而这最重要的一点恰恰“专家”没有说。)
选拔:要过三关
获得自主招生资格的考生,虽然高考录取时可有一定分数的优惠,但自主招生竞争激烈。试点高校通过自主招生选拔拔尖创新人才,对考生素质要求较高。考生想通过自主招生被高校录取,要过资格审核、考试选拔和高考“三关”。
北京语言大学招办主任武玉洲介绍,自主招生第一道程序是准备好申请材料,并按学校规定时间报考。通过试点高校初审的考生要参加学校测试,时间主要安排在高考后。大部分高校测试分为笔试和面试。考生只有通过测试,并获得高校认定及公示后,才能获得自主招生资格。考生获得高校自主招生资格,意味着获得相关院校的加分优惠政策,是否录取还要看考生的高考成绩。
录取:优惠不同
试点高校由校招生工作领导小组集体研究确定入选资格考生、专业及优惠分值。入选考生录取要求高考成绩总分原则上不低于考生所在省(区、市)有关高校同批次同科类录取控制分数线。对学科特长或创新潜质特别突出的个别优秀考生,经向社会公示后,由试点高校提出破格录取申请,经生源所在地省级高校招生委员会核准后录取。
不同学校自主招生给予的优惠分值有所区别。如:北京交通大学2017年自主招生对取得认定资格考生的优惠标准分三类:A类为按照本科一批录取控制分数线(上海和浙江考生为自主招生最低录取控制参考线)录取;B类按照学校模拟投档线下一定优惠分值录取,优惠分值包括10分、20分、30分、40分、50分;C类优惠仅适用于上海和浙江考生,优惠标准采用当地确定的自主招生最低录取控制参考线上增加一定分值方式,一定分值包括5分、10分、15分、20分。
北京林业大学今年自主招生要求报考园林类专业的考生高考成绩达到学校在其所在生源省份第一批次本科模拟投档线下20分且不低于当地同科类第一批次本科录取分数线。其他组别的优惠条件依然是达到考生所在省份第一批次本科录取控制分数线。
相关链接:

信息来源:2017-03-16 《北京考试报》
http://bjksb.bjeea.cn/html/ksb/zhongyaoxinwen/2017/0315/65301.html