洋柒郎霸羹 两拐 今天

图文编辑丨洋柒郞霸羮 未经允许 谢绝转载
目次
前言
引言
1 范围
2 规范性引用文件
3 术语和定义
4 检验项目
5 检验方法
6 检验要求
7 检验结果处置
8 标准实施的过渡期要求
附录A(规范性附录) 外廓尺寸测量
附录B(规范性附录) 整备质量测量
附录C(规范性附录) 制动性能检验
附录D(规范性附录) 前照灯检验
附录E(规范性附录) 车速表指示误差检验
附录F(规范性附录) 转向轮横向侧滑量检验
附录G(规范性附录) 机动车安全技术检验报告(式样)
附录H(规范性附录) 机动车安全技术检验表(人工检验部分)
附录I(规范性附录) 机动车安全技术检验表(仪器设备检验部分)
参考文献
公众号 两拐(jtglzxs)
前言
本标准中第4章、第6章、第7章为强制性的,其余为推荐性的。
本标准按照GB/T1.1–2009给出的规则起草。
本标准代替GB21861–2008《机动车安全技术检验项目和方法》。与GB21861–2008相比,除编辑性修改外,主要技术变化如下:
——修改了范围(见第1章,2008年版的第1章);
——修改了注册登记检验的术语和定义(见3.1,2008年版的3.1);
——修改了车辆唯一性检查的术语和定义(见3.3,2008年版的3.3);
——增加了车辆特征参数检查的术语和定义(见3.4);
——修改了检验项目要求(见4.1、表1,2008年版的4.1、表1、表2);
——删除了“检验项目按属性分为否决项和建议维护项。仪器设备检验项目中,排放、制动、前照灯远光光束发光强度、轮偏和底盘输出功率为否决项,其余为建议维护项。人工检查项目的项目属性见附录B的表B.1、表B.2、表B.3和附录C的表C.1的‘项目属性’栏”的要求(2008年版的4.3);
——删除了“拖拉机运输机组等上道路行驶的拖拉机的安全技术检验项目另行制定”的要求(2008年版的4.5);
——修改了机动车安全技术检验流程图(见图1,2008年版的图1);
——修改了对送检机动车的基本要求(见5.1.2.1,2008年版的5.2.1);
——增加了机动车安全技术检验各工位的最少检验时间表(见表2);
——增加了机动车安全技术检验方法表(见表3);
——增加了“检验要求”(见第6章);
——删除了“(车辆唯一性认定)检验项目和要求”(2008年版的6.1.1、6.2.1);
——删除了“线外检验”(2008年版的第8章);
——删除了“线内检验”(2008年版的第9章);
——删除了“路试检验”(2008年版的第10章);
——删除了“二、三轮机动车检验的补充说明”(2008年版的第11章);
——修改了检验结果的评判要求(见7.1,2008年版的12.2);
——修改了检验合格处置要求(见7.2,2008年版的12.4);
——增加了检验不合格处置要求(见7.3);
——修改了异常情形处置要求(见7.4,2008年版的6.1.2、6.2.2);
——增加了标准实施的过渡期要求(见第8章);
——删除了附录A主要特征和技术参数(2008年版的附录A);
——删除了附录B车辆外观检查、底盘动态检验和车辆底盘检查 检验项目(2008年版的附录B);
——删除了附录C二、三轮机动车人工检验项目(2008年版的附录C);
——删除了附录D制动性能参数计算方法(2008年版的附录D);
——增加了附录A外廓尺寸测量(见附录A);
——增加了附录B整备质量测量(见附录B);
——增加了附录C制动性能检验(见附录C);
——增加了附录D前照灯检验(见附录D);
——增加了附录E车速表指示误差检验(见附录E);
——增加了附录F转向轮横向侧滑量检验(见附录F);
——修改了附录G机动车安全技术检验报告(见附录G,2008年版的附录F、附录H)。
——修改了附录H机动车安全技术检验表(人工检验部分)(见附录H,2008年版的附录E、附录G);
——增加了附录I机动车安全技术检验表(仪器设备检验部分)(见附录I)。
本标准由中华人民共和国公安部提出。
本标准由公安部道路交通管理标准化技术委员会归口。
本标准负责起草单位:公安部交通管理科学研究所。
本标准参加起草单位:公安部交通安全产品质量监督检测中心、北京市公安局公安交通管理局车辆管理所、成都市公安局交通管理局车辆管理所、石家庄华燕交通科技有限公司、浙江江兴汽车检测设备有限公司、中国机动车辆安全鉴定检测中心。
本标准主要起草人:孙巍、应朝阳、吴云强、赵卫兴、张军、潘汉中、秦东炜、张昊、陈南峰、包威、罗跃、周申生、田五虎。
本标准于2008年首次发布,本次为第一次修订。
公众号 两拐(jtglzxs)

引言
本标准是检验机动车安全技术性能的重要技术标准,标准号为GB 21861,于2008年5月26日首次发布。GB 21861–2008自2009年6月1日起实施以来,在规范机动车安全技术检验、保障车辆安全性能、预防和减少道路交通事故、保证人民生命财产安全等方面发挥了重要作用。
近年来,公安部、国家质量技术监督检验检疫总局等有关部委充分考虑到我国汽车工业的发展,特别是私家小汽车迅猛增长的特点,不断调整机动车管理的理念和做法,积极回应人民群众对于改革机动车安全技术检验的新期待、新要求,出台了一系列加强和改进机动车安全技术检验工作的新举措。同时,2012年9月1日起实施的国家标准《机动车运行安全技术条件》(GB 7258–2012)进一步规范和加强了机动车(特别是大中型客货车辆,包括校车)的运行安全技术要求;为贯彻落实《校车安全管理条例》,2012年5月1日起实施的国家标准《专用校车安全技术条件》(GB 24407–2012)进一步提高了专用校车的安全技术要求。鉴于此,有必要对GB 21861进行整体修订,以更好地落实国家关于机动车安全技术检验的有关要求,推动新的机动车国家安全技术标准的实施。
本次GB 21861修订工作的主要原则有:
a) 保证协调性。标准修订坚持依法依规,修订内容符合《校车安全管理条例》及近年来公安部、国家质量技术监督检验检疫总局等部委的有关管理规定,与GB 7258-2012、GB 24407-2012等机动车国家安全技术标准相协调。
b) 提高针对性。标准修订突出重点车辆,强化了校车、大中型客车、重中型货车、挂车的安全技术检验要求,优化了非营运轿车等小型、微型载客汽车的检验项目。
c) 提升可操作性。标准修订细化了检验方法,增加了检验要求,既便于安检机构的检验,也便于政府部门的监管。
d) 倡导先进性。标准修订明确了外廓尺寸等重点项目自动化检验的要求,确保机动车安全技术检验工作科学、准确、高效、先进。
机动车安全技术检验项目和方法
1 范围
本标准规定了机动车安全技术检验的检验项目、检验方法、检验要求和检验结果处置。
本标准适用于机动车安全技术检验机构对机动车进行安全技术检验。本标准也适用于出入境检验检疫机构对入境机动车进行安全技术检验。经批准进行实际道路试验的机动车和临时入境的机动车,可参照本标准进行安全技术检验。
本标准不适用于拖拉机运输机组等上道路行驶的拖拉机的安全技术检验。
2 规范性引用文件
下列文件对于本文件的应用是必不可少的。凡是注日期的引用文件,仅注日期的版本适用于本文件。凡是不注日期的引用文件,其最新版本(包括所有的修改单)适用于本文件。
GB 1589 道路车辆外廓尺寸、轴荷及质量限值
GB/T 3730.2 道路车辆 质量 词汇和代码
GB/T 3730.3 汽车和挂车的术语及其定义 车辆尺寸
GB 4785 汽车及挂车外部照明和光信号装置的安装规定
GB 7258-2012 机动车运行安全技术条件
GB 11567.1 汽车和挂车侧面防护要求
GB 11567.2 汽车和挂车后下部防护要求
GB 13094 客车结构安全要求
GB 13392 道路运输危险货物车辆标志
GB 16735 道路车辆 车辆识别代号(VIN)
GB/T 17676 天然气汽车和液化石油气汽车 标志
GB18564.1 道路运输危险货车罐式车辆 第1部分:金属常压罐体技术要求
GB 18986 轻型客车结构安全要求
GB/T 19056 汽车行驶记录仪
GB 19151 机动车用三角警告牌
GB 20300 道路运输爆炸品和剧毒化学品车辆安全技术条件
GB 24315 校车标识
GB 24407 专用校车安全技术条件
GB 25990 车辆尾部标志板
GB/T 26765 机动车安全技术检验业务信息系统及联网规范
GA 36 中华人民共和国机动车号牌
GA 802 机动车术语 类型和定义
GA 804 机动车号牌专用固封装置
GA 1186 机动车安全技术检验监管系统通用技术条件
公众号 两拐(jtglzxs)
3 术语和定义
GB 7258和GA 802界定的以及下列术语和定义适用于本文件。
3.1 注册登记检验 inspection for unregistered vehicle
机动车安全技术检验机构对申请注册登记的机动车进行的安全技术检验。
3.2 用机动车检验 inspection for in-use vehicle
机动车安全技术检验机构对已注册登记的机动车进行的安全技术检验。
3.3 车辆唯一性检查 inspection for the identify of vehicle
对机动车的号牌号码和类型、车辆品牌和型号、车辆识别代号(或整车出厂编号)、发动机号码(或电动机号码)、车辆颜色和外形进行检查,以确认送检机动车的唯一性。
3.4 车辆特征参数检查 inspection for the characteristic parameters of vehicle
对机动车的外廓尺寸、整备质量、核定载人数等车辆主要特征和技术参数进行检查,以确认与机动车国家安全技术标准、机动车产品公告、机动车出厂合格证、机动车行驶证等技术资料凭证的符合性。
3.5 底盘动态检验 chassis operating inspection
在行驶状态下,定性地判断送检机动车的转向系、传动系、制动系、仪表和指示器是否符合运行安全要求。
4 检验项目
4.1 机动车安全技术检验项目见表1。
4.2 出入境检验检疫机构对需领取机动车牌证方可上道路行驶的入境机动车检验时,应覆盖表1规定的检验项目,并按照注册登记检验要求执行。
4.3 轮式专用机械车、有轨电车的安全技术检验项目按照相关国家标准和行业标准的要求参照表1确定。



公众号 两拐(jtglzxs)
5 检验方法
5.1 一般规定
5.1.1 检验流程
机动车安全技术检验流程见图1,机动车安全技术检验机构可根据实际情况适当调整检验流程。

5.1.2 基本要求
5.1.2.1 送检机动车应清洁,无明显漏油、漏水、漏气现象,轮胎完好,轮胎气压正常且胎冠花纹中无异物,发动机应运转平稳,怠速稳定,无异响;装有车载诊断系统(OBD)的车辆,不应有与防抱死制动系统(ABS)、电动助力转向系统(EPS)及其他与行车安全相关的故障信息。对达不到以上基本要求的送检机动车,机动车安全技术检验机构应告知送检人整改,符合要求后再进行安全技术检验。
5.1.2.2 在用机动车检验时,应提供送检机动车的机动车行驶证和有效的机动车交通事故责任强制保险凭证。
5.1.2.3 机动车安全技术检验时,各检验工位应保证足够的检验时间。机动车安全技术检验各工位的最少检验时间见表2。

5.2 检验方法
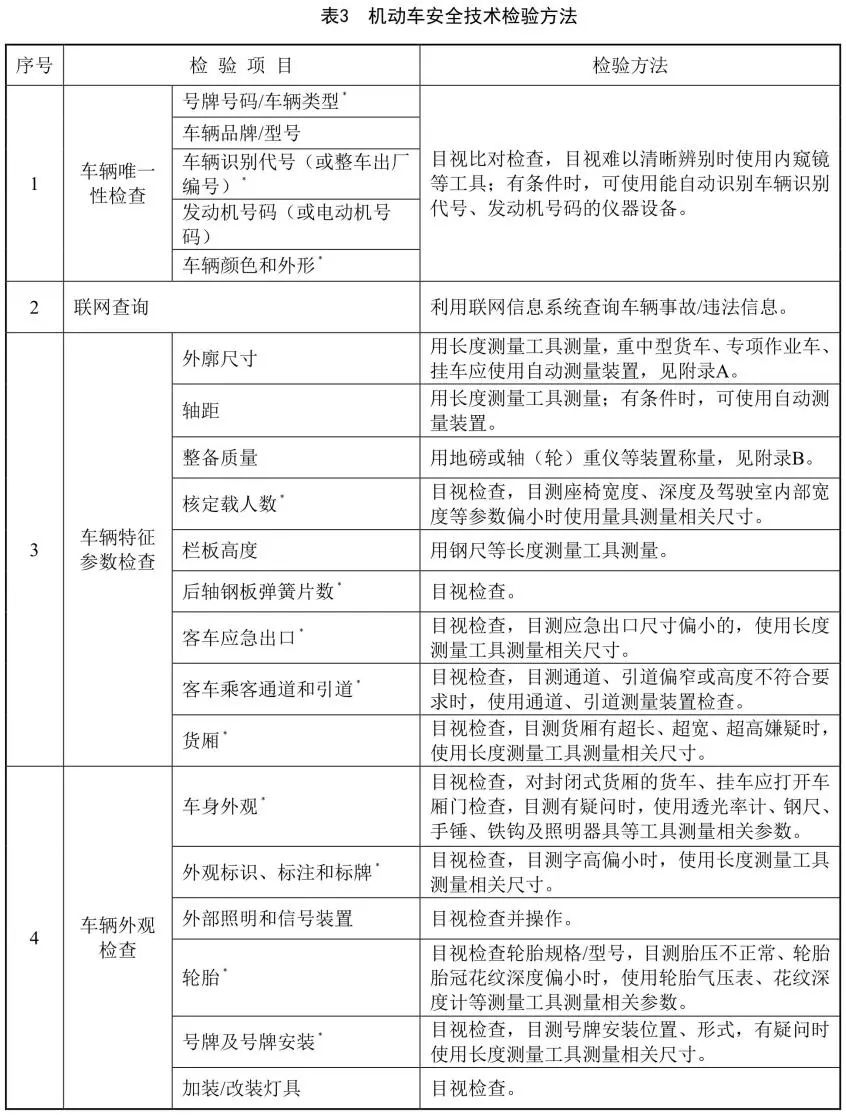
机动车安全技术检验方法见表3。



6 检验要求
6.1 车辆唯一性
6.1.1 号牌号码/车辆类型、车辆品牌/型号
6.1.1.1 注册登记检验时,送检机动车的车辆品牌/型号应与机动车出厂合格证(对*口车进**为海关货物进口证明书)一致。
6.1.1.2 在用机动车检验时,送检机动车的号牌号码/车辆类型、车辆品牌/型号,应与机动车行驶证签注的内容一致。
6.1.2 车辆识别代号(或整车出厂编号)
6.1.2.1 注册登记检验时,送检机动车的车辆识别代号(或整车出厂编号)应与机动车出厂合格证(对*口车进**为海关货物进口证明书)、车辆识别代号(或整车出厂编号)的拓印膜一致,车辆识别代号的内容和构成应符合GB 16735的相关规定;其打刻部位、深度,以及组成字母与数字的字高等应符合GB 7258的相关规定,且不应出现被凿改、挖补、打磨、擅自重新打刻等现象。对于2013年3月1日起出厂的乘用车、总质量小于等于 3500kg的货车(低速汽车除外),从车外应能清晰地识读到靠近风窗立柱位置的车辆识别代号标识。车辆上标识的所有车辆识别代号内容应一致。
6.1.2.2 在用机动车检验时,送检机动车的车辆识别代号(或整车出厂编号)应与机动车行驶证签注的内容一致,且不应出现被凿改、挖补、打磨,擅自重新打刻等现象。
6.1.3 发动机号码(或电动机号码)
6.1.3.1 注册登记检验时,送检机动车的发动机号码(或电动机号码)应与机动车出厂合格证(对*口车进**为海关货物进口证明书)一致,并符合GB 7258的相关规定。
6.1.3.2 在用机动车检验时,送检机动车的发动机号码(或电动机号码)应与机动车行驶证签注的内容一致。
6.1.4 车辆颜色和外形
6.1.4.1 注册登记检验时,送检机动车的外形应与机动车产品公告照片相符。
6.1.4.2 在用机动车检验时,送检机动车的车辆颜色和外形应与机动车行驶证上的车辆照片相符,且不应出现更改车身颜色、改变车厢形状、改变车辆结构等情形。
6.2 联网查询
联网查询送检机动车事故/违法信息:
a) 对发生过导致人员伤亡交通事故的送检机动车,人工检验时应重点检查损伤部位和损伤情况,属于使用年限在10年以内的非营运小型、微型载客汽车的,增加底盘动态检验、车辆底盘部件检查;
b) 对涉及尚未处理完毕的道路交通安全违法行为或道路交通事故的送检机动车,应提醒机动车所有人及时到公安机关交通管理部门处理。
6.3 车辆特征参数
6.3.1 外廓尺寸
6.3.1.1 机动车外廓尺寸不得超出GB 7258、GB 1589规定的限值。
6.3.1.2 注册登记检验时,机动车的外廓尺寸应与机动车产品公告、机动车出厂合格证相符,且误差满足:汽车(三轮汽车除外)、挂车不超过±1%或±50mm,三轮汽车、摩托车不超过±3%或±50mm。
6.3.1.3 在用机动车检验时,重中型货车、挂车的外廓尺寸应与机动车行驶证签注的内容相符,且误差不超过±2%或±100mm。
6.3.2 轴距
6.3.2.1 注册登记检验时,机动车的轴距应与机动车产品公告、机动车出厂合格证相符,且误差不超过±1%或±50mm。
6.3.2.2 在用机动车检验时,机动车的轴距应与机动车登记信息相符,且误差不超过±1%或±50mm。
6.3.3 整备质量
注册登记检验时,机动车的整备质量应与机动车产品公告、机动车出厂合格证相符,且误差满足:重中型货车、挂车、专项作业车不超过±3%或±500kg,轻微型货车、专项作业车不超过±3%或±100kg,低速汽车不超过±5%或±100kg,摩托车不超过±10kg。
6.3.4 核定载人数
6.3.4.1 机动车的核定载人数应符合GB 7258-2012中4.5.2至4.5.6、11.6的核载规定。
6.3.4.2 注册登记检验时,机动车的核定载人数应与机动车产品公告、机动车出厂合格证相符。
6.3.4.3 在用机动车检验时,机动车的座位(铺位)数应与机动车行驶证签注的内容一致。
6.3.5 栏板高度
6.3.5.1 机动车栏板高度不得超出GB 1589规定的限值。
6.3.5.2 注册登记检验时,货车、挂车的栏板高度应与机动车产品公告、机动车出厂合格证、驾驶室两侧喷涂的栏板高度数值相符,且误差不超过±1%或±50mm。
6.3.5.3 在用机动车检验时,货车、挂车的栏板高度应与机动车登记信息、驾驶室两侧喷涂的栏板高度数值相符,且误差不超过±2%或±50mm。
6.3.6 后轴钢板弹*片簧**数
6.3.6.1 注册登记检验时,货车、挂车、专项作业车的后轴钢板弹*片簧**数应与机动车产品公告、机动车出厂合格证一致,且不应有明显“增宽、增厚”情形。
6.3.6.2 在用机动车检验时,货车、挂车、专项作业车的后轴钢板弹*片簧**数应与机动车登记信息一致,且不应有明显“增宽、增厚”情形。
6.3.7 客车应急出口
6.3.7.1 客车应急出口的数量、标志应符合GB 7258、GB13094、GB18986、GB24407的相关规定;且2013年9月1日起出厂的设有乘客站立区的公共汽车车身两侧的车窗如面积能达到设置为应急窗的要求,均应设置为推拉式应急窗或外推式应急窗。
6.3.7.2 注册登记检验时,目测应急出口尺寸偏小的,还应测量应急出口的尺寸参数,尺寸参数应符合GB 7258、GB 13094、GB 18986、GB24407等相关标准的规定。
6.3.8 客车乘客通道和引道
6.3.8.1 客车的通道应无明显通行障碍,通向应急门的引道宽度应符合GB 7258的相关规定。
6.3.8.2 注册登记检验时,目测通道、引道偏窄或高度不符合要求时,还应使用通道、引道测量装置检查,应符合GB 7258、GB 13094、GB 18986、GB 24407等相关标准的规定。
公众号 两拐(jtglzxs)
6.3.9 货厢
车辆不应有“加长、加高、加宽货厢”、“拆除厢式货车顶盖”、“拆除仓栅式货车顶棚杆”等情形。
6.4 车辆外观检查
6.4.1 车身外观
6.4.1.1 车身外观应满足以下要求:
a) 保险杠、后视镜、下视镜等部件应完好;
b) 风窗玻璃应齐全,驾驶人视野部位应无裂纹、破损,所有风窗玻璃不应张贴镜面反光遮阳膜;
c) 车体应周正,车体外缘左右对称部位高度差应符合GB 7258的相关规定;
d) 车身外部不应有明显的镜面反光现象,不应有任何可能触及行人、骑自行车人等交通参与者的部件、构件,不应有任何可能使人致伤的尖角、锐边等凸起物;
e) 车身(车厢)及其漆面不应有明显的锈蚀、破损现象;
f) 喷涂、粘贴的标识或车身广告不应影响安全驾驶。
6.4.1.2 根据车辆类型和使用性质的不同,相应车辆还应满足以下要求:
a) 货车和挂车的货厢安装应牢固,其栏板和底板应规整,强度满足使用要求,装置的安全架应完好无损;
b) 罐式危险货物运输车的罐体顶部应按GB 7258要求设置倾覆保护装置;
c) 校车和车长大于7.5m的其他客车不应设置有车外顶行李架;设置有车外顶行李架的客车,其车外顶行李架长度不超过车长的1/3且高度不超过300mm;
d) 校车和2012年9月1日起出厂的公路客车、旅游客车的所有车窗玻璃不应张贴有不透明和带任何镜面反光材料的色纸或隔热纸,前风窗玻璃及风窗以外玻璃用于驾驶人视区部位的可见光透射比应大于等于 70%,其他车窗玻璃的可见光透射比应不小于50%;专用校车乘客区侧窗结构应符合GB 24407的相关规定。
注:车窗玻璃包括侧窗玻璃和前、后风窗玻璃,但不包括驾驶人旁侧窗下围的装饰玻璃。
e) 机动车(挂车除外)应在左右至少各设置一面外后视镜,总质量大于7500kg的货车和货车底盘改装的专项作业车应在右侧设置至少各一面广角后视镜和补盲后视镜,车长大于6m的平头货车和平头客车在车前应至少设置有一面前下视镜或相应的监视装置;教练车(三轮汽车除外)应安装能使教练员有效观察到车辆周围交通状态的辅助后视镜;
f) 货车和挂车的载货部分不应设计成可伸缩的结构或设置有乘客座椅;
g) 乘用车自行加装的前后防撞装置及货运机动车自行加装的防风罩、水箱、工具箱、备胎架,应不影响安全;
h) 三轮汽车和摩托车的前、后减振器、转向上下联板和方向把不应有变形和裂损,左右后视镜应齐全有效,座垫、扶手(或拉带)、脚蹬和挡泥板应齐全,且牢固可靠;对无驾驶室的三轮汽车,货箱前部应安装有高出驾驶员座垫平面至少800 mm的安全架。
6.4.1.3 注册登记检验时,送检机动车还应满足以下要求:
a) 车身前部外表面的易见部位上应至少装置一个能永久保持,且与车辆品牌/型号相适应的商标或厂标;
b) 货车货箱(自卸车、装载质量1000 kg 以下的货车除外)前部应安装有比驾驶室高至少70 mm的安全架;
c) 厢式货车和封闭式货车驾驶室(区)两旁应设置有车窗,货厢部位不得设置车窗(但驾驶室[区]内用于观察货物状态的观察窗除外);
d) 乘用车、专用校车和车长小于6m的其他客车的前后部应设置有保险杠,货车(三轮汽车除外)应设置有前保险杠;
e) 对无驾驶室的正三轮摩托车,应采用方向把转向;对2013年3月1日起出厂的有驾驶室的正三轮摩托车,若采用方向盘转向,方向盘中心立柱距车辆纵向中心平面的水平距离应不大于200mm。
6.4.2 外观标识、标注和标牌
6.4.2.1 根据车辆类型和使用性质的不同,外观标识、标注和标牌应满足以下要求:
a) 所有货车(半挂牵引车除外)和专项作业车,其驾驶室(区)两侧应喷涂有总质量;所有半挂牵引车,其驾驶室(区)两侧应喷涂有最大允许牵引质量;载货部位为栏板结构的货车和自卸车,驾驶室两侧应喷涂有栏板高度;罐式汽车和罐式挂车的罐体上应喷涂有允许装运货物的种类及与机动车产品公告和机动车出厂合格证一致的罐体容积,且罐式危险货物运输车的罐体上喷涂的允许装运货物的名称应与机动车产品公告和机动车出厂合格证一致;载货部位为栏板结构的挂车,其车厢两侧应喷涂有栏板高度;喷涂的中文和阿拉伯数字应清晰,高度应大于等于80mm;
b) 总质量大于等于4500kg的货车(半挂牵引车除外)、挂车,其车身(车厢)后部应喷涂/粘贴有符合规定的放大号,无法喷涂/粘贴的平板挂车应设置有符合规定的放大号;
c) 客车(专用校车和设有乘客站立区的公共汽车除外)其乘客门附近车身外部易见位置,应用高度大于等于100mm的中文和阿拉伯数字标明该车提供给乘员(包括驾驶人)的座位数;
d) 教练车应在车身两侧及后部喷涂有高度大于等于100mm的“教练车”字样;
e) 气体燃料汽车、两用燃料汽车和双燃料汽车应按GB/T 17676的规定标注其使用的气体燃料类型;
f) 消防车、救护车、工程救险车和警车的车身颜色应符合相关国家标准或行业标准,警车、消防车、救护车、工程救险车安装使用的标志灯具应齐全、有效,其他机动车不得喷涂、安装、使用上述车辆专用的或者与其相类似的标志图案、警报器或者标志灯具;
g) 残疾人机动车应在车身前部和后部分别设置残疾人机动车专用标志。
6.4.2.2 注册登记检验时,标牌还应满足以下要求:
a) 标牌应固定可靠、标注的内容应清晰规范,并符合GB 7258的规定;
b) 非插电式混合动力汽车的标牌还应标明电动动力系统最大输出功率;纯电动汽车、插电式混合动力汽车、燃料电池汽车还应标明主驱动电机型号和功率,动力电池工作电压和容量,储氢容器形式、容积、工作压力(燃料电池汽车)。
6.4.3 外部照明和信号装置
6.4.3.1 外部照明和信号装置应满足以下要求:
a) 前照灯、前位灯、前转向信号灯、前部危险警告信号灯、示廓灯和牵引杆挂车标志灯等前部照明和信号装置应齐全,工作应正常;前照灯的远、近光光束变换功能应正常;
b) 后位灯、后转向信号灯、后部危险警告信号灯、示廓灯、制动灯、后雾灯、后牌照灯、倒车灯、后反射器应齐全,工作应正常;制动灯的发光强度应明显大于后位灯的发光强度;
c) 侧转向信号灯、侧标志灯和侧反射器应齐全,工作应正常;
d) 对称设置、功能相同灯具的光色和亮度不应有明显差异,转向信号灯的光色应为琥珀色;
e) 除转向信号灯、危险警告信号、紧急制动信号、校车标志灯及消防车、救护车、工程救险车和警车安装使用的标志灯具外,其它外部灯具不应有闪烁的情形;
f) 对2014年9月1日起出厂的总质量大于等于4500kg的货车、专项作业车和挂车,每一个后位灯、后转向信号灯和制动灯的透光面面积应大于等于一个80mm直径圆的面积;如属非圆形的,透光面的形状还应能将一个 40mm直径的圆包含在内;
g) 机动车不应安装遮挡外部照明和信号装置透光面的装置;
h) 机动车设置的喇叭应能有效发声;
i) 发动机舱内目视可见的电器导线应布置整齐、捆扎成束、固定卡紧,并无破损现象。
6.4.3.2 注册登记检验时,车辆外部照明和信号装置的数量、位置、光色还应符合GB 4785等相关标准的规定。
6.4.4 轮胎
6.4.4.1 轮胎应满足以下要求:
a) 同轴两侧应装用同一型号、规格和花纹的轮胎,轮胎螺栓、半轴螺栓应齐全、紧固;轮胎规格应与机动车产品公告和机动车出厂合格证(对于在用机动车检验时为机动车登记信息)相符;
b) 轮胎的胎面、胎壁不应有长度超过25mm或深度足以暴露出轮胎帘布层的破裂和割伤及其它影响使用的缺损、异常磨损和变形。
6.4.4.2 根据车辆类型和使用性质的不同,相应车辆还应满足以下要求:
a) 乘用车、摩托车和挂车轮胎胎冠上花纹深度应大于等于1.6mm,其他机动车转向轮的胎冠花纹深度应大于等于 3.2mm;其余轮胎胎冠花纹深度应大于等于 1.6mm,轮胎胎面磨损标志应可见;
b) 公路客车、旅游客车和校车的所有车轮及其他机动车的转向轮不应装用翻新的轮胎。
6.4.4.3 注册登记检验时,送检机动车还应满足以下要求:
a) 专用校车应装用无内胎子午线轮胎;
b) 危险货物运输车及车长大于9m的其他客车应装用子午线轮胎;
c) 使用小规格备胎的小型、微型载客汽车,其备胎附近明显位置(或其他适当位置)应装置有能永久保持的、提醒驾驶人正确使用备胎的标识,标识的相关提示内容应有中文说明。
6.4.5 号牌及号牌安装
6.4.5.1 机动车号牌字符、颜色、安装等应符合GA 36的规定,机动车号牌专用固封装置应符合GA 804的规定。
6.4.5.2 号牌及号牌安装应满足以下要求:
a) 机动车号牌应齐全,表面应清晰、整齐、平滑、光洁、着色均匀,不应有明显的皱纹、气泡、颗粒杂质等缺陷或损伤;
b) 机动车应使用机动车号牌专用固封装置固定号牌,固封装置应齐全、安装牢固;
c) 使用号牌架辅助安装时,号牌架内侧边缘距离机动车登记编号字符边缘应大于5mm,不应使用可拆卸号牌架和可翻转号牌架;
d) 不应出现影响号牌正常视认的加装、改装等情形。
6.4.5.3 注册登记检验时,号牌及号牌安装还应满足:
a) 车辆应设置能够满足号牌安装要求的前、后号牌板(架),但摩托车只需设置有能满足号牌安装要求的后号牌板(架);前号牌板(架)应设于前面的中部或右侧(按机动车前进方向),后号牌板(架)应设于后面的中部或左侧;
b) 2013年3月1日起出厂的车辆,每面号牌板(架)上至少应至少设有2个号牌安装孔,且能保证用M6规格的螺栓将号牌直接牢固可靠地安装在车辆上;
c) 2016年3月1日起出厂的车辆,每面号牌板(架)[三轮汽车前号牌板(架)、摩托车后号牌板(架)除外]上应设有4个号牌安装孔,且能保证用M6规格的螺栓将号牌直接牢固可靠地安装在车辆上。
6.4.6 加装/改装灯具
车辆不应有加装或改装强制性标准以外的外部照明和信号装置,不应有后射灯。
6.5 安全装置检查
6.5.1 汽车安全带
6.5.1.1 注册登记检验时,检查汽车安全带应满足:
a) 汽车应按GB 7258-2012的12.1配备安全带;
b) 对于专用校车,学生座位均应配备两点式汽车安全带,驾驶人座椅、照管人员座椅均应配备汽车安全带。
6.5.1.2 在用机动车检验时,配备的汽车安全带应完好且能正常使用,不得出现“座垫套覆盖遮挡安全带”、“安全带绑定在座位下面”等情形。
6.5.2 机动车用三角警告牌
汽车(无驾驶室的三轮汽车除外)应配备三角警告牌,三角警告牌的外观、形状应符合GB 19151的要求。
6.5.3 灭火器
客车和危险货物运输车配备的灭火器应在使用有效期内,不应出现欠压失效等情形,配备数量应符合GB 7258等相关标准的要求。
6.5.4 行驶记录装置
6.5.4.1 公路客车、旅游客车、危险货物运输车、校车以及2013年3月1日起注册登记的未设置乘客站立区的公共汽车、半挂牵引车、总质量大于等于12000kg的货车,应安装有符合要求的行驶记录装置(包括:汽车行驶记录仪或行驶记录功能符合GB/T 19056的卫星定位装置等)。
6.5.4.2 行驶记录装置的连接、固定应可靠,显示功能应正常,主机外壳的易见部位应加施有符合规定的3C标志。
6.5.4.3 卧铺客车以及2013年5月1日起出厂的专用校车应安装车内外录像监控系统,功能应正常。
6.5.5 车身反光标识
6.5.5.1 货车、货车底盘改装的专项作业车和挂车后部车身反光标识的粘贴要求和材料类型(反光膜型或反射器型)应符合GB 7258的规定,反射器型车身反光标识固定应可靠。
6.5.5.2 所有货车(半挂牵引车除外)、货车底盘改装的专项作业车和挂车,侧面粘贴的车身反光标识应符合GB 7258的规定。
6.5.5.3 粘贴/安装的车身反光标识应印有符合规定的3C标志。
6.5.6 车辆尾部标志板
6.5.6.1 2012年9月1日起出厂的总质量大于等于12000kg的货车(半挂牵引车除外)和车长大于8.0m的挂车,以及2014年1月1日起出厂的总质量大于等于12000kg的货车底盘改装的专项作业车,应安装车辆尾部标志板。
6.5.6.2 车辆尾部标志板的形状、尺寸、布置和固定应符合GB25990的规定。
6.5.7 侧后防护装置
6.5.7.1 侧后防护装置安装应牢固、无变形,且满足以下要求:
a) 总质量大于3500kg的货车、货车底盘改装的专项作业车和挂车,其装备的侧面及后下部防护装置应正常有效,货车列车的牵引车和挂车之间装备的侧面防护装置应正常有效;
b) 罐式危险货物运输车的罐体及罐体上的管路和管路附件不应超出车辆的侧面及后下部防护装置,罐体后封头及罐体后封头上的管路和管路附件与后下部防护装置的纵向距离应大于等于150mm;
c) 货车和挂车的侧面防护装置的下缘离地高度、防护范围和前缘形式及后下部防护装置的离地高度、宽度、横截面宽度应符合GB 11567.1和GB 11567.2的规定。
6.5.7.2 注册登记检验时,侧后防护装置的外观、结构、尺寸、安装要求还应与机动车产品公告相符。
6.5.8 应急锤
采用密闭钢化玻璃式应急窗的客车,在相应的应急窗邻近应配备一个应急锤以方便击碎车窗玻璃。
6.5.9 急救箱
校车应配备急救箱,急救箱应放置在便于取用的位置并有效适用。
6.5.10 限速功能或限速装置
注册登记检验时,公路客车、危险货物运输车、旅游客车及车长大于9m的未设置乘客站立区的公共汽车,应具有限速功能或配备限速装置;车长大于等于6m的客车,应具有超速报警功能。
6.5.11 防抱死制动装置
6.5.11.1 以下车辆应装备防抱死制动装置:
a) 道路运输爆炸品和剧毒化学品车辆,以及2012年9月1日起出厂的其他危险货物运输车;
b) 2005年2月1日起注册登记的总质量大于12000kg的公路客车和旅游客车、总质量大于10000kg的挂车、总质量大于16000kg允许挂接总质量大于10000kg的挂车的货车;
c) 2012年9月1日起出厂的半挂牵引车及车长大于9m的公路客车、旅游客车;
d) 2013年5月1日起出厂的专用校车;
e) 2013年9月1日起出厂的车长大于9m的未设置乘客站立区的公共汽车;
f) 2014年9月1日起出厂的总质量大于等于12000kg的货车和专项作业车。
6.5.11.2 机动车配备的防抱死制动装置自检功能应正常。
6.5.12 辅助制动装置
注册登记检验时,以下车辆应安装缓速器或其他辅助制动装置:
a) 2012年9月1日起出厂的车长大于9m的客车(对专用校车为车长大于8m)、所有危险货物运输车、总质量大于等于12000kg的货车;
b) 2014年9月1日起出厂的总质量大于等于12000kg的专项作业车。
6.5.13 盘式制动器
注册登记检验时,以下车辆的前轮应装备盘式制动器:
a) 2012年9月1日起出厂的危险货物运输车、车长大于9m的客车(未设置乘客站立区的公共汽车除外);
b) 2013年5月1日起出厂的专用校车;
c) 2013年9月1日起出厂的车长大于9m的未设置乘客站立区的公共汽车。
6.5.14 紧急切断装置
2015年1月1日起,用于运输液体危险货物的罐式危险货物运输车应按GB18564.1等规定安装紧急切断装置。
6.5.15 发动机舱自动灭火装置
以下车辆应装备发动机舱自动灭火装置:
a) 2013年5月1日起出厂的专用校车;
b) 2013年3月1日起出厂的发动机后置的其他客车。
6.5.16 手动机械断电开关
2013年3月1日起出厂的车长大于等于6m的客车,应设置能切断蓄电池和所有电路连接的手动机械断电开关。
6.5.17 副制动踏板
教练车(三轮汽车除外)装备的副制动踏板应牢固、动作可靠有效。
6.5.18 校车标志灯和校车停车指示标志牌
6.5.18.1 校车配备的校车标志灯和停车指示标志牌应齐全、有效。
6.5.18.2 专用校车以及喷涂或粘贴专用校车车身外观标识的非专用校车应由校车标志、中文字符“校车”、中文字符“核载人数:××人”、校车编号和校车轮廓标识组成,且应符合GB 24315的相关规定。
6.5.19 危险货物运输车标志
6.5.19.1 危险货物运输车应设置符合GB 13392规定的标志。
6.5.19.2 道路运输爆炸品和剧毒化学品车辆应粘贴符合GB 20300规定的橙色反光带并设置安全标示牌。
6.5.20 肢体残疾人操纵辅助装置
加装肢体残疾人操纵辅助装置的汽车,操纵辅助装置铭牌标明的产品型号和产品编号应与操纵辅助装置加装合格证明或机动车行驶证记载的产品型号和产品编号一致。
公众号 两拐(jtglzxs)
6.6 底盘动态检验
6.6.1 转向系
车辆的方向盘应转动灵活,操纵方便,无卡滞现象,最大自由转动量应符合GB 7258的相关规定;对于使用方向把的三轮汽车、摩托车,转向轮转动应灵活。
6.6.2 传动系
传动系应满足以下要求:
a) 车辆换挡应正常,变速器倒挡应能锁止;
b) 离合器接合应平稳,无打滑、分离不彻底等现象。
6.6.3 制动系
车辆正常行驶时无车轮阻滞、抱死现象;制动时制动踏板动作应正常,回应迅速,方向盘无抖动,无跑偏现象。
6.6.4 仪表和指示器
车辆配备的车速表等各种仪表和指示器不应有异常情形。
6.7 车辆底盘部件
6.7.1 转向系部件
转向系部件应满足以下要求:
a) 各部件不应松动;
b) 横、直拉杆不应有拼焊、损伤、松旷、严重磨损等情况;
c) 转向过程中不应有干涉或摩擦现象。
6.7.2 传动系部件
传动系部件应满足以下要求:
a) 变速器等部件应连接可靠;
b) 传动轴、万向节及中间轴承和支架不应有裂纹和松旷现象,不应有漏油现象。
6.7.3 行驶系部件
行驶系部件应满足以下要求:
a) 车架纵梁、横梁不应有明显变形、损伤,铆钉、螺栓不应缺少或松动;
b) 钢板吊耳及销不应松旷,中心螺栓、U形螺栓不应松旷;
c) 车桥与悬架之间的拉杆和导杆不应松旷和移位,减振器不应漏油。
6.7.4 制动系部件
制动系部件应满足以下要求:
a) 制动系应无擅自改动,不应从制动系统获取气源作为加装装置的动力源;
b) 制动主缸、轮缸、管路等不应漏气、漏油,制动软管不应有明显老化;
c) 制动系管路与其他部件无摩擦和固定松动现象。
6.7.5 其它部件
其它部件应满足以下要求:
a) 发动机的固定应可靠;
b) 排气管、消声器应安装牢固、不应有漏气现象,排气管口不得指向车身右侧(如受结构限制排气管口必须偏向右侧时,排气管口中心线与机动车纵向中心线的夹角应小于等于 15°)和正下方;专门用于运送易燃和易爆物品的危险货物运输车,排气管应装在罐体/箱体前端面之前、不高于车辆纵梁上平面的区域,并安装机动车排气火花熄灭器,机动车尾部应安装接地装置;
c) 电器导线应布置整齐、捆扎成束、固定卡紧,并无破损现象;
d) 燃料箱应固定可靠,不应漏油;燃料管路与其他部件不应有碰擦,不应有明显老化;
e) 承载式车身底部应完整,不应有影响车身强度的变形和破损;
f) 轮胎内侧不应有严重磨损、割伤、腐蚀。
6.8 仪器设备检验
6.8.1 行车制动
6.8.1.1 台试空载检验行车制动性能时,应符合GB 7258-2012中7.11.1的相关要求。
6.8.1.2 对于全挂车、半挂车,台试空载制动性能检验时,应同时满足以下要求:
a) 与牵引车组合成的汽车列车检验结果符合GB 7258-2012中7.11.1的相关要求;
b) 挂车的轴制动力之和与挂车轴荷之和的比值大于等于55%;
c) 挂车的轴制动不平衡率符合GB 7258-2012中7.11.1.2的要求。
6.8.1.3 对于三轴及三轴以上的多轴货车,按照附录C.3方法加载后,加载轴的轴制动率应大于等于50%,加载轴制动不平衡率符合GB 7258-2012中7.11.1.2的要求。
6.8.1.4 对于并装双轴、并装三轴的挂车,组成汽车列车按照附录C.3方法加载后,加载轴的轴制动率应大于等于45%,加载轴制动不平衡率符合GB 7258-2012中7.11.1.2的要求。
6.8.1.5 路试检验行车制动性能时,应符合GB 7258-2012中7.10.2的相关要求。
6.8.2 驻车制动
6.8.2.1 台试检验驻车制动性能时,应符合GB 7258-2012中7.11.2的相关要求。
6.8.2.2 路试检验驻车制动性能时,应符合GB 7258-2012中7.10.4的相关要求。
6.8.3 前照灯
6.8.3.1 前照灯远光发光强度应符合GB 7258-2012中8.5.2的相关要求。
6.8.3.2 前照灯远近光光束垂直偏移应符合GB 7258-2012中8.5.3的相关要求。
6.8.4 车速表指示误差
注册登记检验时,车速表指示误差应符合GB 7258-2012中4.12的相关要求。
6.8.5 转向轮横向侧滑量
对前轴采用非独立悬架的汽车(前轴采用双转向轴时除外),转向轮横向侧滑量应符合GB 7258-2012中6.11的相关要求。
公众号 两拐(jtglzxs)
7 检验结果处置
7.1 检验结果的评判
授权签字人应逐项确认检验结果并签注整车检验结论。检验结论分为合格、不合格。送检机动车所有检验项目的检验结果均合格的,判定为合格;否则判定为不合格。
7.2 检验合格处置
7.2.1 机动车安全技术检验机构应出具《机动车安全技术检验报告》(式样见附录G),报告一式三份,一份交机动车所有人(或者由送检人转交机动车所有人),一份提交车辆管理所作为机动车安全技术检验合格证明,一份留存检验机构。
7.2.2 机动车安全技术检验机构应按GB/T 26765、GA 1186的要求传递数据及图像。
7.2.3 机动车安全技术检验机构应妥善保管《机动车安全技术检验报告》、《机动车安全技术检验表(人工检验部分)》(见附录H)、《机动车安全技术检验表(仪器设备检验部分)》(见附录I)、车辆识别代号(或整车出厂编号)的拓印膜或照片(注册登记检验时保存拓印膜,在用机动车检验时保存车辆识别代号照片)等资料,保存至本次检验周期届满前,但最短不得少于2年。
7.3 检验不合格处置
7.3.1 机动车安全技术检验机构应出具《机动车安全技术检验报告》,并注明所有不合格项目。
7.3.2 机动车安全技术检验机构应通过拍照、摄像或保存数据等方式对不合格项取证留存备查。
7.3.3 机动车安全技术检验机构应按GB/T 26765、GA 1186的要求传递数据及图像。
7.4 异常情形处置
7.4.1 发现送检机动车有拼装、非法改装、被盗抢、*私走**嫌疑时,机动车安全技术检验机构及其检验员应详细登记该送检机动车的相关信息,拍照、录像固定证据,通过机动车安全技术检验监管系统上报,并告知送检人到当地公安机关交通管理部门处理。
7.4.2 注册登记检验时,发现送检机动车的车辆特征参数、安全装置不符合GB 1589、GB 7258等机动车国家安全技术标准、机动车产品公告、机动车出厂合格证时,应拍照、录像固定证据,详细登记送检机动车的车辆类型、品牌/型号、车辆识别代号(或整车型号和出厂编号)、发动机号码、整车生产厂家、生产日期等信息,通过机动车安全技术检验监管系统上报。
8 标准实施的过渡期要求
8.1 表1中三轴及三轴以上的多轴货车、采用并装双轴及并装三轴的挂车的部分轴还测试加载轴制动率和加载轴制动不平衡率的要求,自本标准实施之日起第25个月开始实施;实施之前,只检验空载制动率和空载制动不平衡率。
8.2 以下要求自本标准实施之日起第25个月开始实施:
a) 表3中重中型货车、专项作业车、挂车使用外廓尺寸自动测量装置的要求;
b) 表3中大中型客车、专项作业车、重中型货车、挂车使用底盘间隙仪的要求;
c) 附录C的C.1.1 d)中用于检验多轴及并装轴车辆的滚筒反力式制动检验台的要求。
8.3 本标准8.1、8.2中涉及实施过渡期的要求,有条件的地方可提前实施。
公众号 两拐(jtglzxs)
附 录 A(规范性附录)外廓尺寸测量
A.1 检验设备、工具要求
A.1.1 人工检验标准器
钢卷尺:不确定度:1级;标尺、铅垂、水平尺。
A.1.2 外廓尺寸自动测量仪
测量仪应符合计量法规,测量仪最大允许误差:±1%或±20mm。
A.2 人工检验方法
A.2.1 车辆长度、宽度的测量
将车辆停放在平整、硬实的地面上,在车辆前后和两侧突出位置,使用线锤在地面画出“十”字标记。如图A.1所示。

为防止车辆前后突出位置不在同一中心线上,影响测试准确度,可将车辆移走,在地面的长宽标记点上分别画出平行线,在地面形成一个长方形框架(可用对角线进行校订)找出车辆中心位置,用钢卷尺分别测出长和宽的直线距离,作为整车的车长和车宽,但GB/T 3730.3规定的后视镜、侧面标志灯、示位灯、转向指示灯、挠性挡泥板、折叠式踏板、防滑链以及轮胎与地面接触部分变形,以及法律法规允许加装的其他部件不计入,如图A.2所示。
A.2.2 车辆高度的测量
将车辆停放在平整、硬实的地面上,将水平尺放在车辆的最高处并且保持与地面水平。在水平尺一端点放铅垂到地面画出“十”字标记,用钢卷尺测量水平尺该端点与地面 “十”字标记之间的距离示值即为该车的实际高度,如图A.3所示。

A.3 外廓尺寸自动测量仪检验
A.3.1 将车辆正直居中驶进测量仪,按产品使用说明书的要求,测得车辆长度、宽度和高度数值。
A.3.2 测量仪不得具有人工修改测量数据和照片的功能,对于需要人工确认修改不计入车长、车宽的,应记录修改日志。
A.4 测量过程记录
A.4.1 人工测量过程记录
人工检验的整个检验过程应进行全程摄像记录。
A.4.2 外廓尺寸自动测量仪检验过程记录
仪器测量过程中应由仪器实时自动保存测得数据和车身正面、侧面的测量照片并上传至监管系统,照片及数据不能人工修改。
公众号 两拐(jtglzxs)
附 录 B(规范性附录)整备质量测量
B.1 设备要求
整备质量测量可选择*磅地**或轴(轮)重仪(包括带称重功能的平板试验台)等方式进行测量。三轴及三轴以上车辆如采用轴(轮)重仪测量时,应保证轴(轮)重仪有足够的有效测量长度,确保双联和三联的各并装轴同侧轮同时停在一块称重板上。
B.2 测试车辆要求
测试车辆应符合GB/T 3730.2规定关于车辆质量的要求。
B.3 应用*磅地**的测量方法
B.3.1 将车辆平稳缓慢行驶至*磅地**上,等平稳静止后,测得整备质量。
B.3.2 挂车的整备质量可先测得汽车列车的整备质量、牵引车的整备质量,然后计算得出汽车列车的整备质量与牵引车的整备质量的差值,作为挂车的整备质量。
B.4 应用轴(轮)重仪的测量方法
B.4.1 轴(轮)重仪测量时应保持被测车辆保持水平,将车辆依次逐轴(对并装双轴和并装三轴视为一轴)平稳缓慢行驶至测量台,等平稳静止后,测得该轴轴荷;计算所有轴荷之和,计为该车的整备质量。
B.4.2 对于挂车的整备质量测量方法同B.3.2 。
公众号 两拐(jtglzxs)
附 录 C(规范性附录)制动性能检验
C.1 台试空载制动检验
C.1.1 检验设备相关要求
检验设备相关要求如下:
a) 机动车制动检验宜采用滚筒反力式制动检验台或平板制动检验台,并应根据所检验车辆的轴荷选择相应承载能力的制动台;
b) 轴(轮)重仪应水平安装,安装时称重台上表面与地平面的高差不得超过±5mm;
c) 制动台前后地面的附着系数应不小于0.7;
d) 用于检验多轴及并装轴车辆的滚筒反力式制动检验台,应具有台体举升功能并满足:滚筒中心距为460mm、主副滚筒高差为30mm时,副滚筒上母线与地面水平面的高度差为+40mm。当滚筒中心距增大或减小10mm,副滚筒上母线与地面水平面的高度差相应增大或减小2mm;当主副滚筒高差减小10mm,副滚筒上母线与地面水平面的高度差相应增大4mm。
C.1.2 检验前准备
检验前应准备工作如下:
a) 制动检验台滚筒(或平板)表面应清洁,没有异物及油污;
b) 检验辅助器具应齐全;
c) 气压制动的车辆,贮气筒压力应能保证该车各轴制动力测试完毕时,气压仍不低于起步气压(未标起步气压者,按400kPa计);
d) 液压制动的车辆,根据需要将踏板力计装在制动踏板上。
C.1.3 滚筒反力式制动检验台检验
检验步骤如下:
a) 被检车辆正直居中行驶,各轴依次停放在轴(轮)重仪上,并按规定时间(不少于3s)停放,测出静态轴(轮)荷[轮(轮)重、制动分列式];
b) 被检车辆正直居中行驶,将被测试车轮停放在制动台滚筒上,变速器置于空档,松开制动踏板;对于全时四轮驱动车辆,非测试轮应处于附着系数符合要求的辅助自由滚筒组上,变速器置于空档;采用具有举升功能的滚筒反力式制动检验台时,对于多轴车辆及并装轴车辆,举升台体至规定位置,测出左右轮空载轮荷,计算得出该轴空载轴荷(或直接测得该轴空载轴荷);
c) 起动滚筒电机,稳定3s后实施制动,将制动踏板逐渐慢踩到底或踩至规定制动踏板力,测得左、右车轮制动力增长全过程的数值及左、右车轮最大制动力,并依次测试各车轴;对驻车制动轴,操纵驻车制动操纵装置,测得驻车制动力数值,并按C.1.5.1要求计算轴制动率、不平衡率、驻车制动率、整车制动率;
d) 可采取相关措施防止被检车辆在滚筒反力式制动检验台上后移,以适应制动检测需要。
C.1.4 平板制动检验台检验
检验步骤如下:
a) 检验员将被检车辆以5km/h~10km/h的速度滑行,置变速器于空挡后(对自动变速器车辆可位于“D”挡),正直平稳驶上平板;
b) 当被测试车轮均驶上平板时,急踩制动,使车辆停止,测得各车轮的轮荷(对小型、微型载客汽车应为动态轮荷,对于并装双轴、并装三轴车辆的左右两侧可以按照1个车轮计)、最大轮制动力、轮制动力增长全过程的数值等,并按照C.1.5.2规定计算轴的制动率、不平衡率、整车制动率等指标;
c) 重新起动车辆,待车辆驻车制动轴驶上平板时操纵驻车制动操纵装置,测得驻车制动力数值,按照C.1.5.2规定计算驻车制动率;
d) 车辆制动停止时如被测试车轮已离开平板,则此次制动测试无效,应重新测试。
C.1.5 制动性能参数计算
C.1.5.1 用滚筒反力式制动检验台检验时
制动性能参数计算方法如下:
a) 轴制动率为测得的该轴左、右车轮最大制动力之和与该轴(静态)轴荷之百分比;
b) 以同轴左、右轮两个车轮均达到最大制动力(或两个车轮一个达到最大制动力、另一个产生抱死滑移;或两个车轮均产生抱死滑移)时为取值终点,取制动力增长过程中测得的同时刻左右轮制动力差最大值为左右车轮制动力差的最大值,用该值除以左、右车轮最大制动力中的大值(当后轴及其他轴,制动力小于该轴轴荷的60%时为该轴轴荷),得到不平衡率;
c) 整车制动率为测得的各轮最大制动力之和与该车各轴(静态)轴荷之和之百分比;
d) 驻车制动率为测得的各驻车轴制动力之和与该车所有车轴(静态)轴荷之和之百分比。
注1:对多轴车辆及并装轴车辆,采用具有举升功能的滚筒反力式制动检验台,计算轴制动率、不平衡率和整车制动率时,(静态)轴荷按照空载轴荷计算。
注2:按照本标准C.3加载制动检验,计算加载轴制动率、加载轴制动不平衡率时,(静态)轴荷按照加载状态下的轴荷计算。
C.1.5.2 用平板制动检验台检验时
制动性能参数计算方法如下:
a) 轴制动率为测得的该轴左、右车轮最大制动力之和与该轴轴荷之百分比,对小(微)型载客汽车轴荷取左、右轮制动力最大时刻所分别对应的左、右轮荷之和,对其他机动车轴荷取该轴静态轴荷;
b) 不平衡率、整车制动率、驻车制动率等指标的计算同C.1.5.1。
C.1.6 特殊情形处置
特殊情形按以下方式处置:
a) 在滚筒反力式制动检验台上检验时,被测试车轮在滚筒上抱死但整车制动率未达到合格要求时,应在车辆上增加足够的附加质量或相当于附加质量的作用力(在设备额定载荷以内,附加质量或作用力应在该轴左右车轮之间对称作用,不计入轴荷)后,重新测试;
b) 在滚筒反力式制动检验台上检测受限的车辆或底盘动态检验过程中点制动时无明显跑偏,但左右轮制动力差不合格的车辆,应换用平板制动检验台或采用路试检验。
c) 对加装肢体残疾人操纵辅助装置的汽车,应通过操纵辅助装置检验制动性能。检验行车制动性能时施加在制动和加速迁延手柄表面上的正压力不应大于300N,检验驻车制动性能时驻车制动辅助手柄的操纵力应不大于200N。
C.2 路试制动检验
C.2.1 行车制动
C.2.1.1 路试制动性能检验应在纵向坡度不大于1%、轮胎与地面间的附着系数不小于 0.7的硬实、清洁、干燥的水泥或沥青路面上进行。检验时车辆变速器应置于空挡。检验前应对检验场地进行安全检查,并采取必要的防护及封闭措施,确保检验过程的安全。
C.2.1.2 对于不适用于仪器设备制动检验的车辆,用制动距离或者充分发出的平均减速度(MFDD)和制动协调时间判定制动性能。有疑问时应安装踏板力计,检查达到规定制动效能时的制动踏板力是否符合标准。
C.2.1.3 在试验路面上,按照GB 7258划出规定的试车道的边线,被测车辆沿着试车道的中线行驶。使用便携式制动性能测试仪进行测试时,行驶至规定初速度后,置变速器于空挡,急踩制动,使车辆停止,测量充分发出的平均减速度(MFDD)和制动协调时间,并检查车辆有无驶出车道边线;当使用第五轮仪或非接触式速度仪进行测试时,行驶至高于规定的初速度后,置变速器于空挡,滑行到规定的初速度时,急踩制动,使车辆停止,测量车辆的制动距离和检查车辆有无驶出车道边线。
C.2.1.4 对已在制动检验台上检验过的车辆,制动力平衡及前轴制动率符合要求,但整车制动率未达到合格要求时,用便携式制动性能测试仪检测,对于小(微)型载客汽车及其它总质量不大于4500kg的汽车的制动初速度应不低于30km/h,对于其它汽车、汽车列车及无轨电车,制动初速度应不低于20km/h,急踩制动后测取MFDD及制动协调时间。
C.2.2 驻车制动
C.2.2.1 将车辆驶上坡度为20%(总质量为整备质量的1.2倍以下的车辆为15%),附着系数不小于0.7的坡道上,按正反两个方向保持固定不动,其时间不少于5min,检验车辆的驻车制动是否符合要求。
C.2.2.2 在用机动车检验时,在不具备试验坡道的情况下,可参照相关标准使用符合规定的仪器测试驻车制动性能。
C.3 台式加载制动检验
加载制动检验宜采用具有台体举升功能的滚筒反力式制动检验台进行,多轴货车、由并装轴挂车组成的汽车列车的第一轴和最后一轴不进行加载制动检验。具体方法如下:
a) 被检车辆正直居中行驶,将被测试车的第二轴停放在制动台滚筒上,变速器置于空挡,松开制动踏板;
b) 通过举升台体对测试轴加载,举升至副滚筒上母线离地100 mm(或轴荷达到11500kg时),停止举升;测出左右轮轮荷,计算得出该轴加载状况下的轴荷(或直接测得该轴加载状况下的轴荷);
c) 起动滚筒电机,稳定3s后实施制动,将制动踏板逐渐慢踩到底或踩至规定制动踏板力,测得左、右车轮制动力增长全过程的数值及左、右车轮最大制动力;并按C.1.5.1要求计算加载轴制动率、加载轴制动不平衡率;
d) 重复a)、b)、c)步骤,依次测试各车轴。
公众号 两拐(jtglzxs)
附 录 D(规范性附录)前照灯检验
D.1 设备要求
前照灯光束照射位置检验及前照灯远光光束发光强度测量应使用具备远近光光束照射位置检验功能的前照灯检测仪。
D.2 检验前仪器及车辆准备
检验前,仪器及车辆准备如下:
a) 检测仪受光面应清洁;
b) 对手动式前照灯检测仪应检查其电池电压是否在规定范围内;
c) 轨道内应无杂物,使仪器移动轻便;
d) 前照灯应清洁。
D.3 检验方法
D.3.1 自动式前照灯检测仪检验
D.3.1.1 采用自动式前照灯检测仪检验时,按以下步骤进行:
a) 车辆沿引导线居中行驶至规定的检测距离处停止,车辆的纵向轴线应与引导线平行,如不平行,车辆应重新停放,或采用车辆摆正装置进行拨正;
b) 置变速器于空档(无级变速二轮、三轮车辆应实施制动),车辆电源处于充电状态,开启前照灯远光灯;
c) 给自动式前照灯检测仪发出启动测量的指令,仪器自动搜寻被检前照灯,并测量其远光发光强度及远光照射位置偏移值;
注:前照灯远光照射位置偏移值检验仅对远光光束能单独调整的前照灯进行;远光光束能单独调整的前照灯是指手工或通过使用专用工具能够在不影响近光光束照射角度的情况下调整远光光束照射角度的前照灯,通常情况下远近光束一体的前照灯其远光光束照射角度不能单独进行调整。
d) 被检前照灯转换为近光光束,自动式前照灯检测仪自动检测其近光光束明暗截止线转角(或中点)的照射位置偏移值;
e) 按上述c)、d)步骤完成车辆所有前照灯的检测;
f) 在对并列的前照灯(四灯制前照灯)进行检验时,应将与受检灯相邻的灯遮蔽。
g) 采用气体放电光源前照灯时,测试前应预热。
D.3.1.2 三轮汽车、摩托车前照灯检验时,按以下步骤进行:
a) 将车辆停止在规定的位置;
b) 保持前照灯正对检测仪,有夹紧装置的将车轮夹紧;
c) 开启前照灯检测仪进行检测,检测过程中车辆应处于充电状态(挡位置于空挡,无级变速的车辆应实施制动);
d) 对两轮机动车和装用一只前照灯的三轮机动车,记录前照灯远光光束发光强度。对装用两只或两只以上前照灯的三轮机动车,参照D.3.1.1的方法进行。
D.3.2 手动式前照灯检测仪检验
用手动式前照灯检测仪检验时,参照D3.1的方法进行。
公众号 两拐(jtglzxs)
附 录 E(规范性附录)车速表指示误差检验
E.1 设备要求
车速表检验宜在滚筒式车速表检验台上进行。
E.2 检验程序
检验程序如下:
a) 将车辆正直居中驶上检验台,驱动轮停放在测速滚筒上;
b) 降下举升器或放松滚筒锁止机构,为防止车辆向前驶出该工位,可在非驱动轮前部加止动块(前轮驱动车使用驻车制动);
c) 当车速表指示40km/h时,测取实际车速,检验结束;
d) 升起举升器或锁止滚筒,将车辆驶出检验台。
E.3 检验注意事项
注意事项如下:
a) 测速时车辆前、后方及驱动轮两旁不准站立人员;
b) 检验结束后,检验员不可采取任何紧急制动措施使滚筒停止转动;
c) 对于不能在车速表检验台上检验的车辆,只需在底盘动态检验时定性判断其车速表工作是否正常即可。
附 录 F(规范性附录)转向轮横向侧滑量检验
F.1 设备要求
转向轮横向侧滑量的检验应在侧滑检验台上进行,侧滑检验台宜具有轮胎侧向力释放功能。
F.2 检验程序
将车辆正直居中驶近侧滑检验台,并使转向轮处于正中位置,在驱动状态以不大于5km/h的车速平稳、直线通过侧滑检验台,读取最大示值。
F.3 检验注意事项
车辆通过侧滑检验台时,不得转动方向盘;不得在侧滑检验台上制动或停车;应保持侧滑检验台滑板下部的清洁,防止锈蚀或阻滞。
附 录 G(规范性附录) 机动车安全技术检验报告(式样)
G.1 机动车安全技术检验报告
机动车安全技术检验报告(式样)见表G.1。

G.2 机动车安全技术检验报告填表说明
机动车安全技术检验报告填表说明如下:
a) “基本信息”栏为必填项;
b) “检验结论”栏由授权签字人签注“合格”、“不合格”并“签字”,加盖机动车安全技术检验机构印章;
c) “人工检验结果”栏填写实际开展检验合格项目大类,出现不合项目的,填写“具体不合项目情况说明”,例如:
车辆唯一性检查、合格;
联网查询、合格;
车辆特征参数检查、合格……
车身外观、不合格、罐式危险货物运输车未按要求设置倾覆保护装置;
轮胎、不合格、右后轮胎胎面磨损严重,花纹深度不符合要求……
d) “仪器设备检验结果”栏填写实际开展检测的仪器设备检验项目,例如:
一轴制动率/不平衡率、二轴制动率/不平衡率……
整车制动率;
驻车制动率;
路试制动性能;
前照灯左外灯远光发光强度、前照灯左内灯远光发光强度、前照灯右外灯远光发光强度、前照灯右内灯远光发光强度;
前照灯左外灯远近光垂直偏移、前照灯左内灯远近光垂直偏移、前照灯右外灯远近光垂直偏移、前照灯右内灯远近光垂直偏移;
车速表指示误差;
转向轮横向侧滑量。
e) “建议” 栏可根据检验结论的不同,分别签注内容:
——当检验结论为“合格”时,可视检验结果,提醒机动车送检人,例如:
“您爱车的制动结果显示:制动力已接近标准限值,建议进一步检查,消除安全隐患”;
“您爱车的制动结果显示:某轴的制动不平衡率接近标准限值,建议进一步检查,消除安全隐患”;
“您爱车的前照灯结果显示:某灯的发光强度接近标准限值,建议进一步检查,消除安全隐患”;
“您爱车的轮胎胎冠上花纹深度已接近标准限值,建议及时消除安全隐患”;
“您爱车的轮胎不规则磨损,建议进一步检查,消除安全隐患”;
“您爱车某某内饰件不宜放置在安全气囊上,建议您消除安全隐患”;
“您爱车某某内饰挂件存在影响驾驶人视线的隐患,建议您消除安全隐患”等等。
——当检验结论为“不合格”时,可视不合格项情形,提醒机动车送检人,例如:
“您的爱车某某不合格项目,请及时到修理厂调修,消除安全隐患”或“您的爱车灯光远光/近光垂直偏移量不合格项目,本单位能提供免费调修服务,请及时调修,消除安全隐患”。
f) “备注” 栏可填写提示类信息,例如:
“下次检验时间: ”;
“机动车安全技术检验合格后请及时向公安机关交通管理部门申领检验合格标志”;
“机动车安全技术检验机构地址: 联系电话: ”。
附 录 H(规范性附录)机动车安全技术检验表(人工检验部分)
机动车安全技术检验表(人工检验部分)见表H.1。


附 录 I(规范性附录)机动车安全技术检验表(仪器设备检验部分)
I.1 机动车(三轮汽车、摩托车除外)安全技术检验表(仪器设备检验部分)
I.1.1 机动车(三轮汽车、摩托车除外)安全技术检验表(仪器设备检验部分)见表I.1。

I.1.2 机动车(除摩托车、三轮汽车外)安全技术检验表填表说明如下:
a) 路试制动性能中,按选择的如下路试检测项目打印项目名称(单位)、数据:
制动初速度,制动距离(m),制动稳定性;
制动初速度,MFDD(m/s2),协调时间(s),制动稳定性;
b) 制动动态轮荷仅在使用平板制动检验台检测小(微)型载客汽车时需打印,按“左/右”格式打印;
c) 远近光垂直偏移量栏按照上偏差为正“+”,下偏差为负“–”计;
d) 远(近)光垂直偏移按照远(近)光垂直偏移量与远(近)光灯中心高的比值计,单位取*.H。
e) 单项次数栏打印本检验周期内单项检测的次数(含初复检)、以便明确该数据是第几次检测结果。制动各轴单项次数以该轴上检验设备次数为准;
f) 总检次数栏打印本检验周期内该车上线检测的总次数(含初复检);
g) 挂车检测时与主车(牵引车)一起上线检测的,主车与挂车均按本表格式打印;
h) 当车辆外廓尺寸、整备质量检验项目使用仪器自动测量时,可一并在此表中打印。
I.2 三轮汽车、摩托车安全技术检验表(仪器设备检验部分)
I.2.1 三轮汽车、摩托车安全技术检验表(仪器设备检验部分)见表I.2。

I.2.2 三轮汽车、摩托车安全技术检验表(仪器设备检验部分)填表说明如下:
a) 路试制动性能中,按选择的如下路试检测项目打印项目名称(单位)、数据:
制动初速度,制动距离(m),制动稳定性;
制动初速度,MFDD(m/s2),协调时间(s),制动稳定性;
b) 单项次数栏打印本检验周期内单项检测的次数(含初复检)、以便明确该数据是第几次检测结果,制动各轴单项次数以该轴上检验设备次数为准;
c) 总检次数栏打印本检验周期内该车上线检测的总次数(含初复检);
d) 当车辆外廓尺寸、整备质量检验项目使用仪器自动测量时,可一并在此表中打印。
参考文献
[1]《中华人民共和国道路交通安全法》
[2]《中华人民共和国道路交通安全法实施条例》
[3] 国家标准GB 7258-2012《机动车运行安全技术条件》实施指南(中国质检出版社)
[4] 俄联邦国家标准 GOST R 5109-2004《汽车安全行驶对技术状况的要求 检测方法》
[5] 货车验车员手册(中华人民共和国香港特别行政区运输署验车部)
[6] 私家车轻型货车(车辆总质量不超过1.9公吨)验车员手册
[7] 美国联邦机动车安全法规49CFR570《Vehicle In Use Inspection Standards》
[8]《roadworthiness tests for motor vehicles and their trailers》(2009/40/EC)
[9]《adapting to technical progress Directive 2009/40/EC of the European Parliament and of the Council on roadworthiness tests for motor vehicles and their trailers》(2010/48/EU)
[10]《Vermont periodic inspection manual》(TA-VN-112 03/01 INTERNET CAL Reprinted:March 2001)
[11]《Inspection standard for exported used cars》(JAAI 6-30B,March 23,1995)