我是小郁儿,点击上方“关注”,每天为你分享自媒体运营干货,私信我回复数字“01”,送你一份新手自媒体入门大礼包。

作为已经审稿审了两年的编辑,我已经接触过非常多的稿件,其实有些稿件质量很好,但因为投错了地方,导致没被录用,我觉得这真的很可惜。
还有一些新手小白,其实他的文笔写得不错,看得出是有写作功底的,但因为最基本的东西没有做好,稿子就这样被我拒掉了。
今天小郁儿再次给大家整顿了一份小白快速上稿攻略,这些都是很基础的东西,希望大家在投稿的时候不要犯这种“低级错误”啦:
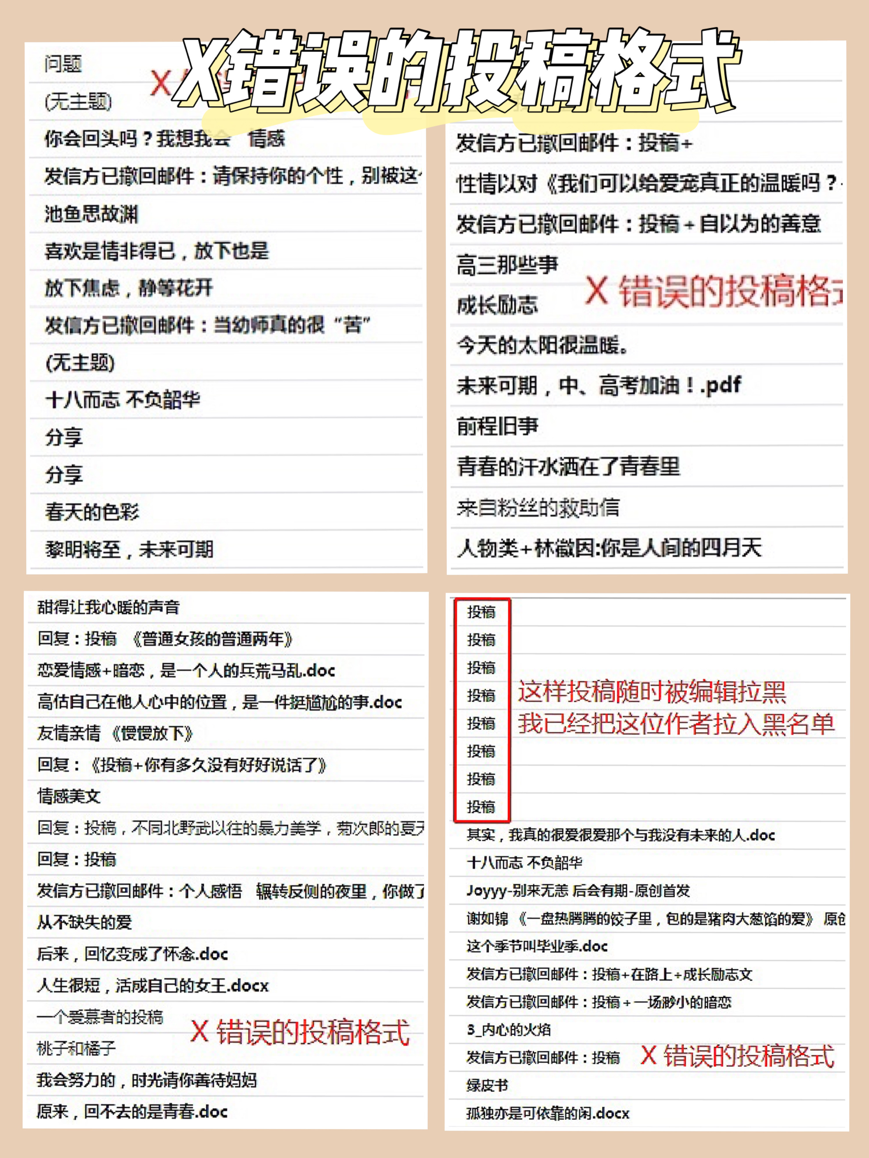
01.主题格式一定要写正确
为了及时接收到稿件,许多编辑都会要求你投稿的时候,一定要在主题前面写上“投稿”两个字才可以,这样编辑就知道这是一篇投稿文章了。

如果你没有写上“投稿”两个字,编辑就会把你的内容直接移到垃圾x,当做废稿处理。


02.标题要新颖有创意
像“我的父亲”、“我的爷爷”、“致青春”、“我的感想”、“关于爱情”、“关于友情”、“回不去的青春”、“假如...”等等之类的标题,就别写了。
这种标题很多都是类似于校园作文,编辑看到这种标题的话,大部分都是直接拒稿了,你的正文写的是什么,编辑连看都不会看的。
每天那么多人投稿,标题不够新颖有创意,那就很容易被别人比下去了。
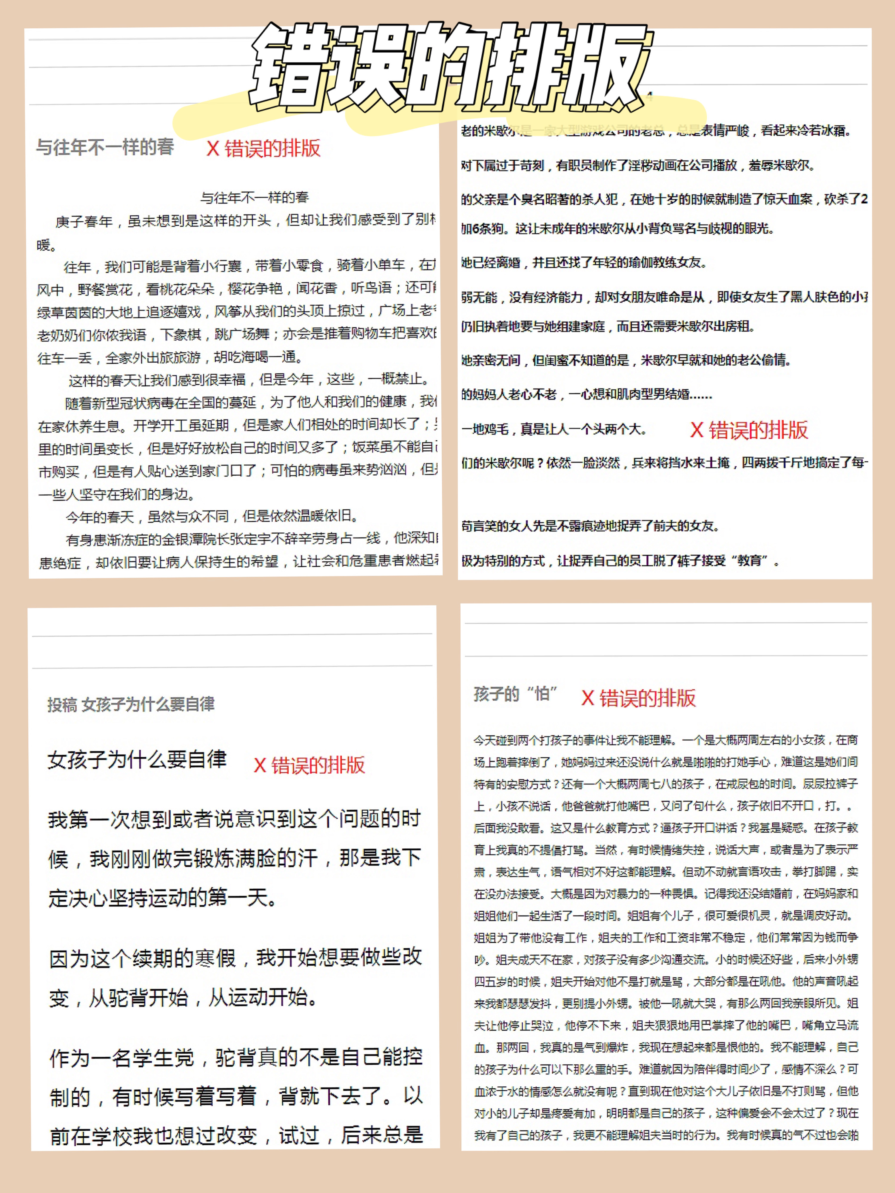
03.最基本的排版一定要做好
这一点小郁儿是经常强调的,但总有新手不在意,其实排版是最简单的,只要你照着别人的去做就行了,为什么连几分钟的时间都不愿意腾出来去学一下呢?
你的文章好不好是另一回事,但如果排版乱七八糟的话,编辑是一定会拒稿的。

之前有个作者给咱投稿,排版很乱被我拒掉了,过了几个月后她,她把这篇文章的排版重新整顿了一下再次投稿,然后就通过了。
现在自媒体竞争那么激烈,一个好的排版真的非常重要。
每段开头不需要空两格出来,段与段之间要分开,并且每段字数不能太多,并且每个大板块标号1234的序号,编辑最喜欢这样的排版了。

下面是易过稿平台推荐,喜欢写作的小伙伴可以投稿尝试一下,万一过稿了呢哈哈哈:
01.颜漠日记
征稿类型:大学生成长或观点类、爱情友情亲情类、影评类、热点类。
字数要求:1500-2500字
回复时限:5日内回复,如超时未回复可另投。
稿费:30元/篇

02.小郁儿的屋子
征稿类型:校园生活、成长励志、个人感悟、恋爱情感、景点游记、娱乐热点类等等。
字数要求:1500-5000字均可
回复时限:不管是否过稿,都会在5个工作日内回复。
稿费:100-500元/篇
以上,欢迎各位新手投稿。
我是小郁儿,自由撰稿人一枚,专注自由职业、自媒体运营、学习与技能提升,关注并私信我回复数字“01”,送你一份新手自媒体入门大礼包。