策划架构
行政管理体系
质量管理体系
质量管理体系
技术管理体系
股东大会
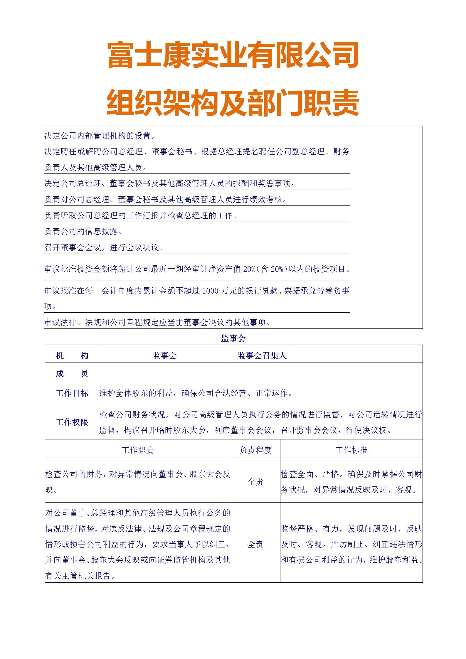
董事会
监事会
薪酬委员会
总经理
管理者代表
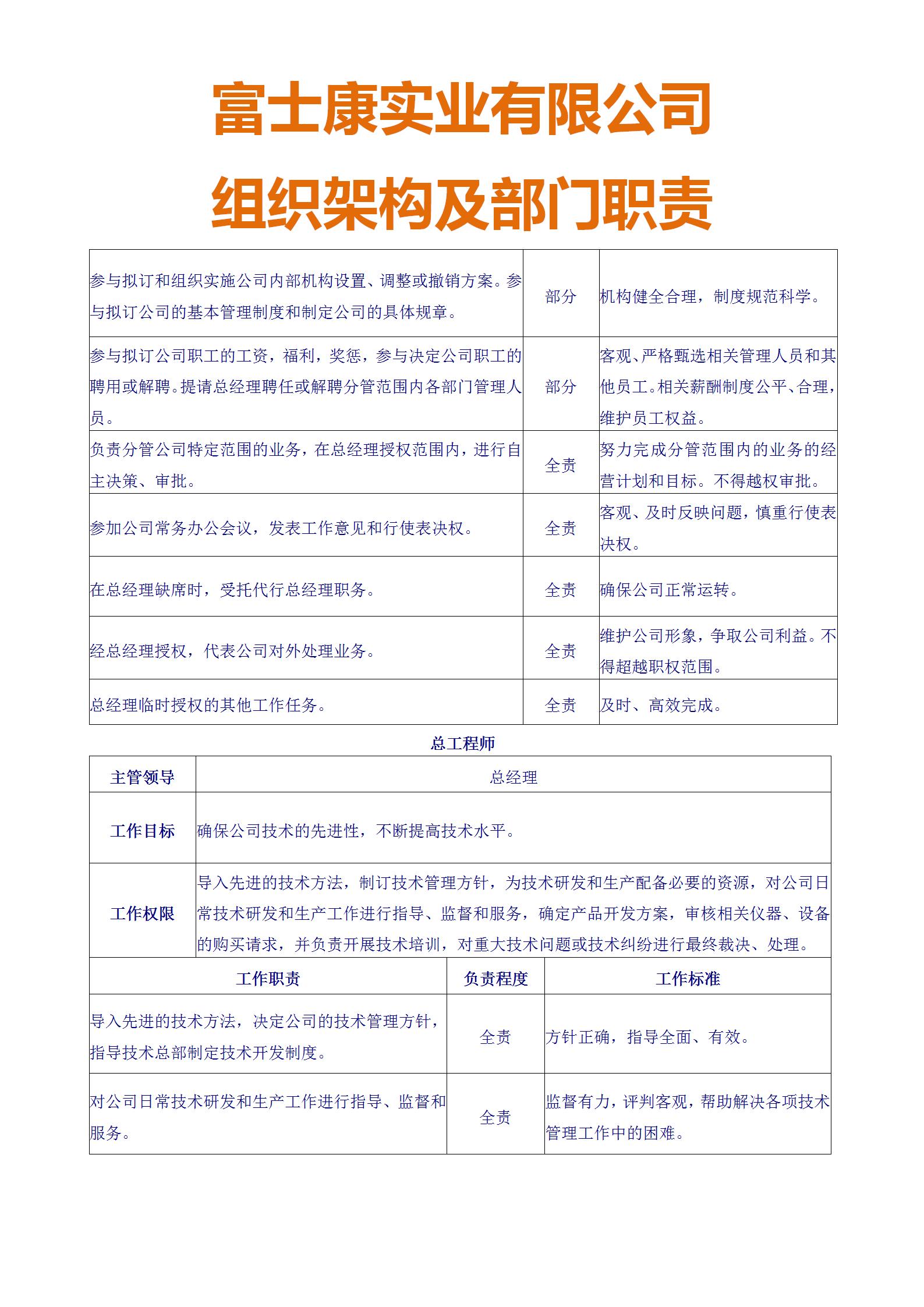
副总经理
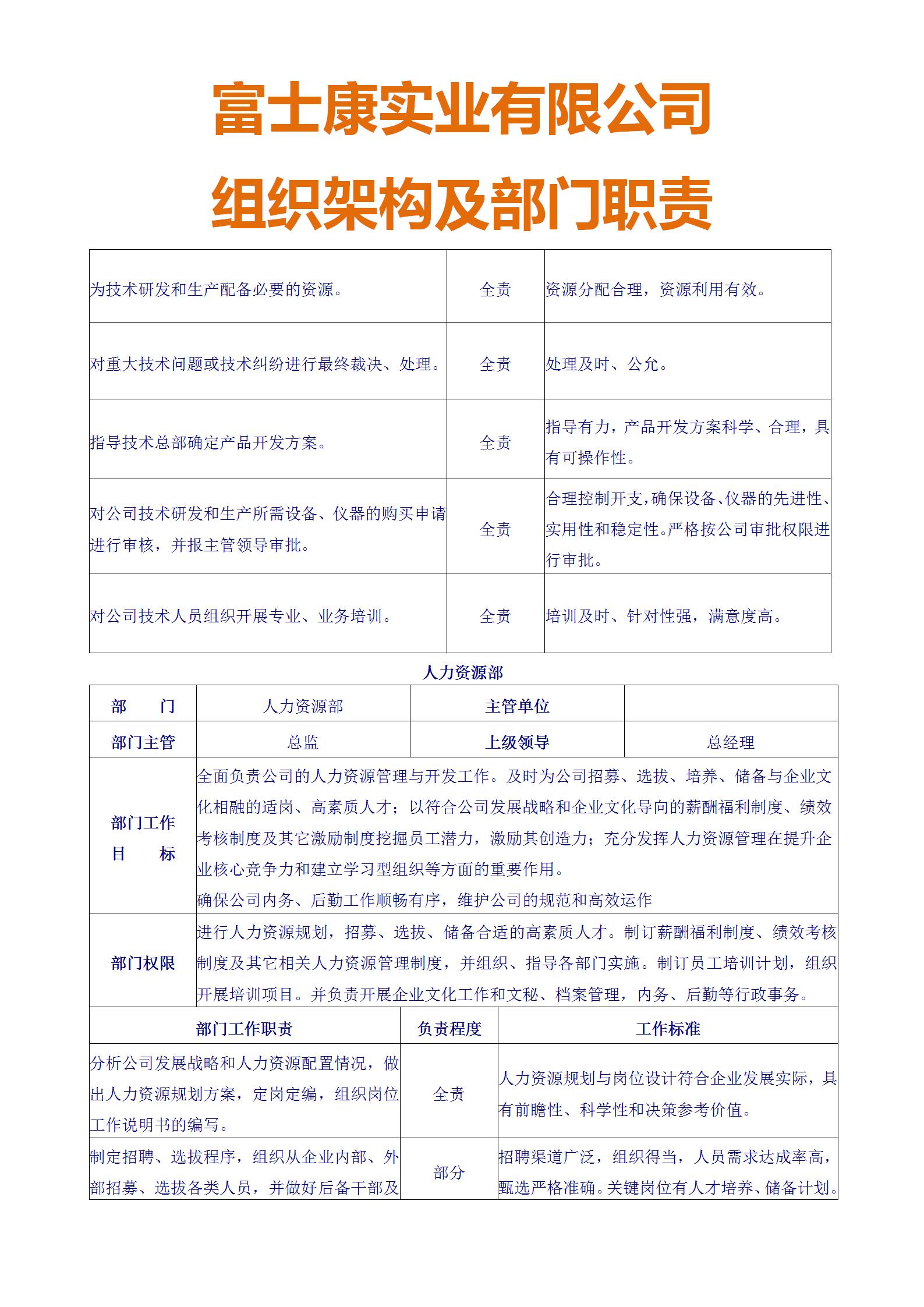
总工程师

人力资源部
人力资源部——行政部
人力资源部——招聘培训部(招聘岗位)
人力资源部——招聘培训部(培训岗位)
人力资源部——绩效考核部

财务部
企划部
技术总部
技术总部——硬件部
技术总部——软件部
技术总部——网络部
技术总部——结构部

质管部
制造总部
制造总部——生产部
制造总部——主任工程师
制造总部——工程部
制造总部——材料部
制造总部——质检部

营销总部
营销总部——销售部
营销总部——海外部
营销总部——商务部
营销总部——市场部
营销总部——客服部
营销总部——公关部









【温馨提示】
该份资料合计34页,我们已经为您整顿成电子文档
如果您觉得这份资料对您有帮助
希望获取完整的电子版内容参考学习
您可以关注+收藏+转发
然后私信:0818