#全民共抗肺炎# #福建在行动#
▌每日播报
福建省:
3月2日0—24时,福建省报告新增新型冠状病毒肺炎确诊病例0例,新增治愈出院病例8例。
报告新增新型冠状病毒肺炎疑似病例0例。
截至3月2日24时,福建省累计报告新型冠状病毒肺炎确诊病例296例(危重型1例、重型1例,死亡病例1例)。其中:
福州市72例(鼓楼区2例、仓山区10例、晋安区11例、长乐区8例、闽侯县4例、连江县8例、罗源县1例、闽清县7例、永泰县2例、福清市16例、宁德市古田县1例、湖北省武汉市2例);
厦门市35例(思明区13例、海沧区2例、湖里区3例、集美区4例、翔安区3例、泉州市石狮市1例、湖北省武汉市9例);
漳州市20例(芗城区9例、龙文区1例、云霄县2例、诏安县2例、长泰县3例、东山县1例、南靖县1例、龙海市1例);
泉州市47例(鲤城区1例、丰泽区4例、洛江区1例、惠安县2例、安溪县2例、永春县2例、石狮市2例、晋江市20例、南安市13例);
三明市14例(三元区2例、宁化县1例、尤溪县2例、沙县5例、将乐县1例、永安市3例);
莆田市56例(城厢区31例、涵江区3例、荔城区8例、秀屿区6例、湄洲湾北岸3例、仙游县5例);
南平市20例(延平区4例、建阳区1例、顺昌县1例、浦城县1例、光泽县1例、松溪县5例、政和县1例、武夷山市3例、建瓯市2例、湖北省孝感市1例);
龙岩市6例(永定区5例、武平县1例);
宁德市26例(蕉城区3例、霞浦县4例、古田县11例、周宁县6例、福安市1例、福鼎市1例)。
累计治愈出院病例255例,目前住院病例40例。
现有报告新型冠状病毒肺炎疑似病例0例。
目前,确诊、疑似病例的密切接触者已解除医学观察10778人,尚有150人正在接受医学观察。

▊再选派96人!福建第二批省直机关干部支援基层!
2日,我省印发《关于省直机关选派第二批下基层强化特殊场所和重点人群防护支援队员的通知》,再次选派96名省直机关干部支援基层。
成员出发时间为3月3日,返回时间视任务完成情况和所在地基层单位的需要,分批次有序返回原派出单位。
据了解,第二批省直机关支援队员将到各看守所、戒毒所、监狱、养老机构、儿童福利机构、未成年人救助保护机构、精神卫生福利机构、流浪乞讨人员救助管理机构、残疾人集中活动场所等,支援和帮助基层加强疫情防控工作,强化特殊场所和重点人群防控措施。
同时,我省还策划危险化学品、非煤矿山、煤矿、交通安全、建筑质量、工贸等6组支援小分队,支援疫情期间安全生产监管工作。
▊关于延长2020年4月份福建省高等教育自学考试报名时间的通告
鉴于全国高等教育自学考试已延期举行,经研究,决定延长2020年4月福建省高等教育自学考试报名时间,现通告如下:
1.面向社会开考专业、试点专业、衔接专业、二学历专业*生网新**上预报名时间统一延长至3月13日17:00。
2.所有考生网络报考课程时间延长至3月15日17:00。
福建省教育考试院
2020年3月2日
▊今日,福建首批支援湖北医疗队重返金银潭医院岗位
经过7天短暂休整,福建首批支援湖北医疗队今日重返金银潭医院岗位,继续与“疫”魔作战。
2日下午,一场简短却隆重的誓师大会在福建首批支援湖北医疗队驻地举行。
“疫情没有完全退出,我们的心仍不平静。短暂休整之后,我已满血复活,希望重回战场,因为在抗击疫情的战场上,我们都是‘老兵’。28天的日夜奋战,我们积累了经验,从院感防控、明细分工,到精准设岗、规范流程等方面都有着深刻的体会。”队员们在请战书上写道,“我们坚信,再次回归一线,一定会给患者带来更多的温暖,更多的帮助。武汉,我们与你共风雨,请让我们同心协力再打一场胜仗。”
据金银潭医院院长张定宇介绍,金银潭医院将会是战“疫”最后结束的地方——随着疫情缓解,其他的综合医院在收治工作结束之后,都会将患者送往金银潭医院集中救治。
▊好消息!泉州又有8名新冠肺炎患者治愈出院!
3月2日,泉州新增8名新冠肺炎治愈出院患者(晋江4人,南安3人,惠安1人)。截至目前,泉州累计报告新冠肺炎确诊病例47例,已有40例治愈出院。泉州住院人数首次降到个位数。
据悉,近日,福建省临床、中医药专家来泉指导,市专家组集中救治攻关,加强中西医结合、多学科合作,上述8名患者病情迅速好转,经省专家组会诊评估,符合国家卫健委第六版新冠肺炎病例解除隔离和出院标准,于昨日治愈出院。
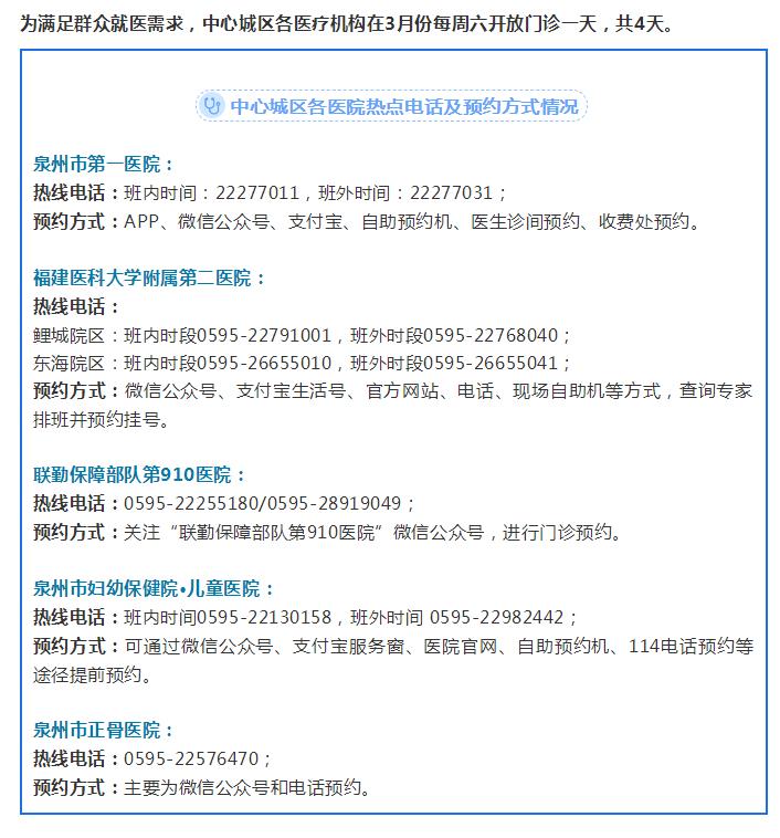
▊泉州这些门诊要开了!看病前这件事一定要做!
泉州市防控新型冠状病毒感染的肺炎疫情应急指挥部发布
关于调整泉防控指〔2020〕11号文部分内容的通告
根据福建省卫健委《关于进一步落实科学防治精准施策分区分级要求做好疫情期间医疗服务管理工作的通知》(闽卫医政发明电〔2020〕186号)精神,为做好我市疫情期间医疗服务管理工作,满足群众正常医疗服务需求,决定对市防控新型冠状病毒
感染的肺炎疫情应急指挥部第10号通告(泉防控指〔2020〕11号)部分内容进行调整。具体如下:
即日起终止执行第10号通告的第五条“中心市区二级及以上医院除急诊科外,停止口腔科、耳鼻咽喉科、眼科、医学美容科、健康体检、胃镜室、气管镜室等门诊服务。属地指挥部可以自行决定,停止相关诊疗科室。”由各地根据分区分级情况,结合疫情防控实际,恢复和保障正常的医疗服务。
泉州市防控新型冠状病毒感染的肺炎疫情应急指挥部
2020年3月1日
扩散周知!
疫情期间,
这份安全就诊攻略请收藏好!
一、开启“全预约”模式,方便群众院前流调填报。泉州中心城区各医院门诊倡导非现场预约,全面推行预约就诊、预约检查,并实施强制性流行病学调查,除急诊外,不鼓励现场挂号。届时,患者务必提前1天通过多种方式进行预约,无需在医院长时间停留等待,只要在预约时间内来就诊即可,未预约的患者请勿来院排队挂号。
二、开通24小时服务热线,方便群众精准顺利问诊。泉州中心城区各医院开通24小时健康服务热线,服务项目涵盖医院服务的各个方面,拨打该热线即可享用:就医指南、急诊急救、健康咨询、预约挂号、投诉建议等服务。
三、启动实施“就诊实名制”。泉州中心城区各医院将正式启动实施“就诊实名制”,市民看病之前,需携带身份证进行实名认证。原已办理诊疗卡的市民,可携带身份证原件,到指定窗口进行实名认证绑定。
四、急诊24小时开放,方便危急重症有效救治。全市各医疗机构急诊24小时正常开放,就诊均需佩戴口罩,做好防护措施,如有发热主动先到发热门诊就诊。

▊南平市拟建设负压隔离病房82间,床位146张
为有效应对新型冠状病毒肺炎疫情防控工作,进一步完善我市诊疗救治设备设施,南平市拟建设负压隔离病房82间,床位146张。
据悉,邵武市总医院于1月26日紧急启动建设负压隔离病房,在感染科原有结核病区的基础上,改建负压隔离病房3间,总改建面积85平方米。历经约半个月时间,已于2月13日改建完工,可收治6名患者。除了邵武市总医院外,南平市第一医院、建阳区第一医院、松溪县医院、政和县医院负压隔离病房均可投入使用,南平市第二医院、浦城县医院也即将完成工程建设,其他医院正在按计划进行建设。
▊3月起,冠豸山机场各航班陆续恢复
为贯彻落实关于加强疫情防控,有序复工复产的重要指示精神,龙岩机场在科学防控疫情的同时,积极与各航空公司沟通调整运力,做好航班航线恢复服务保障准备,逐步恢复航班运力,全力护航复工复产。
3月1日起,龙岩机场将陆续恢复各运营航班,机场往返龙岩市区的空港快线同步恢复。

▊三明这项补贴申请时间延长!
三明市人社局发布《关于灵活就业的就业困难人员申请2019度社会保险补贴延期的通告》。据通告,受新冠肺炎疫情影响,决定将申请社会保险补贴时间从原定1月1日-2月29日延期至2020年3月31日。
▊宁德市共有285家道路运输企业恢复营业
截至2月26日,宁德市共有285家道路运输企业恢复营业。其中,客运企业65家,旅游包车企业17家,客运站27家,公交企业12家,出租汽车企业(含网约车)29家,普货企业35家,危货企业13家,一二类维修企业72家,综合检测站15家。
▊辟谣
谣言一:福清全市封城
官方:设置健康检测点不是封闭式管理
会确保正常的人员和车辆进出畅通

对于福清各村口、社区路口陆续设置了健康监测点的情况,记者向福清市新型冠状病毒感染肺炎防控工作应急指挥部了解情况。指挥部相关负责人介绍,当前福清市新冠肺炎疫情防控工作虽然取得阶段性成效,但是当前全国疫情形势依然严峻复杂,防控正处在最吃劲的关键阶段。根据上级统一部署,为进一步筑牢疫情防控坚固防线,落实好“外防输入”防控要求,履行村、社区防线的属地责任,基于以上考虑,福清市为加强管理,在全市各村、社区路口设置健康监测点,做好进出人员的体温检测、信息登记,指导进出人员落实配戴口罩等个人防护措施,对各类异常情况落实“四早”措施。
该负责人表示,设置健康检测点不是封闭式管理,会确保正常的人员和车辆进出畅通,请市民朋友理解和配合。
谣言二:福清医院隔离人数达到100多人,因疫情死了十几人
官方:散布谣言!行政拘留7天

▊求证
从日韩回福州,身体健康也要集中隔离?是的!
随着疫情输入性风险的加大,海关加强口岸防控措施。
福州机场发布《境外入榕人员疫情防控告知书》。
为全力做好新冠肺炎疫情防控工作,按照省、市政府相关要求,对境外入榕人员进行分类管理。
疫情严重国家航班 海关实施登临检疫
1、体温≥37.3℃或有干咳、乏力等症状旅客,由长乐120救护车移送至指定医院发热门诊就诊。
2、体温正常且无异常症状的旅客,则先到海瀛湾酒店,然后乘坐转运车辆到指定地点进行14天集中医学观察。
3、体温正常且无异常症状的旅客,经福州转机(北京除外),请联系现场工作人员办理相关手续。
非疫情严重国家航班 海关实施正常检疫
1、体温≥37.3℃或有干咳、乏力等症状旅客,由长乐120救护车移送至指定医院发热门诊就诊。
2、体温正常且无异常症状的旅客,如果14日内有疫情严重国家旅居史,则先到海瀛湾酒店,然后乘坐转运车辆到指定地点进行14天集中医学观察。
3、体温正常且无异常症状的其他旅客,在E防控登记信息后可放行。
(疫情严重国家是指日本、韩国、伊朗、意大利、新加坡)
编辑:郭晨