

证件照制作流程





专科生自考生考研的一些注意事项
1. 届时可毕业生:自考生在明年9月份研究生入学之前的这段时间里,你必须拿到自考本科毕业证就可以。专科生在你明年9月份录取的时候满两年,也就是说你毕业一年就可以着手准备考研了,在入学的时候满两年就行了。
2. 同等学历:一般就是指专科生报名考研,在复试的时候需要加考,但是个别学校也会把自考本科生或者是考研时还没有拿到本科毕业证的自考生,也化为同等学历,这一点你可以去报考的学校研究生院上去找到他的条件,专科生虽然可以报名考研,但是部分的学校有很明显的刁难之意,比如,很多院校规定专科生报名考研的时候,他的条件是需要在国家核心期刊发表一篇文章,这个条件实际上很多硕士研究生都达不到,只有两条路,要么换学校,要么发表论文,你选哪个呢?
3. 学位证:不是考研的一个必需项,具体需不需要还要看学校的要求,首先咱们专科生本来就没有学位证,另外也不排除个别学校会把没有学位证的自考本科生列为同等学历,但是据我所知。考研报名必须有学位证的学校还是很少见的,不放心的同学可以打学校的研究生院电话问一下好了。
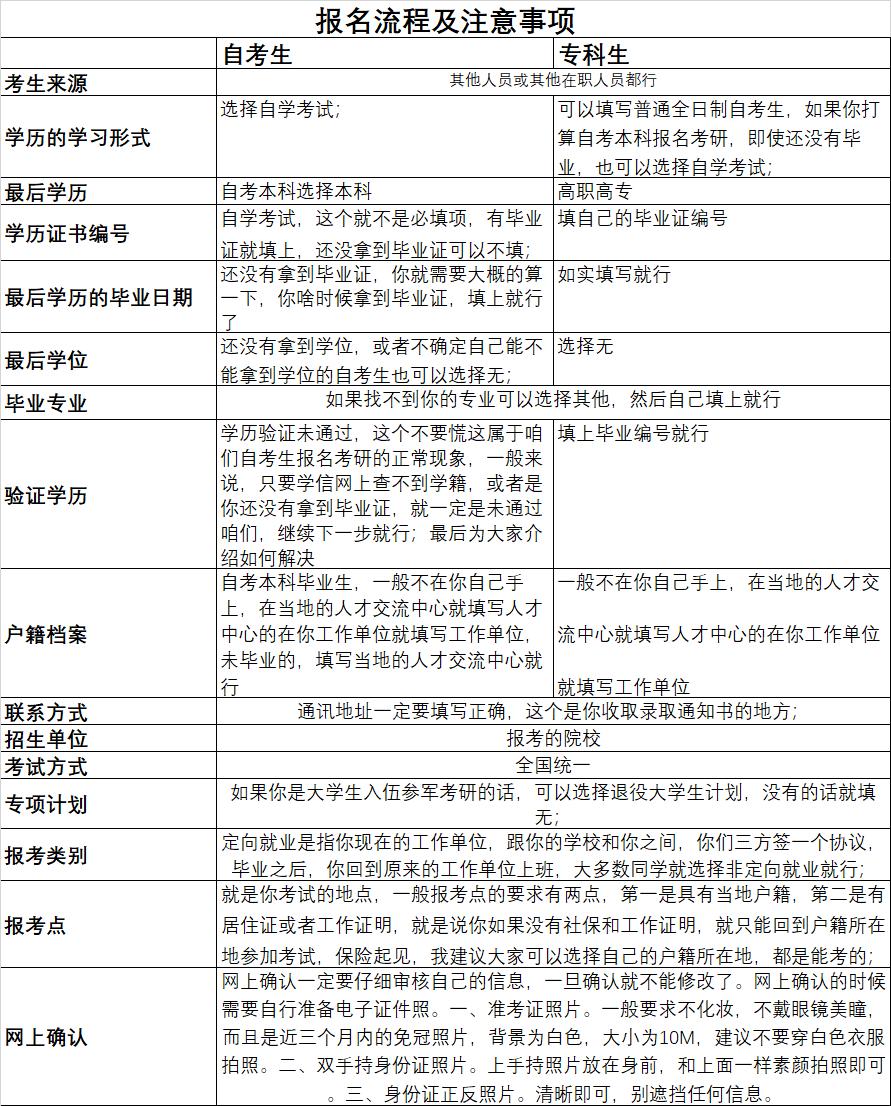
报名流程及注意事项
1. 考生来源:其他人员或其他在职人员都行;
2.学历的学习形式:专科生可以填写普通全日制自考生,如果你打算自考本科报名考研,即使还没有毕业,也可以选择自学考试;
3.最后学历:自考本科选择本科,专科生选择高职高专;
4. 学历证书编号:专科毕业就填自己的毕业证编号,如果你在上一步选择自学考试,这个就不是必填项,有毕业证就填上,还没拿到毕业证可以不填;
5. 最后学历的毕业日期:专科生如实填写就行,如果你是自考生,还没有拿到毕业证,你就需要大概地算一下,你啥时候拿到毕业证,填上就行了;最后学位:专科生选择无,还没有拿到学位,或者不确定自己能不能拿到学位的自考生也可以选择无;
6.毕业专业:如果找不到你的专业可以选择其他,然后自己填上就行
7.验证学历:专科生填上毕业编号没什么问题,但是自考本科生可能会遇到一个问题,就是学历验证未通过,这个不要慌这属于咱们自考生报名考研的正常现象,一般来说,只要学信网上查不到学籍,或者是你还没有拿到毕业证,就一定是未通过咱们,继续下一步就行;
8.户籍档案:统招专科毕业,一般不在你自己手上,会在你户籍所在地的人才交流中心,或在你的工作单位,那档案所在单位名称、档案所在单位地址、单位邮编通通都填写当地的人才交流中心或者是你工作单位就好;自考本科毕业生,档案一般会在你自己手里,但是档案所在地所在单位名称、所在单位地址、单位邮编你也填写你户籍所在地的人才交流中心就行了;自考本科还没有毕业,这些档案信息依然可以填写你当地的人才交流中心就行;
9.联系方式:通讯地址一定要填写正确,这个是你收取录取通知书的地方;
10.招生单位:就是你报考的院校,
11.考试方式:填全国统一;
12.专项计划:如果你是大学生入伍参军考研的话,可以选择退役大学生计划,没有的话就填无;
13. 报考类别:定向就业是指你现在的工作单位,跟你的学校和你之间,你们三方签一个协议,毕业之后,你回到原来的工作单位上班,咱们大多数同学就选择非定向就业就行;
13.报考点:就是你考试的地点,一般报考点的要求有两点,第一是具有当地户籍,第二是有居住证或者工作证明,就是说你如果没有社保和工作证明,就只能回到户籍所在地参加考试,保险起见,我建议大家可以选择自己的户籍所在地,都是能考的;
14.网上确认,基本都是网上确认了,网上确认一定要仔细审核自己的信息,一旦确认就不能修改了。网上确认的时候需要自行准备电子证件照。一、准考证照片。一般要求不化妆,不戴眼镜美瞳,而且是近三个月内的免冠照片,背景为白色,大小为10M,建议不要穿白色衣服拍照。二、手持身份证照片。双手持照片放在身前,和上面一样素颜拍照即可。三、身份证正反照片。清晰即可,别遮挡任何信息。
回到我们刚才的遗留问题,自考生考研学历验证没有通过怎么办,你只需要跟你报考学校的研究生招生处,还有自己省份的省研招办,还有自考的主考院校三方面打电话联系一下,他会给你提供一个类似于成绩证明的这个东西,你上传到研招网就可以解决这个问题了。