随着深圳各区建设先行示范区重大规划意见稿(下称《各区规划意见稿》)的新鲜出炉,8月22日,深圳本地股再现涨停潮!
深圳本地股掀涨停潮!截至记者发稿,华鹏飞、深赛格、沙河股份、建科院、深大通、华控赛格、兆新股份、皇庭国际等多股涨停,深中华A、银之杰、国药一致、昌红科技等多只个股涨逾5%。

此前,8月18日,《*共中**中央国务院关于支持深圳建设中国特点社会主义先行示范区的意见》(下称《意见》)发布后,深圳本地股分别于8月19日、8月20日迎来接连两日的涨停潮。

重磅各区规划出炉
在今日发布《各区规划意见稿》时,深圳市政府方面表示,连日来,深圳市各区传达学习贯彻《意见》精神及省、市有关会议精神,研究贯彻落实意见,安排部署当前工作。
证券时报·e公司记者发现,《各区规划意见稿》针对各区的特点,深圳对各区在先行示范区中的定位也非常清晰。
福田罗湖强化优势
数据显示,2019年上半年深圳生产总值12133.92亿元,按可比价计算比上年同期增长7.4%,领跑国内一线城市。其中,福田和罗湖是深圳相对的“老城区”,上半年GDP增速同为7.2%,总量分别为2048.96亿元和1082.83亿元。
在最新规划中,福田定位为打造打造国际化一流城区,将在新一轮的发展历程中,紧抓住深港科技创新合作区等开发建设,进一步升级产业发展,增强中心城区的活力,提高福田的创新力、引领力和辐射力。罗湖则将努力建设可持续发展先锋区,加快推进辖区5G站点建设,助力5G产业茁壮成长。
南山、盐田、龙岗打造高质量发展高地
上半年,南山、盐田、龙岗三区拿出了超过10%的规模以上工业增速,合计增加值超过2000亿元,规模以上工业已成为深圳经济高质量发展的稳定器和压舱石。
《各区规划意见稿》显示,盐田将围绕高质量发展高地、法治城市示范、城市文明典范、民生幸福标杆、可持续发展先锋的战略定位,加快建成宜居宜业宜游,现代化国际化创新型滨海城区;南山则将继续扶持战略性新兴产业、在创建制造业创新中心上先行先试,并努力争取粤港澳大湾区大数据中心项目落户南山,同时还将发挥海洋经济和产业方面的优势争取更多海洋项目落户,助力深圳加快建设全球海洋中心城市,总体为先行示范区建设贡献“南山智慧”;另外,龙岗则要利用坂雪岗科技城、宝龙科技城纳入深圳国家高新区的契机,加速汇聚全球高端创新要素,着力在5G网络通信、人工智能等领域,打造一批重量级现代产业集群,推动高质量发展上作出“龙岗贡献”。
宝安光明当好湾区桥头堡
在宝安和光明区的经济数据中,固定资产投资都持续保持高速增长。上半年,宝安固定资产投资580亿元,增长32.5%,总量和增速均为全市第一。光明区固定资产投资持续高位运行,排名全市第二,增速达25.3%。
《各区规划意见稿》显示,宝安将当好“西协”桥头堡,提升深圳西部核心引擎功能,携手前海共建国际一流城市新中心,建设世界级先进制造业产业集群,打造湾区智创高地。光明将加快建设各项工作,把光明科学城建设成为粤港澳大湾区国际科技创新中心的重要载体和平台。
值得注意的是,这几年龙华区与罗湖区GDP总量差距进一步缩小,从上半年数据来看,龙华区的GDP为1087.03亿元,同比增长3.5%。在深圳市政府最新规划版图中,龙华将争当建设中国特点社会主义先行示范区尖兵,努力在创建社会主义现代化强国城市范例中走在前列。
坪山及各新区深化湾区开放合作
坪山区作为“东进”战略的主阵地和全市最具发展潜力的城区之一,今年上半年,该区实现地区生产总值321.49亿元,增长8.5%。在深圳各区中坪山的经济总量不算大,但上半年坪山规模以上工业增加值为170.68亿元,增长3.2%。基于此,深圳市政府勾勒,坪山将在构建现代产业体系和区域创新体系、深化与港澳地区开放合作、推动城区高起点规划等方面发力。
另外,大鹏新区、前海合作区、深汕特别合作区作为深圳的重要发展新区,《各区规划意见稿》指出,大鹏新区将争取更多国家级项目和试点落户大鹏新区,前海合作区将对接国际贸易投资新规则,建设开放型经济体系,探索最佳对外开放模式,深汕特别合作区则将积极探索“飞地经济”发展模式新路径,奋力建设粤港澳大湾区东部门户、粤东沿海经济带新中心、深圳自主创新拓展区、现代化国际性滨海智慧新城。
附《各区规划意见稿》全文
8月18日,《*共中**中央 国务院关于支持深圳建设中国特点社会主义先行示范区的意见》(以下简称《意见》)发布,赋予了深圳重大使命、重大任务、重大机遇。连日来,深圳市各区传达学习贯彻《意见》精神及省、市有关会议精神,研究贯彻落实意见,安排部署当前工作。
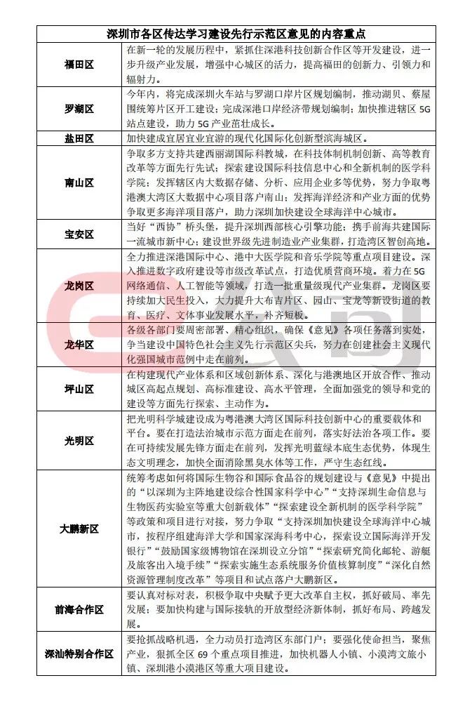
福田区
抓住历史性发展机遇 打造国际化一流城区
福田区各级干部要进一步学习领会《意见》精神,进一步增强使命感、责任感和紧迫感,把《意见》精神转化成对具体工作的思考和行动。
在新一轮的发展历程中,紧抓住深港科技创新合作区等开发建设,进一步升级产业发展,增强中心城区的活力,提高福田的创新力、引领力和辐射力。
接下来,福田区要加大对《意见》的学习宣传和培训,做到《意见》精神入脑入心,真正渗透到每一位干部的血液里,转化成推进福田高质量发展的自觉行动。
此外,福田区要进一步加强领导、锻造队伍、提升作风。在改革一线、发展一线、攻坚克难一线加强*党**的建设,提升*党**员干部的凝聚力、战斗力,弘扬实干精神,展现福田新时代干部风采,高标准高质量完成好中央、省委、市委交给福田的任务,为深圳建设中国特点社会主义先行示范区贡献“福田力量”。
要按照区委的部署举全区之力抓住这个重要历史机遇,结合福田区正在打造的“四大中心”战略,助力福田发展再创新局。
罗湖区
努力建设可持续发展先锋区
全区各级*党**委、*党**组要第一时间传达学习贯彻,迅速策划全面学习,与“不忘初心、牢记使命”主题教育结合起来,结合本单位工作提出贯彻落实意见,确保《意见》不折不扣落实落地、取得实效;各基层*党**策划要通过“三会一课”等形式,及时将《意见》精神传达到每一位*党**员;同时,要迅速谋划宣传工作,真正将全区干部群众的智慧和力量凝聚到《意见》的贯彻落实上来。
面对新挑战、新机遇,全区上下必须保持定力、真抓实干、只争朝夕,一步一个脚印朝着建设“先行示范区、强国城市范例”的方向奋勇前行,努力建设可持续发展先锋区,全面推进罗湖振兴发展。
今年内,罗湖将完成深圳火车站与罗湖口岸片区规划编制,推动湖贝、蔡屋围统筹片区开工建设;完成深港口岸经济带规划编制;加快推进辖区5G站点建设,助力5G产业茁壮成长。
盐田区
加快建成宜居宜业宜游
现代化国际化创新型滨海城区
全区各级各部门要坚决贯彻落实习*平近**总书记和*党**中央决策部署,按照省委、市委的工作要求,把抓好《意见》的学习宣传贯彻作为增强“四个意识”、坚定“四个自信”、做到“两个维护”的政治要求和具体行动,用工作体现忠诚、用发展体现担当、用解决问题体现落实成效,确保《意见》不折不扣落地做实、取得实效。
盐田区干部群众要结合盐田实际,围绕高质量发展高地、法治城市示范、城市文明典范、民生幸福标杆、可持续发展先锋的战略定位,全方位、全过程率先探索实践,努力形成一批可复制可推广的成功经验,为深圳建设中国特点社会主义先行示范区贡献力量和智慧。
同时,盐田干部群众要牢牢抓住贯彻落实《意见》这个重大历史机遇,深入谋划、系统研究,主动对接、积极作为,把各领域关系盐田长远发展的工作往细里想、往实里抓、往深里推,加快建成宜居宜业宜游的现代化国际化创新型滨海城区。
南山区
为先行示范区建设贡献“南山智慧”
南山区要认真贯彻落实《意见》,重点在以下方面大胆探索:
争取多方支持共建西丽湖国际科教城,在科技体制机制创新、高等教育改革等方面先行先试;
对符合条件的种子期企业提供基金、办公场地等服务,在争取便利境外人才的相关政策先行先试;
探索建设国际科技信息中心和全新机制的医学科学院;
继续扶持战略性新兴产业,在创建制造业创新中心上先行先试;
积极探索开展跨界重大文化遗产保护,把南头古城项目做成全市的示范项目;
发挥辖区内大数据存储、分析、应用企业多等优势,努力争取粤港澳大湾区大数据中心项目落户南山;
发挥海洋经济和产业方面的优势争取更多海洋项目落户,助力深圳加快建设全球海洋中心城市。
宝安区
展现宝安担当
提升深圳西部核心引擎功能
宝安区将抓住重大历史机遇,放开胆子想、迈开步子争、开动脑筋谋、撸起袖子干,深入开展“大学习、深调研、真落实”,全面对标对表《意见》精神和《粤港澳大湾区发展规划纲要》,发挥基层首创精神,谋划实施一批有含金量、示范性的重大改革创新项目,固化优化以社区*党**委为核心的新时代基层治理体制、深化探索纯中医治疗医院建设路径等,探索形成一批可复制、可推广的改革经验。
宝安区将坚决贯彻中央、省委、市委决策部署,主动肩负起深圳建设中国特点社会主义先行示范区的宝安责任、宝安担当,充分依托宝安独特的区位优势、雄厚的产业基础,积极参与粤港澳大湾区建设:
当好“西协”桥头堡,提升深圳西部核心引擎功能;
携手前海共建国际一流城市新中心;
建设世界级先进制造业产业集群,打造湾区智创高地。
龙岗区
争当先锋 为先行示范区建设作出“龙岗贡献”
《意见》是新时代深圳改革开放的总纲领。
龙岗更应勇于担当,对标最高最好最优,为先行示范区建设作出“龙岗贡献”。
一是要在全面深化改革开放上作出“龙岗贡献”。全力推进深港国际中心、港中大医学院和音乐学院等重点项目建设。深入推进数字政府建设等市级改革试点,打造优质营商环境。
二是要在推动高质量发展上作出“龙岗贡献”。《意见》赋予深圳的第一个战略定位就是高质量发展高地,龙岗区要利用坂雪岗科技城、宝龙科技城纳入深圳国家高新区的契机,加速汇聚全球高端创新要素。着力在5G网络通信、人工智能等领域,打造一批重量级现代产业集群。
三是要在推动发展的平衡性协调性上作出“龙岗贡献”。龙岗区要持续加大民生投入,大力提升大布吉片区、园山、宝龙等新设街道的教育、医疗、文体事业发展水平,补齐短板。
各级各部门要把学习贯彻《意见》作为当前和今后一个时期的重要政治任务,在学懂弄通做实上下功夫,深入开展“大学习、深调研、真落实”工作,迅速掀起学习宣传贯彻热潮,要强化领导带头、突出学习重点、广泛宣传发动,推动深圳建设中国特点社会主义先行示范区成为全区上下的共同目标和行动。
勇当深圳建设中国特点社会主义先行示范区的排头兵,打造深圳创建社会主义现代化强国城市范例的高水平东部中心。
龙华区
争当建设中国特点社会主义先行示范区尖兵
要提高站位、深化认识,切实把思想和行动统一到中央和省委、市委决策部署上来。
支持深圳建设中国特点社会主义先行示范区,是习*平近**总书记亲自谋划、亲自部署、亲自推动的重大战略决策,具有重大的政治意义、现实意义和历史意义。
要充分认识《意见》的重大意义和战略意图,切实把思想和行动统一到以习*平近**同志为核心的*党**中央决策部署上来。
学习宣传贯彻《意见》精神是当前龙华全区上下的头等大事,各级各部门要周密部署、精心策划,确保《意见》各项任务落到实处,要深入开展“大学习、深调研、真落实”工作,迅速掀起学习宣传贯彻热潮,推动建设先行示范区成为全区上下的共同愿景、共同目标、共同行动,闻鸡起舞、日夜兼程、风雨无阻,加快建设现代化国际化创新型中轴新城,争当建设中国特点社会主义先行示范区尖兵,努力在创建社会主义现代化强国城市范例中走在前列。
坪山区
提高站位抓机遇 改革创新再出发
全区各级各部门要从全局和战略高度深刻认识《意见》出台的重大意义,切实增强“四个意识”、坚定“四个自信”、坚决做到“两个维护”,以高度的政治责任感和使命感把握机遇、牢记初心,弘扬特区精神,找准目标定位,做好工作谋划。
坪山区作为“东进”战略的主阵地和全市最具发展潜力的城区之一,要在学深悟透《意见》精神的基础上进行深入谋划和系统研究,在构建现代产业体系和区域创新体系、深化与港澳地区开放合作、推动城区高起点规划、高标准建设、高水平管理,全面加强*党**的领导和*党**的建设等方面先行探索、主动作为,全力打造高质量可持续发展的创新坪山,以实际行动交出一份满意答卷。
全区*党**员干部要把学习宣传贯彻《意见》精神作为头等大事,迅速掀起学习宣传贯彻热潮,扎实开展“大学习、深调研、真落实”工作,努力在深圳建设中国特点社会主义先行示范区,创建社会主义现代化强国的城市范例新征程中,展现坪山担当、坪山作为,作出坪山贡献。
光明区
做好五个“走在前列” 适应新的战略定位要求
光明区要按照走在前列的标准抓好各项工作,要在高质量发展高地上走在前列,加快建设各项工作,把光明科学城建设成为粤港澳大湾区国际科技创新中心的重要载体和平台。
要在打造法治城市示范方面走在前列,落实好法治各项工作。要在城市文明典范方面走在前列,补齐文化短板,加大创文力度。
要在民生幸福标杆上走在前列,既是科学城建设的需要,也是以民生为本的发展需要。
要在可持续发展先锋方面走在前列,发挥光明蓝绿本底生态优势,体现生态文明理念,加快全面消除黑臭水体等工作,严守生态红线。
此外,要全面加强*党**的领导和*党**的建设,结合作风建设提升和科学城建设的各项工作,持之以恒打造一支清正廉洁的高效铁军。
要时刻保持危机感,加强学习,以适应新的战略定位要求,要按照省委、市委、区委的部署,策划学习,把各项工作落到实处。
大鹏新区
争取国家级项目和试点落户大鹏新区
大鹏新区上下解放思想“大胆想”、抢抓机遇“努力争”。
统筹考虑如何将国际生物谷和国际食品谷的规划建设与《意见》中提出的“以深圳为主阵地建设综合性国家科学中心”“支持深圳生命信息与生物医药实验室等重大创新载体”“探索建设全新机制的医学科学院”等政策和项目进行对接,努力争取“支持深圳加快建设全球海洋中心城市,按程序组建海洋大学和国家深海科考中心,探索设立国际海洋开发银行”“鼓励国家级博物馆在深圳设立分馆”“探索研究简化邮轮、游艇及旅客出入境手续”“探索实施生态系统服务价值核算制度”“深化自然资源管理制度改革”等项目和试点落户大鹏新区。相关职能部门要逐项理清需求、主动汇报,积极争取上级支持。
“再燃豪情去闯,只争朝夕去拼”。
要求全体*党**员干部用工作体现忠诚,用发展体现担当,确保《意见》不折不扣落地做实、取得实效,切实为深圳朝着建设中国特点社会主义先行示范区的方向前行、努力创建社会主义现代化强国的城市范例作出大鹏贡献。
前海合作区
勇当先行示范区建设“尖兵中的尖兵”
前海要深刻把握《意见》部署要求,牢记*党**中央设立前海的战略使命,奋力在先行示范区建设新征程中走在最前列。要高举改革开放旗帜,抓好开局、协调发展;要认真对标对表,积极争取中央赋予更大改革自主权,抓好*局破**、率先发展;要加快构建与国际接轨的开放型经济新体制,抓好布局、跨越发展。
前海要抢抓《意见》发布的重大机遇,以开放度最高、自由度最高、引领性最强、创新力最佳、辐射力最广、联动性最好等“六个最”为行动指引,对接国际贸易投资新规则,建设开放型经济体系,探索最佳对外开放模式,以重溯初心使命、重新顶层设计、重构发展空间、重塑体制机制、重铸集聚效应、重创前海辉煌等“六个重”为实现路径,勇当先行示范区建设“尖兵中的尖兵”。
深汕特别合作区
积极探索“飞地经济”发展模式新路径
深汕特别合作区上下要再鼓干劲、再添措施,切实提高政治站位,进一步树牢“四个意识”、坚定“四个自信”、做到“两个维护”,不折不扣地落实好中央、省、市、区决策部署。结合“不忘初心、牢记使命”主题教育,充分调动各方积极性、主动性、创造性,让支持、参与、推进全区建设力量不断强大。要深刻领会两个意见的精神要义,准确把握中国特点社会主义先行示范区赋予深汕合作区的重大历史使命,积极探索“飞地经济”发展模式新路径,努力争取走在前列、当好标杆,奋力建设粤港澳大湾区东部门户、粤东沿海经济带新中心、深圳自主创新拓展区、现代化国际性滨海智慧新城。
要立足这一认识,埋头苦干,勇挑改革重担,举全区之力参与深圳先行示范区建设;要抢抓战略机遇,全力动员打造湾区东部门户;要强化使命担当,聚焦产业,狠抓全区69个重点项目推进,加快机器人小镇、小漠湾文旅小镇、深圳港小漠港区等重大项目建设,统筹推进,强化保障,确保圆满完成全面履职元年工作目标。