
无意间了解到NUC8. 被小巧的机身强悍的办公性能所吸引。
立马按耐不住,黑苹果,99%完美,隔空投送。
这一系列的词汇,深深的吸引我。
要知道,Macmini 2018我已经盯了4个月了,好几次差点下手,愣是被价格吓退。
手头都是苹果系列的设备,MacBook pro iPhone7p iPadmini5,隔空投送简直是心头爱,立马入手组装了一台。
用了半个月,果然非常爽啊,在25寸大屏上修图什么的,舒服的不要不要的。虽说有MacBook pro,可惜毕竟是2014款,屏幕也镀层脱落(通病)
只是!只是!只是,这个隔空投送的功能建立在 拆机苹果原装无线网卡 BCM943602CS 上,该网卡是NGFF接口,苹果专用6+12pin用了一个转接卡,插在了NUC8 唯一一个m.2接口上,于是系统硬盘就只能委屈使用sata3接口。
都知道sata3的速度最高也就600m,不像现在的nvme接口硬盘,动不动就2-3000m的读写速度。sata3的速度装了黑苹果系统虽然也够用
但终究有点不爽,怎么办?盘它!
翻了不少资料,了解到原NUC8的无线网是新款,黑苹果系统下无法驱动。接口也是很特殊,无法盘它
后来看到有大神提出:

果然是个不错的主意,把pcie接口焊出来接原装无线网卡 BCM943602CS。腾出m.2接口插nvme硬盘,速度和隔空投送都满足了
可惜读卡器芯片5227资料少的可怜,摸索了2星期,幸而成功,与大伙儿分享
首先是拆机:拆出的主板全貌,准备移除风扇


读卡器芯片在黑色电池下面
找到目标,准备盘它!

先等一等,怎么盘?
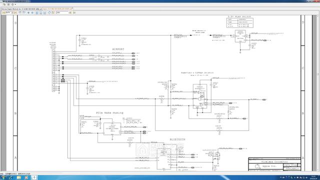
资料要理清楚,pcie接口定义要搞明白
以下内容需要焊工、电路基本知识,热风枪高温烫伤,烙铁静电击坏主板,以及拆焊芯片会影响保修,请谨慎模仿,导致的损失,本人不负任何责任。
首先是6+12针的苹果插槽针脚定义,一共18针,17针有效,1针NC为空

接着是5227资料,很难搜到,但是幸不辱命还是给我找到了:)

读卡器芯片5227的 1-8脚,32脚,以及11脚3.3V供电和GND要接。(后记:听取高人建议,从27脚取电更合适)
以上一共11个脚,其中电源2个脚,信号9个脚
6+12针插槽18个脚,2个脚接3.3v,GND4个,无线网卡集成了蓝牙功能,走USB通道 D+ D- 2个脚
以上电源6个脚,蓝牙2个脚,空脚1个,剩下信号9个脚和5227一一对应。
好了,理论搞清楚了,接着动手。
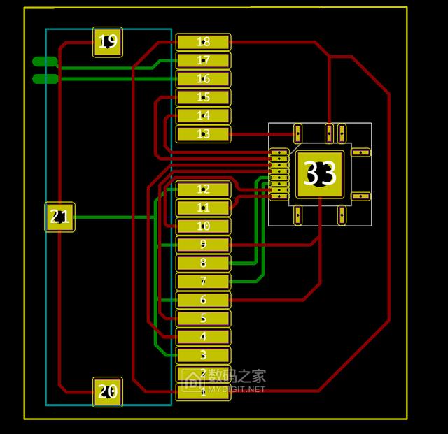
首先:这种接口是6+12针,适用于苹果原装无线网卡。

插槽18只针脚与读卡器芯片焊盘的连接要确定好。画个草稿。

开始拆焊5227芯片,为了尽量不伤及无辜,断电,最好连cmos电池也拔了,
芯片周围铜箔保护好。

热风枪270度烤一会就好了

读卡器芯片搞下来后赶紧开机试一下有没有坏~幸好还活着!

比划一下位置,以及原装天线是否能插到,风扇是否能还原,cmos电池是否有位置。

准备给插槽焊线。起先用这种屏线,太粗,容易伤到焊盘。后来干脆漆包线淘宝1元一卷那种

焊盘引脚,左下脚1脚,焊线前记得断电,cmos电池也拔了。

焊接逻辑粗暴展示如下:本人原创并经过验证

焊接完毕,用sata系统硬盘开机测试,wifi天线还没插,能搜到无线信号,m.2接口没有占用。

蓝牙也正常!还要什么自行车~

下一步就是买nvme 硬盘,把系统从sata硬盘迁移过来。
硬盘就位,nvme m.2接口,牌子型号是西数sn750,容量500g。
宣传页面说读3470m 写速2600m,安装上以后

sata硬盘。三星860evo 500g的读写速度

nvme。西数sn750。500g。这速度,还要什么自行车?

nvme接口下的硬盘。x4速度。

无线网卡Wi-Fi信息,隔空投送正常!

然后为了体验完整的苹果系统,触控板好像该配上

有了黑苹果,不用买Mac mini2018,省下好几千的钱,就用来买键盘和触控板吧,哈哈哈哈

桌面还是乱糟糟的,不过比之前顺眼多了

这篇文章就是用上面的黑苹果发的。

后续准备打样一个fpc柔性电路板,取代 飞线。刚刚画了图

谢谢观看!
浏览更多精彩内容请登录数码之家网站
技术交流请联系原作者
作者:laice
本文来源:数码之家