古词大全
首页
蔡安安喽
大劳玩科技
百谛城主
未管人
斯令呀
七七的最爱是八八
首页
›
企管知识
›
公众号营销方案ppt怎么写 (公众号代运营方案ppt)
公众号营销方案ppt怎么写 (公众号代运营方案ppt)
🏷️
企管知识
✍️ 专注于企业管理知识的分享!包括:企业经营、战略、市场、营销、项目、技术、人力资源、财务资源等方面的管理知识分享!
📅 2026-04-20 21:37:13
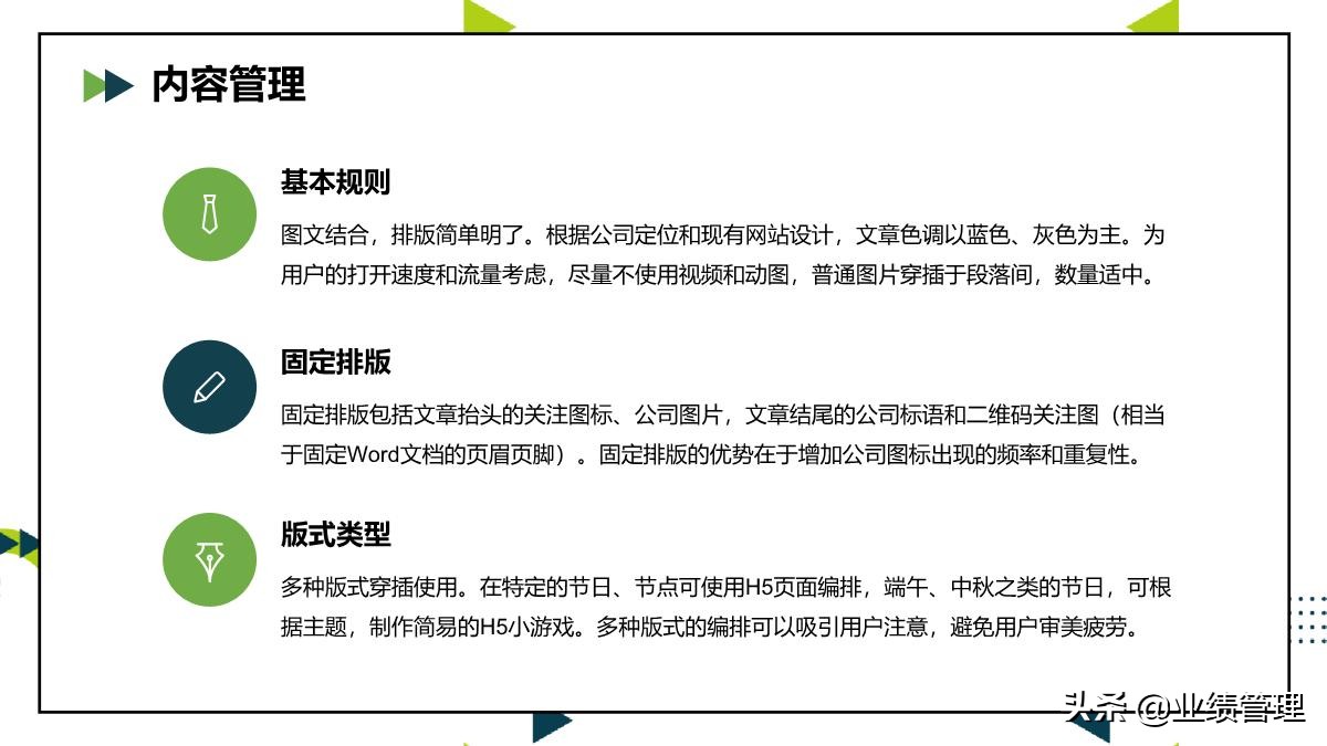
【业绩管理】企业培训之公众号推广运营方案PPT