风管系统的构成

风管的分类
风管称呼及压力范围
| 根据压力分类的风管称呼 | 压力范围 | 流速范围[m/s] | |
| 常用压力[Pa]{mmAq} | 限制压力[Pa]{mmAq} | ||
| 低压风管 | +490{+50}以下-490{-50}以下 | +980{+100}以下-735{-75}以下 | 15以下 |
| 高压1风管 | 超过+490{+50} +980{+100}以下超过-490{-50} -980{-100}以下 | +1470{+150}以下-1470{-150}以下 | 20以下 |
| 高压2风管 | 超过+980{+100} +2450{+250}以下超过-980{-100} -1960{-200}以下 | +2940{+300}以下-2450{-250}以下 | 20以下 |
设计相关单位
常用压力单位
帕斯卡(Pa):国际标准压力单位,表示每平方米所受的牛顿力。
公斤/厘米²(Kg/cm²):主要用于表示空调系统内部的压力。
毫米汞柱(mmHg):主要用于表示大气的压力。
毫米水柱(mmH2O):主要用于表示空气流动的压力,风管设计中主要使用的单位;也用来表示空气的阻力。
各种压力单位的换算:
一标准大气压力=760mmHg=10.33mH2O=1Kg/cm²=0.1MPa;
静压、动压和总压

基本参数介绍
机外静压(排出部分+吸入部分)
这里所计算的压力损失称为机外静压。
所谓机内阻力是指空调机内部(盘管、滤网、外壳)的损失部分。
风管设计方法与步骤
等速法
预先确定风管中各部位的速度(风速)并确定风管截面积尺寸的方法。
虽然速度已确定,但因各部分的摩擦损失不同,还有分支部分教多的风管等因素,这一方法并不实用,所以几乎不用。
用途:气动输送粉末。
等压法(等摩擦法、定压法)
把每米风管的损失作为定植的方法。
在确定了达到基准的损失时,对各部分的送风量就以该损失为定植,自动地形成确定风速的反复作业。在算出了风管延长至最大长度时的基准损失时,就能立即得出直管部分的损失。
本方法已成为目前风管设计的主流。
静压再获得法
用于现在很少见的高速风管。
全压法
根据Pt=Ps+Pv的既定原理,按全压基准设计的方法。
这是现有风管设计发中最合理的方法,已成为风管设计的主流。
风管系统设计步骤

风管设计
1.风管内的气流速度
之所以特别注意气流速度主要是为了对付噪音。如果风速高,就可使用细风管,从而节省工程费用。但是反过来增加电机的动力却不够经济。
低速风管最大值(m/s)
| 场所 | 以噪声控制 | 以摩擦阻力控制 | |||
| 主风管 | 送风主风管 | 回风主风管 | 送风支管 | 回风支管 | |
| 住宅 | 3 | 5 | 4 | 3 | 3 |
| 公寓,宾馆客房 | 5 | 7.5 | 6.5 | 6 | 5 |
| 办公室,图书馆 | 6 | 10 | 7.5 | 8 | 6.1 |
| 中大型会场 | 4 | 6.5 | 5.5 | 5. | 4 |
| 银行,高级餐厅 | 7.5 | 10 | 7.5 | 8. | 6 |
| 百货店 | 9 | 10 | 7.5 | 8 | 6 |
每单位长度的标准摩擦损失(等压法)
历来低速风管中。
送风管以0.8–1.5Pa/m(平均1.00Pa/m)为基准,回风管以0.6–1.0Pa/m(平均0.82Pa/m)为基准。这里之所以缩小回风管的风速值,除了对付噪音之外,还有风管强度上的理由。因回风管位于吸风部分,与风管相反,受到来自外部的压力,要注意减轻其负荷。
圆形风管对方形风管的换算
如果风量(m³/h)与标准摩擦损失(Pa/m)已确定,就能从书上的”风管阻力线图”上一举读出摩擦损失、风速、圆形风管直径。一读出圆形风管直径,该尺寸就可以从圆形变为方形。
此时若认为无论圆形还是方形只要截面积相同即可,那就错了。
这是因为风管的外部周长不同。例如:截面积为1m²的正方形风管,其边长为4m。
而与其对应的圆形风管边长却为3.54m,与方形风管的正方形要差13%。这一关系随着方形风管的长边、短边之比即纵横比变得越大,成为扁平式长方形风管时,该差值也就变得越大。
纵横比的设定
纵横比越大,风管的周长也就越大,会产生下列麻烦的问题:
1 风管的制作费用提高
2 风管表面的热损失增大
3 风管的压力损失增大
4 在风管内部引起的偏流,还会引起风量的波动对应的方法只有减少纵横比。
理想比值:
H/W=4–8 H:风管高度 W: 风管宽度
圆管:
r/D=1.5-2.0 r: 转弯半径 D: 圆管直径
主风管和分支风管的许可风速
| 低速风管 | 高速风管 | ||||
| 居室 | 公用楼 | 工厂 | 公用楼 | 工厂 | |
| 新风入口 | 2.5~4.0 | 2.5~4.9 | 2.5~6.0 | 5.0 | 6.0 |
| 主风管 | 3.5~6.0 | 5.0~8.0 | 6.0~11 | 25.0 | 30.0 |
| 支路风管 | 3.0~5.0 | 3.0~6.5 | 4.0~9.0 | 10.0 | 15.0 |
| 空气滤网 | 1.2~1.5 | 1.5~1.8 | 1.5~1.8 | 3.0 | 3.0 |
| 加热/冷却排管 | 2.2~2.5 | 2.5~3.0 | 2.5~3.0 | 3.0 | 3.0 |
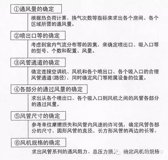
一、通风量的确定
Q:空调设备中所需的通风量Q[m³/h]
qs:显热负荷[kW]
CP:空气的定压比热[kJ/(kg.℃)]
ρ:空气的密度[kg/m³]
CP ρ=1.2kJ/(m³.℃)
tr:室温[℃]
ts:喷出口温度[℃]
SHC×860 = Q × 60 ×(1/V)×0.24×⊿t
[kW]×[kcal/h・kW]= [m3/min]×[min/h]×[kg/ m3]×[kcal/kg・℃]×[℃]
SHC:制冷显热(kW)
Q:送风量
V:吹出口的比体积(m3 /kg)
⊿t:吹出・吸入温度差(℃)
由(1)式得出:⊿t=SHC×860×V/(Q×60x0.24
假定V=0.82
⊿t≒SHCx49/Q
能力下降的话会没有温度差。
新风量的计算
1、根据建筑物结构特点选择不同安装形式的新风换气机
2、根据房间用途、面积、内部人员数量确定合适的新风量
3、根据确定的新风量选择设备的规格和数量
(一般取30m³/h)
| 房间类型 | 不吸烟 | 少量吸烟 | 大量吸烟 | |||||
| 一般房间 | 体育馆 | 影剧院百货商场 | 办公室 | 计算机房 | 餐厅 | 高级客房 | 会议室 | |
| 每人所需新风量Q(m³/h) | 17-42 | 8-20 | 8.5-21 | 25-62 | 40-100 | 20-50 | 30-75 | 50-125 |
| 房间新风换气次数P(次/h) | 1.06-2.85 | 0.50-1.25 | 1.06-2.66 | 1.56-3.90 | 2.50-6.25 | 1.25-3.13 | 1.88-4.69 | 3.13-7.81 |
新风负荷的计算
在现实中做设计时,新风负荷的计算往往不用在学校时用的那种方法,而用经验公式:
Qo=Qs+Ql
Qs=0.29*吸取室外的空气量*温度差,Ql=720*吸取室外的空气量*绝对温度差,吸取室外的空气量=30*房间面积*人员密度。
二、确定送风口的数量和分布
确定使用风动扩散型还是细长风口型,从送风量到数量和尺寸、配置。
要点:
仔细研究扩散半径、到达距离/风速的分布,确定送风口的数量。
确定每一部分的风量处理。
确定风动扩散型或细长风口型的尺寸及类型(圆形、方形、细长形)。
气流策划
舒适性空调对于距地面约1.8m以内的居住空间的空气进行调节控制,保证它们维持在令人感到舒适的条件状态。
① 送风方式
· 从侧壁上部的水平送风
· 从地面朝上送风
· 从天花水平送风
· 从天花往下送风
② 回风口的位置
· 不要设置在送风口的附近,避免气流短路,影响室内气流分布
· 在人员密度高的房间、吸烟室、产生臭味和粉尘的房间等处,最好将回风口设置在天花顶上。
风口风速
一般来说,送风口的结构越复杂,并且送风速度越大,则发生的噪音就越大。许可的最大送风速度主要取决于其发生噪音和房间的用途决定的许可噪音级别,同理,回风速度也和噪音有关,送风和回风速度的推荐值具体可见下表1和表2。
| 表1 侧送百叶送风口最大送风速度 | |
| 建筑物类别 | 最大送风速度(m/s) |
| 住宅、公寓、饭店客房 | 2.5~3.8 |
| 电影院 | 5 ~6 |
| 会堂 | 2.5~3.8 |
| 办公室 | 2.5~4 |
| 商店 | 5 ~7.5 |
| 医院病房 | 2.5~4.0 |
| 表2 回风口的吸风速度 | |
| 回风口的位置 | 许可的最大回风风速(m/s) |
| 居住区域或走道 | 1~2 |
选自《全国民用建筑工程设计技术措施》
另有《散流器喉部最大送风速度参考表》
风速与人体舒适性的关系
| 室内活动区的气流速度(m/s) (摘自GB50736-2012民用建筑供暖通风与空气调节设计规范) | ||||||||||||
| 参数 | 冬季 | 夏季 | ||||||||||
| 风速(m/s) | ≤0.2 | ≤0.3 | ||||||||||
| 室内活动区的允许气流速度(m/s) (摘自《全国民用建筑工程设计技术措施》) | ||||||||||||
| 人体状态 | 长时间*坐静** | 短时间*坐静** | 轻体力活动 | 重体力活动 | ||||||||
| 适用场合 | 办公室、电影院、剧场、会议厅 | 住宅、餐厅、宴会厅、体育馆 | 商店、一般娱乐场所 | 舞厅、健身房、保龄球室 | ||||||||
| 送冷风 | 送热风 | 送冷风 | 送热风 | 送冷风 | 送热风 | 送冷风 | 送热风 | |||||
| 风 速 | 0.10 | 0.20 | 0.15 | 0.30 | 0.20 | 0.35 | 0.30 | 0.45 | ||||
风口的种类

各种风口的设计(新风引入)
通道尺寸的决定因素是通过风速。
通常按2.5m/s的水平设计,通道的有效开口面积一般为65%。
扩散半径
送出的空气逐渐扩展并扩散,末端的气流速度降低,余留风速为0.25m/s时的扩展半径称为最大扩散半径。同样,余留风速为0.5m/s时的扩展半径称为最小扩展半径。
天花扩散送风口(散流器)
壁式格栅送风口


各种风口的设计(喷嘴型)
要达到最远的距离,就应采取这种喷嘴型。用在剧场和大厅里,能进行远距离送风,风速达到5m/s以上。此外,为了免除产生噪音的烦恼,办公室和广播电台的播音室里应采用低风速的送风口。


天花线型送风口

天花线型送风口
采取在外围部分的窗上排列送风口以处理侧负荷(产生于周边区域)的方法。
该方法之所以在风管的末端部分设置细长形状风口,并以同一风速风,是为了配备一个很大的风箱,动压变成静压时需要挤出一部分气流。当然必须计算风管的压力,并预计风箱的损失。
采取在外围部分的窗上排列送风口以处理侧负荷(产生于周边区域)的方法。该方法之所以在风管的末端部分设置细长形状风口,并以同一风速送风,是为了配备一个很大的风箱,动压变成静压时需要挤出一部分气流。当然必须计算风管的压力,并预计风箱的损失。
常用风速-经济性平衡
单位:m/s
| 场所 | 散流器 | 顶棚风口 | 侧送风口 |
| 广播室 | 3.0-4.0 | 4.0-4.5 | 2.5 |
| 医院病房 | 4.0-4.5 | 4.5-5.0 | 2.5-3.0 |
| 普通客房 | 4.0-5.0 | 5.0-6.0 | 2.5-4.0 |
| 商场,剧院 | 6.0-7.5 | 6.0-7.5 | 5.0-7.0 |
| 教室,图书馆,办公室 | 5.0-6.0 | 6.0-7.5 | 3.5-4.5 |
出风口的确定方法
1)将居室分成正方形或长方形以了解一个格栅的区域。
2)以L<=3H且L<=1.5S进行分割。

送风口的推荐风速
| 广播室 | 1.5~2.5m/s |
| 住宅,公寓,剧院,宾馆,高级办公室 | 2.5~3.75m/s |
| 个人办公室 | 3.0~4.0m/s |
| 电影院 | 5.0m/s |
| 一般办公室 | 5.0~6.25m/s |
| 商场(1楼) | 10m/s |
| 商场(2楼以上) | 7m/s |
回风口
回风格栅的许可风速
| 回风格栅的位置 | 许用范围 | 推荐值 |
| 居住空间之上(天花板) | 3.0~5.0m/s | 4.0m/s |
| 居住空间(格栅墙) | 2.0~4.0m/s | 2.5m/s |
| 隔墙的走廊 | 3.0~5.0m/s | 4.0m/s |
| 门框之下 | 1.0~1.5m/s | 1.5ms |
三、风管通道的确定
确定连接空调机、风机和各个喷出口、各个吸入口的合理风管通道(路径),同时确定风门等附属设备的位置。
风管的结构
风管的种类
一般分为两种,即圆形风管和矩形风管,其区别和适用场合如下表:
常见风管材料
风管的保温材料
常用的保温材料有离心玻璃棉和新型高分子材料。
沿程阻力(Pm) = 风管长度(l) × 沿程摩擦损失系数(Rm)
摩擦损失系数线图(镀锌钢板)

矩形风管的计算方法
矩形风管转换圆形风管的方法:
(1)从长方形风管到圆形风管的计算式:

(2)圆形风管→长方形风管换算表
《风管设计课程》P6
(3)考虑到风管的摩擦阻力和强度后,发现断面最好能接近正方形,
因此将纵横比定为8:1以下,最大也不能超过8:1。
圆形风管(直径,mm)
| 基本系列 | 辅助系列 | 基本系列 | 辅助系列 | 基本系列 | 辅助系列 |
| 100 | 80 | 320 | 300 | 1000 | 950 |
| 90 | 360 | 340 | 1120 | 1060 | |
| 120 | 110 | 400 | 380 | 1250 | 1180 |
| 140 | 130 | 450 | 420 | 1400 | 1320 |
| 160 | 150 | 500 | 480 | 1600 | 1500 |
| 180 | 170 | 560 | 530 | 1800 | 1700 |
| 200 | 190 | 630 | 600 | 2000 | 1900 |
| 220 | 210 | 700 | 670 | ||
| 250 | 240 | 800 | 750 | ||
| 280 | 260 | 900 | 850 |
矩形风管(边长,mm)
| 120 | 630 | 3000 |
| 160 | 800 | 3500 |
| 200 | 1000 | 4000 |
| 250 | 1250 | |
| 320 | 1600 | |
| 400 | 2000 | |
| 500 | 2500 |
局部阻力:Pj (Pa) 可按下式计算:
弯管的设计标准
各种弯管的近似计算
T 形分支管的计算
风管局部阻力的简易计算方法
风管设计的注意要点
(1)与水相比空气的热容量较小,而作为压缩性流体,空气与水相比运送效率较差。因此减少运送阻力,对于节能也有很大关系。
(2)由于过度的局部阻力是产生噪音和震动的因素,尽量降低阻力是至关重要的事情。因此必须注意以下几个要点。
a、空调机的位置应尽量靠近负荷,还应规划合理的风管线路。
b、制订通常的风管规划时,按推荐范围的风速加以设计。
c、弯曲部分尽量采用大曲率半径。
d、扩大,缩小风管时减缓变化角度。
e、风管截面的纵横比应尽量小于6,尤其不得大于10。
要使风管的断面变化时,要避免急剧的变化,扩大部分要在20º以内,扩大部分要在45º以内。不得已要超过这个值时,务必要使用导流叶片。
从弯曲处的内曲面到直线部分,在风管宽度约8倍(导流叶片时约4倍)以下的位置上设置分支或者喷出口时,风量会不足(极端情况下不出风)。要尽可能延长直线距离,或在弯曲处适当设置导流叶片,或在弯曲处做一个静压箱,若再有可能产生风量不足时,可并接分离风门。
静压箱
静压箱是送风系统减少动压、增加静压、稳定气流和减少气流振动的一种必要的配件,它可使送风效果更加理想。可分为送风末端静压箱、柜机送/回风静压箱。
在选择的风管走向时,应考虑以下问题:
⑴ 尽量缩短风管路径的距离
⑵ 考虑室内的建筑和装潢情况
⑶ 考虑风管的安装空间
⑷ 考虑和其他电气、消防管道等的配合
风管内的总阻力等于沿程阻力和局部阻力之和,即P(Pa) 可按下式计算:P=Pj+Pm
A:选择从一个回风格栅(或新风导流板)起到最远的送风格栅。
最长的风管线路(或是延程阻力可能最大的风管线路)
B:算出仅在线路中的阻力损失以进入步骤(C),包括空调机内部的压力损失。
C:将总的损失算出后再乘以1.1作10%的安全系数,就得出了全压损失了。
风管计算常用参数-风扇曲线
阻力平衡校核
检查各风管(口)之间的阻力平衡情况,要求不平衡度≤15%。
如图中D风口与E风口之间的不平衡度
PA-B-C-D-F-G-H-I-PA-B-E-F-G-H-I
风管阻力的简略算法
Rm:单位长度风管的摩擦阻力损失,Pa/m
l:到最远送风口的送风管长度加上到最远回风口的回风管的长度,m
k:局部阻力损失与摩擦压力损失的比值
弯头三通少时,取k =1.0~2.0
弯头三通多的场合,可取到 k =3.0~5.0
风管绘图标准
风口
风管
风管的附件
风量调节阀、防火阀、消声静压箱、软接头、滤网
风扇动力计算公式
风量调节阀、防火阀、消声静压箱、软接头、滤网

电机皮带轮选定


风管施工(多风机空调)


风扇的风量控制
风扇的风量控制有下列3种方法:
(1)风门控制方式
在风扇的送风侧或吸风侧采用风门节流。单向节流运转的节能效果较小。
(2)吸风叶轮控制方式
通过开关设置于风扇吸风侧的扇型叶轮,使流入的风改变方向以减低叶片的作功量。这比风门控制的节能效果大。
(3)转数控制(变频控制)
如果转数降低到80%,动力为(0.8)³=52%,则降低率为1-0.52=0.48,动力约减少了一半。
风扇特性(多叶风扇)

多叶风扇(西洛可风扇)
用于低速风管空调、各种空调机、送排风装置。风量在(m³/min)
应注意过载、喘振等问题。
多叶风扇的消耗动力随着风量的提高而增加。而后向风扇在表示最高效率的同时还有消耗电力的最大值,达到此值之后,即使再增加风量,消耗电力非但不上升,反而有所下降的倾向。这就是不能进行过负荷运转的特征。这一特征称为限荷特性。
喘振
当风管系统的压力由于某种原因(如滤网网眼堵塞等)而变得异常高时,风量显著缩小,仿佛在压力与风量的特性曲线处于山顶的状态下运转,风扇的压力计剧烈的摆动,以很短的周期产生反复的脉动。这种状态称为喘振,不是风扇的故障。设计是,绝对要选择不会引起喘振的区域。
风扇动力检验

安装要领
墙壁吹出口、吸入口
安装上的注意事项
1)要切实地往墙壁上安装吹出口、吸入口,注意不要因震动等原因使铆钉、螺丝脱落。
2)安装时要使天花板和墙壁平行成线。
3)天花板与吹出口端部的间隔要留出150mm左右间隙以防弄脏天花板。
安装要领
1)如果从墙壁吹出口、吸入口外框的安装面漏气的话,就会弄脏墙面,所以安装在外框里侧的防漏用缓冲垫接缝不能有缝隙,缓冲垫要够厚,安装面上的精加工不能有凹凸不平和扭曲,安装螺栓要完全拧紧。安装面上有接缝时,要仔细地施工接缝,注意不要漏气。
2)吸入口下端要安装在踢脚线上方150mm以上的位置上。
3)要将安装在外墙上的外气导入口及排气工作台的地脚螺栓焊在建筑物上的铁筋等物体上,坚固地安装好,把周围添平孔眼后,再用防水填好接缝,以防进水。
风管消音
静压高的风管通过天花板时,要用灰浆涂抹风管或用隔音材料包住。(见图1)
在机房里直接安装了回风格栅时,在天花板内设置风管是要安*消音装**装置,或在墙壁上装回风格栅,对空调机房的风管消音、隔音。(见图2)
当风管要贯串地板、墙壁时,在套管和风管之间要塞上保温材料,在套管和地板、墙壁之间不要留空隙,灌上灰浆。(见图3)

风管附件(挠性接头)
为防止风机的震动不能传向风管而使用挠性接头(也叫帆布接头)。
挠性接头的法兰的间隔,根据机器的种类来考虑挠性量后再来做决定。
按风机的量规号确定法兰间隔的标准值如表:
| 风机No. | 1 | 2 | 3 | 4 | 5 | 6 | 7 |
| 间隔mm | 150 | 150 | 150 | 200 | 200 | 250 | 250 |

不合理管道的改造

本课件来源于互联网。