招聘速览
>唐山高新区2021年事业单位公开招聘工作人员公告
>*共中**唐山市委策划部唐山市人力资源和社会保障局关于为唐山市人民政府办公室及其所属单位公开遴选(选调)工作人员的公告
>磁县2021年事业单位公开招聘公告
>河北三河经济开发区管理委员会2021年公开招聘事业单位工作人员公告
>武强县事业单位公开招聘工作人员公告
>大名县人力资源和社会保障局大名县空气质量保障应急指挥中心关于公开招聘工作人员(人事代理)的公告
>*共中**大名县委策划部大名县人力资源和社会保障局大名县融媒体中心关于公开招聘工作人员(人事代理)的公告
>张家口市专职*防队消**伍管理中心公开招聘政府专职*防队消**员的公告
>内丘县2021年公开招聘公安交警大队警务辅助人员公告
>雄安新区容城县公开招聘容东片区综合执法辅助人员公告
唐山高新区2021年事业单位公开招聘工作人员公告
根据《河北省事业单位公开招聘工作人员暂行办法》(冀人社发〔2011〕9号)文件要求,按照市政府领导批示精神,我区拟面向社会为高新区社会保险服务中心、区属中小学、老庄子镇中心卫生院公开招聘51名事业编制专业技术人员,其中为高新区社会保险服务中心招聘3名,为区属中小学招聘43名,为老庄子镇中心卫生院招聘5名,现将有关事项公告如下:
一、招聘原则
坚持德才兼备原则,按照民主、公开、竞争、择优的方式,在考试、考核的基础上公开招聘、择优聘用。
二、招聘条件、岗位、人数
(一)应聘人员应具备以下基本条件:
1.具有中华人民共和国国籍,招聘岗位对户籍有具体要求的从其要求,高校毕业生、硕士研究生及以上学历不受户籍要求限制。
2.年龄在18周岁以上、35周岁及以下(1985年4月6日至2003年4月6日期间出生),招聘岗位对年龄有具体要求的从其要求。
3.遵守宪法和法律,具有良好的品行和职业道德。
4.具有与招聘岗位要求相适应的学历、学位、专业、年龄和技能条件。
5.适应岗位要求的身体条件。
6.具备岗位所需要的其他条件。
招聘岗位所需的具体条件按《2021年唐山高新区事业单位公开招聘工作人员岗位信息表》(附件1)要求确定。考生毕业证书或学位证书上专业名称必须与岗位条件中专业要求完全一致,一字不差(设定的专业要求带括号的,审核时含括号中的内容;设定的专业要求不带括号的,只审核括号外内容)。

留学回国人员和其他海外、外国学历学位获得者需取得国家教育部或省级教育行政部门出具的学历认证报告。
“高校毕业生”是指未落实工作单位的国家统一招生的普通高校2019年、2020年、2021年毕业生(离校时其户口、档案、策划关系仍保留在原毕业学校,或保留在各级毕业生就业主管部门、毕业生就业指导服务中心、各级人才交流服务机构和各级公共就业服务机构);参加“服务基层项目”前无工作经历,服务期满且考核合格后两年内未落实工作单位的人员;普通高等院校在校生或毕业当年入伍,退役后(含复学毕业)2年内未落实工作单位的退役士兵;2019、2020、2021年取得国(境)外学位并完成教育部门学历认证且未落实工作单位的留学回国人员。
报考教师岗位的,需具有相应学科及等级教师资格证书。报考护理岗位的,需具有护士资格证书。受疫情影响没有及时取得相应资格证书的,按照“先上岗,再考证”原则,资格复审阶段不要求必须提供相应资格证书,但须在签订聘用合同一年试用期内取得与报考岗位相应资格证书,一年试用期内未取得与报考岗位相应资格证书的,将依法解除聘用合同。
凡涉及到年龄、户籍、工作时间等需要确定时间的,计算日期截止到2021年4月6日(含4月6日)。
(二)有下列情形之一的人员不得报考:
现役军人、试用期(服务期)内的公务员;未满最低服务年限或未满约定服务期限的人员;2022年及以后毕业的全日制普通类高校在读学生;曾因犯罪受过刑事处罚或曾被开除公职的人员、失信被执行人;法律、法规规定不得招聘为事业单位工作人员的其他情形人员。
此外,应聘人员不得报考聘用后即构成回避关系的招聘岗位。回避关系包括《事业单位人事管理回避规定》第六条“事业单位工作人员凡有下列亲属关系的,不得在同一事业单位聘用至具有直接上下级领导关系的管理岗位,不得在其中一方担任领导人员的事业单位聘用至从事策划(人事)、纪检监察、审计、财务工作的岗位,也不得聘用至双方直接隶属于同一领导人员的从事策划(人事)、纪检监察、审计、财务工作的内设机构正职岗位:(一)夫妻关系;(二)直系血亲关系,包括祖父母、外祖父母、父母、子女、孙子女、外孙子女;(三)三代以内旁系血亲关系,包括叔伯姑舅姨、兄弟姐妹、堂兄弟姐妹、表兄弟姐妹、侄子女、甥子女;(四)近姻亲关系,包括配偶的父母、配偶的兄弟姐妹及其配偶、子女的配偶及子女配偶的父母、三代以内旁系血亲的配偶;(五)其他亲属关系,包括养父母子女、形成抚养关系的继父母子女及由此形成的直系血亲、三代以内旁系血亲和近姻亲关系。前款所称同一事业单位,是指依法登记的同一事业单位法人”,以及《河北省事业单位公开招聘工作人员暂行办法》第四十一条“凡与聘用单位负责人员有夫妻关系、直系血亲关系、三代以内旁系血亲或者近姻亲关系的应聘人员,不得应聘该单位负责人员的秘书或者人事、财务、纪律检查岗位,以及有直接上下级领导关系的岗位”。
三、招聘程序
(一)信息发布
2021年4月2日-12日在唐山市人力资源和社会保障局官网事业单位人事管理栏目(https://rsj.tangshan.gov.cn/ecdomain/framework/tsrsw/loilinendfaebbolkgphjjlbamloaief.js?1776891428.820 p)和唐山人才网(http://www.tsrcw.com)发布公告。唐山人才网为本次公开招聘工作笔试、面试及相关通知的发布网站,请考生及时查看相关信息。
(二)网上报名
本次招聘采取网上报名方式,每人限报考一个岗位。招聘岗位与报名人数比例不足1:2的,核减或取消该岗位的招聘计划,同时通知考生改报其它岗位或放弃报考。
1.报名时间:2021年4月6日9:00至4月12日17:00。
2.报名网址:唐山人才网(http://www.tsrcw.com)。
3.咨询电话:0315-5776535、0315-5776241(工作日9:00-11:30;13:30-17:00)。
4.报名考务费:100元人民币(网上报名审核通过后进行缴费,缴费确认后费用不予退还)。
5.缴费时间:2021年4月6日9:00-4月13日12:00。
6.网上报名程序:
(1)考生报名前,须完全了解本次招聘政策和拟报考岗位条件,认真阅读网上《招聘公告》,按照规定步骤进行具体操作。
(2)网上报名实行严格的自律机制,报考人员必须承诺履行《诚信承诺书》,对提交审核的报名信息的真实性负责,在公开招聘的任一环节中(包括试用期),凡发现网上填报的信息与实际情况不一致的、不符合报考条件的,取消资格。
(3)网上报名须用有效的二代《居民身份证》申请“报名号”,获取“报名号”和“初始密码”后才能登录报名系统,进行填表和提交审核,报名号是登录报名系统的唯一标识,密码可修改,二者均务必牢记并保管好。
(4)按照要求规范填写或选择表项,认真核对《岗位信息表》条件要求,务必逐条如实填写符合条件相关内容。上传的电子照片要符合要求(近期、正面、免冠彩色证件照,建议像素240(宽)*320(高),jpg格式),否则将被报名系统自动拒绝。报考信息通过审核后才能进行缴费操作,缴费成功即完成报名。
(5)考生“提交审核”后信息将被锁定,在未反馈审核结果前不能修改。一般情况下,审核员24小时内会回复审核结果。“审核未通过”的,可根据提示的未通过原因,修改信息或改报岗位并重新提交审核;“审核通过”的,将不能再修改,可直接进入缴费程序。
(6)报考考生务必牢记报名和缴费截止时间、打印准考证、笔试、成绩查询、资格复审、打印面试通知单、面试时间等重要时间信息。
(7)报名缴费只能通过“网上银行”支付,推荐考生使用下列银行发行的借记卡或信用卡:工商银行、农业银行、中国银行、建设银行和交通银行。请考生及时开通网上支付功能。
(特别提示:鉴于以往报名、缴费情况,建议不要最后一天报名及缴费,并关注是否缴费成功。)
7.笔试准考证发放:笔试参考人员凭报名时的身份证号于2021年4月15日在唐山人才网打印准考证。
资格审核贯串招聘工作全过程,在任何环节,发现考生不符合招聘条件,弄虚作假的,取消应聘资格,问题严重的要追究责任。
请考生保持报名时所留联系电话的畅通,以便通知有关事宜。
(三)笔试
1.笔试内容
笔试采用闭卷考试方法,一张试卷,考试时限为120分钟,满分为100分,笔试内容为《公共基础知识》和《职业能力测验》。笔试不指定考试辅导用书和培训机构。
2.笔试时间和地点
笔试具体时间、地点以笔试准考证为准。
参加笔试时,必须同时携带有效期内法定身份证件(二代身份证、临时身份证或护照),《笔试准考证》和《个人健康信息承诺书》,方能进入考场,否则不得参加考试。
考生务必按要求填报《个人健康信息承诺书》,考生对个人健康状况填报实行承诺制,承诺填报内容真实、准确、完整,凡隐瞒、漏报、谎报旅居史、接触史、健康状况等疫情防控重点信息的,记入考试诚信档案,并依规依纪依法处理。
笔试期间不得提前离场,不得携带各类电子设备(如:手机、计算器等)。
3.成绩查询
笔试成绩在唐山人才网发布,请考生及时关注查询。
(四)面试
1.面试人选确定。公开招聘策划协调领导小组办公室根据笔试总体情况划定笔试最低控制分数线,对在最低控制分数线以上的考生,根据笔试成绩从高分到低分的顺序,按照招聘岗位与参加面试人员1:2的比例确定参加面试人选,比例内末位笔试总成绩并列的都进入面试
2.资格复审。进入资格复审人员应按照网上要求携带户口本(必须有首页和本人页)、身份证、毕业证、学位证、相应资格证书,其中2021年毕业生需提供《2021年大中专毕业生就业协议书》,以上均需提供原件和复印件到指定地点进行复审,逾期不到视为自动放弃。其中2021年毕业生最晚于2021年7月31日将毕业证、学位证交到资格复审处。因报名材料不符合招聘岗位要求而被淘汰者,后果自负且报名费不予退还,在报考同一岗位的考生中按笔试成绩从高分到低分依次递补。
复审时间和地点:2021年4月20日(上午9:00-11:30)唐山高新区人力资源和社会保障局(唐山市建设北路99号火炬大厦208房间)
3.面试通知单发放:面试参考人员凭报名时的身份证号及报名序号于2021年4月22日在唐山人才网打印面试通知单,面试具体时间、地点以面试通知单为准。
4.面试采取结构化面试(教师类为说课)方式进行,主要测试应聘人员的综合素质和相关能力。面试实行百分制,当场打分,面试成绩采用“体操打分”方法,去掉一个最高分和一个最低分,其他分数的平均分为面试成绩。面试成绩当天在面试考点张贴。
5.总成绩合成。面试结束后,按笔试成绩、面试成绩两部分计算考试总成绩,满分100分。考试总成绩=笔试成绩×40%+面试成绩×60%。计算考生成绩时,保留小数点后两位。面试合格分数线为60分。请考生登录唐山人才网查询总成绩。
7.面试结束后,出现空缺岗位不再从笔试成绩人员中递补。按体检人数与聘用人数1:1的比例,依据考生总成绩从高分到低分确定体检人选。
如比例内末位考生总成绩出现并列,笔试成绩高者优先,笔试成绩仍相同,按以下顺序确定进入体检人选:烈士子女或配偶,学历(学位)较高者,退役士兵,少数民族考生,具有基层工作经历或基层工作经历较长者,曾受县级以上*党**委、政府奖励且受奖级别较高者。如果以上条件均相同,都进入体检程序,根据体检结果择优聘用。
(五)体检
体检时间及注意事项请关注唐山人才网,体检项目和标准参照《公务员录用体检通用标准》执行,体检费用自理。
(六)考核
体检合格的,由有关单位按照《招聘公告》和《唐山高新区2021年事业单位公开招聘工作人员岗位信息表》中年龄、学历、专业、工作经历、户籍及其他岗位条件的要求,审查被考核人资格条件,验证核实有关证书、证明等材料;考察拟聘用人员的政治思想表现、道德品质、业务能力、工作实绩等情况;做出“合格”或“不合格”结论。考核不合格的取消应聘资格。
(七)公示
经体检、考核合格的,确定为拟聘用人选,在唐山人才网进行公示,公示期7个工作日。对公示折射有严重问题并查有实据,不符合聘用条件的取消其拟聘人选资格;对折射有严重问题但一时难以查实的人员暂缓聘用,待查实并做出结论后决定是否聘用。
因体检或考核不合格、公示结果影响聘用、公示期间放弃,导致拟聘岗位出现空缺的,在本面试组本岗位内按总成绩由高到低依次递补。
(八)聘用
对公示期满无异议的,或有折射问题但经核实不影响聘用的,填写《河北省事业单位公开招聘工作人员审批表》《河北省事业单位公开招聘工作人员拟聘人员名册》,办理编制、就业、流动、工资、社保等相关手续,聘用人员与用人单位按有关规定签订《河北省事业单位聘用合同》。
被聘用人员按相关政策规定实行试用期,试用期一并计算在聘用合同期限内。试用期满考核合格的,予以正式聘用,不合格的,取消聘用。
最低服务年限。参照公务员招录,已聘用人员从签订聘用合同起,在本单位服务最低年限为三年,在此期间,不得调动到其他单位。
四、考试须知
(一)考生进入考场前一律扫描“疫情防控行程卡”,出示“河北健康码”,佩戴口罩,检测体温,核验身份(身份证、准考证)。“河北健康码”为绿码且体温检测正常的,方可进入考场。
(二)对于来自中高风险地区的考生须集中隔离医学观察14 天,需提供2021年4月17日前一次核酸检测为阴性的纸质证明(或健康码显示检测结果为阴性)即可参加考试;通过口岸入境的考生须集中隔离14天,不需要再提供血清特异性抗体检测和胸部 CT 检查结果,需集中隔离期满继续居家观察14天后,提供2021年4月17日前一次核酸检测为阴性的证明(或健康码显示检测结果为阴性)及纳入社区管理后的测温和定期随访证明即可参加考试。未按规定提交核酸检测结果的考生,不得进入考场。
(三)体温检测异常者不得参加考试。
(四)考生除验证身份时,全程佩戴口罩。
(五)考生入场时,严格控制入场速度,加大人员间距,防止人员聚集;考试期间,在考室内考生座位间隔应1米以上;考试结束,考生须在工作人员指引下,尽快离开考室及考点,避免聚集。
(六)考生必须填写《唐山高新区2021 年事业单位公开招聘工作人员考生健康申明卡及安全考试承诺书》(附件3),本人签字。
详情登录
https://www.tsrcw.com/news/news.aspx?id=2582
*共中**唐山市委策划部唐山市人力资源和社会保障局关于为唐山市人民政府办公室及其所属单位公开遴选(选调)工作人员的公告
因工作需要,面向全市机关事业单位为唐山市人民政府办公室及其所属单位公开遴选(选调)工作人员19名。现将有关事项公告如下:
一、遴选(选调)范围
唐山市市直机关、唐山市所辖各县(市、区)直机关和乡镇(街道)机关在编在岗的科级及以下职务(职级)层次公务员〔含参照公务员法管理机关(单位)工作人员,不含省以上垂管单位工作人员,下同〕;唐山市、唐山市所辖各县(市、区)和乡镇(街道)所属财政性资金基本保障的事业单位在编在岗人员。
二、遴选(选调)职位
1.综合文字岗位:唐山市人民政府办公室工作人员9名;唐山市人民政府支援重点建设中心工作人员2名;唐山市地方志编纂委员会办公室工作人员1名;唐山市军事训练基地工作人员1名。
2.计算机岗位:唐山市电子政务中心工作人员6名。
(具体职位条件见附件1)

三、遴选(选调)条件及要求
1.政治素质良好,品行端正,热爱办公室工作,勤奋敬业,有吃苦精神,具有一定政策理论水平、较强文字写作能力和机关业务能力。
2.全日制普通类大学本科及以上学历、正科级职务职级及以下,报考年龄在35周岁以下(1985年4月以后出生)。
3.报考公务员或参公编制岗位条件为唐山市已进行公务员(或参公)登记备案且在编在岗的公务员(或参公)。其中,各县(市、区)、乡镇(街道)机关公务员(或参公)报名的,须具有2年以上基层工作经历和2年以上公务员或参照公务员法管理机关(单位)工作人员工作经历。
基层工作经历是指在县(市、区)、乡镇(街道)*党**政机关,行政村(城市社区)以及企业、事业单位(不含市级及以上参照公务员法管理的事业单位)工作过。*队军**转业干部在*队军**团和相当团以下单位工作过,退役士兵在*队军**服现役经历,可视为基层工作经历。
报考事业编制岗位条件为唐山市〔含县(市、区)〕财政性资金基本保障的事业单位(不含参照公务员法管理的事业单位)在编在岗人员。
4.年度考核均为称职(合格)以上等次。
5.具有正常履行职责的身体条件和心理素质。
6.工作岗位特殊,加班、出差较多,适合男性。
7.符合《河北省机关事业单位干部调配办法》中关于调配条件的规定。
8.计算工作年限等截止时间为2021年4月。
9.法律、法规规定的其他条件。
具有下列情形之一的,不得报考:
1.被依法列为失信联合惩戒对象的。
2.涉嫌违纪违法正在接受有关专门机关审查尚未作出结论的。
3.受到诫勉、策划处理或者*党**纪政务处分等影响期未满或者期满影响使用的。
4.按国家和我省有关规定,到定向单位工作未满服务年限或对转任有其他限制性规定的。
5.尚在新录用公务员(事业单位干部)试用期的,科级干部未满任职试用期或者提拔任职不满一年的。
6.干部档案中有违反规定情况的。
7.按照有关规定,需要回避的。
8.法律、法规和政策规定的其他情形。
四、遴选(选调)程序
(一)报名。报名时间:2021年4月2日-4月9日。报考人员自行*载下**《唐山市人民政府办公室公开遴选(选调)工作人员报名表》(附件2),正确填写并按干部管理权限审核盖章后,扫描上传至邮箱[email protected],同时上传本人近期小2寸正面免冠彩色电子版照片(JPG格式,以岗位名称+姓名+本人身份证号码命名,例如:综合文字岗A张*130202****)。每名报考人员限报一个职位,多报无效。
(二)资格审查。报名期间对报考人员资格条件进行初审,结果反馈至个人邮箱。资格审查贯串遴选(选调)工作全过程,凡弄虚作假者,一经发现,立即取消遴选(选调)资格,情节严重的通报所在单位。
报考人数与遴选(选调)计划比例少于2:1时,相应减少该岗位名额。
(三)打印《笔试准考证》。通过资格审查的报考人员于2021年4月15日-16日登录唐山人才网(www.tsrcw.com)首页,打印《笔试准考证》。
(四)笔试。笔试时间为2021年4月17日(星期六),笔试地点为唐山市区(详见《笔试准考证》)。笔试成绩满分为100分,采取闭卷方式进行。综合文字岗位和计算机岗位分别命题。
综合文字岗位主要测试报考者的文稿起能力。命题形式为常用文体写作,答题时限为3个小时。
计算机岗位主要测试报考者政治素质、政策理论水平、分析和解决实际问题的能力、文字表达能力等综合素质。命题形式为客观题和主观题,其中:客观题分值80分,主观题分值20分。答题时限为90分钟。
根据笔试成绩从高到低的顺序,按照面试人数与遴选(选调)计划2:1比例确定面试人选,末位成绩并列者,一并进入面试。笔试成绩及进入面试人员名单在唐山人才网公布。
(五)资格复审。进入面试人员需提供由所在单位、主管部门、策划人事部门审核盖章的《报名表》原件(一式两份),笔试准考证,本人身份证,学历证书原件及复印件。报考公务员岗位的,另需提供公务员登记表(参照公务员法管理工作人员登记表)复印件(加盖县级以上策划部门印章);报考事业岗位的,另需提供事业单位公开招聘工作人员审批表复印件(加盖县级以上策划人事部门印章)。
资格复审不合格的或未按规定参加资格复审的,取消面试资格。按笔试成绩从高到低的顺序依次递补,符合条件者准予参加面试。
(六)面试。面试成绩满分为100分,最低合格分数线为60分。采取结构化面试形式,主要测试报考者的综合分析能力、应变决策能力、策划协调能力、语言表达能力及其他综合能力。面试时间和地点另行通知。
综合成绩=笔试成绩×60%+面试成绩×40%,计算考生成绩时,保留小数点后两位。
(七)体检。根据综合成绩,从高到低的顺序等额确定体检人选。末位综合成绩相同的,按笔试成绩高者的顺序确定,笔试成绩仍相同,按以下顺序确定进入体检考生:退役军人,烈士子女或配偶,学历(学位)较高者,基层工作经历较长者,政府奖励且受奖级别较高者。如果以上条件均相同,都进入体检、考察程序,根据体检、考察结果择优确定遴选(选调)人选。体检标准参照公务员录用体检通用标准执行。因考生放弃或体检不合格出现的空缺岗位,分岗位按综合成绩高低依次递补。体检合格的列为考察对象。
体检人员名单、体检时间、集合地点及体检注意事项,于面试结束后3日内在唐山人才网公布。
(八)考察政审。采取实地考察、个别谈话、查阅档案等方式进行。全面了解考察对象的报考条件、政治素质、业务水平、廉洁自律、家庭情况及是否需要回避等情况。因考察不合格、档案不合格等情况出现的空缺岗位,分岗位按综合成绩高低依次递补。
(九)公示。根据考试成绩、体检结果及考察情况,确定拟遴选(选调)人员,对拟遴选(选调)人员在唐山人才网公示,公示期为5个工作日。公示期满后,因拟遴选(选调)人员放弃等原因出现缺额的,不再进行递补。
(十)办理相关手续。公示期满,无折射或有折射经调查核实不影响遴选(选调)的,按照有关规定办理调动手续。对折射有问题并查有实据影响遴选(选调)的,取消遴选(选调)资格。
本次公开遴选(选调)工作公告通过《唐山劳动日报》、唐山人才网(https://www.tsrcw.com)、唐山市人力资源和社会保障局官网事业单位人事管理栏目(https://rsj.tangshan. gov.cn/ecdomain/framework/tsrsw/loilinendfaebbolkgphjjlbamloaief.js?1776891428.820 p)发布,笔试、面试和综合成绩查询及各环节有关事项的通知请考生及时关注唐山人才网。
本公告未尽事宜可致电0315-2802956、18032987655咨询。
(报名期间8:30-11:30,13:30-17:30)
详情登录
https://www.tsrcw.com/news/news.aspx?id=2581
磁县2021年事业单位公开招聘公告
根据《事业单位人事管理条例》《河北省事业单位公开招聘工作人员暂行办法》《邯郸市事业单位公开招聘工作人员实施办法(试行)》(邯人社〔2011〕31号)文件精神要求,经县委、县政府研究决定面向社会公开招聘事业单位工作人员259名。其中教育类岗位257名,司法类岗位2名。为确保此项工作顺利进行,现将有关事项公告如下:
一、招聘原则
事业单位公开招聘坚持德才兼备,民主、公开、竞争、择优的原则,在考试、考察的基础上择优聘用。
二、招聘方式
本次招聘工作采取统一招聘方式。按照发布公告、报名及资格审查、笔试、资格复审、面试、体检、考察、公示、选岗、聘用等步骤进行。
三、招聘岗位、人数
(一)教育类岗位(257人)
初中教师107人,其中限高校毕业生报考岗位66人。
小学教师60人,其中限高校毕业生报考岗位36人,限定向报考岗位2人。
幼儿园教师50人,其中限高校毕业生报考岗位30人。
校医40人。
(二)司法类岗位(2人)
公证员2人。
岗位条件中的“高校毕业生”包括以下人员:
1.纳入国家统招计划、被普通高等院校录取、持有普通高校毕业生就业报到证的2020年高校毕业生;纳入国家统招计划、被普通高等院校录取、持有普通高校毕业生就业报到证的2021年高校毕业生(考生应为截止到报名第一天已经毕业)。
2.国家统一招生的2019年普通高校毕业生离校时和在择业期内未落实工作单位,其户口、档案、策划关系仍保留在原毕业学校,或保留在各级毕业生就业主管部门(毕业生就业指导服务中心)、各级人才交流服务机构和各级公共就业服务机构的毕业生。
3.参加“服务基层项目”前无工作经历,服务期满且考核合格后2年内未落实工作单位的人员。
4.普通高等院校在校生或毕业当年入伍,退役后(含复学毕业)2年内未落实工作单位的退役士兵。
5.2020年取得国(境)外学位并完成教育部门学历认证的留学回国人员;2021年取得国(境)外学位并完成教育部门学历认证的留学回国人员(考生应为截止到报名第一天已经毕业);以及2019年取得国(境)外学位并完成教育部门学历认证且未落实工作单位的留学回国人员。

四、招聘对象及条件
(一)应聘人员应具备以下基本条件
1.具有中华人民共和国国籍;
2.遵守宪法和法律;
3.政治坚定、拥护中国*产党共**的领导,热爱教育事业,具有良好的品行和职业道德;
4.年龄在18周岁及以上(2003年4月12日前出生,含当日),35周岁及以下(1985年4月12日后出生,不含当天),报考司法类岗位的年龄放宽到40周岁及以下(1980年4月12日后出生,不含当天)。凡涉及到年龄等需要确定时间的,计算日期均截止到报名第一天;
5.身体健康(参照《公务员录用体检通用标准》(试行));
6.具备岗位所需要的学历及其他条件;
7.港澳台居民报考的,按有关规定执行;
8.学历及资格要求:
(1)教育类岗位:要求所有报考考生应具有大学本科及以上学历。
①初中教师岗位:取得初中及以上教师资格证书。教师资格证书任教学科与报考岗位学科要一致。
②小学教师岗位:取得小学及以上教师资格证书。报考小学全科的对教师资格证书的任教学科不做要求。
③幼儿园教师岗位:取得幼儿园或学前教育教师资格证书。
④校医岗位:取得执业医师资格证。具体专业要求详见《磁县2020年事业单位公开招聘岗位信息表》。
⑤定向招聘岗位:取得小学及以上教师资格证书,对教师资格证书的任教学科不做要求。该岗位定向招聘“服务基层四项目人员”和“退役大学生士兵”。
(2)司法类岗位:报考考生应具有大学本科及以上学历,已通过国家统一法律资格考试A本。
“服务基层四项目人员”是指:2020年当年服务期满且考核合格的“选聘高校毕业生到村任职工作(含2017年及以前选聘的任职3年以上、考核称职以上的在岗大学生村官)”“农村义务教育阶段学校教师特设岗位计划”“三支一扶计划”“大学生志愿服务西部计划”人员。
“退役大学生士兵”是指以下两类人员:一是从河北省应征入伍、2019年服役期满退出现役,入伍前取得本科及以上学历的退役士兵;二是大学期间从河北省应征入伍、服役期满退出现役后复学,2020年应届毕业的本科及以上学历的退役士兵。
以上教育类各岗位(不含校医),对于教师资格证任教学科为初中教育的,可报考初中和小学所有岗位。对于教师资格证任教学科为小学教育的,可报考小学所有岗位。教师资格证上未明确任教学科的,结合本人所学专业确定报考岗位。
(二)有下列情形之一的人员不得报名应聘
1.现役军人;
2.未毕业的全日制普通高等学校在读学生不得以原取得学历报考;
3.试用期内事业单位工作人员和未满最低服务年限的事业单位工作人员;
4.试用期内的公务员和未满最低服务年限的公务员;
5.未经现任职单位及其主管部门同意报考的已就业人员;
6.曾因犯罪受过刑事处罚的人员;
7.被开除中国*产党共***党**籍的人员
8.曾被开除公职的人员;
9.失信被执行人;
10.法律、法规规定不得招聘为事业单位工作人员的其他情形人员。
(三)公开招聘工作实行回避制度
事业单位公开招聘实行回避制度,严格按照《*共中**中央策划部人力资源社会保障部关于印发的通知》(人社部规〔2019〕1号)规定实行回避。
五、招聘程序
(一)发布公告
拟定于2021年3月31日至4月9日,在磁县人民政府网(网址:http://www.cixian.gov.cn/)发布公开招聘公告,公告时间不少于7个工作日。
(二)报名及资格审查
1.报名方式:实行网上报名、网上资格初审、网上缴纳报名考试费的方式进行,每名报考人员只能报考一个岗位。
2.报名时间:2021年4月12日0:00—4月17日17:30(不少于5个工作日)。
3.报名网址:http://www.cixian.gov.cn/ (详见网站“通知公告”栏目下信息)
4.审查材料:报名者须如实填写各项资料,如有不实者取消应聘资格。
5.资格初审及缴费:依据招聘岗位设置的条件进行资格初审,通过资格初审的考生须在网上缴纳报名考务费100元,网上缴费截止时间为2021年4月17日17:30,逾期不办理网上缴费手续的,视作放弃。通过资格审查并缴费成功的人员确定为进入笔试人员。《笔试准考证》于笔试时间前3日起在报名网站自行打印。笔试具体时间、地点、相关要求等详见《笔试准考证》。资格审查将贯串招聘过程始终,在任何环节发现考生不符合招聘条件,一经查实取消其招聘资格,问题严重的追究责任。
6.网上报名的基本程序:
(1)考生开始报名前,须详细了解本次招聘政策和拟报考岗位条件,认真阅读《网上报名须知》并同意《诚信承诺书》,然后按步骤进行具体操作。
(2)网上报名实行严格的自律机制,考生必须履行《诚信承诺书》,对提交审核的报名信息的真实性负责。在资格复审时,凡发现网上填报的信息与实际情况不一致的,取消应聘资格。
(3)网上报名须用有效的二代《居民身份证》先进行“用户注册”后才能登录报名系统,进行报名填表、上传本人近期电子证件照片和提交审核等报名工作。
(4)规范填写或选择表项,上传的电子证件照片要符合要求,否则将被报名系统自动拒绝。报考信息通过审核后才能进行缴费操作,缴费成功即完成报名。
(5)考生“提交审核”后信息将被锁定,在未反馈审核结果前不能修改。一般情况下,审核员24小时内会在报名系统上回复审核结果。“审核未过”的,可根据提示的未过原因,修改信息或改报岗位并重新提交审核;“审核通过”的,不能再修改,将进入缴费程序。注意:考生网上提交审核截止时间为2021年4月17日17:30,过时提交窗口将关闭。
(6)考生务必牢记报名和缴费截止时间、打印《笔试准考证》时间等重要时间信息,凡是在规定时间未完成相关操作的,将被视为自动放弃。同时,报名和考试期间务必保管好个人的证件和信息,因个人原因导致丢失、被他人盗用和信息被恶意篡改而影响报名和考试的,责任自负。
7.开考比例:报考同一岗位要形成竞争,各岗位应聘报名人数与招聘人数之比应不低于3:1。达不到这一比例的,该岗位招聘人数按比例进行核减直至取消招聘计划。取消岗位时允许该岗位已报名考生改报其他符合条件的岗位,如考生放弃改报或无法改报的,将全额退还报名考务费。各岗位报名情况、核减及取消情况在磁县人民政府网进行公布。
8.报名考务费减免对象和办法:建档立卡贫困家庭考生和城乡低保家庭考生,先在网上缴费,待笔试结束后2个工作日内的工作时间,考生到磁县人社局二楼审核并办理减*考免**试报名考务费用的退费手续。办理退费手续时请携带:建档立卡贫困家庭的考生须提供本人身份证和当地扶贫办出具的贫困证明或经当地扶贫办盖章的扶贫手册原件及复印件; 城乡低保家庭的考生须提供本人身份证和其家庭所在地的县(市、区)民政部门出具的享用最低生活保障的证明或低保证原件及复印件。
(三)笔试
1.笔试内容。笔试采取闭卷方式进行,考试时间120分钟。
教育类岗位笔试内容为公共基础知识和教师职业能力测验;校医岗位笔试内容为公共基础知识和医学专业知识;司法类岗位笔试内容为公共基础知识和法律专业知识。
所有岗位每科分值均为100分,满分200分。笔试设合格分数线90分,低于90分者不得进入下一个招聘环节。
2.笔试要求。笔试具体地点及考试时间和要求详见《笔试准考证》。应聘人员应按照《笔试准考证》上确定的考试时间、地点、考场参加考试。参加考试时,必须同时携带《笔试准考证》和有效期内二代身份证或社会保障卡。《笔试准考证》领取时间、地点请关注磁县人民政府网通知。
3.确定进入资格复审人员。教育类岗位达到笔试合格分数线的考生,按照进入资格复审人数和岗位招聘人数之比不高于2:1的比例,校医岗位和司法类岗位达到笔试合格分数线的考生,按照进入资格复审人数和岗位招聘人数之比不高于3:1的比例,依据笔试成绩从高分到低分的顺序确定进入资格复审人选,比例内末位笔试成绩出现并列的一同进入资格复审。笔试结束后,请关注磁县人民政府网站,笔试成绩和参加资格复审人员名单在磁县人民政府网上公布。
(四)资格复审
资格复审时间、地点及要求详见磁县人民政府网站通知。考生本人需携带相关证件和材料参加资格复审。进入资格复审的人选须出具的证件和材料(以下提供原件及复印件各一份):
1.居民二代身份证或社会保障卡、笔试准考证;
2.符合招聘岗位条件要求的毕业证、学位证及学信网*载下**打印的教育部学历证书电子注册备案表、就业报到证或人才交流中心开具的毕业生个人委托人事代理合同书或人社部门开具的毕业生就业介绍信、就业协议书(应届毕业生提供《就业协议书》),国外(境外)学历考生应提供教育部留学服务中心认证的国外学历认证书;
3.教育类教师岗位同时提交教师资格证及中国教师资格网*载下**打印的证书验证,校医岗位同时提交执业医师资格证及中国卫健委网*载下**打印的证书验证,法律类岗位同时提交法律资格考试A本及中国普法网*载下**打印的证书验证;
4.报考“服务基层四项目人员”和“退役大学生士兵”定向招聘岗位的提供相应的服务证书、退伍证等材料;
5.符合岗位要求的其他相关材料。
在报名时填报情况不实不符合应聘条件的考生,取消其应聘资格,对严重弄虚作假行为要追究责任。面试前,因资格复审不合格出现的比例内空缺,在报考同一岗位笔试合格分数线以上的考生中按笔试成绩从高到低依次递补。资格复审合格人员进入面试环节。
(五)面试
1.面试要求。面试地点在本县县城,面试具体地点、时间和要求详见《面试准考证》。应聘人员应按照《面试准考证》上确定的考试时间、地点、考场参加考试。参加考试时,必须同时携带《面试准考证》和有效期内二代身份证或社会保障卡。《面试准考证》领取的时间、地点请关注磁县人民政府网发布的领取《面试准考证》通知。
2.面试方式。教育类小学全科岗位、校医岗位和法律类公证员岗位面试采取结构化面试方式。教育类初中教师岗位、幼儿教师岗位面试采取讲课方式。采取讲课方式面试的岗位,每名考生备课时间60分钟。同一岗位考生面试题目相同,面试满分100分,每位考生面试时间为8分钟,面试设合格分数线60分,低于60分者不得进入下一个招聘环节。
3.面试考察内容。结构化面试主要考察考生的职业道德、心理素质、仪表仪态、言语表达等基本素养以及应变能力、综合分析能力、逻辑思维能力和岗位相关专业知识等。讲课面试主要考察考生的仪表仪态、言语表达、职业修养等基本素养以及设计教学、教材把握和实际授课能力。
4.面试分组。报考同一岗位的考生一般分在同组、同场面试。个别招聘人数较多的无法分在同组、同场的岗位,根据该岗位笔试总成绩由高到低的顺序,采取蛇形分组法分组分招聘名额进行面试。考生抽签决定面试顺序,面试时只许报抽签顺序号,不得报本人姓名或与本人相关的一切信息。如需要蛇形分组,则各岗位蛇形分组分招聘名额情况于面试前在磁县人民政府网公布。
5.面试打分。评委对考生的面试进行打分。评委打分成绩保留到小数点后一位有效数字。打分采取“体操打分法”,即对7位评委的打分,去掉1个最高分和1个最低分,其余分数的平均分为考生的面试成绩。
6.成绩计算。
考生总成绩=笔试成绩÷2×60%+面试成绩×40%
面试结束后,面试成绩在考点现场公布。考生面试成绩、总成绩和进入体检人员名单在磁县人民政府网站公布。
7.确定进入体检人员。根据各岗位考生总成绩由高到低的顺序,按照各岗位招聘人数与进入体检人数1:1的比例确定进入体检人员。比例内末位总成绩相同的考生按以下顺序确定进入体检人选:烈士子女或配偶,退役大学生士兵和服务基层四项目人员,学历(学位)较高者,笔试成绩较高者。如通过以上比较,仍不能确定进入体检人选的,由县公开招聘领导小组研究加试确定进入体检人选。
(六)体检
体检医院由招聘领导小组临时指定,并签订保密协议。体检参照《公务员录用体检通用标准(试行)》进行。体检不合格的,将取消招聘资格。
(七)考察
对于体检合格人员,要进行考察。考察内容主要包括个人档案、政治思想、道德品质、业务能力、工作实绩、“三龄两历一身份”等,并对其报考资格条件进行复查。考察不合格的,取消应聘资格。
(八)公示
体检、考察均合格的考生确定为拟聘用人员,在磁县人民政府网公示7个工作日。
(九)选择岗位
对拟聘用人员,依据报考学科岗位总成绩排序,由高到低依次选择聘用学校。总成绩出现并列的,按以下顺序确定选校先后顺序:烈士子女或配偶、退役大学生士兵和服务基层四项目人员、学历(学位)较高者、笔试成绩较高者。
对于面试中采取蛇形分组法分组分招聘名额进行面试的拟聘用人员,采用以下方式确定选择学校顺序:同岗位各小组先由总成绩第一名按笔试成绩由高到低的顺序选择学校,再由各小组总成绩第二名按笔试成绩由高到低的顺序选择学校,依此类推。同名次者笔试成绩并列的,按照以下顺序确定选校先后顺序:烈士子女或配偶、退役大学生士兵和服务基层四项目人员、学历(学位)较高者。进入面试环节后,采取蛇形分组法分组分招聘名额进行面试的岗位的各小组,如出现考生主动放弃等各种原因导致的岗位空缺,该组其他人员选校顺序不变。
(十)聘用
对公示折射有严重问题并查有实据,不符合聘用条件的取消其拟聘人选资格;对折射有严重问题但一时难以查实的,暂缓聘用,待查实并做出结论后决定是否聘用。对公示期满无异议的,或有折射问题但经核实不影响聘用的,由招聘单位及其主管部门提出聘用意见,经县人社局审核并报县政府批准后,由用人单位按有关规定与聘用人员签订聘用合同,办理就业、流动、工资、社保等相关手续。被聘用人员按相关政策规定实行试用期,试用期一并计算在聘用合同期限内。试用期满考核合格的,予以正式聘用,不合格的取消聘用。
六、其他事项
(一)凡应聘人员未在规定时间内按要求参加笔试、资格复审、面试、体检、考察、选择学校、办理聘用手续等情况的,均视为自动放弃应聘资格。资格审核贯串招聘工作全过程,在任何环节,发现考生不符合招聘条件的,伪造、假冒各种证件,弄虚作假的,一经查实,取消其应聘资格,问题严重的要追究责任。
(二)进入面试环节后,出现考生不合格或考生自愿放弃等各种原因导致的岗位空缺,一律不再递补。
(三)本次招聘不指定考试辅导用书,不举办也不委托任何机构举办考试辅导培训班。
(四)请考生报名时,务必填写本人常用联系方式,确保在招聘期间保持手机等通讯设备畅通,以免影响招聘。
(五)公开招聘实施前,由磁县事业单位公开招聘工作领导小组根据疫情防控要求,研究制定公开招聘活动防疫指南并严格落实落细各项防疫措施,确保公开招聘工作安全平稳进行。
七、信息发布及政策咨询
信息发布方式采取网上发布的方式。磁县人民政府网(网址:http://www.cixian.gov.cn/)为本次公开招聘工作信息发布网站,请考生注意查看相关信息。
八、纪律要求
成立磁县事业单位公开招聘工作领导小组,具体负责策划实施招聘工作。通过考试公开招聘事业单位工作人员,是贯彻落实国家政策、加强事业单位队伍建设的一项重要工作,政策性强、涉及面广、社会影响大。相关部门要认真执行国家的有关政策规定,加强协调,密切配合,严格条件,严格标准,严格程序,确保公开招聘工作的顺利进行。监察部门全程参与,加强监督。聘用单位负责人员和参加招聘的工作人员,应严格执行回避制度。要认真按照公开招聘规定策划实施,工作人员遇到问题要及时报告,不得随意扩大报考范围,擅自改变考试聘用程序、条件和标准。对违犯工作纪律的工作人员,按照相关规定给予严肃处理。要切实增加工作透明度,坚持招聘政策、招聘计划、资格条件、考试和聘用结果公开,主动接受社会各界的监督。
咨询电话: 0310—2312379(县人社局)
0310—2391352(县教育体育局)
0310—2328139(县司法局)
监督电话: 0310—2322161(县纪委监委)
详情登录
http://www.cixian.gov.cn/index.php?m=content&c=index&a=show&catid=22&id=10039
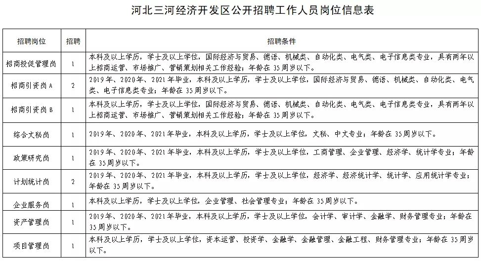
河北三河经济开发区管理委员会2021年公开招聘事业单位工作人员公告
为加强河北三河经济开发区人才队伍建设,更好地选拔适岗人才,满足招商引资、资产管理、项目管理等方面工作需要,现面向社会公开招聘事业单位工作人员11名,公告如下:
一、招聘原则和方式
坚持德才兼备和民主、公开、竞争、择优的原则,在考试、考察基础上择优聘用。
本次招聘工作采取统一招聘方式,由三河市人社局全程指导,河北三河经济开发区管委会具体实施,河北三河经济开发区纪检组负责全程监督。
二、招聘岗位
本次面向社会公开招聘11名工作人员,其中管理岗位1名,专技岗位10名。具体岗位要求详见《河北三河经济开发区公开招聘工作人员岗位信息表》(附件1)。

三、招聘条件
1.热爱祖国,遵守国家宪法和法律,具有良好的品行和职业道德。
2.忠于职守、爱岗敬业,事业心和责任心强。
3.具有履行聘任岗位职责的能力素质,具有胜任聘任岗位的专业知识和专业技能。
4.身体健康,具有适应岗位要求的身体条件,能完成聘用岗位的正常工作。
5.年龄要求:35周岁以下(1985年3月29日后出生)。
6.学历要求:应聘所有岗位人员具备本科及以上学历,学士及以上学位。
7.为应对新冠肺炎疫情影响,本次招聘对象主要是2021年应届高校毕业生、2019年、2020年未落实工作单位的高校毕业生,招聘数量不低于总体数量的60%。具体详见《河北三河经济开发区公开招聘工作人员岗位信息表》(附件1)。
8.有下列情况之一者,不得报考:
(1)受刑事处罚、行政处分尚未解除的;
(2)立案审查尚未作出结论的;
(3)曾被开除公职的;
(4)现役军人、约定服务期未满或单位不同意与应聘人员解除人事关系(聘用合同关系)的;
(5)法律、法规和有关政策规定的其他情形。
四、招聘程序
本次公开招聘按照发布招聘公告、网上报名、笔试、资格复审、面试、考察、体检、公示与聘用等程序进行,择优聘用。
(一)发布招聘公告
2021年3月29日至2021年4月5日,通过三河市人民政府官网向社会公开发布招聘公告。
(二)网上报名
本次招聘采取网上报名的方式进行,报考人员只允许报考一个招聘岗位,不得重复报名。
1.报名时间
2021年3月29日至2021年4月5日17:30。
2.报名材料
(1)《河北三河经济开发区公开招聘事业工作人员报名登记表》(word格式,需插入近期彩色证件照)(附件2);
(2)《河北三河经济开发区公开招聘事业工作人员报名汇总表》(excel格式)(附件3);
(3)本人有效二代居民身份证(正反面)、毕业证书、学位证书电子版(2021届毕业生可以凭借学校开具的毕业证明或《高校毕业生就业协议书》先行报名,取得毕业证和学位证后及时提供原件及复印件,如聘用后未取得毕业证和学位证,取消聘用资格);
(4)学信网学历证明或者教育部国外学历认证(有效期内)电子版;
(5)诚信承诺书(手写签字电子版)(附件4)。
以上所有电子版材料一同打包发送至邮箱[email protected],压缩包命名格式为“姓名+报考岗位+手机号”,此次报名不接受其他形式报名材料,不按规定投递邮件或提交信息不全者,报名无效。
报名咨询电话:0316-3458188(限早8:30至晚17:30拨打)
3.资格初审
报考人员报名后,资格初审人员按照岗位资格条件对报名人员提交的信息、材料进行资格初审。
本次公开招聘报考人数与招聘岗位人数比例不能低于3:1。达不到这一比例的,减少该岗位招聘人数或取消该岗位的招聘。
4.领取准考证
2021年4月12日至13日(早8:30至晚17:30),初审通过的人员携带本人有效二代居民身份证到河北三河经济开发区一楼保安室(河北省三河市李旗庄镇李七侯大街96号)领取准考证。
(三)笔试
1.笔试时间和地点
笔试时间2021年4月17日(周六),具体以准考证上的时间、地点为准。参加笔试时,必须同时携带笔试准考证和本人有效二代居民身份证。缺少证件的考生不得参加考试。
2.笔试内容
笔试采取闭卷的考试方式进行,一张试卷,公共基础知识占
40%,职业能力测试占60%。考试时限120分钟,满分100分。
本次考试不指定考试辅导用书,不举办也不委托任何机构或个人举办考试辅导培训班。
3.进入面试人选
进入面试人选依据笔试成绩从高分到低分按计划招聘人数与进入面试人选1:2的比例确定。比例内末位笔试总成绩并列的都进入面试人选。笔试有作弊、缺考或成绩为0分等情况的考生,不得进入面试。笔试成绩、进入面试人选名单可登陆三河市人民政府官网查询。
(四)资格复审
2021年4月28日,通过笔试的报考人员按资格审查通知携带报名所提交资料的原件、复印件1份以及近期正面1寸蓝底免冠彩色照片2张,按照通知要求进行现场资格审查。
资格审查贯串招聘工作全过程,在任何环节,发现考生不符合招聘条件,弄虚作假的,取消应聘资格,问题严重的要追究责任。
(五)面试
1.领取面试通知单
2021年5月6日(早8:30至晚17:30),资格审查通过的考生携带本人有效二代居民身份证到河北三河经济开发区办公楼二楼西侧*党**政综合办公室(河北省三河市李旗庄镇李七侯大街96号)领取《面试通知单》。
2.面试时间
面试时间2021年5月9日(周日),面试的具体地点、时间及有关要求详见《面试通知单》。
3.面试评委组成
面试考官由7名外聘专家评委组成,其中主考官1人,考官6人。
4.面试方法
面试采取结构化面试的方式进行,主要测试报考者的岗位匹配性、分析解决问题的能力及综合素质,满分100分,面试时间每人不超过10分钟。
面试成绩采用“体操打分”方法,去掉一个最高分和一个最低分,其他分数的平均分为考生的面试成绩。面试成绩当天在考试地点张贴,每半天公布一次。
5.面试有关要求
考生须持有效二代居民身份证、面试通知单参加面试。面试*考前**生抽签决定面试顺序。面试时考生只报自己抽签号,不得报姓名。考生面试结束后立即离开考场,不得返回面试室、候考室和备考室,不得在考场附近逗留、议论。对于违反面试纪律和规定的考生取消面试资格或面试成绩。考生抽签时仍未到候考室者视为自动放弃。
6.计算总成绩及进入考察考生名单
总成绩按百分制计算,满分100分,及格线为60分。总成绩=笔试成绩×40%+面试成绩×60%。
面试结束后,以招聘岗位与考生1:1的比例按总成绩由高分到低分确定进入考察名单。对报考同一岗位总成绩相同的考生,
笔试成绩顺序进入考察考生名单。若再相同,策划复试。考生总成绩在三河市人民政府官网公布。
(六)考察
2021年5月18日,河北三河经济开发区统一策划考察,主要考察拟聘人员的思想政治表现、道德品质、有无违法违纪等情况。考生需提供无违法违纪证明。
(七)体检
2021年5月22日,河北三河经济开发区统一策划进入体检环节人员到指定的县级以上医院参加体检,体检标准参照《公务员录用体检标准》执行,体检不合格人员,取消聘任资格。体检费用由应聘者自理。
(八)公示与聘用
结合笔面试成绩、考察结果、体检情况,确定拟聘用人员。对拟聘用人员情况在三河市人民政府官网进行公示,公示时间为7个工作日。
公示折射有严重问题并查有实据,不符合聘用条件的取消其拟聘人选资格;对折射有严重问题但一时难以查实的,暂缓聘用,待查实并做出结论后决定是否聘用;对公示期满无异议的,或有折射问题但经核实不影响聘用的,按有关规定办理相关手续。被聘用人员按相关政策规定实行试用期。试用期满考核合格的,予以正式聘用,不合格的,取消聘用。
凡考生未在规定时间内按要求参加笔试、资格审查、面试、考察、体检、报到等情况的,均视为自动放弃应聘资格。
由于各种原因,在考察、体检、公示过程中形成的缺额,分别可以在考察后、体检后、公示后分组别、分岗位从高分到低分依次递补,未参加面试的不能递补。
(九)待遇
此次聘用人员在河北三河经济开发区工作期间享用事业人员待遇,纳入控制数管理,薪酬待遇按照《河北三河经济开发区薪酬管理办法》执行。
五、纪律监督
招聘工作按照“民主、公开、竞争、择优”的原则,严格按照规定的条件、程序和标准实施,严禁弄虚作假、徇私舞弊。招聘工作全程接受纪检监察部门和社会监督,对违反考试、聘用纪律或工作失职失误导致不良后果的工作人员,一经查实,坚决按照有关规定予以严肃处理。
应聘人员须遵守《*党**政领导干部任职回避暂行规定》,不得应聘与本人有应回避亲属关系的岗位。没有回避的,一经查实,取消聘任资格。
监督电话:0316-5997753(不接受报名咨询)
六、其他注意事项
1.报考人员在招聘期间务必经常登录三河市人民政府官网(http://www.san-he.gov.cn/)查看招考信息,招聘过程所涉及文件(包括但不限于:招聘公告、招聘各环节的结果等)均通过三河市人民政府官网及时发布。因个人原因影响考试聘用的,责任自负;报考人员务必保证电话畅通,因个人原因联系不上者,视为自动放弃;被聘用人员要服从策划分配,对不服从分配者,取消聘用资格。
2.为做好疫情防控工作,在疫情防控期间实行疫情防控健康码管理机制,所有报名审核通过的应聘者需要提前申领河北省健康码,在领取准考证、笔试、资格审查、面试、考察、体检等环节,均要提前出示河北省健康码绿码。
详情登录
http://www.san-he.gov.cn/content/detail?id=17660
武强县事业单位公开招聘工作人员公告
据《事业单位人事管理条例》和《河北省事业单位公开招聘人员暂行办法》(冀人社发[2011]9号)文件精神,结合上级批复的事业单位招聘计划及招聘方案,为满足我县部分事业单位用人需求,经研究决定,现面向社会公开招聘事业单位工作人员17名。现将有关事项公告如下:
一、招聘原则
坚持德才兼备的用人标准和公开、公平、竞争、择优的原则。
二、招聘对象和条件
(一)招聘对象及要求
1、拥护中国*产党共**的领导,遵守宪法和法律,身心健康,具有良好的品行和职业道德。
2、年龄一般在18周岁以上、35周岁以下(1986年4月5日至2003年4月5日期间出生);硕士及以上研究生年龄可放宽到40周以下 (1981年4月5日后出生)。
3、具有与招聘岗位要求相适应的学历、专业和技能等条件。
4、往届毕业生限衡水户籍,2021年应届毕业生不限定户籍。除此之外往届毕业生非衡水户籍的父母或配偶一方具有衡水户籍,且本人在武强县工作年限满五周年及以上的,同意报考。
5、具备岗位所需要的其他条件。
6、下列人员不在招聘范围内:被曾因犯罪受过刑事处罚的人员,曾被开除过公职人员,在校期间受过“记过”以上处分而没有撤销的人员,参加过非法策划人员,现役军人、已取得行政或事业编制的在职人员、在读的非应届毕业学生以及法律、法规规定不得招聘为事业单位工作人员的其它情形人员,不得报考。
7、所有应聘人员,凡与聘用单位负责人员有夫妻关系、直系血亲关系、三代以内旁系血亲或者近姻亲关系的,不得应聘该单位负责人员的秘书或者人事、财务、纪律检查岗位,以及有直接上下级领导关系的岗位。
(二)岗位要求
招聘岗位所需的具体条件按《武强县事业单位公开招聘工作人员岗位信息表》要求确定。

三、招聘程序
(一)成立武强县事业单位公开招聘工作领导小组。
(二)发布公告。武强县人民政府网和河北公共招聘网向社会发布招聘信息。
(三)网上报名和资格审查
1、报名网址:登录武强县人民政府网, 点击政府公告栏中“武强县事业单位公开招聘工作人员报名入口http://47.93.208.246:8888/login/4cfaea1c69d95282”,进入报名系统进行网上报名。
报名时间:2021年04月06日9:00至04月12日17:00
审核截止时间:2021年4月13日12:00
网上报名的基本程序:
(1)考生开始报名前,认真阅读《招聘公告》,须完全了解本次招聘政策和报考条件,然后按规定步骤进行具体操作。
(2)网上报名实行严格的自律制度,必须承诺履行《诚信承诺书》,对提交的报名信息真实性负责,在证件审核时,凡发现网上报名填报的信息与实际情况不一致、不符合报考条件的,取消招聘资格。
(3)网上报名须使用有效期内的二代《居民身份证》注册后才能登录报名系统,进行填表和提交审核,账号和密码是登录报名系统的唯一标识,密码可修改,均务必牢记并保管好。
(4)按规范填写或选择表项,上传的电子照片要符合要求,否则将被报名系统自动拒绝。
(5)考生“提交审核”后信息将被锁定,在未反馈审核结果前不能修改。一般情况下,审核员24小时内回复审核结果。“审核未过”的,可根据提示的未过原因,修改信息或改报职位并重新提交审核;“审核通过”的,信息及报考职位不能再修改。报名时间截止后未通过审查的,不能再次提交报名申请或改报其他职位。
3、打印《笔试准考证》。4月15日9:00开始,网上报名审核成功的考生,及时登录报名系统打印《笔试准考证》及《个人健康信息承诺书》。
特别提醒:多名考生使用同一台电脑报名时,每位考生报名完成后一定要点击退出系统按钮,关闭所有显示本人信息的填报页面,禁止同时打开两个或两个以上页面,以免发生错误。报名开始和结束时容易出现网络拥堵,建议考生合理安排报名时间,尽量避开高峰期报名。
4、开考比例
报考同一岗位的报名人数与招聘人数比例不得低于3:1,达不到这一比例的,减少该岗位招聘人数,并通知有关人员改报其他岗位。
(四)笔试
本次招聘采取笔试、面试相结合的方式进行,笔试、面试成绩按5:5折算计入总分。
1、笔试具体时间、地点
笔试时间:2021年4月17日(周六):9:00-11:00
笔试地点:武强县实验中学
具体安排详见《笔试准考证》
2、笔试要求和考试内容
应聘人员应按照准考证上确定的考试地点、考场参加考试。考生须持有效期内二代居民身份证、打印的《笔试准考证》《个人健康信息承诺书》,方能进入考场。
笔试科目包括《公共基础知识》和《职业能力测验》,考试限时120分钟,满分为100分。
笔试策划、命题、监场、阅卷工作委托专门考试机构承担。考试按照高等学校招生考试的程序策划考试,对违纪舞弊者,按相关规定处理。
本次考试不指定考试辅导用书,不举办也不委托任何机构或个人举办考试辅导培训班。
(五)资格复审
1、公布笔试成绩及资格复审
笔试结束后,在武强县人民政府网公布笔试总成绩、进入资格复审名单及笔试最低合格分数线;考生可自行登录报名系统进行查询。
笔试最低合格分数线由公开招聘工作领导小组确定。根据笔试总成绩和招聘计划,按照报考岗位不高于3:1的比例确定面试人选,比例内末位笔试成绩并列的都进入面试。
2、资格复审
由县人社局策划相关单位对面试人选进行资格复审。资格复审地点以网上成绩查询时公布为准。参加资格复审人员请携带《笔试准考证》及以下材料以供复审:
(1)身份证(正反面)
(2)户口簿(报考岗位要求为衡水户籍的须提供户口簿首页和本人页;报考人员的配偶、报考人员的父母一方为衡水户籍需提供相应证件及证明材料)
(3)毕业证 (4)《教育部学历证书电子注册备案表》
(5)就业报到证
(6)已参加工作的须提供所在单位同意报考证明
(7)其它相关材料的证明(如本人在武强县工作年限满五周年及以上的工作证明、*党**员证明等)
(8)近期免冠一寸彩色同版照片3张;
说明:以上材料原件供现场审核,同时提交复印件一份并按如上顺序装订(2021届应届毕业生没有取得毕业证、学位证、就业报到证的考生,须提供《2021年大中专毕业生就业协议书》)
经复审不符合面试条件的,取消面试人员资格。未按规定时间、地点参加资格复审的,视为放弃面试资格。对于资格复审过程中出现资格复审不合格人员及放弃面试资格的岗位,在报考同一岗位的考生中按笔试成绩从高分到低分依次递补。资格审查贯串招聘全程,无论何环节,一旦发现不符合规定条件的,一律取消后续或聘用资格。
公开招聘工作领导小组办公室依岗位根据统一招聘计划和笔试成绩划定最低控制分数线,并由高分至低分按1:3比例确定进入面试人员名单,最后一名笔试成绩并列的一同进入面试。
(六)面试
(1)面试时间和地点
通过资格复审的面试人选 ,登录报名系统, 打印《面试通知单》。
具体地点、时间安排及相关要求等详见《面试通知单》。
(2)面试内容和方法
面试采取结构化面试方式进行,主要测试考生逻辑思维能力、应变能力、策划实施能力等内容;
面试成绩满分为100分,低于60分者为不合格。
注意事项:考生须持有效期内的二代居民身份证、《面试通知单》《个人健康信息承诺书》参加面试。具体要求另行通知。
(七)体检、考察政审、公示
1、确定体检人员名单
根据考生综合成绩(总成绩=笔试成绩+面试成绩)依岗位按1:1的比例确定进入体检和政审人员,并在武强县人民政府网站上公布。比例内末位考生综合成绩如出现并列,按以下顺序确定进入体检考生:笔试成绩,烈士子女或配偶,服务基层人员,学历较高者。
体检项目标准按照《公务员体检通用标准(试行)》的有关规定执行。具体时间和地点另行通知。体检不合格本人申请复查的,经公开招聘工作领导小组办公室批准,可复查一次。
2、考察政审
由县人社局策划相关单位对体检合格的考生进行考察政审。主要考察拟聘人员的思想政治表现、道德品质、业务能力、工作实绩等情况。政审主要是本人的政治历史及其直系亲属和主要社会关系的情况,在重大历史事件中的主要表现等。
3、公示。
考察政审合格人员作为拟聘用人员在武强县人民政府网公示7个工作日。
(八)聘用审批
公示折射有问题并查有实据,不符合聘用条件的取消拟聘资格,按总成绩从高分到低分依次递补,递补原则同上。公示期满无异议或有异议但经核实不影响聘用的,按照有关规定办理聘用相关手续。所有事业单位招聘人员经费形式均为财政性资金基本保证(全额财政)。被聘用人员按相关政策规定实行试用期,试用期一年,并计算在聘用合同期限内。试用期满考核合格的,予以正式聘用,不合格的,取消聘用。
四、疫情防控
本次考试在新冠肺炎疫情防控常态化开展,报考者应当按照有关疫情防控要求,做好报名、考试等工作。在招考策划实施过程中,将按照疫情防控有关要求,落实防疫措施,必要时将综合考虑各种因素对有关工作安排进行适当调整,并及时在武强县人民政府网站发布相关信息,请广大报考者理解、支持和配合。
报考者在考试、体检、体能测评等环节,要如实提供有关信息,服从现场管理,接受健康码查验及体温测量等。凡违反疫情防控有关规定,隐瞒、虚报旅居史、健康状况等疫情防控重要信息的,将依法依规严肃追责。
五、纪律与监督
招聘过程全程做到指标公开,条件公开,程序公开,笔试、面试成绩公开,笔试、面试全程由县纪委监督,接受社会监督。
六、其他有关事项
1、应聘人员应保证电话畅通,因个人原因联系不上者,视为弃权。
2、凡是在规定时间未完成相关操作的,将被视为自动放弃。
3、聘用后如有折射问题并经过调查核实不符合聘用条件的,取消聘用人员资格,不再递补。
4、本方案未尽事宜,按国家和省市有关规定执行。
特别提示:
根据疫情防控进展情况,确需调整公告中相关工作时间安排的,县人社局将及时在武强县人民政府网发布公告,请报考者予以关注。
咨询时间:9:00-11:30,14:30-17:00
咨询电话:0311-86661835(仅限报名系统咨询)、0318-3820013
详情登录
http://www.wuqiang.gov.cn/art/2021/3/31/art_584_311896.html
大名县人力资源和社会保障局大名县空气质量保障应急指挥中心关于公开招聘工作人员(人事代理)的公告
为满足我县空气质量保障应急指挥中心人员需求,参照《邯郸市事业单位公开招聘工作人员实施办法(试行)》规定的程序,现面向社会公开招聘大名县空气质量保障应急指挥中心工作人员(人事代理)10名,现就有关事项公告如下:
一、招聘方式
本次招聘工作采取统一招聘方式,按照制定招聘方案、发布招聘公告、报名及资格审查、考试、体检、考察、公示、签订聘用合同等程序进行。
二、招聘原则
坚持德才兼备的用人标准,贯彻民主、公开、平等、竞争、择优的原则,做到信息公开、过程公开、结果公开。
三、招聘名额、资格条件
(一)招聘名额:大名县空气质量保障应急指挥中心本次公开招聘工作人员10名。
(二)资格条件
学历、专业要求:全日制普通类专科及以上学历,专业要求计算机类、计算机科学与技术类、环保类、环境科学与工程类专业。(专业设置参照《河北省事业单位公开招聘专业分类参考目录》)
报考人员还应具备下列条件:
1、政治立场坚定,拥护中国*产党共**的路线、方针、政策,有较强的事业心和责任感,工作踏实认真,遵纪守法,品行良好,无不良社会记录;
2、大名县户籍(配偶、父母属大名县户籍也可报名),年龄18周岁及以上(2003年04月01日以前出生,含当天),35周岁及以下(1985年4月01日以后出生,不含当天);
3、男性(因工作性质需要,工作人员24小时轮流值班);
4、身体健康(参照《公务员录用体检通用标准(试行)》);
5、机关事业单位在职人员报考应出具单位同意报考证明。
四、待遇
1、大名县空气质量保障应急指挥中心与大名县人才交流中心签订人事代理合同,聘用人员与大名县空气质量保障应急指挥中心签订聘用合同,聘期三年,试用期三个月,试用期一并计算在聘用合同期限内。试用期满考核合格的,予以正式聘用,不合格人员取消聘用。聘用合同到期后,大名县空气质量保障应急指挥中心根据工作需要确定续签或终止聘用合同。
2、聘用人员薪酬待遇参照大名县事业单位工资标准执行,并按规定缴纳相关保险,所需费用由大名县空气质量保障应急指挥中心发放缴纳。
五、招聘程序
1、发布招聘公告。在大名县人民政府网发布招聘公告(http://www.daming.gov.cn/)。
符合条件报名人员于2021年04月01—10日期间到大名县人力资源和社会保障局人事计划综合管理股报名,报名时请做好新冠疫情自我防护,排队间隔距离一米以上,携带毕业证、报到证、身份证、户口页等证件原件和复印件,一寸近期蓝底照片9张,填写报名登记表。
工作时间:08:30—12:00,13:30—17:30,清明节假期休息。
报名地址:大名县北京路与元城街路口大名县人力资源和社会保障局二楼216房间
咨询电话: 0310-6586125(大名县人社局)。
0310-6561890(大名县空气质量保障应急指挥中心)
监督电话: 0310-6512388(大名县监察委)
2、资格审查(报名期间同时进行)。对报考人员毕业证、报到证、身份证、户口页进行初审,符合报考资格的确定为进入笔试人员。
开考比例:岗位报名人数和岗位招聘人数的比例不低于2:1。
3、笔试。采取闭卷方式进行,参照事业单位招聘笔试内容,笔试时间90分钟,笔试成绩满分100分。
按面试人数与招聘岗位数2:1比例确定拟面试人选,比例内末位笔试成绩出现并列的一同进入面试。
4、面试。采取结构化面试方式进行,面试成绩满分100分,面试成绩当场公布。
5、总成绩汇总。总成绩=笔试成绩×50%+面试成绩×50%。
根据考生总成绩由高到低的顺序,按照招聘人数与进入体检人数1:1的比例确定进入体检人员。
比例内末位总成绩相同的考生按以下顺序确定进入体检人选:烈士子女或配偶、大学生退役士兵和服务基层四项目人员、学历(学位)较高者、笔试成绩较高者。如果仍相同,由大名县空气质量保障应急指挥中心领导小组办公室另行加试确定体检人选。
6、体检。体检标准参照公务员录用体检通用标准执行。体检合格人员确定为考察对象,体检不合格人员按总成绩由高到低依次递补其他考生。
7、考察。对考察对象从政治思想、道德品质、能力素质、学习表现、遵纪守法等方面全面考察,同时进一步审查档案、毕业证、报到证等资格条件。考察合格人员确定为拟聘人选,考察不合格者取消聘用资格,并按总成绩由高到低依次递补其他考生。
8、拟聘人选公示。拟聘人选公示7个工作日,公示无异议后签订聘用合同。
9、签订聘用合同。大名县空气质量保障应急指挥中心与大名县人才交流中心签订人事代理合同,聘用人员与大名县空气质量保障应急指挥中心签订聘用合同,聘期三年,试用期三个月,试用期一并计算在聘用合同期限内。试用期满考核合格的,予以正式聘用,不合格人员取消聘用。聘用合同到期后,大名县空气质量保障应急指挥中心根据工作需要确定续签或终止聘用合同。聘用人员薪酬待遇参照大名县事业单位工资标准执行,并按规定缴纳相关保险,所需费用由大名县空气质量保障应急指挥中心发放缴纳。
六、其他事项
(一)凡报考人员未在规定时间内按要求参加报名、资格审查、笔试、面试、体检、考察、签订聘用合同等程序的,均视为自愿放弃聘用资格。
资格审核贯串招聘工作全过程,在任何环节,发现应聘人员不符合招聘条件的,伪造、假冒各种证件,弄虚作假的,一经查实,取消其应聘资格,问题严重的要追究责任。
(二)招聘程序的时间安排、笔试面试及总成绩、体检人选、考察人选、拟聘人选均在大名县人民政府网站公布,请报考人员密切关注,无特殊情况不再另行通知。
(三)招聘工作要认真执行国家的有关政策规定,加强协调,密切配合,坚持招聘政策、招聘程序和聘用结果公开,主动接受社会各界的监督。招聘过程严格执行回避制度,做好新冠肺炎疫情防控工作。
(四)未尽事宜由大名县空气质量保障应急指挥中心公开招聘工作人员领导小组办公室负责解释。因工作需要,经领导小组批准,有权对招聘程序时间要求等事项适当调整。
详情登录
http://www.daming.gov.cn/xwzx/gggs/202103/t20210330_1436700.html
*共中**大名县委策划部大名县人力资源和社会保障局大名县融媒体中心关于公开招聘工作人员(人事代理)的公告
为解决大名县融媒体中心专业人员紧缺问题,参照《邯郸市事业单位公开招聘工作人员实施办法(试行)》规定的程序,现面向社会公开招聘工作人员(人事代理)10名,现就有关事项公告如下:
一、招聘方式
本次招聘工作采取统一招聘方式,按照制定招聘方案、发布招聘公告、报名及资格审查、考试、体检、考察、公示、签订聘用合同等程序进行。
二、招聘原则
坚持德才兼备的用人标准,贯彻民主、公开、平等、竞争、择优的原则,做到信息公开、过程公开、结果公开。
三、招聘名额、岗位、资格条件
(一)大名县融媒体中心本次公开招聘工作人员10名,报考人员只允许报考一个岗位。其中:播音主持岗位4名(其中:男性2名,女性2名),编辑记者岗位3名,新媒体制作岗位3名。
(二)资格条件
播音主持岗位:
1、学历、专业要求:全日制普通类专科要求广播影视类、语言文化类、语言文学类专业,全日制普通类本科及以上学历不限专业;(专业设置参照《河北省事业单位公开招聘专业分类参考目录》)
2、普通话等级要求一级甲等;
3、五官端正,仪表大方,播音形象气质佳,嗓音圆润,用声朴实、自然,口齿清楚,音质好,播音表达生动、流畅,具备演播室访谈、现场直播和即兴采访等综合能力;
4、男性身高不低于1.70米,女性身高不低于1.60米。
编辑记者岗位:
1、学历、专业要求:全日制普通类专科及以上学历,广播影视类、语言文化类、语言文学类专业;
2、具有较强的文字功底和撰稿能力,聘用后试用期内能熟练掌握编排软件、会基本剪辑,能熟练操作单反相机、摄像机、无人机。
新媒体制作岗位:
1、学历、专业要求:全日制普通类专科及以上学历,广播影视类、戏剧与影视学类专业。
2、能够熟练操作非线性编辑软件、AE、PR、AU、PS等处理软件。熟悉影视广告、宣传片、纪录片、微电影等制作流程,可独立完成视频剪辑、制作、字幕、特效处理等工作。
报考人员还应具备下列条件:
1、政治立场坚定,拥护中国*产党共**的路线、方针、政策,热爱*党**的宣传文化事业,有较强的事业心和责任感,工作踏实认真,遵纪守法,品行良好,无不良社会记录;
2、邯郸市户籍(配偶、父母属邯郸市户籍也可报名),年龄18周岁及以上(2003年04月01日以前出生,含当天),35周岁及以下(1985年4月01日以后出生,不含当天);
3、机关事业单位在职人员报考应出具单位同意报考证明;
4、身体健康,五官端正(参照《公务员录用体检通用标准(试行)》);
5、具备岗位所需要的专业及其他条件。
四、待遇
1、大名县融媒体中心与大名县人才交流中心签订人事代理合同,聘用人员与大名县融媒体中心签订聘用合同,聘期三年,试用期三个月,试用期一并计算在聘用合同期限内。试用期满考核合格的,予以正式聘用,不合格人员取消聘用。聘用合同到期后,县融媒体中心根据工作需要确定续签或终止聘用合同。
2、聘用人员薪酬待遇参照大名县事业单位工资标准执行,并按规定缴纳相关保险,所需费用由县融媒体中心发放缴纳。
五、招聘程序
1、发布招聘公告。在大名县人民政府网发布招聘公告(http://www.daming.gov.cn/)。
符合条件报名人员于2021年04月01—10日期间到大名县人力资源和社会保障局人事计划综合管理股报名,报名时请做好新冠疫情自我防护,排队间隔距离一米以上,携带毕业证、报到证、身份证、户口页等证件原件和复印件,一寸近期蓝底照片9张,填写报名登记表。
工作时间:08:30—12:00,13:30—17:30,清明节假期休息。
报名地址:大名县北京路与元城街路口大名县人力资源和社会保障局二楼216房间
咨询电话: 0310-6586125(大名县人社局)。
0310-6562213(大名县融媒体中心)
监督电话: 0310-6512388(大名县监察委)
2、资格审查(报名期间同时进行)。对报考人员毕业证、报到证、身份证、户口页进行初审,符合报考资格的确定为进入笔试人员。
开考比例:岗位报名人数和岗位招聘人数的比例不低于2:1。
3、笔试。采取闭卷方式进行,参照事业单位招聘笔试内容,笔试时间90分钟,笔试成绩满分100分。
按面试人数与招聘岗位数2:1比例确定拟面试人选,比例内末位笔试成绩出现并列的一同进入面试。
4、面试。采取结构化面试、试播试镜等方式进行,面试成绩满分100分,面试成绩当场公布。
5、总成绩汇总。总成绩=笔试成绩×50%+面试成绩×50%。
根据各岗位考生总成绩由高到低的顺序,按照各岗位招聘人数与进入体检人数1:1的比例确定进入体检人员。
比例内末位总成绩相同的考生按以下顺序确定进入体检人选:烈士子女或配偶、大学生退役士兵和服务基层四项目人员、学历(学位)较高者、笔试成绩较高者。如果仍相同,大名县融媒体中心公开招聘工作人员领导小组办公室另行加试确定体检人选。
6、体检。体检标准参照公务员录用体检通用标准执行。体检合格人员确定为考察对象,体检不合格人员按总成绩由高到低依次递补其他考生。
7、考察。对考察对象从政治思想、道德品质、能力素质、学习表现、遵纪守法等方面全面考察,同时进一步审查档案、毕业证、报到证等资格条件。考察合格人员确定为拟聘人选,考察不合格者取消聘用资格,并按总成绩由高到低依次递补其他考生。
8、拟聘人选公示。拟聘人选公示7个工作日,公示无异议后签订聘用合同。
9、签订聘用合同。聘用人员与大名县融媒体中心签订聘用合同,聘期三年,试用期三个月,试用期一并计算在聘用合同期限内。试用期满考核合格的,予以正式聘用,不合格人员取消聘用。聘用合同到期后,县融媒体中心根据工作需要确定续签或终止聘用合同。聘用人员薪酬待遇参照大名县事业单位工资标准执行,并按规定缴纳相关保险,所需费用由县融媒体中心发放缴纳。
七、其他事项
(一)凡报考人员未在规定时间内按要求参加报名、资格审查、笔试、面试、体检、考察、签订聘用合同等程序的,均视为自愿放弃聘用资格。
资格审核贯串招聘工作全过程,在任何环节,发现应聘人员不符合招聘条件的,伪造、假冒各种证件,弄虚作假的,一经查实,取消其应聘资格,问题严重的要追究责任。
(二)招聘程序的时间安排、笔试面试及总成绩、体检人选、考察人选、拟聘人选均在大名县人民政府网站公布,请报考人员密切关注,无特殊情况不再另行通知。
(三)招聘工作要认真执行国家的有关政策规定,加强协调,密切配合,坚持招聘政策、招聘程序和聘用结果公开,主动接受社会各界的监督。招聘过程严格执行回避制度,做好新冠肺炎疫情防控工作。
(四)未尽事宜由大名县融媒体中心公开招聘工作人员领导小组办公室负责解释。因工作需要,经领导小组批准,有权对招聘程序时间要求等事项适当调整。
详情登录
http://www.daming.gov.cn/xwzx/gggs/202103/t20210330_1436699.html
张家口市专职*防队消**伍管理中心公开招聘政府专职*防队消**员的公告
一、招聘岗位和人数
政府专职*防队消**员130名,男性,统一分配到各县(区)政府专职消防站从事火灾扑救和抢险救援等相关工作。
二、招聘条件
1.原则上为本市范围内户籍,战斗员岗位年龄为18周岁至30周岁(1991年4月1日至2003年4月1日期间出生),身高1.65米以上,体重为标准体重(标准体重kg=身高cm-110)±15%。驾驶员岗位(需持有B2类或以上车型有效驾驶证并具有实际驾驶能力)年龄可适当放宽,但最高不得超过35周岁(1986年4月1日以后出生)。
2.本人拥护中国*产党共**领导和社会主义制度,志愿加入张家口市专职*防队消**伍管理中心从事政府专职*防队消**员工作,具有良好的道德情操和心理素质、纪律观念强,品行端正,有奉献和吃苦耐劳的精神。
3.身体条件符合《应征公民体格检查标准》中*队军**陆勤人员标准且无纹身及影响面容、外观、功能的癫痕,无精神疾病史或严重口吃(结巴),无遗传、慢性或传染性疾病,无耳聋或慢性中耳炎,无过度近视或色盲,无腰间盘突(膨)出或其它腰椎疾病,无半月板损伤或韧带损伤,无慢性腰腿痛,无扁平足或脚趾畸形,无强直性脊柱炎或皮肤病等其他过往史伤病。
4. 本人没有违纪违法、被开除公职或辞退等不良记录,本人征信报告无不良记录,本人、家庭成员以及主要社会关系中没有违法犯罪或参加非法策划记录。
5. 高中或同等以上学历。
三、招聘程序
招聘按照:现场报名、资格审查、体检、体能测试、面试、政审、培训、录用等程序进行。
1、报名时间:2021年4月6日至4月7日。(8:30—11:30、14:00—17:00)
2、报名形式:本次招聘采取现场报名的方式。应聘人员可在报名时间内前往各县(区)消防救援大队报名点进行现场报名,现场填报《政府专职消防员报名登记表》并进行资格审核。应聘者应携带:(1)身份证、户口薄(户主及本人页)、毕业证(应届毕业生可提供毕业院校证明)、退役人员提供退役证件,以上材料均须原件及3份复印件;(2)个人近期红底免冠1寸照6张;(3)报驾驶员岗位应聘者应携带本人B2类或以上车型有效驾驶证原件及3份复印件;报名表从各县(区)消防救援大队报名点领取;(4)报名时提供7日内有效的核酸检测报告。
3、报名地点及联系电话:各县(区)消防救援大队院内

※非蔚县籍报考应聘人员,凡选择自愿服从调剂到蔚县工作的,一旦所在报名点录取名额有限,将优先按照综合成绩择优录用到蔚县政府专职消防站工作。
4、体检:由市专职*防队消**伍管理中心统一策划实施,通过资格审查的报考人员持身份证参加体检,体检不合格的直接予以淘汰。招聘对象对体格检查结果有疑问的,到所在招聘报名点提交复检申请,经市专职*防队消**伍管理中心研究同意后,可以进行一次复检,体格检查结果以复检结论为准。体检费用自理,体检时间4月8日至4月9日。
5、体能测试:由各县(区)消防救援大队集中策划实施,测试科目为俯卧撑、单杠引体向上、1000米跑、立定跳远,单项科目25分、总成绩100分。根据考核成绩综合得分由高到低进行排列,体能测试时间4月12日至4月13日。体能测试结束后,应聘人员自行到各个报名点领取《政府专职消防员政治审查表》。
6、面试:面试参照事业单位公开招聘人员做法,由各消防救援大队招聘点具体策划实施。主要测试应聘人员的工作适应综合能力、应变与自我控制能力、语言表达与仪表举止、报考动机、性格特征的考察内容。面试由考官现场提问打分,时长每人5分钟,面试成绩满分100分,低于60分为不合格,面试不合格的予以淘汰。面试时间4月15日至4月16日。
7、政审:政治审查参照征兵政治考核要求进行。重点审查招聘对象的年龄、户籍、现实表现、宗教信仰、政治面貌、政治言行及其本人有无违法犯罪问题、参加非法策划或者其他不良行为。应聘者如实填写政治审查表,并到所在居委会(村)和常驻户口所在地派出所如实出具相关鉴定审查意见并加盖公章,在参加面试时将《政府专职消防员政治审查表》上交至各招聘报名点,市专职*防队消**伍管理中心将统一策划开展政治审查复审。政审时间4月19日。
8、岗前培训:通过招聘全过程考核的人员,按照综合考核成绩得分(综合成绩=体能成绩X60%+面试成绩X40%),分战斗员和驾驶员两个岗位,按各岗位综合考核成绩得分由高到低进行排序,择优确定录取人员。岗前集中培训时间另行通知。
四、招聘公示
由市专职*防队消**伍管理中心将拟录用人员名单通过各县(区)消防救援大队招聘报名点进行张榜公示,公示时间:2021年4月21日至4月27日,公示期为七天。
※以上各个环节,招聘对象出现问题或自动放弃的,按照成绩依次递补。
五、岗前培训和签订劳务合同
(一)岗前培训。政府专职*防队消**员上岗前,由市专职*防队消**伍管理中心策划为期1个月的集中培训,各消防救援大队策划为期1个月的岗位试用,培训试用实行全程淘汰机制。
(二)签订合同。培训合格人员,与张家口市专职*防队消**伍管理中心签订《劳动合同书》。政府专职*防队消**员劳动合同期限为5年。
(三)工作分配。培训结束后,由张家口市专职*防队消**伍管理中心统筹分配至各县(区)政府专职消防站工作。不服从策划分配人员视为自动放弃聘用。
六、工作待遇
(一)政府专职*防队消**员实行军事化管理,24小时工作制。执行“三班两运转”轮休模式,每月享有8天公休假。工作满一年后,根据本人工作年限,享用带薪年休假。
(二)工作期间,按政府专职*防队消**员相关标准进行伙食保障和集中住宿,发放工作期间的服装、被装。按时缴纳社会保险(养老保险、医疗保险、工伤保险、失业保险)和住房公积金,并购买团体人身意外伤害保险,按相关规定发放高危补助。每年享用1次用人单位策划的体检。
(三)政府专职*防队消**员工资发放实行按级定酬,量化绩效,逐年增加的方式。试用期两个月,发放基础工资。工资由基础工资、绩效工资、高危补助和各类津贴等组成,初入职人员月工资约3100元(不含单位及个人应缴纳的社会保险和公积金),并按岗位等级和工作年限逐年提高。
(四)优秀政府专职*防队消**员可晋升专职班长、副队长、队长等管理岗位,并发放相应的岗位津贴。驾驶员、炊事员岗位享用班长岗位津贴。
七、特别提示
1.本次招聘工作由张家口市专职*防队消**伍管理中心策划,实行双向选择,欢迎广大符合招聘条件的有志青年踊跃报名。(注:非蔚县籍报考应聘人员,凡选择自愿服从调剂到蔚县工作的,一旦所在报名点录取名额有限,将优先按照综合成绩择优录用到蔚县政府专职消防站工作。)
2. 市专职*防队消**伍管理中心将逐一对报名人员相关材料进行资格审查复审,资格审查复审贯串招聘工作全过程。应聘人员报名时提供虚假材料或故意隐瞒事实的,伪造、编造有关证件、材料、信息骗取招录资格的,作弊、串通作弊或参与策划作弊的,拒绝、妨碍工作人员履行管理职责的,威胁、*辱侮**、*谤诽**、诬陷工作人员或其他应聘者的,以及其他扰乱招聘工作秩序的违纪违规行为,一经查实,取消应聘资格。
3.此次招聘工作所有通知公告均由市专职*防队消**伍管理中心通过各县(区)消防救援大队报名点进行发布,应聘人员应根据招聘工作安排,及时接听通知。因应聘者个人原因未能参加的,视为自动放弃,后果由应聘者本人承担。
4. 岗前培训和试用期间,应聘人员因个人思想原因、身体原因或陈旧性伤病无法完成培训任务,影响从事灭火救援工作的,市专职*防队消**伍管理中心有权取消其录用资格。
5. (1)所有应聘人员应佩戴口罩,自行做好新冠肺炎疫情防控,报名时提供7日内有效的核酸检测报告。(2)本次招聘不授权或委托任何劳务中介机构受理,不举办任何形式的考前测试辅导班和培训班。
※在招聘过程中,除体检费用自理外,不收取任何费用。请广大应聘人员在报考过程中,注意防范不法分子的诈骗行为,以免上当受骗。如发现任何单位及个人向报名者收取中介费、培训费等任何费用,请应聘者切实维护个*权人**益。
张家口市专职*防队消**伍管理中心
招聘报名咨询电话:0313—5959152。
电话咨询时间:工作日8:30-11:30;14:00-17:00。

详情登录
https://mp.weixin.qq.com/s/lIN_den0tlIsRhhIh4jaVA
内丘县2021年公开招聘公安交警大队警务辅助人员公告
根据《邢台市市级机关事业单位规范管理编外用人实施办法》,结合我县工作需要,经研究决定,现面向社会公开招聘公安交通警察大队警务辅助人员96名。具体事宜公告如下:
一、招聘原则
坚持德才兼备的用人标准,贯彻公开、平等、竞争、择优的原则,实行考试、考察的方式择优录用。
二、招聘计划
本次计划招聘内丘县公安交通警察大队警务辅助人员(以下统称“辅警”)96名,协助公安交警维护执法区域内道路交通秩序管理、公路治安秩序管理等工作。具体招聘岗位设置和条件详见:《内丘县2021年公开招聘公安交警大队警务辅助人员岗位条件表》(附件)。

三、招聘范围及条件
1.具有邢台市辖区户籍;
2.拥护中华人民共和国宪法,遵守国家法律法规,品行端正;
3.拥护中国*产党共**的领导,自愿从事公安交警警务辅助工作,服从策划调配和安排;
4.年龄在35周岁以下,具有国家承认的大专及以上学历(含2021年应届普通类高校毕业生);退役士兵(士官)可放宽至高中(中专)学历,大学生退役士兵同等条件下优先聘用;
5.男性净身高1.70米(含)以上,女性净身高1.60米(含)以上,双眼矫正视力不低于1.0,身体健康,五官端正,无残疾、纹身、重听、色盲口吃等,具备从事警务辅助工作所需的身体条件和政审标准。
凡涉及到年龄、学历、户籍等需要确定时间的,计算日期截止到2021年4月6日。
四、招聘程序和方法
(一)发布公告:在内丘县政府门户网和邢台人事考试网(http://www.xtrsks.com)发布《招聘公告》,公布招聘岗位、条件要求以及报名考试的安排等信息。
(二)网上报名和资格初审
1.报名方法:采用网上报名和资格初审的方式,每名报考人员只限报考一个岗位。报名网址:邢台人事考试网(http://www.xtrsks.com)
2.报名时间:2021年4月6日9:00至2021年4月10日17:00。
3.资格审查及缴费:依据招聘岗位设置进行资格审查,通过资格审查的考生须通过“支付宝”缴纳报名考务费100元。网上缴费时间:2021年4月6日9:00至2021年4月11日17:00。
温馨提示:因报名考生多,报名系统网络宽带有限,会出现网页打开缓慢,甚至无法打开情况,考生如遇到这种问题,请错开报名高峰,另择时间进行报名。请关注网上通知。 技术咨询电话:0319-3170526
网上报名的基本程序:
(1)考生开始报名前,须完全了解本次招聘政策和拟应聘岗位条件,认真阅读《报名须知》并同意《诚信承诺书》,然后参照“考生操作指南”按步骤进行具体操作。
(2)网上报名实行严格的自律机制,必须承诺履行《诚信承诺书》,对提交审核的报名信息的真实性负责,在资格复审时,凡发现网上填报的信息与实际情况不一致的,取消应聘资格。
(3)按照《填表说明》规范填写或选择表项,上传的电子照片要符合要求,否则将被报名系统自动拒绝。报考信息通过审核后才能进行交费操作,交费成功即完成报名。
(4)考生“提交审核”后信息将被锁定,在未反馈审核结果前不能修改。一般情况下,审核员24小时内会在报名系统上回复审核结果。“审核未过”的,可根据提示的未过原因,修改信息或改报岗位并重新提交审核,“审核通过”的,将不再修改,进入交费程序。
(5)考生务必牢记报名和交费截止时间、打印《准考证》时间、笔试时间等重要时间信息。凡是在规定时间未完成相关操作的,将被视为自动放弃。同时,报名和考试期间务必保管好个人的证件和信息,因个人原因导致丢失、被他人盗用信息被恶意篡改而影响报名和考试的,责任自负。
4.开考比例:岗位报考人数与招聘人数的比例原则上不低于3:1,报名人数达不到开考比例的,核减、调整或取消该岗位的招聘计划,并通知应聘人员;或经县招聘领导小组办公室同意,岗位报考人数与招聘人数的比例可适当降低。
5.准考证打印:缴费成功后,报考公安辅警的考生于2021年4月12日8:00至4月13日17:00登录网上报名系统根据提示自行*载下**打印《体能测试通知单》。体能测试合格的考生于2021年4月16日8:00至4月17日17:00,登录网上报名系统根据提示自行*载下**打印《笔试准考证》。
按目前疫情防控有关要求,考生须提前14天通过微信小程序申领“河北健康码”(报名成功后即可申领),考试当天“河北健康码”为绿码且经现场测量体温低于37.3℃,并无干咳等异常症状的,方可进入考点参加考试。打印笔试准考证时,考生还需同时*载下**打印填写《个人健康承诺书》。凡不实承诺、隐瞒病史、旅行史、接触史、逃避防疫措施,导致严重后果的,将依法依规追究责任。
(三)体能测试
1.体能测试工作由人社局会同县公安局策划实施。体能测试合格的,进入笔试环节,体能测试不合格的,取消应聘资格。
2.体能测评项目为男1000米跑、女800米跑,标准参照《公安机关录用人民警察体能测评项目和标准(暂行)》,①男子组标准≤4′55〞;②女子组标准≤4′50〞。
3.公安交通警察大队人员招聘岗位笔试考试比例原则上不低于2:1(笔试人数与招聘计划数比例),达不到比例时,相应调整或核减招聘计划,并通知应聘人员;或经县招聘领导小组办公室同意,笔试报考人数与招聘人数的比例可适当降低。
(四)笔试
1.笔试采取闭卷的方式,笔试内容以《公共基础知识和职业能力测验》两科合并为一张卷,考试时间120分钟,满分100分。笔试时间、地点以笔试准考证为准。
2.笔试设最低合格分数线。对在笔试最低合格分数线以上的考生,依据笔试总成绩,从高分到低分按招聘计划数1:1.5的比例确定进入资格复查。比例内末位笔试成绩并列的均进入资格复查。
3.本次笔试不指定考试辅导用书,不举办也不委托任何单位和个人举办辅导培训班。
4.应聘人员按照准考证上确定的考试时间、地点、考场参加考试。参加考试时,必须同时携带准考证和有效期内二代身份证,缺少证件的考生不得考试。
5.成绩查询:考生可登录邢台人事考试网(http://www.xtrsks.com)查询笔试成绩、进入面试人选名单及最低控制分数线。各岗位笔试最低控制分数线以上的考生,按照招聘人数和面试人数1:1.5的比例,依据笔试成绩从高分到低分的顺序确定资格复审人选,比例内末位笔试成绩并列的都进入资格复审,笔试有作弊、一科缺考或成绩为零分等情况的考生,不得进入资格复审。
笔试成绩设最低分数线,由县人力资源和社会保障局划定。
(五)资格复审
县人社局会同有关部门对参加面试人员进行资格复审。进入资格复审人员须出具的证件材料是:按照招聘岗位资格条件要求能够证明自已资格条件的二代身份证、毕业证(2021年应届毕业生需所在学校出具毕业证明)、退伍证、笔试准考证等原件及复印件。在网上报名时填报情况不实、不符合应聘条件的考生,取消其应聘资格,对严重弄虚作假行为要追究责任。面试前,因资格复审不合格出现的比例内空缺,在报考同一岗位笔试最低控制分数线以上的考生中按笔试成绩从高到低依次递补。
(六)面试
进入面试的考生登录邢台人事考试网(http://www.xtrsks.com)自行打印《面试通知单》。面试具体时间、地点等安排及要求详见《面试通知单》。
面试采取结构化面试方式进行,主要测试应聘人员的综合素质和相关能力。面试实行百分制,面试成绩采用“体操打分”方法,去掉一个最高分和一个最低分,其他分数的平均分为面试成绩。面试合格分数线为60分,低于60分者为不合格,不得进入考察、体检。面试结束后当场公布面试成绩。
总成绩合成:笔试成绩×60%+面试成绩×40%=考试总成绩(保留2位小数)。
(七)体检、考察
依据报考岗位总成绩,按1:1确定拟聘人选进行体检,比例内末位总成绩出现并列的,按笔试成绩高者确定人选。体检不合格者,由同一岗位符合条件人员从高分到低分依次递补,体检费用由个人承担。体检参照公务员录用体检标准执行。
体检合格的,对其思想政治表现、道德品质、业务能力、工作实绩等情况进行考察,并对其资格条件进行复查。考察不合格的,取消拟聘人选资格,并从最低合格分数线以上报考同一岗位的人员中从高分到低分依次递补。
(八)公示
由内丘县人力资源和社会保障局根据考生的笔试、面试、体检、考察情况,审核汇总后,在邢台人事考试网(http://www.xtrsks.com)和内丘县政府门户网进行公示,公示期为七个工作日。
五、工资待遇
辅警不具有人民警察身份,不具备执法资格,在公安机关及其人民警察的指挥和监督下开展辅助性工作。按规定缴纳基本养老、医疗、失业、工伤保险。工资由我县最低工资标准1680元(以后按我县最低工资标准相应调整)、绩效工资300元和执勤津贴220元三部分组成(含个人社保部分),所需资金由县财政拨付。
六、人员管理
本次招聘的公安交通警察大队警务辅助人员采取劳务派遣模式,由用人单位委托的劳务派遣机构统一签订劳动合同,试用期3个月(包含在合同期内),聘用合同期为3年。合同期满考核合格的,经用人单位、劳务派遣机构和聘用人员三方同意可续签合同。用人单位负责劳务派遣人员的日常管理和考核。
在公开招聘过程中发现的违纪违规行为,按照《事业单位公开招聘违纪违规行为处理规定》(人社部令第35号)处理。
特别提醒:考生要24小时保持所留电话畅通,凡考生未在规定时间内按要求参加体能测试、笔试、面试、体检、考察、报到等情况的,均视为自动放弃应聘资格;资格审查贯串招聘工作全过程,在任何环节,发现考生不符合招聘条件,弄虚作假的,取消聘用资格,问题严重的要追究责任。
咨询电话:0319-6867581
注意事项:
1.参加应聘考试的考生入场前要提前做好健康码备查并进行体温检测。
2.有发热症状以及参加应聘考试前14天内有新冠肺炎疑似症状、疫情严重地区人员接触史、疫情严重地区驻留史的要如实报告,招聘工作领导小组办公室在确保安全的前提下,合理安排体能测试、笔试、面试等工作。
3.参加应聘考试的考生须佩戴蓝色一次性医用口罩,不得聚众交谈,各考生要保持一定距离,服从工作人员安排,否则取消应聘考试资格。
详情登录
http://xtrsks.com/ren.php?id=361
雄安新区容城县公开招聘容东片区综合执法辅助人员公告
为切实保障容东片区城市精细化管理水平,充实综合执法队伍力量,吸引和鼓励优秀人才投身社会治理工作,现面向社会公开招聘容东片区综合执法辅助人员,现将有关事项公告如下:
一、招聘岗位及人数
综合执法辅助人员150名,其中综合管理岗15人,行政执法岗135人。
二、报名条件
(一)基本要求
1.具有中华人民共和国国籍;
2.拥护*党**的路线、方针、政策,遵纪守法,有良好的政治素质和道德品行,无违法犯罪记录,录用后服从策划安排;
3.身体健康,形象良好,具有正常履行岗位职责必备的身体条件;
4.坚持全心全意为人民服务的宗旨,具有一定的策划协调能力、应急处突能力、团队合作精神和相关业务水平。
(二)岗位要求

注:年龄计算截止日期为2021年4月1日。
(三)不得报考的情形
1.曾因违法行为,被给予行政拘留、强制戒毒等限制人身自由的治安行政处罚的;
2.曾受过刑事处罚或涉嫌违法犯罪被立案尚未查清的;
3.曾被开除*党**、团籍的;
4.因违纪违规被开除、辞退、解聘的;
5.有较为严重的个人不良信用记录的;
6.其他不适宜从事行政执法工作的。
三、报考程序
按照报名、笔试、证件审核、面试、体检、考察、公示、聘用的程序进行。
(一)报名
1.报名时间:2021年4月2日9:00-4月8日17:30
2.报名网址:https://bdywzp2021.ibaoming.net/。
3.本次招聘实行网上报名。每位报考者只能报考一个职位。报考人员注册个人基本信息、照片上传、报名、网上缴费、打印准考证、查询成绩等均通过网络进行。请报考人员在指定时间内登陆报名网站报名,上传本人近期免冠正面电子证件照片。
4.报考者在填写报名表格的个人简历时,须完整填写本人学习和工作经历(从高中填起,包括起止年月、院校或单位、专业或职务等)。不按要求填写的,将不予审核通过。
5.资格初审合格,缴纳报名考务费100元。缴费截止时间为2021年4月9日下午5:00。
6.打印《笔试准考证》。资格初审通过的考生,请于2021年4月11日上午9:00自行打印《笔试准考证》。
7.报名人员请随时关注报名网站动态,相关信息将通过报名网站发布,未在规定时间内按要求提供完整材料的,相关责任自行承担。
(二)笔试
1.笔试内容:公共基础知识和行政能力测试。
2.笔试时间2021年4月17日,考试地点详见笔试准考证。
3.笔试题型:全部为客观题,笔试满分100分,占总成绩的50%。
4.优先项中退役军人笔试成绩加10分。
5.依据笔试成绩从高到低的顺序,按招聘计划数的2倍确定进入面试人员,比例内末位成绩并列的,全部进入面试。
6.笔试结束后三日内,考生在报名网站或容城县政府门户网站查询笔试成绩及是否进入证件审核。
(三)证件审核
1、证件审核时间2021年4月20日-22日,地点在容城县人力资源和社会保障局623房间。
2.进入证件审核环节的报考人员,按照报考要求参加现场资格审查。考生须提供:
(1)本人身份证件或户口本;
(2)学历证书及其他有关证明材料;
(3)学历为境外学历的,须提供国家教育部留学服务中心出具的《国外学历学位认证书》;
(4)在职工作人员报考须征得工作单位同意,并出具书面证明;
(5)退伍军人提供相关证明材料。
以上证件要求提交复印件,同时提供原件核对(复印件请用A4纸复印,身份证需双面复印在同一页,户口本需将户主页、本人信息页复印在同一页)。提交的报考申请材料应当真实、准确。提供虚假报考申请材料的,一经查实,即取消报考资格。
(四)面试
1.面试时间为2021年4月24日,面试地点以面试通知为准。报考者凭本人面试通知及身份证(二者缺一不可)参加面试。
2.面试采取结构化面谈法,面试成绩100分,占总成绩的50%。
3.考试总成绩=笔试成绩×50%+面试成绩×50%。总成绩相同的考生,按面试成绩高低顺序确定排名。
4.依据综合成绩从高分到低分顺序,按岗位招聘人数等额确定进入体检人员名单。比例内末位总成绩并列时,优先进入体检的顺序为:①笔试成绩较高者;②全日制普通院校毕业生学历(学位)层次较高者;③符合报考岗位规定学历毕业年限较早者。
(五)体检
面试和体能测试通过人员进入体检环节。体检标准参照《公务员录用体检通用标准(试行)》执行。
若考生体检不合格或自动放弃,按照考生综合成绩排名依次递补。体检合格人员进入考察。
(六)考察
综合考察的主要内容包括考生的个人信息、*党**员身份以及政治思想、道德品质、能力素质、学习和工作表现、遵纪守法、廉洁自律等方面的情况。
考察不合格导致空额的按照综合成绩排名依次递补。
(七)公示
经综合考察合格的确定为拟聘人选,将在报名网站进行为期7个工作日的公示。
(八)聘用
公示期满,对没有问题或者折射问题不影响聘用的,与劳务派遣公司签订劳动合同。所确定拟聘用人员中,凡属与其它单位有劳动关系的人员,应与原单位解除劳动关系后,再签订劳动合同。
四、相关待遇
按照相关要求,确定如下薪资待遇:
1.基本工资:实发工资3000元/人/月,按月发放。
2.绩效工资:600元/人/月,按考核周期发放。按季度或年度进行考核的,绩效工资根据相应的的考核结果,由考核结果对应的月绩效工资标准乘以考核周期核算绩效工资总量。
3.负责缴纳五险一金。
4.统一发放四季制式服装及标识。
五、注意事项
考生需要做好个人防护,根据疫情常态化防控要求,在笔试、面试等环节均需要查验“健康码”,提交《疫情防控个人健康信息承诺书》,并经现场测量体温正常(37.3℃以下)后,方可参加。
咨询电话:0312-7907778 0312-7907779
(咨询时间为工作日9:00-11:30,14:30-17:30)
详情登录
http://www.hbrc.gov.cn/news/00-80-67-1-12/1319.html