看电视
2017年的网络剧市场保持进击姿态,呈现出了“大年”气象。“看电视”从八个关键词出发,梳理2017年网剧行业变迁。
文 | 叶实
电视剧行业向来有“大年”“小年”的划分,这并非是一个边界清晰的定义,却可以大致描绘一年内电视剧发展留下的直观印象。在不少业内人士看来,2017年可以算作是电视剧的“大年”。
这个判断并非是来自产量和收视数据,而是依据高口碑和高话题剧集出现密度而言,《鸡毛飞上天》《人民的名义》《白鹿原》《我的前半生》《军师联盟》《那年花开月正圆》等剧集,成为这一年影像画卷中浓墨重彩的一笔。
参照这个评价标准,2017年的网络剧市场同样保持着进击姿态,呈现出了“大年”气象。
2017年,网络视频用户规模5.65亿,用户使用率为75.2%。与2016年底相比,用户规模增长2026万人,增长率为3.7%,增速超过整体网民,增速明显提升。
在更加庞大的用户群体支撑和雄厚资本的助力下,“网台平权”甚至“以网为主”成为新的产业语境,在此背景下2017年的网络剧也呈现出了一派繁荣之势,无论是剧集*放播**量、口碑度还是产业动态,都出现了向好的变化。本文将从八个关键词出发,力图纲举目张梳理出2017年网剧行业变迁。
提质减量:
总量下降,*放播**量飙升,高分剧递增
从数量上看,2017年全网上线网络剧213部,相比2016年的260部和2015年的379部,继续呈下降态势。近几年,电视剧市场产能过剩现象较为严重,总集数始终维持在15000集。
“总量控制”是总局对全国电视剧的调控措施,以此遏制电视剧产量的泡沫式增长,因此,网剧总量下降在目前产业环境中也是向好的信号。
对于视频平台来说,不再以量取胜也体现了对网剧业“二八法则”的再认识。根据中国网络视听发展研究报告,2017年*放播**量TOP20的网络剧全年累积*放播**量高达610.54亿次,贡献了网络剧总*放播**量(1237亿次)的近一半。

头部剧集在收割流量上具有难以比拟的吸附力,因此2017年视频平台普遍将主要重心放在头部精品和“腰部”细分内容中。
数据显示,尽管网剧体量下降,但流量却呈上涨态势,2017年整体流量较去年增长20%,共有25部网剧*放播**量超10亿次,*放播**量破40亿的网剧达5部,《热血长安》破百亿。相比2016年*放播**量超过10亿次的仅有8部,2017年网剧流量收割能力提升。

根据猫眼数据统计,2017年网剧*放播**量的Top10分别为《热血长安》《海上牧云记》《将军在上》《大话西游之爱你一万年》《春风十里不如你》《白夜追凶》《双世宠妃》《天泪传奇之凤凰无双》《致我们单纯的小美好》《镇魂街》。

而在剧集评价上,2017年高口碑网剧相比往年也有了明显增多,在2017年豆瓣评分Top10 的剧集中网剧占据四席,包括《白夜追凶》《无证之罪》《河神》《一起同过窗2》。
其中,10部剧《白夜追凶》《无证之罪》《你好,旧时光》《河神》《杀不死》《虎啸龙吟》《海上牧云记》《一起同过窗2》《我叫黄国盛》《花间提壶方大厨》豆瓣评分超过8分。
相比2016年豆瓣超过8分网剧只有6部《最好的我们》《鬼吹灯之精绝古城》《余罪》《一起同过窗》《遇见王沥川》《画江湖之不良人》,2017年网剧得到了更多用户的好评。因此,宏观来说,2017年网络剧呈现出了数量下行,以质取胜的景观,在制作质感和主题深度上,已经达到了与电视剧不分轩轾的水准。
题材创新:
悬疑、青春双翼齐飞,“小而美”细分题材有突破
仅从上线数量来看,2017年各平台网络剧类型最多的分别为都市、古装和悬疑题材,但从*放播**量和口碑度来看,2017年影响力最大的无疑是悬疑探险类和青春校园类。
悬疑探险题材是当下网络剧与电视剧形成题材分野的主要类型,也是孵化网剧爆款的重要阵地,此前的《无心法师》《心理罪》《余罪》《法医秦明》《老九门》等都曾掀起过热潮。
2017年,悬疑类探险题材再度成为网络剧出尽风头的类型,有数据显示,2017悬疑题材占网剧播出总量的11%,《河神》《白夜追凶》《无证之罪》《无心法师2》《杀不死》等精品力作也层出不穷。

相比往年,2017年悬疑类网剧的一个突破在于,不再仅靠题材红利取胜,而是真正凭借硬桥硬马的扎实制作获得好评,过去几年悬疑涉案剧下架风波不断,但在2017政策趋紧的背景下,这些影响广泛的悬疑剧却全都未受监管影响,这是值得肯定的突破。
2017年另一个形成创作气候的类型是青春校园题材。从数量上看,2017年青春校园题材网剧总数达42部,远超2016年的19部。《春风十里不如你》《你好,旧时光》《致我们单纯的小美好》《一起同过窗2》等剧不仅*放播**量不俗,并且取得了较高的口碑评价,豆瓣评分基本都过8分。

2017年青春题材网剧也呈现出审美取向上的集体转型。过去几年青春剧渲染的车祸、堕胎、打架等狗血离奇情节,在2017年的创作中得到了“拨乱反正”。
《你好,旧时光》《致我们单纯的小美好》《一起同过窗2》等同期上线的作品,均以阳光向上、暖心治愈的调性吸引用户,强调“还原青春本来的样子”,这是2017年该类型创作上的最大变化。
此外,2017年全网还涌现出了众多小成本、高口碑的“小而美”网剧,凭借多元化的细分题材聚合了众多圈层用户。
如将轻喜剧与悬疑融合的古装美食题材网剧《花间提壶方大厨》,出奇制胜的“狗血+甜宠”剧《双世宠妃》,黑色幽默风格的罪案剧《杀不死》,律政题材《盲侠大律师》,社会话题类《寻人大师》,软科幻古装剧《颤抖吧,阿部!》等,这些剧集凭借题材创新和精心制作,在细分市场中找到了一席之地。
美剧模式:
“周播+季播”、短剧集或成网剧主流模式
“美剧模式”也是2017年网剧行业的关键词,这个词最先是由易凯资本王冉在2017年初的一篇长文中提到,认为“未来的网剧会以美剧模式为主”。随后,爱奇艺创始人、CEO龚宇在中国电视剧年会上提出“美剧模式会成为超级网剧的主流模式”,而在柠萌影业创始人苏晓一年一度的“电视剧十问”中,也认为美剧模式会成为视频网站剧集播出的主流模式。
事实上,相比王冉侧重于从叙事、主题、人物等创作层面强调对美剧的借鉴,龚宇和苏晓的观点则是从制播方式等运营层面来讨论,并非创作指导,他们的观点在更广泛层面取得了普遍认同。
按照龚宇的界定,“美剧模式”就是周播+季播,减少集数,拉长一集片长,增加单集投资。具体的内容标准上,以12集为一季,每集45分钟,鼓励高投入的超级网剧每集60分钟,甚至更长;播出方式上,针对收费用户一次性上线,针对免费用户可能是每周播一集到四集,是否在电视台播出不重要。

而之所以将“美剧模式”作为网剧的运营选择,主要考虑的是电视剧和网络剧正在形成区隔的商业模式。
电视剧盈利模式是to B的广告收入,靠电视剧时段和时长定价,在这一基本商业逻辑下,国产剧注水严重,如96集的《武媚娘传奇》、81集的《芈月传》、90集的《如懿传》等,许多剧集情节拖沓,虎头蛇尾致使观赏体验越来越差。
而尽管网剧目前也依赖广告收入,但其未来主流商业模式将是用户付费的to C模式,因此,内容品质和用户体验将被放在首要位置。
不过,对于“美剧模式”行业也不乏质疑的声音。如大优酷事业群总裁杨伟东在去年优酷秋*会集**上,就公开表示优酷不会照搬“美剧模式”和“韩剧模式”,而在探索“中国式季播剧”,篇幅会以每季24+/36+/48+集为主。
对行业来说,究竟是“美剧模式”成主流,还是“中国式季播”占上风尚需要2018年市场的进一步反馈。
电影质感:
付费视频增长率远超电影票房,网剧成电影人新掘金地
知名电影人和电影机构入局网剧,也是2017年不容忽视的产业景观。在去年六月的爱奇艺世界大会上,韩三平、冯小刚、周星驰、唐季礼等知名电影制作人纷纷透露了试水网剧的计划。
去年下半年,由导演管虎执导的《鬼吹灯之黄皮子坟》,《寻龙诀》《风声》制片人陶昆担任出品的《河神》,以及韩三平监制的《无证之罪》等作品次第上线播出,获赞不少。
此外,冯小刚监制的《剑王朝》、徐静蕾监制的《同学两亿岁》、周星驰监制《西游降魔篇》、王晶导演的《卫斯理传奇》等网剧项目,都已经先后立项制作,2018年电影人操盘网剧项目或将迎来一个小高潮。

电影人积极布局网剧业,最主要是看到了网络视频行业,尤其是付费视频用户的迅速崛起。根据易凯资本此前发布的数据,中国付费视频用户将从2016年底的不到6000万增长到2020年底的2.2-2.5亿,年复合增长率超过40%,而这个时间内预计中国电影票房的年复合增长率将只有5-10%。
对比之下,网络视频行业的掘金空间远超电影行业。另外,国际顶尖电影导演大卫·芬奇与Netflix合作的《纸牌屋》《心灵猎人》,成为网剧行业的标杆作品,也对国内导演启发不小。
目前看来,知名电影人进入网络剧产业中,带来的是更高投入和更专业的制作,提升了网剧的制作水准。
如《河神》投资过1亿,90%都花在了制作经费上,《鬼吹灯之黄皮子坟》投资也在1亿元左右,尽管观众对剧情评价不一,但电影质感却得到了普遍认同。据悉,王家卫正在操盘的网剧单集投入已达2000万以上,总投资可能过4亿。
超级剧集:
视频平台掌控力强化,渠道不再成为剧集命名依据
视频平台话语权的加重是近年传媒业态的突出特征。在剧集制播方面,2017年视频网站对大剧的掌控力更加强化。《军师联盟》《琅琊榜之风起长林》等大剧,都以“先网后台”的模式实现了网络对电视台的反哺。
数据显示,今年共有9部剧集实现了“先网后台”的排播,《军师联盟》《琅琊榜之风起长林》《海上牧云记》《轩辕剑之汉之云》《极品家丁》等,在这9部作品中,有5部剧集在反哺卫视后被安排在其周播剧场播出。网台同时上线,但网络会员抢先看,是该类剧集排播的典型特征。

视频网站话语权的增大,主要原因就在于其雄厚资本令其在大剧购播中拥有了更多主动权。有数据预测,至2020年,头部剧单集售价电视版权最高可达1300万一集,而网络版权最高可达2700万一集,在优质剧集竞标中,视频网站底气明显更足。
另一方面,视频网站付费会员的快速增长,让更多剧集制作方看到了一个巨大蛋糕的成型,2017年视频网站付费剧数达到121部,相比去年翻了一倍,同时整个付费市场规模推算已经有200亿,并且预估这一规模将在未来两年内有望突破500亿,500亿这个规模基本上可以比肩广告视频的收入。
因此,对制片方来说,迅速试水或可完成对市场的提前布局。例如,2015年《琅琊榜》刚刚播完风头正盛的时候,关于《琅琊榜2》版权天价也成为坊间热议的话题。

而该剧制片人侯鸿亮就表示,“外界很多人都在猜测《琅琊榜2》的价格,各方出的价格也确实比我想象中高很多,但事实上,我没有接受最高价的那一位。而是想尝试新的播出方式。”最终,《琅琊榜之风起长林》也于2017年登陆爱奇艺,采取会员抢先看播出模式。
在此背景下,越来越多的行业人士也意识到以渠道名称界定剧集已经越来越不合时宜。事实上,二者仅在题材取向和目标受众略有区隔外,在影视表达语法上并无任何本质差别,所谓“网感”更像是营销噱头而非创作本体特征,渠道载体已经不能成为划分剧集分类的标准。
因此,在2017年,苏晓、杨伟东等业内人士都提出应当以“剧集”概念统一定义电视剧与网络剧,“未来,当一部剧集的成本变得很大的时候,发行剧的端口就会变得更加多样化,不能再定义成它是电视剧还是网剧。所以整体来讲,我们认为‘剧集’这个词更加精准。”
创意中插:
在线视频广告增长32.3%,“广告+剧情”盈利空间大
对比付费视频用户的迅猛飙升,在线视频广告市场的增长也有目共睹。据统计,2017年中国在线视频广告市场规模约496亿元,相较2016年增长了32.3%,依照这个增长速度,2018年,在线视频广告收入或将超过500亿元。
在线视频广告的增长,核心原因自然是网络视频平台影响力的扩大以及体量庞大、制作上乘的优质内容,得到了广告主的认可,同时,视频网站天然的大数据优势,可以更加有效的实现精准营销,而压屏广告,弹幕,植入等基于内容的广告玩法,也推动了这个市场的扩容。
其中,强调广告与剧情深度融合的创意中插广告,在2017年网络剧广告营销中得到了更加普遍的应用。这种广告形式区别于贴片广告,多出现于剧集中间,广告演员也是剧中演员,内容与剧情也有一定贴近,广告也是由剧组而非广告公司拍摄制作。
创意中插最早始于《暗黑者》,真正大规模应用并受到行业关注是在2016年的《老九门》,2017年的网络剧乃至网台联动剧中,开始大规模启用,《鬼吹灯之精绝古城》《河神》《军师联盟》《楚乔传》《醉玲珑》《琅琊榜之风起长林》《外科风云》《求婚大作战》等剧,都有各种“脑洞大开”的创意中插情节。

据悉,创意中插广告的价钱也在水涨船高,从《暗黑者》时一条只能卖到50万元,到如今一般报价是150万元/条-200万元/条,2017年创意中插市场规模已经突破10亿。
不过创意中插的实际效果,现在还不够明朗。中插时间越来越长、中插节点选择随意性很大,都让不少用户对这种广告形式形成排斥。根据新浪娱乐的调查,41.1% 的网友表示“看到创意中插广告就反感,会影响观剧热情”,这个数字并不小。这些问题都将成为2018年,平台方与片方在设置创意中插广告时,应当考虑的问题所在。
网剧出海:
*局破**欧美市场,网剧成对外传播新利器
中国文化对外传播已经上升为国家战略之一,在众多文化形态中,电视剧因其特有的视听优势,又成为对外传播的重点。“国剧出海”也是近年来行业的关键词之一。
而一个略显尴尬的事实则在于,目前国产剧输出海外的基本为亚非拉的第三世界国家,对于占据文化主导地位的欧美国家,中国电视剧进驻缓慢。不过,这个局面正在通过国产精品网剧的“出海”,得到一定程度的改观。
2017年12月,年度爆款网剧《白夜追凶》被美国流媒体巨头Netflix买下,几乎同时,爱奇艺网络剧《河神》《无证之罪》及网络大电影《杀无赦》,也将其海外版权售于Netflix。

相比电视剧而言,网剧在海外传播方面有着更加明显的渠道优势。此前就有业内人士表示,随着网络剧向精品化方向发展,网剧可能成为“国剧出海”的另一个主角,甚至可能比传统电视剧更早形成规模化出海的趋势。
当然,仅从目前来看,网剧出海也只是迈出了关键的第一步。在数量上还不成气候,传播效果也没有直观反馈。未来,如何在网络剧的题材、叙事、主题深度等方面,寻求更加普适性的表达,还是创作者思考的命题。
监管收窄:
网台统一标准,讲导向成网剧重要命题
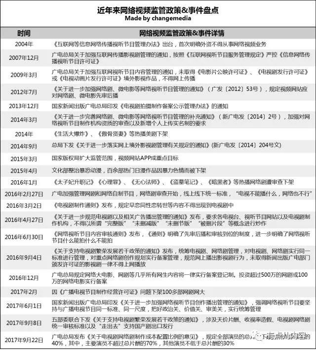
2017年,整个网络视频行业都呈现出监管强化的趋势。落实到网络剧层面,同样呈现出政策收窄的态势。

2016年12月,*电总广局**就开始对网生内容推行“备案登记制”,覆盖投资超过500万的网络剧和超100万的网络电影,在2017年年初,腾讯视频、爱奇艺等平台依照规定对“缺证”网剧集中下架处理。“备案登记制”无疑让网络剧行业更加秩序化,因此在2017年全年过程中,因播出内容触碰红线而被处理的网剧,相比2016年已大幅缩减。
在十九大召开之前,五部委联合下发的《关于支持电视剧繁荣发展若干政策的通知》,再度强调按照媒体融合的总体思路,对电视剧、网络剧实行同一标准进行管理,强调对重点网络剧创作规划实行备案管理,鼓励优秀电视剧制作机构积极投入网络剧制作,提升网络剧整体创作水平等。
随后,中国广播电影电视社会策划联合会电视制片委员会等多个行业协会联合发布《关于电视剧网络剧制作成本配置比例的意见》,要求要把演员片酬比例限定在合理的制作成本范围内,全部演员的总片酬不超过制作总成本的40%,其中,主要演员不超过总片酬的70%,其他演员不低于总片酬的30%。

十九大召开前后,众多互联网*党**支部先后成立,而主流视频网站负责人也先后在多个行业论坛中,表态对主旋律、正能量价值观念和文化自信、文化自觉的国家理念积极弘扬。
作为网络视频主要内容形态的网络剧,在未来制作中,如何将导向意识和家国观念融入其中,已经成为平台方和制作方都要考虑的重要命题。
看电视原创,转载请联系授权
欢迎关注“看电视”!
深度行业透视、独到客观评论、新鲜内幕资讯
广电行业、文娱产业资深媒体人运营打理
看电视,就是要做有品格、有思想、有见识的内容行业自媒体。