文l 小咔
这几天小咔翻来覆去的想啊,到底要不要写百雀羚呢。

因为毕竟是个老牌国货,而且也是国货之光的代表,但是因为经历了李佳琦事件,百雀羚虽然名声又上升一步但是口碑也整体下滑了,还被群嘲"百鸽灵" 但是仔细想想双十一那波骚操作还真是可以,买一盒面膜送四盒????

很多用户在只买了一盒面膜的情况下却收到了四盒,还以为是买错了,不得不说百雀羚今年营销棒棒棒。反正小咔大跌眼镜,太豪了买不起买不起,当然了小咔再一次后悔,这也是在双十一之后才知道的,双十一我根本就没有去买,之前错过了兰蔻跟雅诗兰黛的赠品,现在又错过了百雀羚的大方营销,小咔是真的想哭。
但是作为“国货之光”的百雀羚到底好不好用?小咔今天真的想扒一扒,因为之前并没有去扒国货,百雀羚还真的是作为我的第一扒出现在这里,希望能给各位带来希望吧。
说到百雀羚我们就不得不说它的哪些知名度比较高的几款单品了。
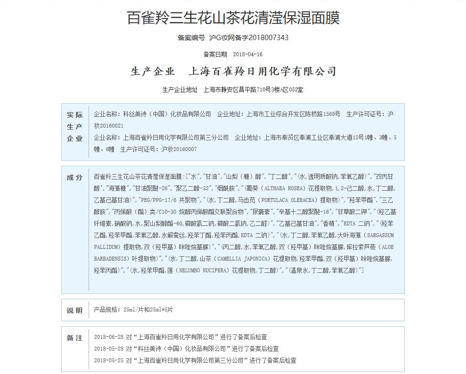
① 百雀羚三生花山茶花补水保湿面膜

三生花系列那是真的很火了,也是百雀羚的中低端系列的代表系列,号称:超强保湿
emmmm看看吧
用四个字来形容:平平无奇
小咔感觉是真的特别爱用平平无奇呢。

点击查看高清大图
甘油、丁二醇、山梨醇、双丙甘醇、海藻糖、甘油聚醚-26组成的主保湿体系,大小保湿分子都比较全,而且大分子的保湿力还是不错的体系下, 证明了这款确实保湿OK,添加了低浓度的烟酰胺,含量不高,处在起效含量左右,效果需要长敷见效。
防腐体系,小咔只能说.......
尼泊金酯防腐剂但是含量是肯定不高的,而且像是面膜这种驻留时间不长的产品,防腐剂其实没有必要像水乳霜那样的高含量防腐用量,但是小咔是真的贼不喜欢乙二醛这个防腐剂
这个防腐剂争议真的很大, 一般来说配方师是不会用的,并且欧美那边是绝对不会用这种成分的,一个不清不楚的防腐剂,安全性并没有被证明,但是可以证明的是它的渗透性与杀菌性是都不错的,也就是说即使在含量低的情况下也会导致肌肤敏感,一般像是这种成分,我们在复配化妆品的时候是不会用的,也就是尼泊金酯类苯氧乙醇等较为安全或杀菌性好但是含量低的防腐剂。
三生花山茶花面膜成分表后面的几个成分基本上就是看看的了, 没有什么实际意义,含量很低,而且都是些高含量起效的成分,像是山茶花、藻提取物、莲花提取物,基本就不要想这么低含量能有什么大作用了。
不过整体体系里面,用到了尿囊素与甘草酸二钾舒缓,刺激性也是降低了很多,那么就会中和刺激性,也就是说......只看保湿效果了,这款保湿还OK,整体体系也都OK。
适合的人群也比较广,基本上不是重敏肌,对于面膜功效要求不高的,这款差不多就能满足你了。
② 百雀羚控油保湿乳液

小咔看到这个名字的时候其实有那么一丢丢的想笑。

要么是这款乳液保湿效果不好才取的这个名字,要么就是什么黑科技,但是当我看到成分表的时候,emmm 我选择前者

点击查看高清大图
甘油、矿油作为油脂类保湿剂,没有复配丁二醇丙二醇等醇类小分子保湿剂,我就知道这款乳液质地注定不平凡。
甘油硬脂酸酯、PEG-100硬脂酸酯、*脂矿**、鲸蜡硬脂醇,这几种封闭性成分一起上,质地不厚重才怪,小咔都觉得采用的工艺也是油包水的工艺了, 这种配方是油痘肌不适合的一种配方,高强封闭性加高油脂含量,油痘肌很容易们都。
其实老实来讲,很多国货其实都不适合油痘肌去使用,因为国内大部分的护肤品都是采用的高强封闭成分搭配油包水的工艺,质地也都略微厚重不清爽,当然也不乏好用的,但是百雀羚这个品牌真的对油痘肌不太友好,水乳都很滋润,更像是为中老年准备的品牌。
添加了CI42090(蓝)+CI19140 (黄)着色剂,也就是说乳液呈绿色,但是应该是浅绿色的那种。
防腐体系也很“传统” DMDM乙内酰脲+碘丙炔醇丁基氨甲酸酯+羟苯甲脂+羟苯丙酯+水杨酸+丁强甲苯,整体真的很旧了,尤其是第一个用的DMDM甲醛释放体,-11°C时就会释放甲醛达到防腐,小咔反正一般是避免的,尤其是在冬天的北方,-11°C轻轻松松就达到了,而百雀羚这款乳液还很滋润,也就意味着夏天用会很油腻。

太厚重,不适合油痘肌去使用,就是控油......就不要想了,虽然烷类成分添加的含量还是蛮多的,但是依旧抵挡不了那油腻腻的感受。适合比较偏干的肌肤跟熟龄肌肤去使用,因为滋润度很高么, 所以...... 油痘肌就尽量避免百雀羚的水乳霜吧,体系都差不都,面膜倒是可以用一用。
像是百雀羚经典的冷霜跟护唇油小咔还是蛮喜欢的, 但是今年百雀羚口碑严重下滑,甚至还有网友说: 百雀羚再也不是之前的百雀羚了,也不是国货之光了。
但小咔觉得还好,毕竟百雀羚的研发团队是国内数一数二的,好产品还是挺多的,面膜至少小咔还是挺喜欢的,但是抗衰也确实赶不上欧美,论肤感也赶不上日系,对于油痘肌不太友好,国内油痘肌还是占比还是挺高的。
就酱~
小咔爱你们
关注我,了解更多时尚美妆资讯,带你了解更多专业护肤知识,还不快关注?
——END——