数的认识
1、整数【正数、0、负数】
一、一个物体也没有,用0表示。0和1、2、3……都是自然数。自然数是整数。
二、最小的一位数是1,最小的自然数是0。
三、零上4摄氏度记作+4℃;零下4摄氏度记作-4℃。“+4”读作正四。“-4”读作负四。 +4也可以写成4。
四、像 +4、19、+8844这样的数都是正数。像-4、-11、-7、-155这样的数都是负数。
五、0既不是正数,也不是负数。正数都大于0,负数都小于0。
六、通常情况下,比海平面高用正数表示,比海平面低用负数表示。
七、通常情况下,盈利用正数表示,亏损用负数表示。
八、通常情况下,上车人数用正数表示,下车人数用负数表示。
九、通常情况下,收入用正数表示,支出用负数表示。
十、通常情况下,上升用正数表示,下降用负数表示。

2、小数【有限小数、无限小数】
一、分母是10、100、1000……的分数都可以用小数表示。一位小数表示十分之几,两位小数表示百分之几,三位小数表示千分之几……
二、整数和小数都是按照十进制计数法写出的数,个、十、百……以及十分之一、百分之一……都是计数单位。每相邻两个计数单位间的进率都是10。
三、每个计数单位所占的位置,叫做数位。数位是按照一定的顺序排列的。
四、小数的性质:小数的末尾添上“0”或去掉“0”,小数的大小不变。
五、根据小数的性质,通常可以去掉小数末尾的“0”,把小数化简。
六、比较小数大小的一般方法:先比较整数部分的数,再依次比较小数部分十分位上的数,百分位上的数,千分位上的数,从左往右,如果哪个数位上的数大,这个小数就大。
七、把一个数改写成用“万”或“亿”作单位的数,在万位或亿位右边点上小数点,再在数的后面添写“万”字或“亿”字。
八、求小数近似数的一般方法:1先要弄清保留几位小数;2根据需要确定看哪一位上的数;3用“四舍五入”的方法求得结果。
九、整数和小数的数位顺序表:

3、分数【真分数、假分数】
一、把单位“1”平均分成若干份,表示这样的一份或几份的数叫做分数。表示其中一份的数,是这个分数的分数单位。
二、两个数相除,它们的商可以用分数表示。即:a÷b=a/b(b≠0)
三、小数和分数的意义可以看出,小数实际上就是分母是10、100、1000…的分数。
四、分数可以分为真分数和假分数。
五、分子小于分母的分数叫做真分数。真分数小于1。
六、分子大于或等于分母的分数叫做假分数。假分数大于或等于1。
七、分子和分母只有公因数1的分数叫做最简分数。
八、分数的基本性质:分数的分子和分母同时乘或除以相同的数(零除外),分数的大小不变。
九、小数的性质和分数的基本性质一致的,应用分数的基本性质,可以通分和约分。
4、百分数【税率、利息、折扣、成数】
一、表示一个数是另一个数的百分之几的数叫做百分数。百分数也叫百分率或百分比,百分数通常用“%”表示。
二、分数与百分数比较:

三、分数、小数、百分数的互化。
(1)把分数化成小数,用分数的分子除以分母。
(2)把小数化成分数,先改写成分母是10、100、1000……的分数,再约分。
(3)把小数化成百分数,先把小数点向右移动两位,然后添上百分号。
(4)把百分数化成小数,先去掉百分号,然后把小数点向左移动两位。
(5)把分数化成百分数,先把分数化成小数(除不尽时通常保留三位小数),再把小数化成百分数。
(6)把百分数化成分数,先把百分数改写成分数,能约分的要约成最简分数。
四、熟记常用三数的互化。
五、
1、出勤率表示出勤人数占总人数的百分之几。
2、合格率表示合格件数占总件数的百分之几。
3、成活率表示成活棵数占总棵数的百分之几。
六、求一个数比另一个数多百分之几,就是求一个数比另一个数多的占另一个数的百分之几。
七、1、多的÷“1”=多百分之几 2、少的÷“1”= 少百分之几
八、应得利息是税前利息,实得利息是税后利息。
九、利息 = 本金 × 利率 × 时间
十、应得利息 -利息税 = 实得利息
十一、几折表示十分之几,表示百分之几十;几几折表示十分之几点几,表示百分之几十几。
十二、
1、原价×折扣=现价
2、现价÷原价=折扣
3、现价÷折扣=原价
十三、几成表示十分之几表示百分之几十;几成几表示十分之几点几,表示百分之几十几。
5、因数与倍数【素数、合数、奇数、偶数】
一、4 × 3 = 12,12是4的倍数,12也是3的倍数,4和3都是12的因数。
二、一个数最小的倍数是它本身,没有最大的倍数。一个数倍数的个数是无限的。
三、一个数最小的因数是1,最大的因数是它本身。一个数因数的个数是有限的。
四、5的倍数:个位上的数是5或0。
2的倍数:个位上的数是2、4、6、8或0。2的倍数都是双数。
3的倍数:各位上数的和一定是3的倍数。
五、是2的倍数的数叫做偶数。不是2的倍数的数叫做奇数。
六、一个数,如果只有1和它本身两个因数,这样的数就叫做素数(或质数)。
七、一个数,如果除了1和它本身还有别的因数,这样的数就叫做合数。
八、在1—20这些数中: (1既不是素数,也不是合数)
奇数:1、3、5、7、9、11、13、15、17、19。
偶数:2、4、6、8、10、12、14、16、18、20。
素数:2、3、5、7、11、13、17、19。(共8个,和为77。)
合数:4、6、8、9、10、12、14、15、16、18、20。(共11个,和为132。)
九、最小的奇数是1,最小的偶数是0,最小的素数是2,最小的合数是4。
十、如果两个数是倍数关系,则大数是最小公倍数,小数是最大公因数。
十一、如果两个数只有公因数1,则最大公因数是1,最小公倍数是它们的乘积。

数的运算
1、计算法则【整数、小数、分数】
一、计算整数加、减法要把相同数位对齐,从低位算起。
二、计算小数加、减法要把小数点对齐,从低位算起。
三、小数乘法:
1、先按整数乘法算出积是多少,看因数中一共有几位小数,就从积的右边起数出几位,点上小数点。
2、注意:在积里点小数点时,位数不够的,要在前面用0补足。
四、小数除法:
1、商的小数点要和被除数的小数点对齐;
2、有余数时,要在后面添0,继续往下除;
3、个位不够商1时,要在商的整数部分写0,点上小数点,再继续除。
4、把除数转化成整数时,除数的小数点向右移动几位,被除数的小数点也要向右移动几位。
5、当被除数的小数位数少于除数的小数位数时,要在被除数的末尾用0补足。
五、一个小数乘10、100、1000……只要把这个小数的小数点向右移动一位、两位、三位……
六、一个小数除以10、100、1000……只要把这个小数的小数点向左移动一位、两位、三位……
七、分数加、减法:1同分母分数相加减,把分子相加减,分母不变。2异分母分数相加减,要先通分化成同分母分数,然后再相加减。
八、分数大小的比较:1同分母分数相比较,分子大的大,分子小的小。2异分母的分数相比较,先通分然后再比较;若分子相同,分母大的反而小。更多学习资料请关注ABC微课堂
九、分数乘分数,用分子相乘的积作分子,分母相乘的积作分母。
十、甲数除以乙数(0除外),等于甲数乘乙数的倒数。
2、四则运算关系

3、两个规律
一、除法的商不变规律:被除数和除数同时乘或除以相同的数(0除外),商不变。
二、乘法的积不变规律:如果一个因数乘几,另一个因数则除以几,那么它们的积不变。
4、简便计算



5、数量关系


式与方程
用字母表示数
一、在一个含有字母的式子里,数字和字母、字母和字母相乘时,中间的乘号可以记作“· ”,也可以省略不写。在省略数字与字母之间的乘号时,要把数字写在字母的前面。
二、2a与a2意义不同:2a表示两个a相加,a2表示两个a相乘。即:2a=a+a,a2= a×a。
三、用字母表示数:
①用字母表示任意数:如X=4 a=6
②用字母表示常见的数量关系:如s=vt
③用字母表示运算定律:如a+b=b+a
④用字母表示计算公式:S=ah
方程与等式
一、含有未知数的等式叫做方程。
二、使方程左右两边相等的未知数的值,叫做方程的解。
三、求方程的解的过程,叫做解方程。
四、方程和等式的联系与区别:

五、等式的基本性质(一): 等式两边同时加上(或减去)一个相同的数,所得结果仍然是等式。
六、等式的基本性质(二): 等式两边同时乘(或除以)一个不等于零的数,所得结果仍然是等式。
七、列方程解应用题的一般步骤:
①弄清题意,找出未知数并用X表示。
②找出应用题中数量间的相等关系,并列出方程。
③求出方程的解。更多学习资料请关注ABC微课堂
④检验或验算,写出答案。
正比例与反比例
比和比例
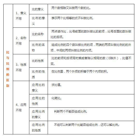
一、比和比例的联系与区别:

二、比同分数、除法的联系与区别:

三、求比值与化简比的区别:

四、化简比:
①整数比的化简方法是:用比的前项和后项同时除以它们的最大公约数。
②小数比的化简方法是:先把小数比化成整数比,再按整数比化简方法化简。
③分数比的化简方法是:用比的前项和后项同时乘以分母的最小公倍数。
五、比例尺:我们把图上距离和实际距离的比叫做这幅图的比例尺。
六、比例尺=图上距离︰实际距离 比例尺 = 图上距离 / 实际距离
正比例、反比例
一、正比例:两种相关联的量,一种量变化,另一种量也随着变化,如果这两种量中相对应的两个数的比值(也就是商)一定,这两种量就叫做成正比例的量,它们的关系就叫做正比例关系。
二、反比例:两种相关联的量,一种量变化,另一种量也随着变化,如果这两种量中相对应的两个数的积一定,这两种量就叫做成反比例的量,它们的关系就叫做反比例关系。
三、正比例与反比例的区别:
