
最近小编发现很多财务人员对增值税发票的审核中,没有关注的备注栏的存在,再次小编提醒您,营改增后增值税发票的备注栏不再是一个可有可无的存在,随着营改增政策对备注栏的规定,它的存在越来越重要,不信您看小编搜集的相关风险政策:
1、增值税:根据《中华人民共和国增值税暂行条例》第九条规定,纳税人购进货物、劳务、服务、无形资产、不动产,取得的增值税扣税凭证不符合法律、行政法规或者国务院税务主管部门有关规定的,其进项税额不得从销项税额中抵扣。
2、企业所得税:根据《国家税务总局关于发布<企业所得税税前扣除凭证管理办法>的公告》(国家税务总局公告2018年第28号)第十二条规定,企业取得私自印制、伪造、变造、作废、*票开**方非法取得、虚开、填写不规范等不符合规定的发票,以及取得不符合国家法律、法规等相关规定的其他外部凭证,不得作为税前扣除凭证。
3、土地增值税:根据《国家税务总局关于营改增后土地增值税若干征管规定的公告》(国家税务总局公告2016年第70号)第五条规定,营改增后,土地增值税纳税人接受建筑安装服务取得的增值税发票,应按照《国家税务总局关于全面推开营业税改征增值税试点有关税收征收管理事项的公告》(国家税务总局公告2016年第23号)规定,在发票的备注栏注明建筑服务发生地县(市、区)名称及项目名称,否则不得计入土地增值税扣除项目金额。
4、罚则:根据《中华人民共和国发票管理办法》第三十五条规定,违反本办法的规定,有下列情形之一的,由税务机关责令改正,可以处1万元以下的罚款;有违法所得的予以没收:(一)应当开具而未开具发票,或者未按照规定的时限、顺序、栏目,全部联次一次性开具发票,或者未加盖发票专用章的。。。。。
所以,如果您还是懵懵懂懂的,那赶紧看一遍小编的梳理,规范一下您的发票,减少企业风险吧!
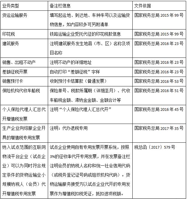
一、企业自行开具增值税发票的备注栏的处理

增值税发票的备注栏都应该写什么?
特别提醒:
1、转让不动产除了备注栏注明不动产的详细地址外,同时应在发票“货物或应税劳务、服务名称”栏填写“不动产名称”及“房屋产权证书号码”(无房屋产权证书的可不填写),“单位”栏填写“面积”单位。
2、已缴纳营业税补开发票
备注栏填写:“根据11号公告补开”或“根据18号公告补开”字样、原地税预缴税款的完税凭证号(或缴款书字轨及编号),以及原营业税收入确认凭证编号。
特别提醒:2016年5月1日前发生的营业税涉税业务,需要补开发票的,可于2017年12月31日前开具增值税普通发票(税务总局另有规定的除外)。
依据:《国家税务总局关于进一步明确营改增有关征管问题的公告》(国家税务总局公告2017年第11号)第七条、《关于做好补开增值税普通发票有关问题的通知》(重庆市国家税务局营改增领导小组办公室2016 年5月4日发布)
二、税务机关*开代**增值税发票的备注栏的处理
1、备注栏内注明纳税人名称和纳税人识别号。
2、税务机关为跨县(市、区)提供不动产经营租赁服务、建筑服务的小规模纳税人(不包括其他个人),*开代**增值税发票时,在发票备注栏中自动打印‘YD’字样。
3、税务机关为纳税人*开代**建筑服务发票时应在发票的备注栏注明建筑服务发生地县(市、区)名称及项目名称。
4、税务机关为个人保险代理人汇总*开代**增值税发票时,应在备注栏内注明“个人保险代理人汇总*开代**”字样。
5、税务机关为出售或出租不动产*开代**发票时,备注栏填写销售或出租不动产纳税人的名称、纳税人识别号(或者策划机构代码)、不动产的详细地址;按照核定计税价格征税的,“金额”栏填写不含税计税价格,备注栏注明“核定计税价格,实际成交含税金额×××元”。
6、差额征税*开代**发票,通过系统中差额征税*票开**功能,录入含税销售额(或含税评估额)和扣除额,系统自动计算税额和金额,备注栏自动打印“差额征税”字样。
税务机关在*开代**增值税普通发票以及为其他个人*开代**增值税专用发票的备注栏上,加盖税务机关*开代**发票专用章。
依据:税总货便函〔2017〕127号(增值税发票开具指南)
三、其他情况增值税发票的备注栏的处理
1、现行税收政策规定的“纳税人采取折扣方式销售货物,如果销售额和折扣额在同一张发票上分别注明的,可按折扣后的销售额征收增值税”是指,销售额和折扣额在同一张发票上的“金额”栏分别注明的,可按折扣后的销售额征收增值税。未在同一张发票“金额”栏注明折扣额,而仅在发票的备注栏注明折扣额的,折扣额不得从销售额中减除。
依据:国税函[2010]56号
2、增值税一般纳税人发生真实交易但由于客观原因导致增值税扣税凭证(包括增值税专用发票、海关进口增值税专用缴款书和机动车销售统一发票)未能按照规定期限办理认证、确认或者稽核比对的,经主管税务机关核实、逐级上报,由省国税局认证并稽核比对后,对比对相符的增值税扣税凭证,允许纳税人继续抵扣其进项税额。
纳税人申请办理逾期抵扣时,应报送《逾期增值税扣税凭证抵扣申请单》、逾期增值税扣税凭证复印件等资料。逾期增值税扣税凭证复印件必须整洁、清晰,在凭证备注栏注明“与原件一致”并加盖企业公章,增值税专用发票复印件必须裁剪成与原票大小一致。
依据:国家税务总局公告2011年第50号,国家税务总局公告2017年第36号