大家好,欢迎观看本文——《手把手教你打造爆款H5营销》。
先做一个简单的自我介绍。我是贾子苼,新闻学硕士,当前在刷屏APP从事产品运营工作。
从业两年,我经历的了大大小小10余次H5 营销活动,基本上是每月一次,个人代表作品包括“测测你内心住着怎样的灵魂歌手”,“8道题,了解内心深处的自己”等, 且都取得了相当不错的数据成绩。

在这个过程中,我提升了H5营销策划的技能,积累了H5营销的相关经验,也形成了可复制、可实现的一套方*论法**,故特此与大家做本次课程分享。
说到H5营销,想必大家已经不陌生了。从 2015 开始,H5 营销就成为了互联网公司的公关利器,并跟爆款、刷屏、十万加、朋友圈、冷启动等现象紧密结合在一起。
H5营销界的翘楚、网易传媒文创事业部总经理刘晶在今年的新榜大会上说:“目前H5的生命力是很旺盛的。甚至可以说整个行业里面,有很多的同行在做同样的事情,大家都同样努力。”

企业之所以重视 H5,主要是因为 H5 营销的天然优势。
首先,低成本。H5 营销的策划、设计、开发均可由本公司现有团队完成,占用人力、物力少;
其次,高溢价。一次H5 营销,可以搭载PR 推广、引导*载下**、裂变分享、外部引流等多种功能;
第三,传播快。H5 和社交具有天然的绑定关系,一个适销对路的 H5 会借助社交平台中的私域流量,引爆刷屏。

而站在从业者个人的角度,具备H5 营销的策划能力也十分重要。试想一下,一个只会写公众号的人只能叫小编,而会做H5的小编才能称之为运营。
那么接下来,我将结合个人实践经验,从 H5 营销的认知、创意、内容、设计、推广等方面延展开来,希望对你有所裨益。
本节课程,主要包括四个部分,分别是设定目标、评估创意、策划流程、总结展望,课程中所提到的H5营销的链接我也打包成了一个Excel表格,供大家在课后体验。话不多说,我们直接开讲。

第一 设定目标
尽管一次 H5 营销可以承载多重任务,但也当有主次、有轻重。
在策划之初,一定要找到最重要的核心目标,作为决策依据,每当后续方案摇摆不定的时候,一切以是否有利于核心目标为准。
分类来看,核心目标分为品宣、营销、拉新、促活、公益五类,并分别对应了五种不同的H5营销类型。

先看品宣。
这是 H5 营销活动中最常见、最底层的目的。 其核心目标就是利用一次H5营销使品牌或产品出圈,完成冷启动,让用户产生基本的品牌记忆。
此类H5可以把功能、*载下**、转化等一切因素旁置,而以用户体验为先,以宣传的声量为本。简单说,就是想尽办法让用户爽,以便让TA可以记住你。

此类H5多以最常见的性格测试、创意故事等形式出现,其中网易哒哒团队更是奉献了很多经典案例,比如《测测你的哲学气质》、《你的荣格心里原型》、《你的使用说明书》均属此类;
抖音的《世界名画抖起来了》则是典型的品宣类H5,非常巧妙地把艺术作品都变成了抖音的代言人。
因此,品宣类H5的重点就是,品牌为先,体验为本。
二,营销
以营销为核心目的的 H5,一切向转化看齐。最理想的效果是用户在使用完 H5 之后,能够马上上头,即时付费,迅速购买。此类 H5 多用于商业推广、品牌促销、门票购买等中活动中。
营销目的最原始,但效果也最难达成。很多品牌在做此类H5时吃相难看,恨不能把购买链接怼到用户脸上,而忽视了营销的核心其实是互利。

想让用户购买,H5应当给予用户一定的利益。这个利益,可以是现金、红包,也可以是各种形式的社交货币。
以营销为核心目的的H5,建议采用强交互、强剧情的题材,把营销做的更有创意。这其中比较好的案例,是宝洁在今年1月推出的《过年别再给我送男朋友了!》H5,整个 H5 是典型的场景布置设定,用户根据个人喜好装扮自己的家,满意后分享到社交媒体,再邀请好友给自己送礼物。
用户在h5中既展现了个人的审美意志,又通过分发扩大了社交价值, 而宝洁则在此过程中实现了优惠券的派发和淘宝店的导流。
三,拉新
拉新类H5的目的是引导用户关注、注册、*载下**,是向以前不知道、不了解或者不曾使用过的*在用潜**户推销产品。
而要推销产品,必须要彰显产品的用处,给用户一个关注的理由、*载下**的意义。因此,此类H5必须展现产品功能和实用性。
最常见的是P图类H5,比如天天 P 图的《前世青年照》,天天P图和人民日报合作的军装照等等,让人很直观了解天天P图的功能;

再比如英语流利说推出的《百万配音师》H5,也是强化了英语口语和H5的关系。
当然,这里也要强调,拉新H5一定不能太过牵强。
例如,我司团队曾在9月份策划了《看看你能否识别渣男渣女》的H5。在结果页上,并没有一次性给出测*答案试**,而需要用户*载下** APP 才能查看全部答案。
这样设计的最初考量是用h5带动 App *载下**,但最终数据却是uv1W+,pv4w+,这说明很多用户宁愿自己多尝试几次,得到不同的答案,也不会去*载下**APP,更别说带着不爽的心情去分享测试结果了。
四,促活
促活是产品盘活用户存量的行为,也就是说促活针对的是产品既有的用户。这类H5的目的是保持用户对产品的依存度,同时宣传产品的新功能或新体验。
促活H5是回答用户为什么使用、为什么持续使用以及使用后有什么价值增量的问题。
这类H5 特别适用于成熟的、有一定影响力的产品,他们有丰富、扎实的用户数据,能够在此基础上做出发散性创新。

比如,前不久淘宝的《人生账单》、网易云《年度听歌报告》均属于此类。别看这类H5只是简单的数据归总,但却在其中附加了一层社交价值。
甚至有用户会根据网易云的歌单特别校订了自己的听歌行为,从听凤凰传奇变成了听巴赫,以便让自己今年的年度听歌报告好看一些。
五,公益
公益H5跟品宣类似,但更强调传递公益观念,引发情感共鸣。此类H5多采用故事类题材,以击中用户感情痛点。
但实际地说,公益H5本身也是一种社交符号。当用户把相关内容分享到社交平台后,也能塑造自身善良的形象。

如腾讯公益的《小朋友画廊》、网易的《她挣扎 48 小时后死去,无人知晓》,皆属于此类。
总结一下,本小节主要厘清了H5的核心目标层次,并以此为依据对H5的类别、形式进行了初步认知,搭建了H5的模型架构。
二、评估创意
在明确要干什么之后,就要想怎么干了。在h5构想之初,团队可能会有上百种创意,但这些创意质量参差不齐,甚至很多都无法实践。
因此在上手策划之前,首先要对创意进行评估。这其中的两个基本点就是:让用户爽,或者让用户有面子。延展看来,也就三条标准。

第一,与我相关。
互联网上颠扑不破的真理是,用户只关心自己。哪怕仅仅花三分钟体验一次H5,他也希望这个三分钟花在了自己身上。
在高度去中心化的时代,用户就是传播网络中的分散节点。而要击发这些节点,H5 必须与他本身高度相关。
近两年大火的测试类 H5正是与我相关的代表形式,甚至很多测试可能并不准确,但出于高度的用户相关性,也能取得不错的成绩。
另一方面,与我相关还在于能否塑造用户的社交形象。如上一部分分析,公益类H5就是塑造慈善的形象; 《听歌报告》就是塑造审美形象;而《淘宝账单》则是塑造财富形象和消费形象。
第二,能够出圈
优秀的 H5 要能够在社交网络引发大范围的传播,也就是出圈。这就要求H5尽量降低排他性,弱化职业、年龄、地域等属性的干扰。比如:“全国吃货测试”就是比“四川省吃货测试”更优秀的创意。
同时,H5 还要让用户有分享欲。这点非常重要,如果一个 H5 不能够引发他人的分分享,基本上它会在很早期的阶段就停步了。而激发他分享欲的关键也是那两点:让他爽,或者让他有面子。
第三,有话题度。
一个好的创意还要引发充分的讨论,让用户在在转发和分享之后,迅速完成舆论聚焦。
这一要求可以通过主题设定实现,也可以通借助热点事件完成。比如,我司曾在美剧《致命女人》剧终当天,推出《测测你是致命女人中的谁》H5,借助话题热点,一个本来只是APP 内部的测试,却在微博、豆瓣引发讨论,最终斩获了 15w+UV。
此前,如《测测你是复联中的谁》《测测你是都挺好中的谁》《测测你是长安十二时辰中的谁》,大都延用了此套路。
综上,一个好的创意要做到三点:与我相关,能够出圈,有话题度。要相信,失败的H5各有各的失败,但成功的H5却总是相似的。
三、策划流程(纯干货)
接下来,我将详细介绍H5营销的策划步骤。为了方便大家理解,我会以自己策划的刷屏 联名 咪咕音乐《测测你内心住着怎样的灵魂歌手》为例,全面拆解 H5 的策划流程。
要说明的是,这个h5属于测试类H5,所以课程主要细节会围绕测试类H5展开,但同时也会兼顾其他类H5的策划方式。
话不多说,进入正题。

首先,一个H5策划主要分为十步,分别是:确定主题、选定形式、锚定理论、结果页设计、题目设计、规则设计、UI设计、开发测试、上线推广和数据复盘,下面我们一一来看。
一,确定主题
策划H5首先要确定主题,也就是这个H5是什么主旨,什么内容,什么讯息。可以说主题是H5策划的总要。
一个好的主题,有三点特征:
目的性。要弄清楚H5 的核心目标是什么,具体请结合我讲述的第一部分;
相关性。主题要尽量与自己的品牌或产品相关,一个做金融的企业制作食品类的H5肯定不合适。
话题性。主题要够吸引眼球,引发讨论。比如,你只说对方是一个渣男他可能无感,但你如果说他是一个ROB一样的渣男他就要反思一下了。我渣吗?我跟rob一样渣吗?我也会被自己渣死吗?等等

当然,如果在确定主题时还能能够蹭到热点,就更好了。
结合案例,在策划本次H5时,我们首先跟咪咕音乐明确了联合品宣的核心目标,切实考虑到咪咕音乐的产品内容,也就确定了与音乐相关的主题。且根据开发排期,在本次 H5 开发和上线时,恰逢湖南卫视《歌手》节目的热播,这也为我们提供了一个“蹭热点”的契机。
二,选定形式
有了主题之后,就要想到 H5 用什么形式来呈现,也就是你的H5有什么核心优势。是内容好,设计好,算法好还是功能好。
优势的不同也决定了H5到底是一个工具?一个测试?一个故事?还是一次活动?
在第一部分中我曾讲到,形式要与目标、主题相配合,在这里也再次强调核心优势的重要性。很多人常常忽略团队能力而好高骛远地确定主题,导致项目实现困难而功归一篑。

如上分析,在所有的形式当中,最容易引发现象级传播的就是测试类H5。这不仅因为它与用户高度的相关性,还因为它能最大程度的激发用户的好奇心与分享欲。因此,如果你或你的公司从未策划过H5,或者想要最稳妥地实现宣传目标,那建议选用测试类形式。
案例中,为了确保跟咪咕音乐合作的相对稳妥,我采用了测试类 H5 的基本形式。而后再把品宣目标,测试主题结合在一起,很容易就会联想到“哪一类音乐最能代表你”、“你是哪一类歌手” 、“你的内心住着哪位歌星”等等,再综合适用人群、版权等因素,最终确定了 “你内心住着怎样的灵魂歌手”的创意。
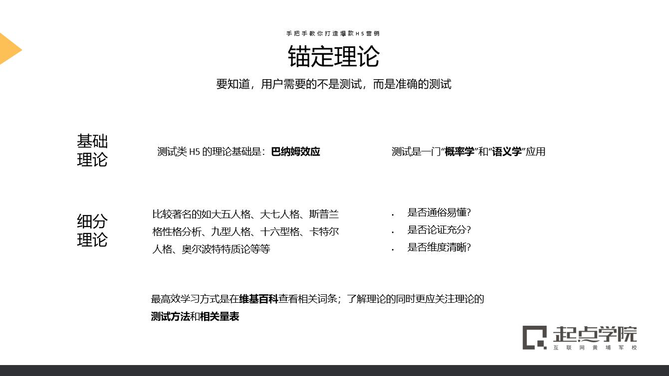
三,锚定理论
H5策划不是简单地请客吃饭,还需要扎实的心理学理论依据做支撑。
很多开发团队在设计时一味贪快,或者把测试想得过于简单,认为只要拍拍脑袋就能设计出一个爆款测试。 结果导致整个 H5 测试理论依据不足,缺乏信度(说服力)和效度(准确性), 最终没能引发传播。
要知道,用户需要的不是测试,而是一次准确的测试。 因此,找到理论依据就非常关键。

拆分来看,理论依据包括两个方面:
一是基础理论
跟星座、算命、职业测评一样,测试类h5也是一个概率学+语义学的学科。说白了就是要用最普通的话说到你的心坎里去。
这也就是巴纳姆效应。它认为每个人都会很容易相信一个笼统的、一般性的人格描述特别适合他,比如处女座的完美主义,金牛座爱财等等。你会看到很多人在做完测试类H5之后说好准,其实只是被巴纳姆效应影响了。
二是分支理论
具体的心理学理论有如大五、大七、斯普兰格、九型人格、十六型格理论、卡特尔人格理论、奥尔波特特质论等等。
但是要判断这个理论能否适用于 H5 测试,也有三条金线。
第一,是否通俗易懂。全世界大多数人都知道佛洛依德,但是谁又能说清楚他的理论依据呢?如果想用弗洛伊德的理论,那显然用户需要一次 2 小时的心理诊疗,而不是 2 分钟的 H5 测试;
第二, 是否论证充分。此处的论证尤其强调定量研究,也就是说这个理论是心理学家通过调查问卷测出来的,是有充分的被试证明了的,而不是心理学家臆想出来的。
这条标准的附加意义是,经过定量研究的理论都是有量表的,可以作为H5的出题参考。比如,《8道题,了解内心深处的自己》H5,就应用了斯普兰格人格理论,我们把斯普兰格问卷的英文量表找了出来,然后逐题翻译,挑选出关键题目,再经过优化后应用到测试的题目之中。
第三,是否维度清晰。就是说这个理论是否把人清晰分类,不重不漏,
比如,我采用的大五人格理论就把人的性格划分成了开放、责任、外向、宜人、神经质五个特征,十六型格理论把人分成了建筑师、指挥官、调停者、守卫者等十六种类型,等等。
满足以上三条标准,基本上就可以应用到 H5 测试中。
这里也给大家一些小TIPs,非常建议大家通过科学上网,在维基百科查看理论的相关词条,其内容和链接基本就能满足你的需求。
四,设计结果页
H5 的设计是从结果页开始的!
H5 的设计是从结果页开始的!
H5 的设计是从结果页开始的!
(重要的事情说三遍)
结果页在一次测试中最后出现,但却是 H5 测试真正的门面,因为用户对H5 的评价、分享大部分取决于结果页的质量;在社交媒体中,曝光最多的也是结果页,新用户会不会参与你的 H5,很大程度上取决于结果页的吸引力。

而结果页的设计主要包含文案和 UI 两个部分,其中文案先于 UI。
文案设计中要考虑三点内容:
首先,结果页上包含哪些要素。
一般情况下,一个完整的测试结果页包括测试主题,用户名称,头像,雷达图, 二维码、品牌 LOGO,结果描述等等,大家可以在我PPT的案例中一一对应。
第二,结果描述细分为 punchline 和结果详解。
Punchline 就是一句话描述,是用户在整个画面中最能记住的话。也就是案例中:“你的旋律多婉转,内心就多自然”这句。
punchline务必简洁、经典,建议从一些小众的文学名句或歌词中搜索和改编。
比如我们做《灵魂歌手》的测试中,有一个结果的punchline就改编自宋冬野《郭源潮》的歌词:与你山前无相见 此后自由伴余生。 大家可以体会一下这个意境。
而结果详解则务必准确、生动,每一句都说道对方的心坎里,一般可用“主题词+解释”的形式构成。当然要注意贴合主题, 把性格描述融入到测试主题当中。
比如案例中,“禀赋:你天资聪颖,学习能力强,能够博采众长,各种乐器都能在你手中幻化成绝美的乐章”。就是把性格描述与音乐紧密结合起来。
第三,一定要谨记“彩虹屁原则”。
要深信人性是有弱点的,所有的 H5 剖析到最后,一定都是对用户的彩虹屁。所以你的创意无论如何包装,在表现上都要变着花样的夸他。这一点从我刚才的举例中就可见一斑。
第四,确定UI风格
UI 设计是在文案设计的基础上进行的。UI 设计需要考虑本次 H5 主题、基调,以及结果页内容的排列组合,同时还要想到结果页上需要哪些精心设计的小元素。
一般情况下,一个合格的 UI 会提供至少三种结果页样本,然后团队共同讨论、协商、丰富细节,形成最后的结果页风格。
五,设计题目
题目也是主要内容,设计题目是H5的重头戏,因此我把它拆解成了5个部分:题目脚本、数量、形式、难度和分布。

首先,题目分为有脚本和无脚本两种形式。
所谓有脚本的H5,会设定特定场景(比如森林、海上、校园等),题目之间互相关联,上一道题目会影响下一道题的选择。
这样的好处是用户做题时会感到连贯自然,并层层代入进H5之中;坏处是场景单一缺少变化,且策划需要非常完善的构思。
比如,PPT中贝壳找房《测测你的合群指数》H5,就是明显的有场景测试。但是这个H5测的是用户的合群指数,可场景却设定在校园,这既不是贝壳找房的主力消费者,也跟找房没有任何关联,很难说一个人在学校里面是否合群会影响他是整租房子还是合租房子。

而无脚本的测试,题目之间没有关联,彼此独立。这种设定可能会让用户找不到节奏,但也会给用户超出预期的惊喜感。
在我所策划的 H5 测试中,基本上都是采用无脚本题目。而从用户反馈来看,无脚本与有脚本的题目对用户而言,接受程度是差不多的。
因此,如果你有一个非常棒的故事设定,就可以设计有脚本的测试题目;反之,无脚本的题目对最终的测试效果上并没有太大影响。
当然,如果你的h5是故事类的,那肯定会采用有脚本的内容。这种情况下,建议你先形成故事大纲,然后把细节完善,最后再根据画面表现的难易程度进行内容增减。
第二,数量。
就测试类题目而言,题目数量以 8-10 题为宜,用户完成一次 H5 的体验不要超过 3 分钟;根据MAKA发布的《2016年度H5数据报告》显示,h5访问量最高的是6-10页,这也与题目的最佳数量基本吻合;
第三,难度
测试类题目分为两种,一类是简单,一类是困难。区分标准,就是用户重复做题后的反应。
所谓简单的题目,就是用户在第一次做题时会纠结,但反复做题后会果断作出选择。比如: 钱是这个世界上最重要的吗?丑下鸭最终会变成白天鹅还是大丑鸭? 这种题目你一开始会思考,但再碰到时就会很快做选择,钱当然是最重要的了。
困难题目则是用户无论做几次都会纠结的题目。

例如PPT中
明早就要离开久居多年的城市,你今晚会去哪里吃晚餐?
a.最常去的餐厅 b.很想去但从未去过的餐厅 c.随意找一个餐厅 d.在家中享用晚餐, 这种题每次选择可能都有不同的答案。
另外,这里要划重点,题目尽量与主题相关,比如音乐类测试,至少包含1或2道与音乐相关的题目。
而且绝对不能有黑白分明、存在正确答案的题目。比如去年年底,我司曾策划了一个《测测你的吃瓜水平》的H5,希望借此复盘2018年的娱乐事件,因此里面的题目大都是有正确答案的。
这就导致很多不了解娱乐圈的朋友在多次错题之后,无心再把测试进行下去。
第四,形式。
测试类 H5 的题目一般会采用选择题的形式,大多数是二选、三选或四选。
且很多题目都借鉴了欧美的“主题统觉测验”。 知识点:主题统觉测验是由默里于 1935 年为性格研究而编制的一种测量工具,他会提供给用户 30 张内容隐晦的黑白图片,让用户做判断, 并基于此来推测出用户的性格。
而只要把图片稍加演化和加工,就可以应用在H5中,比如右边的两个测试题目,就是典型的主题统觉测试。
还比如:听这段音乐,你觉得作者表达了什么心情等等。 这些都是从主题统觉测验中演绎出来的测试形式,可以说也是测试类 H5 的标配。

第五,题目分布。
最后还要考虑题目的排列顺序,千万别小看排序, 在多年的测试中,我总结出了一种交叉分布的节奏感,即:
简、简、难、难、简、难、难、简、难、简
这里面的道理是这样的:前面两题设置简单,不至于让用户望而却步,如果你第一道题就让用户解一道一元二次方程,他肯定马上关掉测试走人;
三、四题逐渐提升难度,让用户全身心投入到测试中。在经历了前两题之后,如果第三题还是简单的,他很可能会认为你的测试没有深度。
五到八题是核心题目,尽量让用户的注意力进入峰值;
而最后一题一定要简单,让用户的心情可以稍稍平复。
换言之,题目的排列组合也是对用户心理的掌握,把握得准确,分布的巧妙,也能起到事半功倍的效果。
六,设计规则
很多人认为,测试规则的设定是由产品或后端进行的,但其实文案才是题目、结果页的直接设计者,也是对 H5 最了解的人,因此整个 H5 的计分规则, 最好也由文案来设计。
就我个人的经验而言,测试类的 H5 一般选择加法计分的方式来统计结果,这里给大家详细介绍一下我的方法。
第一步,首先考虑清楚最后要输出多少种结果;
第二步,给每一道题目中的每一个选项赋予分值,赋分的标准是这个选项与输出结果的契合度;
第三步,根据用户的选择,进行加法运算,得分最高的结果项就是最终结果。

没听懂是不是?没关系,我们举个例子。以PPT中的Excel 表格为例,首先,本次测试总共有9中结果,分别是爵士、电音、古典、嘻哈、流行等等;其次,本次H5总共包含9到题目,分别是选AB、选ABC或者选ABCD;接下来,我在每一道题目的每一个选项后面都附上9种结果的分值,分值的高低就是选项与最终结果的契合度。
比如第一题,你周围的世界是本来如此,还是因你如此?如果你选择了本来如此,说明你比较现实,比较随性,所以古典、爵士分值就会高;如果你选择了因你如此,说明你比较有主见,比较自我,所以摇滚、嘻哈的分数就会高一些;
再比如第二题,丑小鸭最终会变成大丑鸭还是白天鹅?如果你选择了大丑鸭,说明你比较现实,那古典分值就会高;如果你选择了白天鹅说明你比较理想主义,那摇滚分数就会高;
所以,当你选择完9道题目之后,你是得到了9个结果数值的组合,然后根据结果分类把数值加总起来,得分最高的就是你的结果了。
七,UI 设计
跟前面介绍的一样,一个好的 UI 至少要提供三种设计方案以供选择,然后通过集体论证确定设计基调。
测试类 H5 的设计应该要包含几个部分
初始页、loading 页、转场页、题目页、结果 loading 页、结果页和结果分享页。
这其中,大多数人会更加关注题目页和结果页,这当然没错,但是其他页面的设计也同样重要。
比如初始页的要能彰显主题,突出风格;loading 页要能交代清楚这个测试是怎么回事, 结果 loading 页要给结果计算留下充足的时间,还要跟loading页呼应,而结果页,要设置不同的功能按钮。比如再测一次、*载下** APP 的引导、或者是给 WEB 端某个端口的导流。

八,开发测试
在 UI 设计完成后,前端就要对内容加以实现。对前端而言,有两个关键问题需要解决。
一是特效。UI 在做效果图的时候,常常天马行空,特效做的越炫越好,但前端往往很难将其完全实现。
这并不是说前端能力不足,而是前端需要考虑页面的加载时间。理论上来说,如果一个页面的转场和露出超过 5s,那用户就会失去耐心;
二是适配。适配问题是前端最头疼的问题,苹果机型还好,但安卓机浩如烟海的屏幕分辨率让适配很困难。前端需要不断的调试,才能得到比较理想的结果。 但是,也无法保证有人的H5画面出现了“长尾巴”或“大额头”。

后端开发
对后端而言,加法运算的编程是相对简单的。事实上,在首次开发时,我司后端老师只用了5个工作日就编写完成;轻车熟路后,时间更是压缩到了三天。
在UI进行设计时,明确了规则的后端就可以开发了。等前端完成后,双方需要对接口。
这里有一个细节。由于我的测试结果页上有雷达图,所以我往往会跟后端老师强调,尽可能的把雷达图的参数夸张呈现。 比如最大值乘以 1.2,中间值不变,最小值乘以 0.8,以取得最佳的呈现效果。
如果你的 H5 没有雷达图,或者你设计的分值足够完美,你也可以不进行这样的操作。

测试
在所有开发完成后,就要进行测试工作,这个时候会发现各种各样的问题,从文案、设计、适配到结果可能都需要调整,BUG 也会层出不穷,这时千万耐心,有错就改。
特别强调:一个 H5 至少要经过三轮测试和压力测试后才可以上线,确保万无一失。
九,上线+推广
H5的上线,本应是市场部同事的工作了,但我还是结合自己的经验提出几点建议:
首先,上线时间。
个人建议上线时间安排在周二到周四之间,因为周一大家太忙,周五大家太慌, 周六、周日根本无心测试;
这其中,下午 3 点到 4 点之间,上线为最佳。因为这个时候既可以进行商业互推,还有利于大家工作摸鱼。
一般 H5 的引爆会在晚上 7点到 10 点之间,提前上线也是为 H5 的刷屏进行充分预热。

其次,推广渠道。
一般渠道包括微博 KOL,微信大号,微信群,朋友圈,其他产品的资源位等等。
这其中,性价比最高的还是微信群,因为 H5 营销天然的带有社交属性,微信群是最容易引爆的。相反,KOL、微信大号的带量效果一般,价格贵,有些时候并不能完全笃信。
有些天然自带话题的测试,还可以尝试投放到免费渠道。
比如,上面提到的《测测你是致命女人中的谁》,我们就投放到了豆瓣小组,渠道免费,但却给我们带来了最大的增量。
第三,排期建议。
很多人觉得开发一个 H5 需要很多时间,其实并不是这样的,以我的经验来看,一个 H5 的开发总共需要 22 个工作日,7 个人力,且以不宜超过一个月为最佳。
具体来看,创意和文案,大概五个工作日,2 个人力
UI 设计、后端开发可同时进行,首次开发大概需要 7 个工作日,设计 2 个人力,后端 1 个人力
前端:一周,1 个人力
测试:三个工作日,1 个人力。
具体安排请大家可以参照我的PPT。
十,数据复盘
做完了整个 H5 之后,一定要进行分析和总结。这其中最关键的就是数据复盘。而复盘所需要的数据有三类:

一是基础数据。在前端开发 H5 的时候,就要进行数据埋点。其中包括昵称、UUID、时间、链接等等。有这些数据就能得出 PV、uv 和用户来源渠道。
进阶数据,包括使用时间、跳出率和分钟级监测。如PPT中的图表,分钟级监测可以看到 H5 的爆发和增长情况。你也就能因此判断是哪个渠道、那种投放行为带来了增长。
使用时间、跳出率可以看出 H5 的质量,使用时间越长、跳出率越低,说明H5的质量越好。
除了数据之外,还要关注设计的反馈,这一方面就主要靠口碑了。建议设计一个调查问卷,广泛收集意见和反馈,并在随后的开发工作中,进行适当调整。
四、总结
一,关于如何避雷
当前,的确存在很多唱衰H5的声音,尤其是今年10月微信发布了《外部链接内容管理规范》后,H5营销的裂变传播更是蒙上了一层阴影。但是其实H5团队完全没有必要忧心忡忡,理由有三:
首先,微信的《外部链接内容管理规范》主要打击的是跟金钱有关的外链。
最常见的就是拼夕夕各种砍价、投票、拼团,通过送红包的活动,诱导底层用户转发,然后完成割羊毛的行为。
而利益诱导链接也并会被严格禁止,比如,用户*载下**App即可提现现金红包等诱导*载下**方式,都会被封杀。
但是,毕竟这些外链需要实打实的补贴,所以第一批被封掉的外链几乎全是大公司,而不涉及金钱的H5还是有相当大的空间的。
远了不说,就在上周还有一个《2020年会发生的几件事》刷屏了。基于这一点,除了营销类的h5之外,其他的H5尚且不用过分担心;

其次,设计H5时有几点规范可提前注意。
(1)尽量不要离开微信环境
在《内容管理规范》种,微信明确强调“导致用户*载下**或者跳转到外部App,例如点击新闻标题后、点击“展开全文”后、点击“继续收听”后、点击“领取红包”后直接跳转到外部App内或*载下**页等”的方式不可取。
这就要求H5在设计时,尽量避免点击某个链接后会离开微信环境。比如,最常见的,*载下**APP功能,就会直接进入应用商店,有这种链接的H5大概率会被封杀。我司做的《渣男渣女》测试,需要用户*载下**APP才能查看全部答案,就是典型的诱导*载下**行为。
但反过来说,只要不离开微信环境就是相对安全的,因此h5可以向web端或者小程序进行导流,然后再引导用户*载下**APP,完成曲线救国;
(2)合理使用用户标识
《规范》中说,除了标识用户身份之外,禁止任何外链将通过授权获得的标志用户身份的信息做其他用途。其实这一点主要是针对抖音的,微信就曾经和多闪因为用户头像的问题而展开论战。
但对H5来说,其实这一点是很模糊的,你如何判断我获取了用户的信息之后,是否是用于标识用户个人身份的?。
比如在H5上有用户的头像、昵称等等,这算不算是二次加工?
以最近一次刷屏的《2020年会发生的几件事》H5来看,用户个人信息仍然被获取了,可这一点并没有产生什么实际的影响;
(3)提前准备多重域名
据我司团队的统计和经验,一般微信封杀外链会有一个大概的阈值,比如H5就是15W左右,一旦你的传播次数超过15 W,很可能会被微信盯上。
万一不幸真的被封杀了,也不用担心,提前准备几个域名,然后在原投放渠道进行二次推广,也能最大程度地保证传播质量。
第三,企业微信将会是下一个阵地
据可靠消息,企业微信将会在近期完成产品升级,开放群聊、朋友圈等功能,也就是要把一个类似于钉钉的产品,变成营销版微信。
说白了,就是要让营销的归营销,社交的归社交。各种拼团、砍价、盖楼、微商、导流、红包都不要在微信平台上出现了,而是全部转移到企业微信,由专门的产品去承接这一部分功能。
这样既可以减轻微信的压力,又给营销企业提供了一个更能致效的平台。而 对于H5来说,不仅没有丢掉阵地,反而还多了一个更自由、更宽广的舞台。
H5营销也很有可能在企业微信的平台上开放第二春。
第二 ,未来展望
今后做好H5营销的关键,就是不止于做H5营销。听完本节课程,我也希望大家能展现出以下4点进阶路径:

首先,提炼方*论法**。做到策划可拆解、可规划,细节可观测、可量化,结果可复盘、可优化,并以此方*论法**为依据,实践在其他的H5之中;
其次,形成团队,增强营销力。把自己的方*论法**传递给团队,打造一支既能给产品做H5,又能给外部做H5的团队,比如网易哒哒,并在这个过程中,不断提升自己的能力;
第三,革新形式,延伸产业链。尝试向H5的上下游进行延伸,比如把h5打导致当前大火的公众号长漫形式,说不定会创造下一个GQ奇迹。
第四,孵化IP,提升持久力。打造一个固定的h5IP,比如,网易网二三,成为今后输出的固定形象,以获取更多的品牌溢价。
好了,本节课程就到这里,再次感谢大家的收看。也希望今后能与各位同侪多多交流,大家可添加我的个人微信(jiarui0828),感谢您的支持。