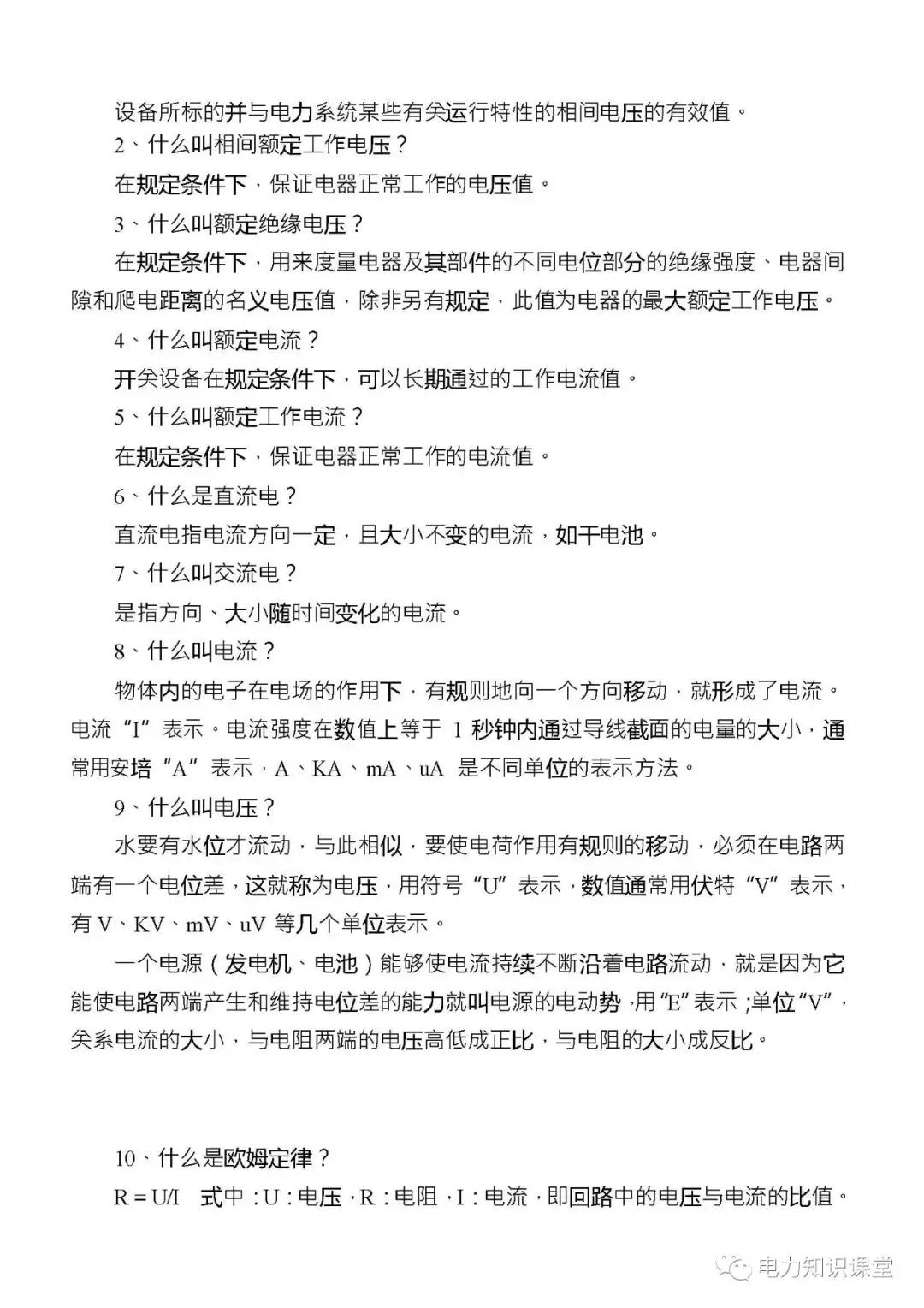
作为一个从事成套电气设备行业的员工:要做好本职工作,他必须要掌握有 关成套电器设备在用电配电系统中起的作用。同时懂得一些技术知识及最基本的 装配、接线技能要求,做到安全生产、文明生产。要学会看懂、领会有关的图纸。 图纸是工程技术界的共同语言,设计部门用图纸表达设计思想意图;生产部门用 图纸指导加工与制造;使用部门用图纸指导使用、维修和管理;施工部门用图纸 编制施工计划、准备材料策划施工等。
从事成套设备行业的员工要想做好本职工作,就必需要树立文明生产的观念。 在日常生产过程中处处以有关工艺要求来提高质量意识,明确质量就是企业的生 命的重要性,要讲究工作效益,创造一个良好的工作环境,有了一个舒畅的工作 环境,才能更好地提高工作效益,也就是要处处注意周围的环境卫生,同时在日 常的工作中,同事之间要互相配合、互相尊重、互相关照;在技术方面要相互交 流经验,不断完善自己,养成对完工工作任务做到自检、互检、后报检的良好工 作习惯,来确保质量,为企业创造更好的效益。
要想做好本职工作:(1)每个员工必须做到应该知道什么?熟悉什么?能看 懂什么?就成套电器产品而言,每个员工应该知道产品的结构形式、用途;应该 熟悉产品的性能、内部的结构、主要的技术参数;应该看懂系统图(一次方案图)、 平面布置图、原理图、二次接线安装图。(2)每位员工必须知道什么是三按生产: 按图纸生产;按工艺生产;按技术规范生产。质量管理方面“*不五**”,①材料不合 格不投料;②上道工序不合格不流入下道工序;③零件、元器件不合格不装配;④装配不合格不检验;⑤检验不合格不出厂。
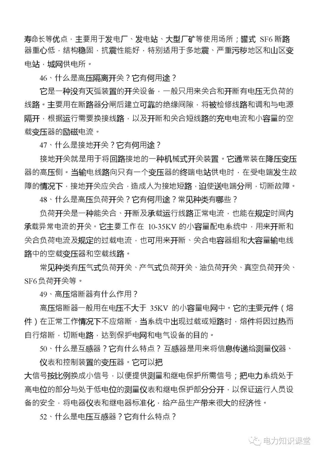
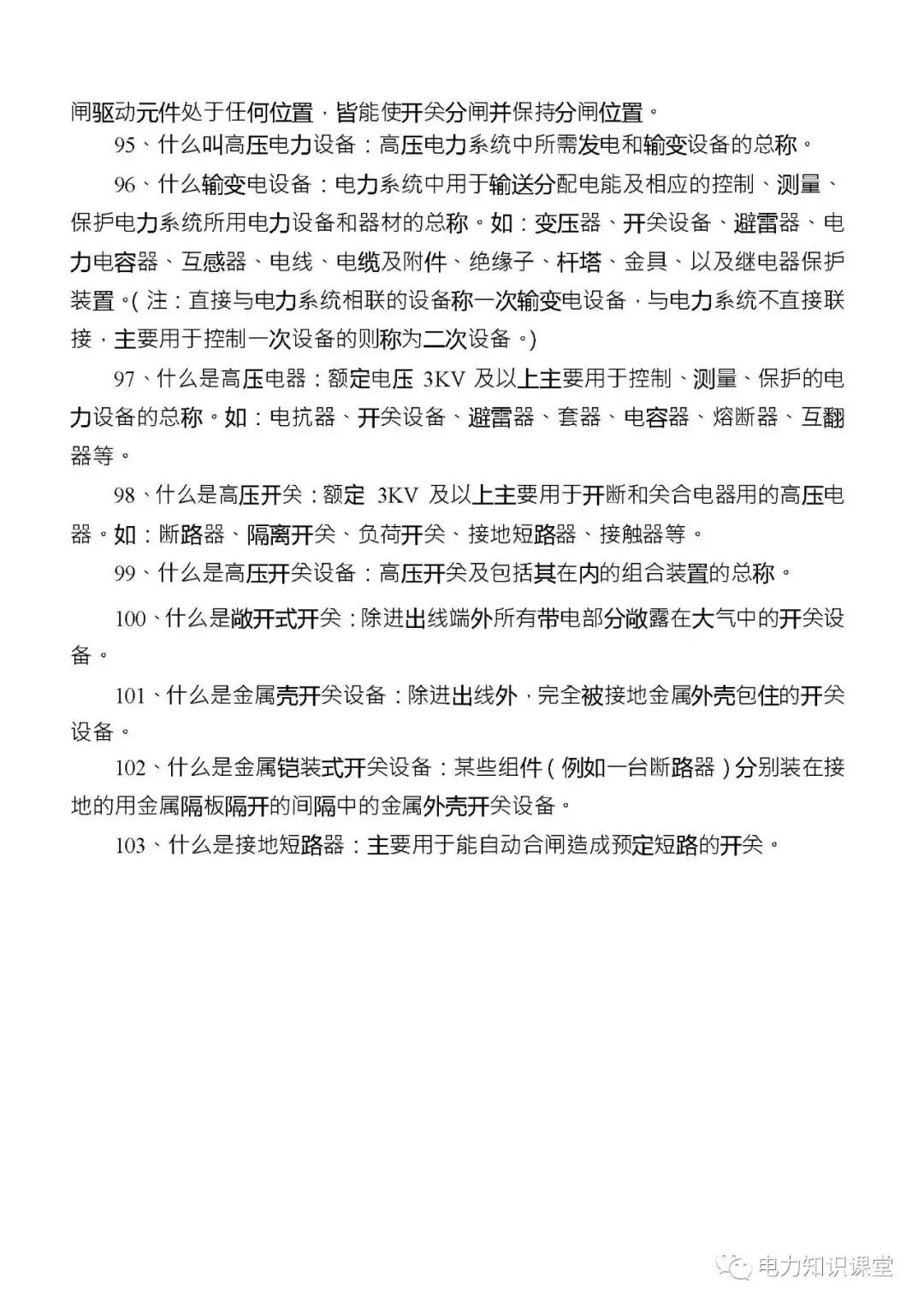
这些设备主要是指发电机、变压器、 隔离开关、断路器、电压互感器、电流互感器、电力电容器、避雷器、电缆、母线等。它们在电力系统中通常称为一次设备,把些设备连接在一起组成的电路称为一次接线,也称主接线,也就是一次方案回路。


























































施耐德开关柜基础知识培训课件地址:
https://pan.baidu.com/s/1UZ2biPps4cKyZLfXuE4qBA