销售返点方案模板 (简单的销售返点模板)

销售返点方案模板,销售产品返点协议书

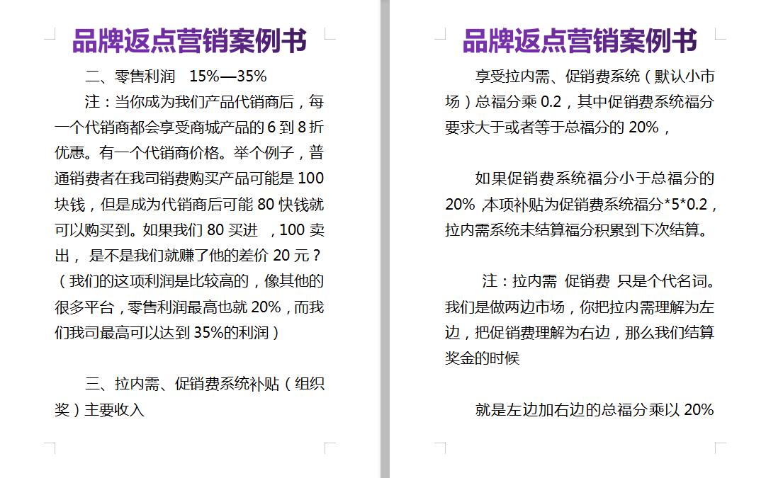
销售返点方案模板,销售产品返点协议书

销售返点方案模板,销售产品返点协议书

销售返点方案模板,销售产品返点协议书

销售返点方案模板,销售产品返点协议书

销售返点方案模板,销售产品返点协议书

销售返点方案模板,销售产品返点协议书

【温馨提示】

该份资料合计43页,我们已经为您整顿成电子文档

如果您觉得这份资料对您有帮助

希望获取完整的电子版内容参考学习

您可以关注+收藏+转发

然后私信:0528