lm386
LM386是一种音频集成功放,具有自身功耗低、更新内链增益可调整、电源电压范围大、外接元件少和总谐波失真小等优点的功率放大器,广泛应用于录音机和收音机之中
LM386概述
应用特点
LM386是美国国家半导体公司生产的 音频功率放大器,主要应用于低电压消费类产品。为使外围元件最少, 电压增益内置为20。但在1脚和8脚之间增加一只外接电阻和电容,便可将电压增益调为任意值,直至 200。输入端以地为参考,同时输出端被自动偏置到电源电压的一半,在6V电源电压下,它的静态功耗仅为24mW,使得LM386特别适用于电池供电的场合。
LM386电气参数
极限参数
电源电压
(LM386N-1,-3,LM386M-1)15V
电源电压(LM386N-4)22V
封装耗散
(LM386N)1.25W
(LM386M)0.73W
(LM386MM-1)0.595W
输入电压±0.4V
储存温度-65℃至+150℃
操作温度0℃至+70℃
结温+150℃
焊接信息
焊接(10秒)260℃
小外形封装(SOIC和MSOP)
气相(60秒)215℃
红外(15秒)220℃
热电阻
qJC (DIP)37℃/W
qJA (DIP)107℃/W
qJC (SO封装)35℃/W
qJA (SO封装)172℃/W
qJA (MSOP封装)210℃/W
qJC (MSOP封装)56℃/W
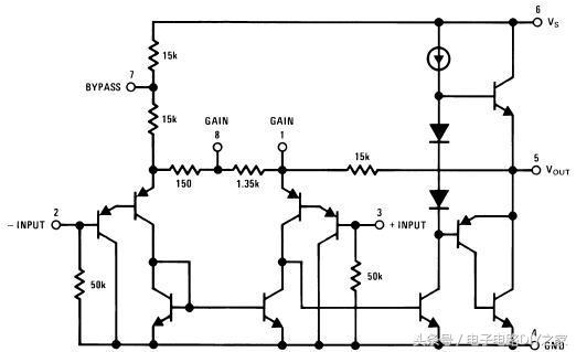
LM386的引脚图
LM386的外形和引脚的排列如右图所示。引脚2为反相输入端,3为同相输入端;引脚5为输出端;引脚6和4分别为电源和地;引脚1和8为电压增益设定端;使用时在引脚7和地之间接旁路电容,通常取10μF。
查LM386的datasheet,电源电压4-12V或5-18V(LM386N-4);静态消耗电流为4mA;电压增益为20-200;在1、8脚开路时,带宽为300KHz;输入阻抗为50K;音频功率0.5W。
1.LM386N-1、LM386N-3、LM386N-4 封装资料
应用注意事项
尽管LM386的应用非常简单,但稍不注意,特别是器件上电、断电瞬间,甚至工作稳定后,一些操作(如插拔音频插头、旋音量调节钮)都会带来的瞬态冲击,在输出喇叭上会产生非常讨厌的噪声。
1、通过接在1脚、8脚间的电容(1脚接电容+极)来改变增益,断开时增益为20。因此用不到大的增益,电容就不要接了,不光省了成本,还会带来好处--噪音减少,何乐而不为?

LM386
2、PCB设计时,所有外围元件尽可能靠近LM386;地线尽可能粗一些;输入音频信号通路尽可能平行走线,输出亦如此。这是死理,不用多说了吧。

电路图
3、选好调节音量的电位器。质量太差的不要,否则受害的是耳朵;阻值不要太大,10K最合适,太大也会影响音质,转那么多圈圈,不烦那!
4、尽可能采用双音频输入/输出。好处是:“+”、“-”输出端可以很好地抵消共模信号,故能有效抑制共模噪声。

电路图
5、第7脚(BYPASS)的旁路电容不可少!实际应用时,BYPASS端必须外接一个电解电容到地,起滤除噪声的作用。工作稳定后,该管脚电压值约等于电源电压的一半。增大这个电容的容值,减缓直流基准电压的上升、下降速度,有效抑制噪声。在器件上电、掉电时的噪声就是由该偏置电压的瞬间跳变所致,这个电容可千万别省啊!
6、减少输出耦合电容。此电容的作用有二:隔直+耦合。隔断直流电压,直流电压过大有可能会损坏喇叭线圈;耦合音频的交流信号。它与扬声器负载构成了一阶高通滤波器。减小该电容值,可使噪声能量冲击的幅度变小、宽度变窄;太低还会使截止频率(fc=1/(2π*RL*Cout))提高。分别测试,发现10uF/4.7uF最为合适,这是我的经验值。

资料
7、电源的处理,也很关键。如果系统中有多组电源,太好了!由于电压不同、负载不同以及并联的去耦电容不同,每组电源的上升、下降时间必有差异。非常可行的方法:将上电、掉电时间短的电源放到+12V处,选择上升相对较慢的电源作为LM386的Vs,但不要低于4V,效果确实非常不错!