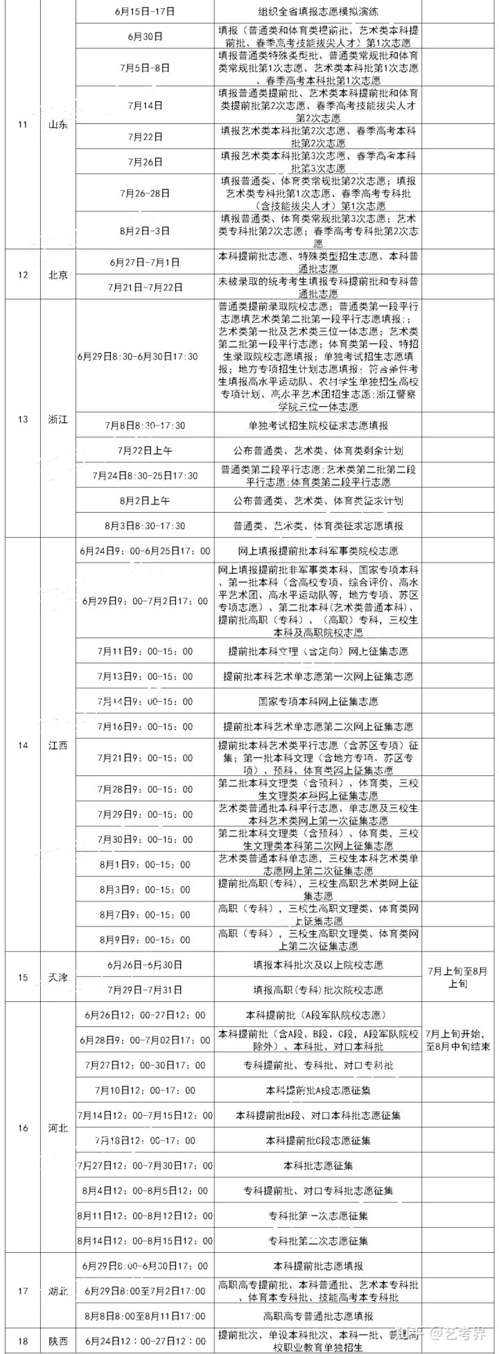
日前,多省(区、市)已进入高考阅卷评卷阶段,且各省(区、市)公布了高考成绩放榜时间,有18省(区、市)公布了详细的各批次填报志愿时间,考生及家长可根据各批次安排提前做好填报准备。 01 各省公布高考成绩出分时间 据统计,截止发文时,各省(区、市)公布了2021高考成绩查询时间,大部分省(区、市)查分时间集中在6月下旬,最快6月23日起可以查询。 02 18省公布各批次志愿填报时间 从目前整顿到的情况来看,大部分省(区、市)基本在高考成绩公布后2-3天左右开始进行填报志愿,首次填报时间基本在6月下旬。其中,填报志愿最早的是宁夏,6月23日便开始进行填报;山东最晚开始填报志愿,6月30日才开始。


接下来看看各省详细的志愿填报批次设置及填报安排: 1广东 上下滑动查看:








2四川 上下滑动查看:






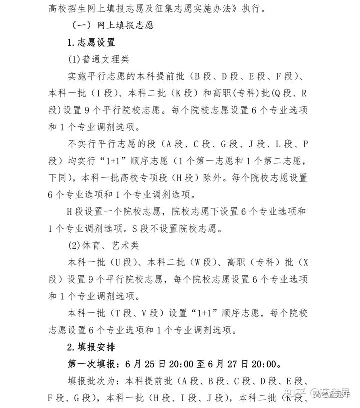
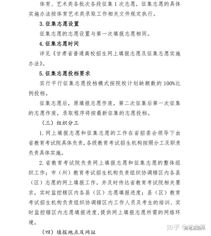
3湖南 上下滑动查看: 三、填报志愿 11.考生应在认真阅读省教育考试院公布的全国普通高校2020年在湘分专业招生计划后,按有关规定和要求在本人所报考的科类中选报学校与专业志愿,并对所填报志愿的真实性和准确性负责。 考生在填报志愿前,要认真阅读我省今年的招生政策规定和有关高校招生章程,特别要详细了解报考高校的办学类型(公办、民办、独立学院等)、办学现状、办学地点、报考要求和收费标准等情况,不要盲目填报。 考生必须在规定的时间内按规定的方式填报志愿(含征集志愿),在填报志愿截止时间之前,考生可在网上填报或修改志愿,逾期不能补报或修改志愿。 考生应妥善保管密码和“动态口令卡”,对自己填报的志愿负责。因考生本人了解学校信息不准确,网上填报志愿密码设置不当、保管不善,不按网上填报志愿的程序和要求操作或请他人代填等原因,导致志愿信息错误或遗漏而导致的后果,由考生本人承担。 各市州考试机构和高级中等教育学校要按照省教育考试院的要求,在考生填报志愿前举办考生填报志愿培训班,为考生提供必要的场所和设备,策划考生统一填报志愿,加强考生的诚信教育和咨询指导,但不得为考生指定志愿学校。严禁学校教师或其他人员代替考生填报志愿。 考生可在省教育考试院主办的《教育测量与评价·高考志愿指导专刊》和《教育测量与评价·高校招生计划专刊》以及湖南招生考试信息港网站(http://www.hneeb.cn)、“湖南考试招生”微信公众号(ID:hnkszswx)上查询填报志愿的相关信息。 12.高考志愿按录取批次分为本科提前批、本科一批、本科二批、本科三批、专科提前批、高职专科批,另设“单科优秀考生”志愿和“国家专项计划”志愿。 本科提前批设“军事院校(含*警武**院校,下同)”志愿栏和“非军事院校”志愿栏,其中“非军事院校”志愿栏下设“非定向”“国家专项计划(提前批)”“省内公费定向师范生”“农村定单定向免费医学生”“基层农技水利特岗人员”“ 民航飞行学员”和“定向”志愿栏;本科一批设“高水平艺术团”“ 中南大学综合评价录取”“高校专项计划”“非定向”“定向”“民族班”“预科班”志愿栏;本科二批设“非定向” “定向”“预科班”志愿栏;专科提前批设“定向培养士官”和“其他院校”志愿栏,其中“其他院校”志愿栏下设“非定向”和“定向”志愿栏;本科三批和高职专科批只设“非定向”志愿栏。 艺术类专业志愿设置办法按《湖南省2020年普通高等学校艺术类专业招生工作实施办法》(湘教发〔2020〕1号)的规定执行。 “国家专项计划”志愿栏设10个学校的平行志愿;“单科优秀考生”志愿栏设1个学校志愿,不设服从志愿。在本科提前批中,“军事院校”志愿栏设10个学校的平行志愿;“省内公费定向师范生”“农村定单定向免费医学生”“基层农技水利特岗人员”“ 民航飞行学员”志愿栏各设1个学校志愿;“非定向”志愿栏和“国家专项计划(提前批)”志愿栏设2个学校志愿(分一、二志愿);“定向”志愿栏设1个学校志愿和1个“学校服从”志愿。本科一批至本科三批、高职专科批的“非定向”志愿栏设10个学校的平行志愿。本科一批中的“高水平艺术团”“中南大学综合评价录取”“高校专项计划”志愿栏设1个学校志愿,不设服从志愿。本科一批、本科二批中的“预科班”志愿栏和“定向”志愿栏各设1个学校志愿和1个“学校服从”志愿。本科一批的“民族班”志愿栏设1个学校志愿和1个“学校服从”志愿。 在专科提前批中,“定向培养士官”志愿栏设10个学校的平行志愿和1个“学校服从”志愿;“其他院校”志愿栏中的“非定向”和“定向”志愿栏各设1个学校志愿和1个“学校服从”志愿。13.对于第一次填报的本科提前批的“军事院校” “省内公费定向师范生”“农村定单定向免费医学生”“基层农技水利特岗人员”“ 民航飞行学员”志愿、本科一批、本科二批、本科三批及高职专科批“非定向”志愿以及“国家专项计划”志愿录不满额的院校,在相应志愿录退完成后,由省教育考试院通过网络和媒体统一向社会公布院校招生缺额,并策划未被录取的考生填报征集志愿(其中,军事院校征集志愿只限政治考核、军检合格的考生填报)。本科提前批“军事院校”“省内公费定向师范生”“农村定单定向免费医学生”“基层农技水利特岗人员”“ 民航飞行学员”、本科一批、本科二批、本科三批以及“国家专项计划”各设置一次征集志愿,高职专科批设置两次征集志愿。本科提前批“省内公费定向师范生”“农村定单定向免费医学生”“基层农技水利特岗人员”征集志愿栏设1个学校志愿,其余各征集志愿栏均设10个学校的平行志愿和1个“学校服从”志愿(高职专科批第一次征集志愿不设“学校服从”志愿),本科二批征集志愿的“学校服从”志愿分“公办院校服从”“民办院校服从”“公办、民办院校均服从”和“公办、民办院校均不服从”四个选项。14.参加本科提前批录取的院校(专业)分九类:(1)军事院校;(2)公安院校(含警官、刑警院校)及政法院校的侦查学、治安学、刑事科学技术、边防管理等专业;(3)航海类专业;(4) 省内公费定向师范生专业;(5)农村定单定向免费医学生专业;(6) 基层农技水利特岗人员招生专业;(7) 民航飞行学员招生专业;(8)艺术院校(专业),包括经教育部批准的部分独立设置的本科艺术院校(含部分艺术类本科专业参照执行的高校)的艺术类本科专业和在湘招生一本院校的艺术类本科专业;(9)其他院校,包括外交学院、国际关系学院、北京电子科技学院、上海海关学院、中国消防救援学院、教育部直属师范大学公费师范生招生、香港中文大学、香港城市大学等。参加专科提前批录取的院校(专业)分五类:(1)定向培养士官专业;(2)公安院校(含警官、刑警院校)的公安专科专业;(3)航空、航海专科专业;(4)经教育部批准的部分独立设置的本科艺术院校的艺术类专科专业;(5)其他类专业。 15.本科提前批中的“军事院校”和“非军事院校”志愿,同一次填报时不能兼报,其中,“非军事院校”志愿只能选报除“军事院校”之外的其他八类中的一类高校与专业,不能跨类混报。专科提前批中的“定向培养士官”和“其它院校”志愿栏不能兼报。 考生在同一次填报的同一批次的所有志愿栏内,只能在自己的报考科类中填报一个专业类(文史、理工、体育类等),不得混报。对于选择 “艺术院校(专业)”填报的考生,其志愿填报办法按《湖南省2020年普通高等学校艺术类专业招生工作实施办法》(湘教发〔2020〕1号)的规定执行。 16.政治考核合格且身体条件符合军校招生要求,年龄不小于17周岁且不超过20周岁(截至2020年8月31日)的未婚普通高中毕业生,方可填报本科提前批中的“军事院校”志愿。 政治考核合格且身体条件符合定向培养士官招生要求,年龄不超过20周岁(截至2020年8月31日)的未婚普通高中毕业生方可报考专科提前批中的“定向培养士官”志愿。参加有关民航招飞院校策划的政治考核和体检复检合格、且在民航招飞系统中确认并生成了“有效招飞申请”的考生,方可填报本科提前批中的“民航飞行学员”志愿,且必须填报本人“有效招飞申请”范围内的院校(征集志愿不限“有效招飞申请” 中的院校)。 填报“单科优秀考生”志愿的考生,其高考成绩(含优惠分)须达到本科三批的录取控制分数线以上,且其所考的语文、数学、英语、文科综合或理科综合等四科中某一科目的成绩位于该科目报考人数的前万分之一(按四舍五入办法取整)以内(含最后一名的同分考生)。我省“国家专项计划”“高校专项计划”“地方专项计划”按照《湖南省教育厅 湖南省公安厅关于做好2020年重点高校招收农村和贫困地区学生工作的通知》(湘教通〔2020〕108号)有关规定执行。符合我省“国家专项计划”报考条件的考生,经资格审核和名单公示无异议后,方可填报“国家专项计划”志愿。符合我省“高校专项计划”报考条件的考生,在教育部“阳光高考平台”申请报考有关高校的“高校专项计划”,经资格审核和名单公示无异议后,方可填报“高校专项计划”志愿。在我省户籍制度改革实施之前(2015年12月31日前),具有我省农业户口的考生,可填报“地方专项计划”志愿。17.同时具备“高水平艺术团” “中南大学综合评价录取” “高校专项计划”或“单科优秀考生”资格的考生,可以兼报该4类志愿。 18.考生填报志愿时间:本科提前批志愿(含该批的国家专项计划)7月26日至27日填报,其他批次志愿7月26日至8月1日填报。有关批次的征集志愿填报时间另行公布。 4江苏 上下滑动查看: 志愿填报(一)录取批次 录取批次共设3批,其中本科2批,专科1批。高校录取工作分批次依次进行。 1.本科提前批次。包括军事院校等部分普通类本科院校(专业),体育类本科院校,艺术类本科院校。强基计划、综合评价(A类院校)等类型的录取,安排在本科提前批次之前进行。 2.本科批次。其中,高校专项、综合评价(B类院校)、高水平艺术团、高水平运动队等特殊类型招生的录取安排在本科提前批次之后本科批次开始之前进行。 3.专科批次。其中,体育类、艺术类、定向培养士官等在普通类批量投档前完成录取。 (二)志愿设置 1.普通类各批次实行平行志愿方式。其中,本科提前批次设置20个院校专业组志愿,本科批次和专科批次分别设置40个院校专业组志愿。每个院校专业组志愿设置6个专业志愿和1个专业服从调剂志愿。 高校专项、综合评价(B类院校)、高水平艺术团、高水平运动队等特殊类型志愿实行传统(顺序)志愿方式,设置1个院校专业组志愿,包括6个专业志愿和1个专业服从调剂志愿。 2.体育类各批次实行平行志愿方式,设置20个院校专业组志愿,每个院校专业组志愿设置4个专业志愿和1个专业服从调剂志愿。 3.艺术类设置传统(顺序)志愿、平行志愿两种方式。录取批次设置为本科提前批次和专科两大批次。 (1)本科提前批次 艺术类本科提前批次下设3小批,具体情况如下: 第1小批:经教育部批准的部分独立设置的本科艺术院校(含部分艺术类本科专业参照执行的少数高校)和原“211工程”院校校考的艺术类本科专业、中央部门所属高校的非美术类校考的艺术类本科专业,实行传统(顺序)志愿设置。 第2小批:使用省统考成绩录取的省内外高校的艺术类本科专业,实行平行志愿设置。 第3小批:除第1小批以外的其他院校校考的艺术类本科专业,实行传统(顺序)志愿设置。 (2)专科批次使用省统考成绩录取的专业,实行平行志愿设置;使用校考成绩录取的专业,实行传统(顺序)志愿设置。考生只能在使用省统考成绩录取或使用校考成绩录取的院校专业中选择其一填报。平行志愿设置20个院校专业组志愿,每个院校专业组志愿设置4个专业志愿和1个专业服从调剂志愿。传统(顺序)志愿设置1个院校专业组志愿,包括4个专业志愿和1个专业服从调剂志愿。 4.各批次志愿录取结束后,设置征求志愿,征求志愿设置与相应批次志愿设置一致。 (三)志愿填报 志愿填报采用“院校专业组+专业(类)”模式。院校专业组由院校根据不同专业(或专业类)的人才培养需要和选考科目要求设置,是志愿填报的基本单位。考生的学业水平选择性考试科目须符合报考院校专业组的选考科目要求,方可填报相关志愿。 1.平行志愿[含艺术类传统(顺序)志愿]。考生在获知高考成绩、学业水平考试成绩、位次信息、各批次省录取控制分数线后,在省教育考试院门户网站或专设网站(http://gkzy.js?1777066055.410 eea.cn),分两个阶段网上填报志愿: 第一阶段:填报本科院校专业组志愿,其中,6月27日至28日预填报,6月29日至7月2日正式填报。包括普通类本科提前批次志愿,含军事、公安政法、航海、地方专项计划、乡村教师计划、其他院校等;体育类或艺术类本科提前批次志愿;普通类本科批次志愿。 第二阶段:填报专科批次院校专业组志愿,其中,7月25日至26日预填报,7月27日至28日正式填报。凡未被第一阶段各批次高校录取的考生均可填报,包括普通类、体育类、艺术类专科批次志愿。 2.征求志愿。在各批次平行志愿[含艺术类传统(顺序)志愿]录取结束后,省教育考试院将及时公布未完成招生计划的院校专业组、专业(类)及计划数。未被录取的考生在规定时间内自行上网填报征求志愿。 考生应认真阅读有关高校招生章程以及我省公布的招生规定、招生计划,按有关规定和要求填报院校专业组和专业(类)志愿,并对所填报志愿的真实性和准确性负责。因考生本人疏漏或失误导致的后果,由考生本人承担。 (四)体育类、艺术类考生可兼报普通类本科批次和专科批次志愿。 (五)考生填报志愿时,应根据报考科类、院校专业组及专业(类)对考生的学业水平考试科目要求和成绩要求,以及考生本人的体检结论等情况,慎重选择,准确填报。 (六)考生必须在规定的时间内凭考籍号、身份证号、密码和动态口令卡网上填报平行志愿[含艺术类传统(顺序)志愿]和征求志愿,并对自己所填报信息的准确性和安全性负责,不需要现场签字确认志愿信息。填报志愿截止时间前,考生可上网修改自己的志愿信息。填报志愿时间截止后,任何人不得擅自更改考生志愿信息。 (七)各设区市、县(市、区)教育行政部门、招办、中学及有关单位要结合本意见的有关规定,认真做好考生填报志愿的宣传、策划和指导工作。 (八)强基计划、高校专项计划、综合评价、高水平艺术团、高水平运动队等特殊类型招生的志愿填报,按教育部及我省相关文件执行。其中,高校专项计划、综合评价、高水平艺术团、高水平运动队4类志愿之间不得兼报;符合多项入选资格的,只能选择其一填报。 (九)报考少年班、残疾单招、体育单招等考生,因有特殊要求或其中学阶段学习经历与普通高中学生不同,由招生高校自主确定成绩要求、自主确定志愿填报方式。 5河南 上下滑动查看: 27.志愿分批 (1)本科(非艺术类)志愿分为本科提前批(含体育、*队军**、公安、司法、地方公费师范生及其他有特殊要求的本科专业,公安、司法专科专业随该批录取)、国家专项计划本科批、本科一批、地方专项计划本科批、本科二批。本科提前批各类不得兼报,考生只能选报其中一类。 (2)艺术类本科分艺术本科提前批、艺术本科A段、艺术本科B段。 艺术类本科与非艺术类的本科批次录取同时进行,与非艺术类的本科提前批不能兼报,其他批次如出现兼报,按照各批次投档录取时间顺序进行投档。 (3)专科层次分专科提前批和高职高专批。专科提前批包括艺术、体育、定向培养士官、空乘、航海、医学、小学教育(全科教师)等专科,各类别不得兼报。 28.志愿设置 (1)本科提前批(除体育类、地方公费师范生外)、专科提前批(除艺术、体育类外),第一志愿可填报1个高校志愿,第二志愿为平行志愿,可填报1-4个高校志愿,每个志愿可填报1-5个专业和是否同意调剂专业。 (2)本科提前批的体育类、地方公费师范生,国家专项计划本科批、本科一批、地方专项计划本科批、本科二批和高职高专批均实行平行志愿。本科提前批的体育类、地方公费师范生,国家专项计划本科批、本科一批、地方专项计划本科批可填报1-6个高校志愿;本科二批可填报1-9个高校志愿;体育类专科、高职高专批可填报1-6个高校志愿。每个高校志愿可填报1-5个专业和是否同意调剂专业。 (3)艺术本科提前批设2个志愿,每个志愿可填报1个高校,每个高校可填报1个专业和是否同意调剂专业。 美术、书法类专业在艺术本科A段、艺术本科B段、艺术专科批实行平行志愿,设9个志愿,每个志愿可填报1个高校,每个高校可填报1个专业;其他批次、其他类别为顺序志愿,设2个志愿,每个志愿可填报1个高校,每个高校可填报1个专业和是否同意调剂专业。 (4)设*队军**招收飞行学员(简称“招飞”)志愿,考生可填报1个高校志愿和1个专业志愿,海、空军招飞全面检测合格的考生方可填报。 (5)设特殊类型招生志愿(包括高校专项计划、高水平艺术团、高水平运动队招生),可填报1个高校志愿,每个高校可填报1-5个专业和是否同意调剂专业。已取得相应资格的考生,可在以上3类中选报1类,不得兼报。 (6)在相应批次设民族预科班志愿,可填报1个志愿。经省招办审核、公示合格的少数民族考生方可填报。 (7)定向就业招生专业在本科一批、本科二批等实行平行志愿的批次中,须填报在相应批次所规定的定向志愿栏中;在设有第一志愿的顺序志愿批次中,定向就业招生专业填在相应批次的第一院校志愿栏中。学生录取为定向生后,入学报到前应与培养学校和定向就业单位签订定向就业协议。填报定向*藏西**志愿的考生在志愿填报截止后三天内递交定向*藏西**就业承诺书。填报地方公费师范生志愿的考生,录取时须按照有关规定签订相关协议,入学时凭录取通知书和定向就业意向书报到。 29.志愿填报时间 考生志愿在网上填报,分三次进行: (1)6月26日8:00—28日18:00。填报:*队军**招飞、本科提前批(公安、司法专科随该批)、国家专项计划本科批、艺术本科提前批、专升本、对口招生(本、专科)志愿; (2)6月30日8:00—7月2日18:00。填报:艺术本科A段、艺术本科B段、特殊类型招生、本科一批、地方专项计划本科批、本科二批志愿; (3)7月4日8:00—8日18:00。填报:专科提前批和高职高专批志愿。 30.志愿填报要求 (1)考生必须在规定时间内严格按要求和规定程序完成志愿填报并保存,逾期不予补报。在规定的截止期前允许有2次修改,此后将无法更改。 (2)考生网上填报志愿完成提交后,即视为与高校之间的志愿约定生效,录取时不得擅自放弃;考生的志愿信息任何人不得改动,否则,将依法依纪严肃追究有关人员的责任。县(市、区)招生考试机构依据考生网上保存的志愿信息打印出志愿表并加盖公章后存入考生档案。 (3)考生填报志愿前应认真阅读有关高校招生章程、网上填报志愿的说明,依据省招办公布的招生专业计划,按有关规定和要求填报学校和专业志愿,并对所填报志愿的真实性和准确性承担责任。志愿须由考生本人填报,家长、老师、同学及其他任何人不得代替考生填报。因考生本人填报疏漏或失误或未按规定程序操作导致的后果,由考生本人承担责任。 31.各级招生考试机构和高级中等教育学校要策划力量,加强对考生志愿填报的政策解读和技术指导。考生填报志愿结束前各级招生考试机构不得将考生高考成绩提供给高校。 32.对生源不足的高校进行网上征集志愿。未被录取且符合征集条件的考生可以重新填报志愿。 6安徽 上下滑动查看: 26.文理科志愿设置: 文理科录取分本科提前批、高职(专科)提前批、本科第一批、本科第二批、高职(专科)批,共5个批次。 除军事、公安、飞行学员、公费师范生、农村订单定向医学生、部分艺术体育专业、航海类等艰苦专业、全国重点马克思主义学院的马克思主义理论专业以及其他经教育部批准的特殊高校(专业)、有关高校综合评价招生等教育部规定可安排在提前批次录取的情况外,其余高校和专业一律不得安排在提前批次录取。 (1)本科志愿 本科提前批分为军事、公安司法和应急消防(含公安司法国家专项计划)、公费师范、免费医学定向(招生政策另文公布)和其他(其中“定向培养乡村教师”招生政策另文公布)共5类。 军事、公费师范和免费医学定向类实行平行志愿,设置A、B、C、D、E、F六所院校平行志愿及院校服从志愿(免费医学定向不设院校服从和专业服从志愿),每所院校设6个专业志愿及专业服从志愿。 该批次公安司法和应急消防(含公安司法国家专项计划)、其他类设1个院校志愿,每所院校设6个专业及专业服从志愿。 考生的本科提前批次志愿只可在上述5类中选报一类。 本科提前批后还单设若干特殊类型招生录取批次,依次分别为国家专项计划、地方专项计划、高校专项计划。 本科第一批平行志愿包含A、B、C、D、E、F六所院校;本科第二批平行志愿包含A、B、C、D、E、F、G、H、I、J十所院校。本科第一、二批的每所院校设6个专业志愿及专业服从志愿。 (2)高职(专科)志愿 高职(专科)提前批分为定向培养士官、免费医学定向、公安司法和其他共4类,定向培养士官、免费医学定向实行平行志愿,设置A、B、C、D、E、F六所院校,每所院校设6个专业志愿(定向培养士官设专业服从,免费医学定向不设专业服从);公安司法和其他类设1个院校志愿,6个专业及专业服从志愿。考生的高职提前批次志愿只可选报一类。 高职(专科)批平行志愿包含A、B、C、D、E、F六所院校,每所院校设6个专业志愿及专业服从志愿。 (3)征集志愿 各批次平行志愿录取结束后,对未完成的计划及院校追加的计划,面向批次线上未录取考生征集志愿;同时,批次线下20分以内的考生也可以据此计划填报降分征集志愿,作为批次线上未完成招生计划院校降分投档的备档。征集志愿和降分征集志愿均包含A、B、C、D、E、F、G、H八所院校志愿(其中高职批设院校服从志愿),每所院校设6个专业志愿及专业服从志愿。 填报军校、公安司法和应急消防(含公安司法国家专项计划)征集志愿的考生,须在军校、公安司法和应急消防体检、面试、政审等合格名单内。 征集志愿录取结束后,仍未完成计划的院校及专业按考生填报的降分征集志愿进行逐分降分投档。 27.文理科特殊类招生的志愿设置: 高校专项计划设1个院校志愿,6个专业志愿及专业服从志愿; 国家专项计划、地方专项计划分别设A、B、C、D、E、F六所院校平行志愿,每所院校设6个专业志愿及专业服从志愿; 少数民族预科班设1个院校志愿及1个专业志愿。 高水平运动队、高水平艺术团的考生须将院校志愿填在合格院校所在批次的A志愿位置。 28.艺术类志愿设置: 第一批,校考本科专业,所含院校为独立设置本科艺术院校及参照执行的部分院校(专业)、双一流建设高校;第二批,使用省统考专业成绩的本科专业;第三批,校考本科专业,所含院校为除第一批院校外的其他校考本科院校;第四批,使用省统考专业成绩的专科专业;第五批,使用校考专业成绩的专科专业。 第一批、第三批和第五批均设1个院校志愿、1个专业志愿及专业服从志愿,其中第三批录取结束后未完成或院校追加的计划面向达线合格考生征集志愿。第三批征集志愿设1个院校志愿、1个专业志愿及专业服从志愿。 第二批、第四批均实行平行志愿,平行志愿录取结束后未完成计划或院校追加的计划,将面向未被录取的综合分批次线上考生征集志愿。平行志愿、征集志愿每批均包含A、B、C、D、E、F、G、H八所院校,每所院校均设6个专业志愿及专业服从志愿。 第二批(模块一、二、五、七)将根据相关院校申请设置“A段”和“B段”。“A段”为文化课成绩要求高于我省艺术类本科控制分数线的院校(专业);“B段”为除“A段”以外的其他院校(专业)。第二批省统考(模块八)在平行志愿投档前单设1个院校志愿,范围为经省考试院批准,按照主、副项等(声、器乐成绩)单独投档录取的院校(专业)。报考该单独投档录取志愿的考生须符合第二批省统考(模块八)的投档条件。 第二批(模块一、二、五、七),符合“A段”和“B段”报考条件的考生,可同时兼报两段的平行志愿、征集志愿,平行志愿、征集志愿均包含A、B、C、D、E、F、G、H八所院校,每所院校均设6个专业志愿及专业服从志愿。“A段”和“B段”征集计划同期公布。 29.体育类志愿设置: (1)体育类分两个批次:第一批,本科高校;第二批,高职(专科)院校。 (2)体育类两个批次的平行志愿和征集志愿均设A、B、C、D、E、F六所院校,每所院校设6个专业志愿及专业服从志愿。 (3)安徽师范大学等体育教育专业(足球教师试验班)招生试点实行单设志愿,符合体育类第一批投档条件且通过足球教师试验班测试合格的考生可单独填报,在体育类第一批(本科)之前录取。被录取的考生,不再参加其他各批次的录取。 30.报考强基计划、运动训练、武术与民族传统体育专业等单独招生的考生,依据招生院校上报备案名单录取,无需填报单独招生志愿,未被单独招生录取的考生,可以参加其他批次志愿填报。 31.网上志愿填报工作由市、县招生考试机构负责。志愿填报时间:文理科本科提前批次(包括国家专项计划、地方专项计划、高校专项计划)、高职(专科)提前批和艺术、体育类各批次院校为6月27-29日;文理科本科院校第一、二批为至7月1-4日;文理科高职(专科)批为7月6-9日。志愿填报办法另文通知。 32.考生应在认真阅读并知晓有关高校招生章程以及我省公布的招生规定、招生计划,按有关规定和要求填报学校和专业志愿。考生志愿必须由考生本人到当地招生考试机构指定的具备视频监控和网上巡查条件的学校机房上网填报,考生对所填报志愿的真实性和准确性承担责任,因考生本人疏漏或失误导致的后果,由考生本人承担责任。各级招生考试机构和高级中等教育学校要策划力量加强对考生志愿填报的政策解读和技术指导。 考生所填志愿信息提交后由志愿填报点现场打印志愿信息确认表,考生当场签字。考生本人对不按时签字和由他人代为签字所产生的后果负责。志愿信息一经提交,任何人不得更改。 7宁夏 上下滑动查看: 22.志愿根据录取批次进行设置,录取分六个批次: (1)提前批本科:除军事、公安、飞行学员、公费师范生、农村订单定向医学生、部分艺术体育专业、航海类等艰苦专业、全国重点马克思主义学院的马克思主义理论专业以及其他经教育部批准的特殊高校(专业)、有关高校综合评价招生等教育部规定可安排在提前批次录取的情况及其他须在提前批招生院校本科专业;特殊类型招生(含高水平运动队、高水平艺术团);专项计划(含教育部直属高校和其他自主选拔录取改革试点高校实施农村学生单独招生;简称高校专项计划;、农村贫困地区定向招生专项计划;简称国家专项计划;)本科。 其中艺术类本科专业分为A、B、C三段进行,A段包括独立设置的艺术院校、经教育部批准参照独立设置艺术院校管理的普通高校和教育部直属普通高校的艺术类本科专业;B段包括区内本科普通高校、使用我区艺术类专业统考成绩并申请实行平行志愿投档的区外本科普通高校的艺术类本科专业;C段包括除A段和B段普通高校外的其他本科院校艺术类本科专业。 (2)提前高职专科一批(高职专科公安类专业)。 (3)第一批本科(含宁夏大学、宁夏医科大学招收贫困地区农村学生专项计划;简称地方专项计划;)。 (4)第二批本科(含独立学院和民办高校本科)。 (5)提前高职专科二批(含定向培养士官、艺术、体育专业)。 (6)高职专科批次。 23.志愿设置 本科艺术类B段,体育类专业,国家专项计划、高校专项计划、地方专项计划、特殊类型招生,第一批本科、第二批本科、提前高职专科二批(仅定向培养士官)、高职专科批次和各批次的少数民族预科班采取“平行志愿”投档录取模式,志愿按照“平行志愿”的要求进行设置; 体育类专业、国家专项计划、地方专项计划、各批次中的少数民族预科班设置A、B、C三个并列的院校志愿;第一批本科设置A、B、C、D四个并列的院校志愿,第二批本科设置A、B、C、D、E、F、G、H八个并列的院校志愿,提前高职专科二批(仅定向培养士官)、高职专科批设置A、B、C、D四个并列的院校志愿。每个院校志愿均设置6个专业志愿及1个专业服从志愿; 本科艺术类B段实行平行志愿投档录取模式,按专业大类投档,每个专业大类分别设6个并列的院校志愿,每个院校志愿设置6个专业志愿和1个专业调剂志愿; “平行志愿”录取结束后,对未完成的招生计划,设置“征集志愿”。“征集志愿”的填报同样采用“平行志愿”模式。 提前批本科中除艺术类B段、体育类专业、国家专项计划、高校专项计划、特殊类型招生,其他本科专业采用“顺序志愿”模式,设置2个院校志愿,每个院校设置6个专业志愿和1个院校调剂志愿。 本科艺术类A段、本科艺术类C段和提前高职专科二批(仅艺术)均采用“顺序志愿”模式,设置1个院校志愿,每个院校设置6个专业志愿和1个专业调剂志愿。 24.调剂志愿 专业服从志愿是指所填报的某院校专业未被录取时,愿否调剂到该院校的其他专业。 院校服从志愿是指某批次所填报院校未被录取时,愿否调剂到同批次录取的其他院校。院校调剂志愿投档后,由院校安排专业,考生所填其他院校的专业志愿无效。 25.达到第一批本科录取分数线以上的考生和第二批本科、高职专科填报志愿资格线以上的考生,方可填报相应批次的“平行志愿”。达到第一批本科院校同批次录取分数线下20分以上的未录取考生和第二批本科、高职专科院校填报志愿资格线以上的未录取的考生,方可填报相应录取批次的“征集志愿”。 符合《自治区招生工作委员会关于进一步规范我区普通高校招生专项计划实施区域和考生报考条件的通知》(宁招委〔2016〕19号,以下简称《专项计划报考资格》),中国家专项计划实施区域和报考资格规定,并达到国家专项计划录取最低控制分数线的考生,可填报国家专项计划志愿;符合《专项计划报考资格》中高校专项计划实施区域和报考资格规定,并符合有关高校相关录取要求的考生,可填报高校专项计划志愿;符合《专项计划报考资格》中地方专项计划实施区域和报考资格规定,并达到地方专项计划录取最低控制分数线的考生,可以填报地方专项计划志愿。不符合《专项计划报考资格》中规定实施区域和报考资格的考生,填报的各类专项计划志愿无效。 民族班和少数民族预科班只招收少数民族考生,少数民族考生应积极填报民族院校志愿。达到本科相应批次录取分数线(二批本科为填报志愿资格线)下80分以上的少数民族考生,方可填报相应录取批次少数民族预科班志愿。 边防军人子女预科班,只限总政审查备案的考生报考。达到本科相应批次录取分数线(二批本科为填报志愿资格线)下80分以上,经中央军委有关部门审查备案的考生方可报考边防军人子女预科班志愿。 取得宁夏2021年高校艺术类专业招生专业统一考试美术与设计学类、音乐学类、舞蹈学类专业合格证的考生,方可填报美术与设计学类、音乐学类、舞蹈学类专业志愿;参加宁夏2021年高校艺术类专业招生专业统一考试报名并取得高校单独策划的戏剧与影视学类专业考试合格的考生,方可填报戏剧与影视学类专业志愿。 26.志愿填报实行公布分数后,通过网上分时填报。 6月23日至27日:填报本科(含本科预科、高水平运动队、高水平艺术团、国家专项计划、高校专项计划、地方专项计划)志愿、艺术类本科专业志愿、体育类本科专业志愿,提前高职专科一批志愿。 7月2日至3日:填报提前录取高职专科二批志愿(含定向培养士官、艺术、体育专业)。 8月1日至4日:填报高职专科志愿。 各批次中的“征集志愿”填报时间在各批次录取期间另行向社会公布。 27.考生填报志愿须根据宁夏教育考试院公布的招生院校及专业计划,认真阅读有关高校《招生章程》,按照网上志愿填报办法由考生本人选择填报学校和专业志愿,并对所填报志愿的真实性和准确性承担责任。因考生本人填报疏漏或失误导致的后果,由考生本人承担责任。 对自愿放弃志愿的考生,凡在年度集中填报志愿、征集志愿结束后,录取过程中和结束后申请自愿放弃志愿录取的考生,视为放弃本次集中填报志愿和征集志愿录取机会,即凡二批本科及二批本科以上批次(含提前高职专科一批次)申请自愿放弃志愿录取的考生,视为放弃本年度二批本科及以上批次所有志愿(包含征集志愿)的录取,但允许其参加提前高职专科二批(仅定向培养士官)的志愿填报和投档录取;凡高职专科批次(含提前批次)自愿放弃志愿录取的考生,视为放弃本年度所有志愿(包含征集志愿)的录取。 填报公费师范教育专业志愿的考生须签订《师范生公费教育协议书》。填报定向志愿的考生须在填报志愿前与定向单位签订《定向就业协议书》。填报国家中西部农村订单定向免费培养项目专业志愿的考生须在填报志愿后录取前与招生院校签订《订单定向医学生免费教育协议书》。填报高校非*藏西**生源定向*藏西**就业招生计划的志愿时,除按要求填报外,还需书面申请并由考生家长或监护人签署意见(考生本人、考生家长或监护人须亲笔签名),于6月30日前交县(市、区)教育考试中心。 28.填报军事院校(含定向培养士官)志愿的考生,只限于普通高中应届、往届毕业生,未婚,年龄不低于17周岁、不超过20周岁(截至2021年8月31日);填报公安类非现役院校或专业志愿的考生,年龄不超过22周岁(1999年9月1日后出生);填报公安类现役院校或专业志愿的考生,只限于应届、往届高中毕业生,未婚,年龄不超过20周岁(2001年9月1日后出生)。 29.报考类别对填报志愿的限定: (1)文史类考生不得兼报理工类专业;理工类考生不得兼报文史类专业。 (2)艺术类专业考试合格并填报艺术类本科专业志愿的考生,不得填报提前批本科录取院校的非艺术类专业志愿。 (3)体育术科测试合格并且填报提前批录取院校体育类本科专业志愿的考生,不得填报提前批录取本科院校的非体育类专业志愿。 8甘肃 上下滑动查看:








9内蒙古 上下滑动查看: 各批次各科类考生第一次填报志愿时间: ● 6月26日-7月5日填报军事、公安、司法、中国消防救援学院、北京电子科技学院等本科提前和专科提前录取院校类别意向。 ● 7月2日考生第一次填报本科提前批A美术类、音乐类、编导类、其他艺术类、体育类志愿。 ● 7月7日考生第一次填报本科提前批A和专科提前批文理科、蒙授文理科志愿。 ● 7月11日考生第一次填报本科提前批B文理科、蒙授文理科志愿。 ● 7月14日左右考生第一次填报本科提前批B美术类、音乐类、编导类、其他艺术类、体育类志愿。 ● 7月15日考生第一次网上填报本科一批志愿。● 7月20日左右考生第一次填报本科提前批C美术类、音乐类、编导类、其他艺术类、体育类志愿。 ● 7月25日考生第一次网上填报本科二批志愿。● 8月3日考生第一次网上填报专科提前批(艺术类)类专科提前批志愿。 ● 8月4日考生第一次网上填报高职高专批志愿。以上填报志愿时间最终以届时发布的网上填报志愿公告为准。 10广西 上下滑动查看: 2021年普通高校招生录取共设置10个批次。其中,本科层次共设置8个批次:本科提前批、特殊类型招生批、专项计划批、本科第一批、本科第一批预科批、本科第二批、本科第二批预科A类、本科第二批预科B类。专科层次共设置2个批次:高职高专提前批、高职高专普通批。招生志愿设置分为单志愿、平行志愿和顺序志愿三种模式。具体填报要求将根据工作进展另文部署。今年高考招生计划正在编制审核中,《2021年高考指南——招生计划篇》一书预计在录取最低控制分数线确定前后向社会公布。6月24日至7月2日,自治区招生考试院将开通志愿填报系统,届时考生可以陆续填报志愿。其中,本科提前批、高职高专提前批志愿填报时间:6月24日10:00至28日10:00;其他批次志愿填报时间:6月28日15:00至7月2日10:00。部分批次将预留征集志愿时间,并根据录取时计划完成情况确定是否征集志愿。各批次征集志愿的填报时间将在“广西招生考试院”网站公布,请考生密切关注相关信息。 11山东 上下滑动查看: 八、录取批次设置、分数线划定及志愿设置 高考招生类别分普通类、艺术类、体育类三类,按类分批次依次进行录取。考生填报志愿须符合高校招生类别和专业(专业类)选考科目要求。各类别批次被录取的考生不再参加后续志愿的填报和录取。(一)普通类。普通类分为提前批、特殊类型批和常规批三个录取批次。根据考生高考总成绩,按照普通类本科招生计划数的1:1.2划定普通类一段线;按照普通类本、专科招生计划总数和生源情况划定普通类二段线,作为考生参与录取的最低控制线;按照普通类本科招生计划数的1:0.5划定特殊类型招生控制线。 1.提前批。包括军事、公安、航海、消防、公费师范(医学、农科)生、市级政府委托培养师范生、综合评价招生、高水平运动员、飞行技术等类型的本科招生,以及飞行技术、直招士官生等类型的专科招生。安排两次志愿填报,均实行以学校为单位的志愿模式。第1次志愿填报,考生填报1个院校志愿;第2次志愿填报,考生填报4个顺序院校志愿。普通类一段线上考生可填报本科志愿,也可以填报专科志愿;普通类一段线下、二段线上考生只能填报专科志愿。 2.特殊类型批。包括教育部高校专项计划、高校高水平艺术团等类型的本科招生。安排一次志愿填报,考生填报1个院校志愿。 3.常规批。包括未列入提前批和特殊类型批的其他本、专科招生。实行以“专业(专业类)+学校”为单位的平行志愿模式。安排三次志愿填报,均实行以“专业(专业类)+学校”为单位的平行志愿模式,1个“专业(专业类)+学校”为1个志愿。考生每次填报志愿的数量最多不超过96个。第1次志愿填报由普通类一段线上考生填报本科志愿,第2次和第3次志愿填报由普通类二段线上考生(含未被录取的一段线上考生)填报本、专科志愿。 (二)艺术类。 艺术类分为本科提前批、本科批和专科批三个录取批次。艺术类本科文化控制线以普通类一段线为基数,按教育部规定的各专业类别的比例划定;艺术类专科文化控制线与普通类二段线相同。 1.本科提前批。包括独立设置本科艺术院校(含部分艺术类本科专业参照执行的少数高校),中央部门属高校及部分省属高校除美术类专业之外的艺术类专业,省属公费师范生、市级政府委托培养师范生专业招生。安排两次志愿填报,均实行以学校为单位的志愿模式,考生每次只能填报1个院校志愿。 2.本科批。除提前批之外的所有艺术类本科招生。安排三次志愿填报。统考、联考专业(专业类)实行平行志愿,均实行以“专业(专业类)+学校”为单位的志愿模式,1个“专业(专业类)+学校”为1个志愿,考生每次志愿填报的数量不超过60个;校考专业不实行平行志愿,每次只能填报1个院校志愿。 3.专科批。包括所有艺术类专科招生。安排两次志愿填报。经教育部批准可以策划专业校考的部分专业(专业类),不实行平行志愿,每次志愿填报1个院校志愿;除此之外的其他专业实行平行志愿,按“专业(专业类)+学校”志愿模式填报,考生每次志愿填报的数量不超过60个。 (三)体育类。 体育类分为提前批和常规批两个录取批次。体育类在专业成绩合格生源范围内按综合分数划线。综合分数按照专业成绩占70%、文化成绩占30%的办法计算。根据考生综合成绩,按照体育类本科招生计划数的1:1.2划定体育类一段线;按照体育类本、专科招生计划总数和生源情况划定体育类二段线,作为考生参与录取的最低控制线。 1.提前批。包括省属公费师范生等类型的本科招生。安排两次志愿填报,均实行以学校为单位的志愿模式,考生每次可填报1个学校志愿。达到体育类一段线的考生可以填报提前批志愿。 2.常规批。包括未列入提前批的其他本、专科招生。实行“专业(专业类)+学校”的平行志愿模式。安排三次志愿填报,均实行以“专业(专业类)+学校”为单位的平行志愿模式,1个“专业(专业类)+学校”为1个志愿。考生每次填报志愿的数量最多不超过60个。第1次志愿填报由体育类一段线上考生填报本科志愿,第2次和第3次志愿填报由体育类二段线上考生(含未被录取的一段线上考生)填报本、专科志愿。 12北京 上下滑动查看: 考生志愿分本科、高职(专科)按录取批次顺序填报。(一)本科志愿本科阶段的志愿填报与录取投档采用院校专业组方式。院校专业组由院校根据不同专业(或专业类)的人才培养需要和选考科目要求设置,是本科志愿填报与录取投档的基本单位。一所院校可设置一个或多个院校专业组,每个院校专业组内可包含多个专业。同一院校专业组内各专业的选考科目要求相同。同一院校选考科目要求相同的专业也可分设在不同的院校专业组中。1.志愿设置:本科招生设置本科提前批、本科普通批2个批次,并按顺序依次录取。本科志愿以院校专业组为志愿单位设置,一个院校专业组即为一个独立的志愿,每个志愿一般设置6个志愿专业和一个“是否服从专业组内调剂”选项(本科提前批普通类B段除外)。 (1)本科提前批分艺术类和普通类,考生只能选报其中一类,不能兼报。艺术类和普通类均设置A、B两段,并分别按顺序依次录取。艺术类A段设置2个顺序志愿,教育部批准的独立设置本科艺术院校及参照独立设置本科艺术院校招生办法执行的院校(专业)在本段录取;其他艺术院校(专业)在艺术类B段录取,分美术类和非美术类,美术类设置8个平行志愿,非美术类设置2个顺序志愿。 普通类A段设置2个顺序志愿,军事、公安、飞行学员、部分体育专业、航海类等艰苦专业、全国重点马克思主义学院的马克思主义理论专业等院校(专业)在A段录取;普通类B段设置20个平行志愿,每个志愿设置1所院校1个专业,“双培计划”“外培计划”(艺术类体育类专业除外)和“农村专项计划”在B段录取。 (2)本科普通批实行平行志愿,设置30个志愿。 高水平艺术团和高水平运动队等特殊类型招生单独设置特殊类型志愿,考生可填报1个志愿,录取安排在本科提前批次录取结束之后本科普通批录取开始之前进行。取得资格认定的考生,须将资格认定高校填报在该志愿中,方能享用相关特殊类型招生政策。 2.志愿填报时间 本科志愿在高考成绩发布后填报,首次志愿填报安排在6月27日至7月1日,征集志愿填报时间根据录取进程进行安排。 (二)高职(专科)志愿 1.志愿设置:专科招生设置专科提前批、专科普通批2个批次,并按顺序依次录取。 (1)专科提前批分艺术类和普通类,考生只能选报其中一类,不能兼报。 艺术类分美术类和非美术类,美术类设置10个平行志愿,每个志愿设置1所院校1个志愿专业;非美术类设置2个顺序志愿,每个志愿设置1所院校6个志愿专业。 普通类设置2个顺序志愿,每个志愿设置1所院校6个志愿专业。 (2)专科普通批设置20个平行志愿,每个志愿设置1所院校1个志愿专业。 2.填报时间:7月21日至7月22日。 (三)征集志愿 录取期间,按考生已填报志愿录取结束时,如当前批次高校计划未完成,将根据情况征集考生志愿。本科提前批艺术类A段和普通类B段不设置征集志愿。 1.志愿设置 本科提前批艺术类B段美术类征集志愿设置5个平行志愿;本科提前批艺术类B段非美术类、本科提前批普通类A段征集志愿设置2个顺序志愿;本科普通批征集志愿设置10个平行志愿。 专科提前批艺术类中的美术类征集志愿设置5个平行志愿,每个志愿设置1所院校1个志愿专业;专科提前批普通类和艺术类中的非美术类征集志愿设置2个顺序志愿,每个志愿设置1所院校6个志愿专业;专科普通批征集志愿设置10个平行志愿,每个志愿设置1所院校1个志愿专业。 2.填报时间:各批次征集志愿填报及录取在下一批次录取开始前进行。录取期间,征集志愿填报时间通过北京教育考试院网站发布。 考生登录志愿填报系统的初始密码为登录报名系统所用的密码。考生须妥善保管志愿填报系统登录密码,切记不要泄露。考生要对所填报志愿的真实性和准确性负责。因考生本人疏漏或失误导致的后果,由考生本人承担责任。志愿填报时间一经截止,任何人不得更改志愿信息。 13浙江 上下滑动查看: 一、各类别志愿设置 1.普通类普通类从2021年起招生录取由3段改为2段。新一段线按实考人数的60%划定,新二段线按实考人数的90%划定。提前录取院校设5个院校传统志愿,每所院校设6个专业志愿和专业服从调剂志愿。投档录取按新一段线、新二段线根据志愿顺序依次进行。 专业平行志愿分两段填报志愿,每段均可填报不超过80个志愿。 2.艺术类 第一批为专业校考和经批准列入该批录取的其他艺术类本科专业志愿,设2个院校传统志愿,每所院校设3个专业志愿和专业服从调剂志愿。 艺术类三位一体综合评价招生录取院校设1个院校志愿、3个专业志愿和专业服从调剂志愿。 第二批实行专业平行志愿,按艺术各类别综合分成绩分两段填报志愿,每段均可填报不超过30个志愿。 考生在填报平行志愿时,同一次填报志愿的专业类别必须相同。 3.体育类 实行专业平行志愿,按体育综合分成绩分两段填报志愿,每段均可填报不超过30个志愿。 符合体育特招生条件的考生,还可以再填报相应传统志愿,设1个院校志愿、3个专业志愿和专业服从调剂志愿。特招生录取院校志愿仅限省内院校。 4.单独考试招生 实行专业平行志愿,考生可以填报不超过30个志愿。注意,考生只能按相应类别填报志愿,不得跨类填报。 5.高校专项计划等特殊类型招生 农村学生单独招生高校专项计划和高水平艺术团招生志愿单独设置批次,入围考生在其入围的全部院校中选择填报一所院校志愿。其中,农村学生单独招生高校专项计划院校今年在我省编报了具体专业,考生在报考此类院校时,必须同时填报专业志愿(不超过6个,同时设是否服从调剂志愿)。高水平运动队招生志愿单独设置批次,入围考生在其入围的全部院校中选择填报一所院校志愿。农村学生单独招生高校专项计划、高水平艺术团、高水平运动队招生志愿填报时间是在6月29—30日,逾期视为放弃填报。考生填报志愿后放弃录取的,取消其普通类第一段投档资格,只能参与平行志愿第二段及以后的志愿填报和投档。志愿填报后不再进行现场确认。 地方专项计划招生单独设置专业平行志愿,符合条件考生最多可填报30个志愿,每个志愿为一个院校的一个专业。 二、征求志愿 普通类、艺术类、体育类和单独考试招生视情设征求志愿,征求志愿的院校专业志愿设置与相应类别的平行志愿一致,但各类别最终是否征求志愿根据缺额计划情况而定。 三、志愿兼报提醒 艺术类、体育类考生可兼报普通类志愿。但下列情况艺术类、体育类、普通类之间不能兼报: 艺术类第一批(含艺术类三位一体)与普通类提前录取院校不能兼报; 艺术类第二批第一段及体育类第一段(含体育特招生)与普通类提前录取院校(不含公安院校)不能兼报。 根据录取进程安排,已被录取的考生不再参加后续志愿录取。此外,浙江省教育考试院近日公布了2021年高考录取进程,一起来看看详情:




14江西 上下滑动查看: 志愿设置及填报时间安排 一、文史、理工类录取批次与志愿设置(共设6个批次)1.提前批本科。主要包括军事、公安、司法、航海类、小语种、特殊定向、公费师范生等专业,本批次设置3组志愿栏:1)军事类院校:设10个平行志愿。征集志愿时设10个征集平行志愿。2)非军事类院校:设单志愿。征集志愿时设1个征集志愿。 3)定向:设6个平行志愿(公安定向最先投档,志愿须填报在A栏;其余院校平行投档)。征集志愿时设6个征集平行志愿。 2.国家专项本科。本批次设2组志愿栏: 1)需政考面试的高校,设单志愿。征集志愿时设1个征集志愿。 2)其他高校,设10个平行志愿。征集志愿时设10个征集平行志愿。 3.第一批本科。主要包括教育部直属院校、“985工程”“211工程”院校、“双一流”建设高校以及经省教育考试院同意列入的其他本科院校、地方专项、苏区专项。本批次设置3组志愿栏: 1)设1个特殊选拔单志愿,取得高校专项、综合评价录取、高水平艺术团、高水平运动队资格的考生才能填报(安排在一、二本对应批次正式投档前投档)。 2)设10个一本院校平行志愿(含地方专项、苏区专项,地方专项和苏区专项招生高校单设院校代号,和一本统招计划列为同一批次,投档时按考生志愿平行投档,凡未进行资格审查或资格审查不合格的考生填报专项计划代号高校均为无效志愿)。征集志愿时设10个征集平行志愿。 3)设预科3个平行志愿。征集志愿时设3个征集平行志愿。 4.第二批本科。主要包括除列入提前批、第一批本科外的其他本科院校,本批次设2组志愿栏: 1)设10个二本院校平行志愿。第一次征集志愿时设10个征集平行志愿,第二次征集志愿时设6个征集平行志愿。 2)设预科3个平行志愿。征集志愿时设3个征集平行志愿。 5.提前批高职(专科)。主要包括直招士官、公安、司法院校,以及部分对考生有特殊要求的高职(专科)专业,本批次设置2组志愿栏: 1)直招士官院校:设10个平行志愿。征集志愿时设10个征集平行志愿。 2)其他列入该批次院校:设单志愿。征集志愿时设1个征集志愿。 6.高职(专科)批次。包括除提前批高职(专科)以外的所有招收高职(专科)专业的院校,设10个平行志愿。第一次征集志愿时设10个征集平行志愿,第二次征集志愿时设6个征集平行志愿。 以上各批次每个院校志愿后面均设6个专业志愿。 二、艺术类录取批次及志愿设置(共设4个批次) 1.提前批本科:主要为公*本科办**院校。本批次分2个档次设置志愿栏: 1)艺术提前批本科单志愿。征集两次,每次设1个征集志愿。 2)艺术提前批本科平行志愿。凡认可江西省艺术类专业统考成绩的省内外本科高校艺术类各专业(含苏区专项),原则上纳入本批次。按照美术与设计学类、音乐学类、舞蹈学类、戏剧影视文学(含广播电视编导)、播音与主持艺术共5个专业组(以下简称“5个专业组”)实行平行志愿,招生计划按5个专业组分类编制并按此顺序投档,每个专业组设10个平行志愿。征集一次,每个专业组设10个征集平行志愿。 2.普通批本科:主要为民*本科办**高校和独立学院,本批次分2个档次设置志愿栏: 1)艺术普通批本科平行志愿:认可江西省艺术类专业统考成绩且未列入提前批本科录取的高校艺术类各专业原则上纳入本批次。平行志愿投档顺序、招生计划编制、志愿数(含征集志愿)同艺术提前批本科平行志愿。 2)艺术普通批本科单志愿:依据校考艺术专业成绩录取的,设单志愿。征集两次,每次设1个征集志愿。 3.提前批高职(专科):部分院校艺术类高职(专科)专业。实行单志愿。征集一次,征集志愿时设1个征集志愿。 4.高职(专科):除列入提前批高职(专科)外的其他艺术类高职(专科)专业,每个专业组设10个平行志愿。征集两次,第一次征集志愿时每个专业组设10个征集平行志愿,第二次征集志愿时每个专业组设6个征集平行志愿。 三、体育类录取批次及志愿设置(共设3个批次) 1.第一批本科:主要为“211工程”“985工程”院校、“双一流”建设高校、体育类院校等。设10个平行志愿。征集志愿时设10个征集平行志愿。 2.第二批本科:未列入第一批本科的其他本科院校。设10个平行志愿。征集志愿时设10个征集平行志愿。 3.高职(专科):所有高职(专科)体育类专业。设10个平行志愿。征集志愿时设10个征集平行志愿(只征集一次)。 四、“三校生”类批次及志愿设置 1.文理类批次及志愿设置(设2个批次) 1)本科批次,设10个平行志愿(填在第二批本科志愿栏)。第一次征集志愿时设10个征集平行志愿,第二次征集志愿时设6个征集平行志愿。 2)高职(专科),设10个平行志愿。第一次征集志愿时设10个征集平行志愿,第二次征集志愿时设6个征集平行志愿。 2.艺术类批次及志愿设置(设2个批次) 1)本科批次,设单志愿,填在第二批本科志愿栏,与艺术类普本单志愿同时录取。征集志愿时设1个征集志愿。 2)高职(专科)批次,设单志愿,填在提前批高职(专科)志愿栏,与艺术类提前批高职(专科)同时录取。征集志愿时设1个征集志愿。 五、投档次序 1.提前批本科,先投空军、海军招飞。之后投公安定向、运动训练单招,再投军事类平行志愿,投完立即投非军事类单志愿(先投提前艺术类单志愿,再投文理)。待提前艺术类单志愿录取完成后投提前批艺术类专业平行志愿。 2.国家专项本科,先投须面试高校单志愿;然后投出其他院校平行志愿。 3.第一批本科,在正式投档前完成高水平艺术团、运动队,高校专项等投档(列入二本批次高校高水平运动队在二本正式投档前完成投档)和录取。 4.同时段内不同志愿栏院校的征集志愿同一时间填报,投档按先后次序一次投完。提前本科艺术类和文理、体育类第一批本科征集投档,先投艺术类征集单志愿,再投体育、文理一本征集志愿,待艺术类单志愿征集志愿录取完成后再投艺术类征集平行志愿;艺术类普本第一次征集投档,先投普本征集平行志愿,平行志愿录取结束后再投普本征集单志愿。 5.同时段内涉及艺术、体育、文理多个科类的,如无特殊规定,按艺术、体育、文理顺序投档。艺术类平行志愿按美术与设计学类、音乐学类、舞蹈学类、戏剧影视文学(含广播电视编导)、播音与主持艺术顺序投档。 6.定向在相应批次统招后投档;征集志愿投档时,在统招投档后不等*载下**立即投出。 7.预科在相应批次统招投档后不等*载下**立即投出;征集志愿投档时,在统招投档后不等*载下**立即投出。 8.各批次的征集志愿投档时,考生在相应批次原填志愿(含平行志愿与单志愿)一律无效。 9.降分投档 文理类,在各批次院校征集志愿投档录取时,在控制分数线上投档不满额的院校,可在同批次录取控制分数线下20分内,对征集志愿填报该校的考生,逐分下降投档,由高校择优录取。艺术、体育类专业,在各批次征集志愿投档录取时,不得降低初次划定的最低录取控制分数线(含专业合格线和文化控制分数线),经教育部批准可自主划定本校艺术类本科专业高考文化成绩录取控制分数线(简称自划线)的高校(当年被取消自划线资格的高校除外),在使用专业校考成绩录取江西省考生时,舞蹈表演、表演(戏曲方向)专业依学校申请,经江西省教育考试院批准,可适当降低文化分数要求,按照江西省划定的相应艺术类本科文化线下20分进行投档。

15天津 上下滑动查看: 一、填报志愿 1.实行公布高考录取总成绩后填报志愿方式。考生填报志愿均须在规定时间内完成,逾期不再补报(填报志愿的时间安排和政策规定等另文规定)。市招生委员会根据招生计划数和考试成绩情况,分别划定本市普通高校招生各批次录取控制分数线。普通本科批次(含A、B阶段)原则上按照招生计划数的100%划定录取控制分数线,符合相应分数范围的考生可以依次填报本科批A阶段和B阶段志愿,可参加本科批A阶段和B阶段的志愿征询。普通高职(专科)批次原则上按照招生计划数的100%划定录取控制分数线,符合相应分数范围的考生可以填报高职(专科)批次志愿。 艺术类本科批次根据教育部相关要求,原则上按照不低于我市普通本科批次录取控制分数线的一定比例,划定文化录取控制分数线(其中艺术类本科自划线院校可自主划定文化录取控制分数线,戏剧与影视学类本科批次不低于我市普通本科批次录取控制分数线);艺术类高职(专科)批次原则上按照不低于本市普通高职(专科)批次录取控制分数线的一定比例划定文化录取控制分数线,符合相应分数范围的考生可以填报艺术类相应批次的志愿。 体育类本科批次和体育类高职(专科)批次,分别根据体育专业市级统考合格考生的文化统考成绩,按照略多于招生计划数(不超过1:1.5)的原则,划定体育类专业文化录取控制分数线,符合相应分数范围的考生可以填报体育类相应批次的志愿。 2.填报志愿工作由区招办指定的报名单位策划实施。各报名单位要加强对考生填报志愿的政策解读和技术指导。 考生应认真阅读有关高校招生章程、在津招生院校等级性考试选考科目要求及志愿填报的相关政策规定,参考市高招办提供的分数统计信息,及在津招生高校招生计划、往年录取数据等,按规定和要求选择填报高校和专业志愿,并对所填报志愿的真实性和准确性承担责任。因考生本人信息泄露、填报疏漏或失误导致的后果,由考生本人承担责任。 3.考生在填报志愿后但尚未被录取前,如申请放弃提前本科批次志愿,只能参加普通本科批次B阶段及以下批次的录取;如申请放弃本科批次志愿,只能参加高职(专科)批次的录取;如放弃高职(专科)批次院校志愿,可到报名所在单位提出申请,区招办审核并签署意见后可允许其放弃。 16河北 上下滑动查看: 6月26日至6月27日,进行本科提前批A段*队军**院校集中填报志愿;6月28日至7月2日,进行本科提前批(除A段*队军**院校外)、本科批、对口本科批集中填报志愿;7月27日至7月30日,进行专科提前批、专科批、对口专科批集中填报志愿。录取工作将从7月上旬开始,至8月中旬结束。所有考生高考志愿均实行网上填报。具体志愿填报时间如下:集中填报志愿时间

志愿填报期间,每天0时—6时为系统维护时间,不能填报志愿 征集志愿时间

志愿填报期间,每天0时—6时为系统维护时间,不能填报志愿 填报志愿网站:https://gk.hebeea.edu.cn 17湖北 上下滑动查看: 高考成绩发布时间和填报志愿时间安排 2021年我省高考结束后,网上评卷相关工作正有序进行,6月25日左右省教育考试院向考生发布高考成绩。届时考生可通过湖北省教育考试院门户网站(http://www.hbea.edu.cn)、湖北招生考试网(http://www.hbksw.com/)、湖北教育考试网(http://www.hbccks.cn)、湖北政务服务网(http://zwfw.hubei.gov.cn)和鄂汇办APP查询本人成绩。考生志愿采取网上填报的方式进行,分两次集中填报:1.第一次网上集中填报志愿时间为:6月29日8:00至7月2日17:00,实行分段截止,其中:本科提前批志愿填报的截止时间为6月30日17:00;高职高专提前批、本科普通批、艺术本专科批、体育本专科批、技能高考本专科批志愿填报的截止时间为7月2日17:00。 2.第二次网上集中填报志愿的时间为8月8日8:00至8月11日17:00,填报高职高专普通批志愿。所有考生的各类志愿在省招办网上填报志愿系统填报。填报志愿的网址:http://zspt.hubzs.com.cn。 成绩公布后、网上集中填报志愿前,考生有相对充裕的时间酝酿、考察、比较,填好志愿草表。在上网正式填报志愿时,考生只需对着志愿草表录入代号,可以节省时间、提升效率,提高填报的准确度。 18陕西 上下滑动查看: 第五章填报志愿 第二十五条我省普通高校招生录取共设置5个批次:提前批次、单设本科批次、本科一批、本科二批、高职(专科)批次。提前批次中的艺术类本科B段和艺术类专科A段、单设本科批次、本科一批、本科二批、高职(专科)批次实行平行志愿模式。提前批次(艺术类本科B段和艺术类专科A段除外)和其他特殊类型招生实行梯度志愿模式。第二十六条在考生分数、位次和各批次、各科类录取控制分数线公布之后,考生登录陕西省教育考试院门户网站或陕西招生考试信息网填报志愿。填报志愿分3个阶段进行:提前批次、单设本科批次、本科一批、普通高校职业教育单独招生志愿在6月24日12∶00至6月27日12∶00填报;本科二批志愿在本科一批录取结束后填报;高职(专科)志愿在本科二批录取结束后填报。第二十七条按照参加相同科目考试的考生成绩一同排序的办法,由高分到低分排列确定考生位次,即文史类与艺术(文)类考生共同排列位次,理工类与艺术(理)类、体育类考生共同排列位次。考生总分相同时,依次按照语文、数学、文科综合/理科综合、外语的单科分数由高到低排列。总分、单科分数全部相同的,属并列位次。梯度志愿投档录取模式不计考生位次,考生总分相同即属并列情况。 第二十八条参加提前批次录取的文史类、理工类本科院校和专业包括*队军**院校、公安本科专业、司法本科专业、中国消防救援学院;免费医学定向生;全国重点马克思主义学院;中西部欠发达地区优秀教师定向培养专项计划(以下简称优师专项);公费师范生;综合评价招生以及其他经批准的本科高校及专业,分A、B、C三段,投档录取按三段顺序依次进行。投档录取之后,未完成计划公开征集志愿。 提前批次文史类、理工类本科A段为*队军**院校、公安本科专业、司法本科专业、中国消防救援学院,设置1个院校志愿,每所院校设3个专业志愿。 提前批次文史类、理工类本科B段为免费医学定向生,设置2个院校志愿,每所院校设3个专业志愿。 提前批次文史类、理工类本科C段为除上述A、B段以外的其他有特殊要求的本科院校及专业,设置2个院校志愿,每所院校设3个专业志愿。 参加提前批次录取的文史类、理工类专科专业包括公安高职(专科)专业和定向培养士官,设置3个院校志愿,每所院校设3个专业志愿。 提前批次文史类、理工类所有院校的专业志愿后均设有“愿意录取到其他专业”的调剂表态栏。 第二十九条艺术类专业参加提前批次录取。 艺术类本科志愿在“艺术类提前本科”栏内,分A、B、C三段填报。 优师专项中的艺术类专业志愿填报在艺术类本科A段之前的专门栏目,设置2个院校志愿,每所院校设3个专业志愿,设“愿意录取到其他专业”的调剂表态栏。 艺术类本科A段为经教育部批准的独立设置本科艺术院校艺术类本科专业和参照执行的少数高校艺术类本科专业,设置2个院校志愿,每所院校设1个专业志愿,设“愿意录取到其他专业”的调剂表态栏。 艺术类本科B段为省内院校(西安美术学院、西安音乐学院除外)的美术类本科专业,以及省外院校申请参加本段录取的美术类本科专业(在陕录取规则必须与我省规定的省内院校录取规则一致),设置9个院校志愿,每所院校设1个专业志愿,不设院校和专业调剂表态栏。 艺术类本科C段为除参加艺术类本科A、B段录取外的其他所有艺术类本科院校及专业,设置2个院校志愿,每所院校设1个专业志愿,不设院校和专业调剂表态栏。 艺术类高职(专科)志愿填报在“艺术类提前专科”栏内,分A、B两段。 艺术类专科A段为省内院校的美术类专科专业,以及省外院校申请参加本段录取的美术类专科专业(录取规则必须与我省规定的省内院校录取规则一致),设置9个院校志愿,每所院校设1个专业志愿,不设院校和专业调剂表态栏。 艺术类专科B段为除参加艺术类专科A段录取外的其他所有艺术类专科专业,设置2个院校志愿,每所院校设1个专业志愿,不设院校和专业调剂表态栏。 第三十条体育类专业参加提前批次录取。 优师专项中的体育类专业志愿填报在体育类本科之前的专门栏目,设置1个院校志愿,1个专业志愿,设“愿意录取到其他专业”的调剂表态栏。 体育类本科志愿填报在“体育类提前本科”栏内。设置2个院校志愿,每所院校设2个专业志愿,同时设有“愿意录取到其他专业”的调剂表态栏。 体育类高职(专科)志愿填报在“体育类提前专科”栏内。设置2个院校志愿,每所院校设2个专业志愿,同时设有“愿意录取到其他专业”的调剂表态栏。 第三十一条艺术类、体育类考生在提前批次不得兼报文史类或理工类志愿,在其他批次可以兼报志愿,艺术(文)考生可兼报文史类志愿,体育、艺术(理)考生可兼报理工类志愿。 文史类、理工类考生不得兼报其他科类志愿。 第三十二条国家专项计划和地方专项计划参加单设本科批次录取,实施区域按照《关于做好2019年重点高校在陕招收农村和贫困地区学生工作的通知》(陕试普招〔2019〕3号)规定执行。单设本科批次分A、B两段,采用平行志愿模式并单独填报。 单设本科A段为国家专项计划,设置6个院校志愿,排列顺序为A、B、C、D、E、F,每所院校设6个专业志愿,同时设有“愿意录取到其他专业”的调剂表态栏。 单设本科B段为地方专项计划,设置4个院校志愿,排列顺序为A、B、C、D,每所院校设6个专业志愿,同时设有“愿意录取到其他专业”的调剂表态栏。 考生报考单设本科批次的条件按有关文件规定执行,经县(区)招委会资格审查并公示合格的考生可以填报该批次志愿。该批次录取结束后,省招办将公示录取考生名单。如有举报且经查实存在资格造假等违规行为的,取消录取资格,同时严肃追究有关人员的责任。 第三十三条本科一批设6个院校志愿,排列顺序为A、B、C、D、E、F,每所院校设6个专业志愿;本科二批设12个院校志愿,排列顺序为A、B、C、D、E、F、G、H、I、J、K、L,每所院校设6个专业志愿;高职(专科)设8个院校志愿,排列顺序为A、B、C、D、E、F、G、H,每所院校设6个专业志愿。平行志愿各批次不设置“愿意录取到其他院校”的调剂表态栏,每所院校设“愿意录取到其他专业”的调剂表态栏。 第三十四条高水平艺术团、高水平运动队和高校专项计划志愿分A、B两段填报在院校所在普通批次之前的专门栏目。其中,A段为高水平艺术团和高水平运动队,设1个院校志愿,每所院校设6个专业志愿,仅供符合条件并已公示的考生填报;B段为高校专项计划,设1个院校志愿,每所院校设6个专业志愿,仅供通过资格审核和相关高校考核合格且公示的考生填报。A、B两段均设“愿意录取到其他专业”的调剂表态栏。 第三十五条定向就业、民族班、少数民族预科班、四川大学国防科研试验部队预科班志愿分别设置在院校所在普通批次志愿之后,边防军人子女预科班志愿设置在本科二批志愿之后,顺序依次为:①定向就业志愿,②民族班志愿,③少数民族预科班志愿,④四川大学国防科研试验部队预科班志愿,⑤边防军人子女预科班志愿。其中定向就业、民族班、少数民族预科班、边防军人子女预科班各设2个院校志愿。定向就业院校设2个专业志愿,少数民族预科班设3个专业志愿,其余均设1个专业志愿。所有志愿均设“愿意录取到其他专业”的调剂表态栏。符合报考条件的考生方可填报上述志愿。 第三十六条邮政扶贫招生志愿、空中乘务和民航空中安全保卫专业志愿填报在高职(专科)批次之前的专门栏目,设3个院校志愿,每所院校设2个专业志愿,仅供取得有关院校及专业报考资格的考生填报。 第三十七条各批次招生计划未完成时,采取征集志愿的办法进行补充。每批次正式投档录取后,省招办在陕西省教育考试院门户网站和陕西招生考试信息网公布征集志愿信息。达到相应批次录取控制分数线且尚未被录取的考生均可填报征集志愿,征集志愿时高校如对填报本校征集志愿的考生有最低位次、分数要求(不得高于正式投档录取时的最低位次及分数),应提前向省招办提出申请。本科二批录取时将视情况决定是否降分征集志愿。 第三十八条考生根据报考科类,按照陕西省教育考试院门户网站和陕西招生考试信息网公布的高校和专业名称、代号、录取批次以及高校公布的招生章程等,在规定时间内完成网上填报志愿(征集志愿)。 考生在填报志愿(征集志愿)之前,必须认真阅读了解拟报考高校招生章程和我省有关招生工作规定,按照网上填报志愿的说明及相关要求,根据高校招生计划,严格按照规定程序填报高校和专业志愿,确保志愿信息准确、有效,并对所填报志愿的真实性和准确性承担责任。志愿确认后不可更改。逾期不予补报。考生未填报志愿或将志愿填报在规定栏目以外而影响录取的,由考生本人承担责任。省招办不受理考生以任何理由提出的要求放弃某一批次、某一高校、某一专业志愿转而参加后续批次、其他高校、其他专业录取的申请。招生院校以考生自愿放弃为理由提出的退档要求,省招办不予同意。03 志愿填报攻略 艺考界给大家整顿了部分在志愿填报过程中可能遇到的问题和解答,赶紧先提前了解! 1.招生特征要求是什么? 招生特征要求一般是指该院校专业对考生的身体条件、文化课总分、单科成绩、外语语种、考生性别等有特殊要求(如某些专业不招色盲色弱),以及提前批次需政审、体检、面试的院校专业,具体要求请查看普通高等学校招生专业目录及院校招生章程。 2.考生填报志愿时应注意哪些事项? 考生要认真做好填报志愿的准备工作,仔细阅读拟报考高校的招生章程和我省招生专业目录,了解有关招生政策和要求。根据自己的成绩、志向、体检结论等,结合招生院校近年来各专业招生录取最低分及排位情况,慎重报考。在这里特别要强调,考生填报志愿时务必仔细阅读相关院校的招生章程规定。因未认真阅读院校招生章程,填报了不符合报考条件的志愿,导致不能被录取的责任由考生自负。 3.招生院校的办学性质是什么? 学校的办学性质分为:公办、民办、独立学院、中外合作办学、内地与港澳台地区合作办学。2021年招生专业目录将全面进行标注,以便考生更加清楚地知悉拟填报院校的办学性质,并结合自身情况,进行合理填报。 4.招生录取批次如何划分? 2021年夏季高考分为提前、本科、专科(高职)三个批次。 (一)提前批次。 1.提前批次分为本科提前和专科提前两个部分。本科提前部分安排在普通本科院校录取开始前进行,专科提前部分安排在普通本科院校录取结束后、普通专科院校录取开始前进行。 2.本科提前部分包括空军招飞院校,军检院校(含需政审、面试、体检的*队军**、*警武**、公安、司法、消防、民航招飞院校),独立设置本科艺术院校(含参照)及经批准的本科院校艺术专业,经批准的非军检本科院校的师范、农林、小语种等专业,本科层次的教师专项计划和卫生专项计划,高校专项计划、高水平艺术团、高水平运动队、综合评价等特殊类型招生院校。 专科提前部分包括专科提前院校和专科层次卫生专项计划。 (二)本科批次。 本科批次包括普通类本科院校(含地方专项计划、少数民族班、各类预科班)、艺体类本科院校。 (三)专科(高职)批次。 包括普通类专科院校和艺体类专科院校。 以上各批次各类型院校均实行院校专业组投档录取模式,每个院校专业组包含6个专业志愿和1个是否服从专业调剂选项。 5.投档时是否含加分? 分省分专业计划投档时含加分,不分省不分专业计划投档时不含加分。 6.什么是分省分专业招生计划?什么是不分省计划? 分省分专业招生计划是指学校制定的在不同省份的不同专业的招生计划。部分提前批独立设置本科艺术院校(含参照)及经批准的院校(专业)为面向全国招生属不分省计划。