基本上所有关系到购买的平台,一定会有优惠券体系的存在。最近自己负责的系统正在做优惠券系统的升级,借着梳理的机会把整个系统从需求到最后原型的设计历程记录下来和大家分享和探讨。
说一千道一万,优惠券是电商、知识服务最常用且最有效的增长解决方案。这里稍微的扩充一下,增长的维度有两个: 内容载体和营销体系。而优惠券很显然是属于营销体系的一种。内容载体有很多种形式:游戏化增长(拼多多的多多果园等)、IP加持(某某大咖的课程)……这两个维度才能形成有效的增长。可以参考前面John写的一篇文章:
用户增长策略三步法:产品策略、内容载体和产品增长
一、优惠券类型
说回来优惠券,优惠券既然本质上是营销工具,所以要解决的还是引流(拉新)、客单价、复购、促活的运营问题。那么常见的营销活动有: 特价、折扣、满减、满赠。由常见营销活动扩展出来的有: 加价换购、秒杀、团购、拼团、第2件半价、N元任选几件、抽奖等这种类型。
营销活动对运营的结果是怎么样的呢?用一张图来总结下:
二、优惠券的应用场景
优惠券在用户选择使用前,用户需要先获得优惠券。即:优惠券是活动的载体,用户选择使用哪个优惠券之前必须先获得某个优惠券,才能决定是否使用,或使用哪个。那么归根到底就是优惠券的获取和消耗。
1.优惠券的获取

用户获取优惠券分为被动接收和主动获取。运营同学为了拉新、促活可以主动给用户推送优惠券,同时做好通知触达用户就是被动接收到券。用户通过领券、抽奖等活动获取到优惠券就是用户主动获取的。
1.1.系统发
常用的方法方式有两种:
a. 运营同学通过从用户中筛选部分用户,人工定向推送。
b. 系统中设置发券的触发条件(根据用户等级、消费频次等),系统自动给满足条件的用户发券。
1.2.用户领取
a.领券中心。各大电商平台最常见的就是领券中心。无论是平台和商家合作,还是自营活动。一般券的数量都是有限的,因为有营销费用预算。所以领券中心给用户营造了资源稀缺的直观影响,所以用户领取后券的使用率 要比发券更好。这样就解决了券发放不精准的问题。

b.商品详情页领取。京东、淘宝等主流电商平台在用户详情页“促销活动”中都会有领券功能。这是平台常用的另一个方式,同样比发券的转化率要高。

c.领券活动。双十一做预热活动,通过用户分享等裂变方式用户可以领取一个面值较大的券,做了裂变同时做了锁定消费。在新零售的场景下,线上向线下引流,或者线下向线上引流,也可以通过发券的方式实现。
1.3.活动获得
用户通过活动才能获得优惠券:从给用户发券都没人使用,到用户需要参与才能领取到券。可以想象需要有诱惑力的券力度才能实现,更不用说用户还需要拿积分兑换。 所以用户需要主动参与活动才能获取到的券,都是优惠力度相对较大的券。

在满赠营销活动中,消费一定的金额可以给用户发放优惠券来增加用户的复购率。如果券的力度也能提高满赠活动的吸引力,反之对满赠活动不利。常见的活动获取券方式:满赠活动,积分兑换,抽奖,邀请有礼,新人注册礼包等等。
2.用户使用优惠券

优惠券的种类在上面已经总结出三种:折扣券、礼品券(赠品券)、满减券。其中,折扣券和满减券都是需要在用户消费时才可使用的。礼品券(赠品券)可以不在下单中使用,直接兑换赠品。
下面我们看看都有哪些使用场景:
2.1.下单(购物)使用
折扣券和满减券 都需要下单才可使用,需要在以下场景中使用。
a. 线上电商:用户在结算页面选择可使用的优惠券,提交订单并付款后优惠券就被使用了。
b. 线下POS:新零售的企业还会遇到用户在线下下单时使用优惠券的场景。
c. 客服下单系统:很多零售企业都开通了 电话下单的业务,需要在客服的订单系统中支持优惠券的使用。
2.2.非下单,直接使用
礼品券使用规则是直接兑换赠品,并不需要下单。赠品活动在线上一般使用满赠活动在用户下单时同时将赠品发放给用户,并没有给用户发券用户再兑换的必要。所以礼品券一般线上用来引流用户到店,或者在异业合作场景下引流使用。
三、系统流程
根据用户获取和用户使用的应用场景,整顿出的功能结构。如下图:

根据用户获取和用户使用来看,优惠券的生命周期可以分为四个阶段:生成、发放(领取)、使用、结果回收。流程图如下:

四、功能设计
1.券管理
1.1.券规则管理
这边主要说明三种券:礼品券、折扣券、满减券。(这三种是基础,基本能满足95%以上活动需要)整顿了下券规则:

我将三种券规则的管理,设计到一个菜单中,这样减少了系统菜单的数量,从运营同学的角度看系统“简单”了。工程师开发时也能复用功能,但这样做缺点也很明显:增加了系统耦合度,只要有一种券规则需要调整会影响其他券规则的使用。在设计系统时大家要酌情考虑是分开还是合并。
a. 满减券详情设计
原型如下:

说一下关键的字段:
- 面值:券减免的金额;
- 条件金额:券的使用条件,需要满足此金额才可减免对应券面值的金额;
- 最多减免金额:如果券减免逻辑是循环的需要此字段。例如:每满1000减50,那么2000就会减100;
- 有效期类型:“固定”有效期,无论用户何时领取到券。券都是在固定的时间生效和固定的时间失效。例如:从2026-04-21 22:42:28 到 2026-04-21 22:42:28 有效。无论用户7月31日领导券还是 8月31日领到券都是在这个固定的时间范围内可用。
- “动态”有效期,从用户领到券开始,规定的时间内有效。为了防止券有效期不可控,增加“截止使用日期”。例如:券有效期天数是30天,截止9月5日前使用。用户7月31日领到券,在8月29日前可使用。如果8月3日领到券则在9月3日前可用。
- 用券渠道:现在前端产品都不是单一的,小程序、App、PC端。用来控制券可以哪些渠道使用。
- 用券门店:或者叫“用券商家”,平台产品有多个商家需设置券可以在哪些商家使用,如果是新零售项目需设置券可以在哪些门店使用。
- 参与商品:可以使用此券的商品,买哪些商品可以用此券。
b.折扣券
原型如下:

c.礼品券
原型如下:

礼品券的规则更简单。和满减券、折扣券最大的区别是:礼品券设置的是“兑换商品”,而不是参与活动的商品。用此券可以兑换什么商品,兑换几个。
1.2.券管理(券码管理)
在券系统中券码才是正真的券,券规则只是一个逻辑。系统发券、用户领券、消费用券在系统中都是通过券码的流通来实现的。
券码就是一串随机生成的数字+字母组合的字符串,理论上越长可容纳的券数量越大。为了实际使用中方便,一般10-16位已经足够使用了。
券码要选择券规则来生成,这样生成的这批券码就有了对应券规则的券。
在设计的同时,遵循券码是在券规则的基础上生成的,所以可以在券规则的列表增加生成券功能。根据实际需要也可以单独菜单做功能,选择券规则,填写生成券码数量,提交后系统根据券码生成规则自动生成券码。

在券规则过期前,券码都可以导出,不限次数和数量。
同时系统需要有券码列表,这样方便查看和管理。
券码有两个基本管理功能:作废、核销。
作废券码后此券码不可使用,核销功能等同于用户使用,在后面“券使用”详细讲解。

券作废和券核销考虑使用场景,需要有批量处理功能,大家自行脑补。
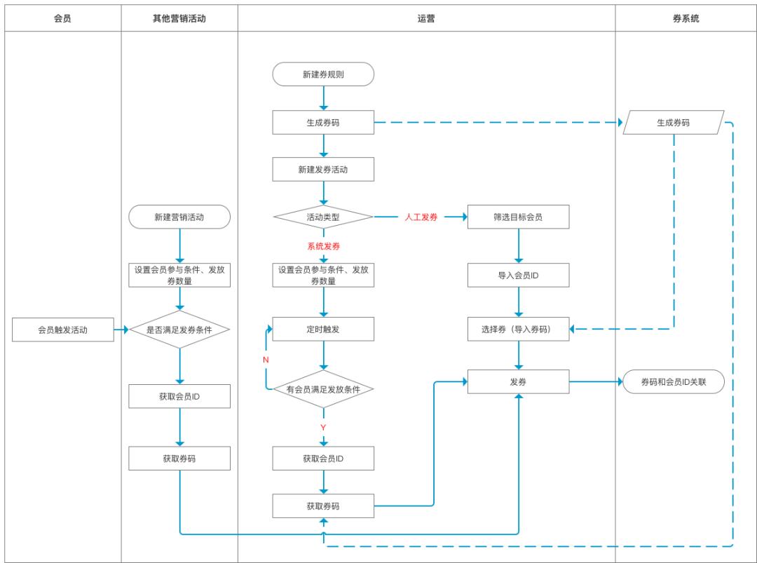
2.券活动管理
有了券码接下来要想办法把这些券码发放给用户,能让用户自己领,甚至花积分兑换、花钱买那就更好了。在此我们暂不讨论如何设计券的运营活动,先梳理系统如何实现发券和领券。原型图如下:

2.1.发券活动
发券活动就是将券码发给用户。
首先需要知道给哪些用户发券(会员ID),其次给这些用户发哪些券(券码)。
发券的过程就是系统将会员ID和券码关联的过程,100张券发给100的会员ID,系统可以按照顺序将券码和会员ID绑定,同时系统将绑定关系记录下来,这样券就发完了。
发券主要是三个方式:
- 运营人员通过券系统给用户推送券。
- 设置发券营销活动,系统自动给用户发券。和 a 相同只是多了系统自动发送的逻辑,提前设置会员要满足的发券时间、会员条件和发券的类型数量,后自动触发系统发放券。
- 通过其它营销活动给用户发券(满赠、新人礼包、积分兑换、抽奖、邀请有礼等)。
其他营销活动发放券,方式a 的发券逻辑在运营同学的脑中,方式b 的发券逻辑在系统中配置,方式c 的发券逻辑在其它营销活动中。在c方式中 券系统需要和其他营销活动做对接,执行将会员ID和券码绑定的操作,并做记录。
通过流程图和原型说明下。


发券方式上图展示的是“按照会员等级”发券,还有导入会员ID的方式如下图:

系统自动发券活动,就是在人工发券的基础上,增加自动触发发券的逻辑。基于人工发券的逻辑大家自行脑补或者实践。
2.2.领券活动
你可能已经想到了,领券和发券一样是将会员ID和券码 绑定并记录的过程。其实这就是是用户(会员)得到券的核心逻辑,无论用户如何获得券。
那么领券和发券有什么区别,为何要分开?
发券活动是广义的“发券”,其他营销活动都可以调用。领券活动是狭义的“发券”,只局限于用户在领券活动页面这一种形式。所以严格的讲,领券也是一种发券活动,但是两个活动需要配置的字段不同,所以就分开喽。
a. 设置领券活动(前端设计领券活动专区,用户进入领券活动后自行领取)。
b. 在前端页面展示券,用户自行领取。(商品详情页)
原型如下:

其中的关键字段:
- 优惠券总量:领券活动整体可被领取的券数量;
- 每日限量:领券活动每日可被领取的券数量;
- 会员每日限量:每个会员ID在领券活动期间可领取的券数量;
- 会员总限量:每个会员ID每日可领取的券数量;
3.券使用
券的使用从场景不同可以分为:下单使用 和 核销(非下单使用),其实严格的讲两个方式最终的目的和结果都一样。
首先,要核实券的状态是否可用,以及是否满足券的使用规则;
其次,如果满足券的使用条件则将券标记为“已使用”,同时给用户相应的“优惠”;
最后,按照系统的“分摊规则”来将优惠的这部分金额做处理,以满足财务的记账要求。
3.1.下单使用
绝大多数的券都是在下单场景下使用的,因为一切营销活动的目的都是为了“下单”,券同样也不例外。
- 线上电商下单:大家日常在京东、阿里系产品中券的使用都是线上电商中使用券。
- 线下门店下单:现在越来越多的“新零售”都会遇到优惠券在线下使用的场景。其实也没有那么复杂,可以借鉴美团团火锅的场景: 在美团团个火锅,到店以后出示订单详情的二维码,这样就解决了线上和线下打通的问题。
- 客服下单:如果你们的平台客服人员还承担电话下单的职能,那么客服在下单时也需要考虑券的使用。
3.2.核销(非下单使用)
礼品券和满减券、折扣券最大的不同:礼品券可以直接兑换礼品,不需要下单。而满减券和折扣券 下单是必要条件。所以礼品券在电商平台并不多见,或者几乎没有。 礼品券更适用于线下向线下引流的场景,用户凭券到店可以兑换一个……
a. 礼品券核销:用户凭券到店,在门店核销券。给用户发礼品。
b. 异业合作:异业合作大多都是临时的活动合作,所以一般情况下不具备系统接口打通,异业商家可以使用我方的券。
为了满足异业商家发放我方的券,可以将券码导出。通过异业商家的系统发放。或者直接把券码印成实物券,发放给用户。
用户到商家使用我方优惠券,也可以通过“a”的礼品券核销功能实现,只需要给异业商家开发系统权限即可。
总之,无论是下单使用还是用户核销,用券分为两个部分:用户使用和系统核减券。全系统需要和前端或者其它营销活动做数据对接。场景较少,这里就不再赘述了。
4.券统计
券发完了,肯定是要回收活动结果。从券被使用的角度需要通过券的使用率来分析,从活动效果的角度需要的数据维度会更多。
此处只讲最核心的基础数据:每个券码的使用情况,发券活动的发送结果,领券活动的领取情况。
运营同学要的其它数据都是基于这些基础数据加工而来,目的往往是想统计这些券费用是多少,带来的销售是多少,以此来衡量活动的效果。更多的数据,此篇不再赘述。
4.1.券使用统计
统计每个券码的领取情况和使用情况:券码、领取会员信息、领取时间、是否使用、优惠金额、使用渠道、使用时间、订单号。

设计券使用报表如果有运营同学的需求时最理想的情况,如果没有具体的需求有以下几个关键点:
- 券是哪个会员获得的;
- 券被使用了没有;
- 如果券被使用了,哪个订单、何时使用。
这些点之所以关键,是因为运营同学关注的方向是“消费比例”,这些数据是基础。
4.2.券活动统计
a. 发券活动的发送结果:发送总数、发送成功数、发送失败数、使用数量、使用率、用券订单。
b. 领券活动领取情况:活动总份数、领取会员数、领取券数、使用数量、使用率、用券订单。
优惠券系统就是券的“一生”: 生成券、发放券、使用券 和 券使用统计。
写到这儿,其实还远远没有结束。只是给大家讲了核心的部分,涉及到券销售、财务部分、以及更多券的类型。咱们后面有时间继续唠。
文章来自社区签约作者:John