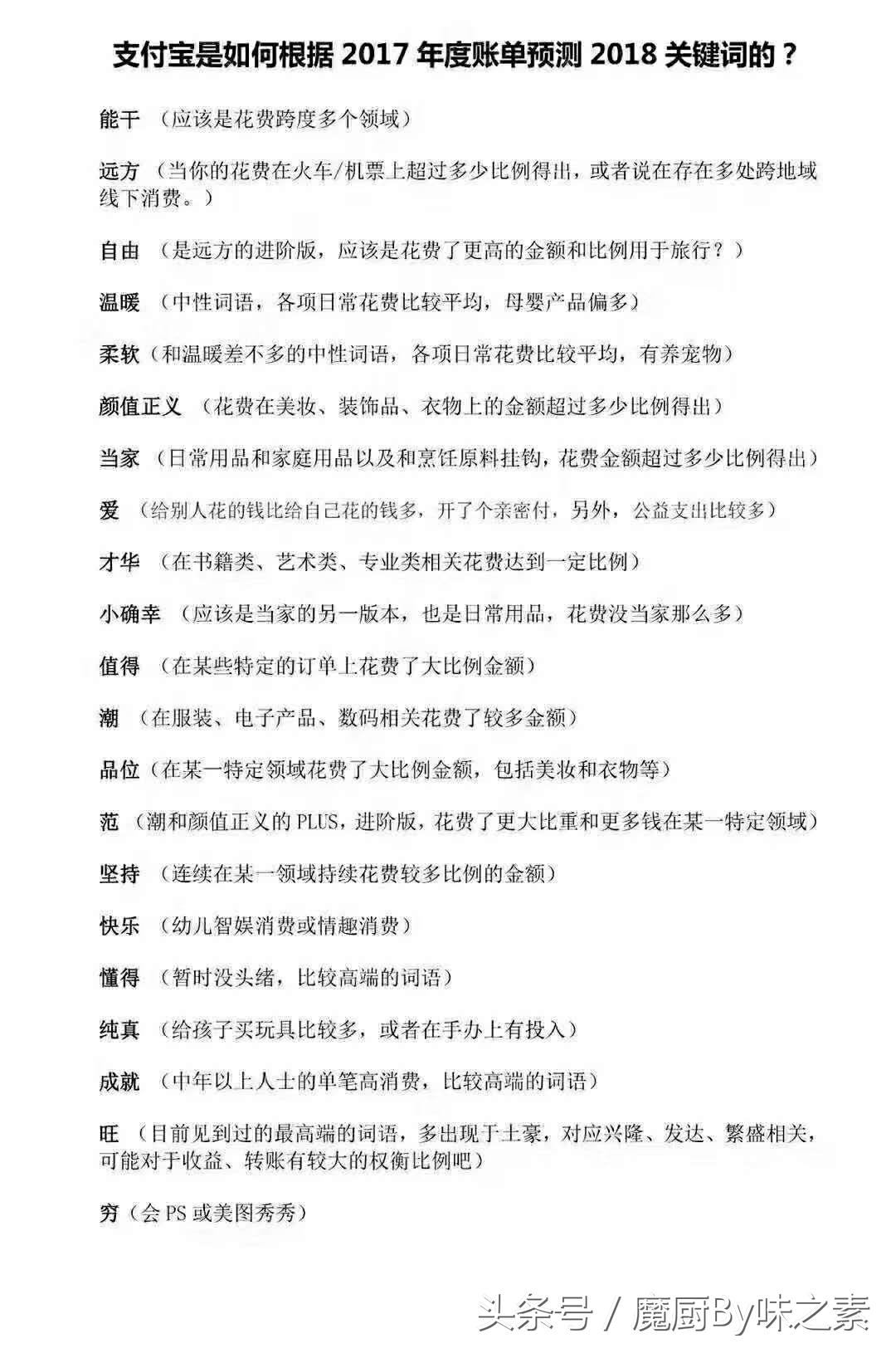
2018年一开始,发现手机微信朋友圈里开始了一轮接一轮的支付宝晒单。有穷的叮当的,有近亿消费的。


更多人都会关注,支付宝通过对你的消费行为的分析,给出的那个称号。

就在大家一边晒一边对别人评头论足的时候,网络就曝出了支付宝强行让消费者签订“芝麻服务协议”。

就在3号,支付宝连夜调整账单首页,将原来默认签署协议改为了客户自选项目。并且可以在设置里面的授权管理里面取消授权,那就不会让大家看到你的信用免押的内容了。
不知道从什么时候起,你会被莫名的推销电话所烦恼,会收到各种奇奇怪怪的促销短信。就连在手机上看个新闻,你也会发现,怎么昨天在淘宝上看的商品,就被直接推送到自媒体上了呢?

在移动支付比例高达82%的现在,我们在网络上的一举一动将无法遁形,也许有人会出现恐慌心理,会没有安全感。大数据时代,带来的正面效果就是便利和快捷,而负面的就是个人征信的恶用风险。

这里要提一下,支付宝的蚂蚁金服,由于他们运用的就是区块链技术,所以由蚂蚁金服所采集到的客户消费信息,会比传统中央服务器进行数据处理要来的更加安全,因为一旦消费者在由区块链技术搭建的平台里进行消费,你的数据将会在整个平台的所有节点里被保存,如果要进行篡改那首先必须要经过每个节点的认证和同意才能够进行,所以仅仅从技术的角度上来说,区块链技术是最适合银行、证券、信用公司等从事资金管理和运用、个人及公司征信、网络契约等服务的公司或机构的。

我们的手机上*载下**的APP平均每台就有30个,其中牵涉到支付和个人征信的平均达到总数的1/3。我们的生活正在被大数据所吞没、利用、推动着前行。我们没有办法去阻止,只能企求我们的个人数据能够在一个最安全最值得信任的环境里得到管理和储存。
Eat Well , Live Well
