
一、特许经营的提出背景
(一)基础设施和公用事业特许经营概念
基础设施和公用事业特许经营,是指政 府采用竞争方式依法授权中华人民共和国境内外的法人或者其他策划,通过协议明确权利义务和风险分担,约定其在一定期限和范围内投资建设运营基础设施和公用事业并获得收益,提供公共产品或者公共服务(概念出处:《基础设施和公用事业特许经营管理办法》)。
(二)公用事业特许经营的提出背景
公用事业的特许经营制度原来就是存在的,只是以前没有一种明确的制度做保证。特许经营作为一个概念正式被提出来是在公用事业开始产业化且投资主体多元化之后,其大背景是政府对公用事业的管理体制发生了变化。
面对之前以政府为主导的公用事业机制由于缺少竞争和市场机制,导致了公用事业项目的投资和运营上的低效率,而市场经济的内在要求和市场的国际化要求,我国的公用事业民营化的背景,2002年12月原建设部发布了《关于加快市政公用行业市场化进程的意见》,从2003年开始对各类资本全面开放公用事业行业。
2004年3月19日,原建设部出台了《市政公用事业特许经营管理办法》,并于2004年5月1日起正式实施。
2005年原建设部发布了《关于加强市政公用事业监管的意见》,要求各级政府充分发挥市政公用事业主管部门在人才、技术、行业管理经验方面的优势,整合行政资源,逐步建立统一的市政公用事业监管机构,切实解决机构重叠、职能交叉、效率低下、监管成本高的问题。
2009年住房和城乡建设部又发布了《关于请报送市政公用事业改革情况的函》,对公用事业改革进行系统的调查,其*特中**别要求对如何完善监管制度提供改革的意见和建议。
2010年国务院发布了《关于鼓励和引导民间投资健康发展的若干意见》,明确鼓励和支持民间资本进入公用事业领域。政府为民间资本开了“一扇门”,让民营企业进入公用事业领域,甩掉了“包袱”,但其并未尽到后续监管和督察的责任。
2015年4月六部委联合发布的《基础设施和公用事业特许经营管理办法》,该《办法》为指导基础设施和公用事业特许经营项目的依据。
二、特许经营的政策依据
(一)2014年12月2日,国家发展改革委关于开展政府和社会资本合作的指导意见(发改投资[2014]2724号)。
意见提出政府和社会资本合作(PPP)模式是指政府为增强公共产品和服务供给能力、提高供给效率,通过 特许经营、购买服务、股权合作 等方式,与社会资本建立的利益共享、风险分担及长期合作关系。在操作模式选择上指出:
1. 经营性项目。 对于具有明确的收费基础,并且经营收费能够完全覆盖投资成本的项目,可通过 政府授予特许经营权 ,采用建设—运营—移交(BOT)、建设—拥有—运营—移交(BOOT)等模式推进。要依法放开相关项目的建设、运营市场,积极推动自然垄断行业逐步实行特许经营。
2. 准经营性项目。 对于经营收费不足以覆盖投资成本、需政府补贴部分资金或资源的项目,可通过 政府授予特许经营权附加部分补贴或直接投资参股等措施 ,采用建设—运营—移交(BOT)、建设—拥有—运营(BOO)等模式推进。要建立投资、补贴与价格的协同机制,为投资者获得合理回报积极创造条件。
3. 非经营性项目。 对于缺乏“使用者付费”基础、主要依靠“政府付费”回收投资成本的项目,可通过政府购买服务,采用建设—拥有—运营(BOO)、委托运营等市场化模式推进。要合理确定购买内容,把有限的资金用在刀刃上,切实提高资金使用效益。
(二)自2015年6月1日起施行《基础设施和公用事业特许经营管理办法》
1、覆盖领域扩大
《办法》第二条明确了实施 特许经营的领域 包括能源、交通运输、水利、环境保护、市政工程等基础设施和公用事业领域,在《市政公用事业特许经营管理办法》(建设部令第126号)规定的城市供水、供气、供热、公共交通、污水处理、垃圾处理等市政公用事业领域拓宽到了投资体量更大、此前准入门槛相对较高的能源、水利等基础设施领域。
2、明确特许经营的立项可行性评估
《办法》将前期可行性研究工作予以制度化,明确了特许经营项目立项的前期流程,具体包括特许经营项目实施方案的提出(政府部门或者民间自提)——特许经营可行性评估(项目提出部门可委托第三方机构予以开展,以完善特许经营项目实施方案)——特许经营项目实施方案审查——本级人民政府或其授权部门审定特许经营项目实施方案——县级以上人民政府授权有关部门或单位作为实施机构负责特许经营项目的实施一系列流程。
3、明确特许经营者的遴选机制
《办法》明确应当通过招标、竞争性谈判等竞争方式选择特许经营者。此前建设部126号文规定为招投标的方式,地方政府制定的特许经营办法中也多一刀切为招投标方式。《办法》也明确,对于建设运营标准和监管要求明确、有关领域市场竞争比较充分的,应当通过招标方式予以选取。由此,《办法》的立法理念为鼓励充分性竞争,推动市场良性竞争。此外,《办法》补充了特许经营期终止后的遴选机制,特许经营期终止后如继续采用特许经营方式,应当根据《办法》规定重新选择,但明确同等条件下原特许经营者优先获得特许经营权。同等条件下原特许经营者的优先权一定程度上降低了项目整体的运营成本及政府方的监管成本,最终社会公众受惠。
4、特许经营期限
《办法》的一大亮点是对于此前特许经营期的上限不能突破,有了例外的规定。对于投资规模大、回报周期长的特许经营项目,特许经营授权方可与特许经营者约定超过三十年的期限。该等规定保障了赢利性相对较差的项目以特许经营模式实施的可能性,亦体现了此次《办法》关注特许经营者合理投资收益的立法理念。
5、特许经营模式
《办法》第五条明确了BOT、ROT、BOOT、ROOT、BTO、RTO等模式,以及兜底条款“国家规定的其他方式”
6、特许经营项目实施的审批简化
《办法》关注及此,强调各部门根据具体职责分工参与特许经营项目、项目前期的实施方案提交多部门审查以及特许经营项目实施中的审批简化。值得关注的是审批简化,《办法》第二十二条明确有关部门在特许经营项目实施中应当简化审核内容,对于前期实施方案中已经出具审查意见的事项不再重复审查。
7、资本市场参与特许经营项目的通道
《办法》鼓励金融机构以及各类资本积极参与特许经营项目,这亦是当下资本市场的关切,资本如何在项目融资各阶段对接特许经营项目。《办法》鼓励金融机构为特许经营项目提供各类金融服务,差异化的信贷支持*款贷**期限最长可达30年,以及鼓励产业基金、私募基金、引导基金的设立为特许经营项目提供财务支持。
(三)国家发展改革委关于切实做好《基础设施和公用事业特许经营管理办法》贯彻实施工作的通知发改法规[2015]1508号
1、完善政策,推动制度落实。
地方各级发展改革部门要认真梳理本地区本部门发布的特许经营有关规定, 与《办法》不一致的,要按照法定程序提请清理修订工作,促进制度规则统一。 针对《办法》关于简化审批的规定,地方各级发展改革部门要梳理本部门负责的审批核准事项,简化流程、规范时限,同时 推动地方政府和相关部门建立特许经营绿色通道,实行并联审核和联审联办,减轻投资者负担; 针对《办法》规定的特许经营可行性评估、特许经营价格收费的确定和调整机制,以及融资服务和政府投资支持等政策措施,根据本地区实际完善配套规定,加强政策指导,增强投资者信心,稳定民间投资预期。
2、运作模式
积极运用建设-运营-移交(BOT)、建设-拥有-运营-移交(BOOT)、建设-移交-运营(BTO)以及设计-建设-融资-运营(DBFO)、改建-运营-移交(ROT)、建设-拥有-运营(BOO)、转让-运营-移交(TOT)、运营管理(O&M)等方式开展特许经营。
(四)国家发展改革委关于印发《传统基础设施领域实施政府和社会资本合作项目工作导则》的通知发改投资[2016]2231号
3、 实施方式
政府和社会资本合作模式主要 包括特许经营和政府购买服务两类 。新建项目优先采用建设-运营-移交(BOT)、建设-拥有-运营-移交(BOOT)、设计-建设-融资-运营-移交(DBFOT)、建设-拥有-运营(BOO)等方式。存量项目优先采用改建-运营-移交(ROT)方式。同时,各地区可根据当地实际情况及项目特点,积极探索、 大胆创新,灵活运用多种方式 ,切实提高项目运作效率。
三、特许经营项目实施流程
政策依据:中华人民共和国国家发展和改革委员会、中华人民共和国财政部、中华人民共和国住房和城乡建设部、中华人民共和国交通运输部、中华人民共和国水利部、中国人民银行等六部委颁发2015年6月1日开始施行的《基础设施和公用事业特许经营管理办法》25号。
政府特许经营权项目操作流程主要有七步:
第1步:本级人民政府授权实施机构实施特许经营项目
需要人民政府授权实施机构负责特许经营项目有关实施工作,具体授权范围包括本项目准备、实施方案编制、特许经营者采购、特许经营合同签订、项目运营监管、特许经营期满处置等工作。
第2步:实施机构确定中介咨询机构,提出特许经营项目实施方案
由实施机构委托具有相应能力和经验的第三方机构编制 项目实施方案,并进行可行性专家论证。
第3步:财政部门开展财政承受能力论证(如需要)
财政局策划开展项目财政承受能力论证。
第4步:政府有关部门出具书面审查意见
需要发改、财政、城乡规划、国土、环保、住建等有关部门对特许经营项目实施方案进行审查。经审查认为实施方案可行的,各部门应当根据职责分别出具书面审查意见。
第5步:政府审定特许经营项目实施方案,出具方案批复文件
实施机构综合各部门书面审查意见,报人民政府或其授权部门审定特许经营项目实施方案。审查通过并出具实施方案批复意见。
第6步:实施机构通过竞争方式选择特许经营者
实施机构根据经审定的特许经营项目实施方案,通过竞争方式选择特许经营者。
第7步:签订特许经营协议
实施机构与依法选定的特许经营者进行合同谈判,特许经营协议经人民政府批准后签订。需要成立项目公司的,实施机构应当与依法选定的投资人签订初步协议,约定其在规定期限内注册成立项目公司,并与项目公司签订特许经营协议。
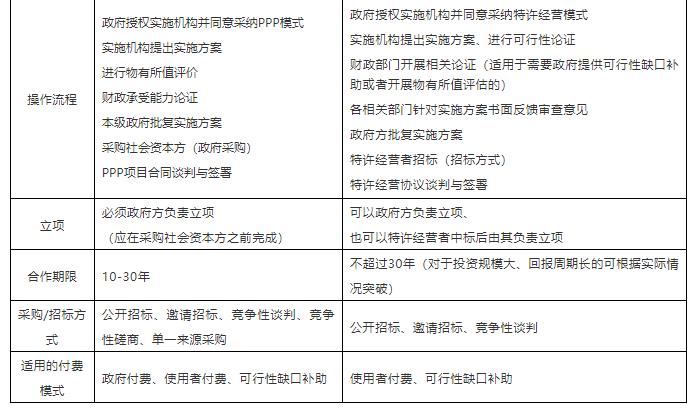
四、特许经营与PPP对比分析
PPP模式与特许经营模式的比选表


作者简介:
胡志辉:硕士、咨询工程师(投资),河北润扬项目管理有限公司副总经理