前言
最开始想的标题:“嫌104大,嫌87没数字键盘不方便,我入手了96键FirstBlood/1血 B16机械键盘”。
接触机械键盘源于2018年底,误打误撞的解除了104键樱桃红轴。一年半过去了,在数码方面还只是小白,却不知不觉入了机械键盘的坑。机械键盘的坑,有点像口红坑和球鞋坑,你不一定所有的都能涂上或穿上,但你就是好奇,想尝试。如体验过cherry轴,就想试试国产轴;接触过红轴,就想试试青轴、茶轴、黑轴的手感;有线的够用,但还想要双模、三模的;看完RGB的炫酷,还想要单色背光或无光的清净;享用了104键的方便、舒适,易上手,还想要87、60键的小巧、便携;发现没有数字键不适应了,又想到了非常规的96键……
618期间入手了FirstBlood/1血 B16 96键机械键盘。日常价599元,活动价目前最低是499元。
FirstBlood一听就是个更偏向于游戏的外设品牌,我也不玩游戏,为啥选这个牌子?原因很简单:目前能找到的相对便宜的樱桃轴96键机械键盘。后知后觉,FirstBlood(1血)是黑爵品牌的另一条支线。可以说品牌没问题,价格相对好时入手的,表现如何一起来看。
外观
B16或者说FirstBlood品牌主打的就是双拼键帽的配色,第一眼非常亮眼,也容易诱发选择困难症。

黄色叫琥珀、紫色叫丁香、蓝色叫龙胆。我看哪个都挺漂亮,最后是儿子帮我选的琥珀色,他喜欢。
轴体方面:由于之前的青轴声音大,已经多次被家里领导约谈,说影响孩子睡觉。不敢在家里码字用了。准备试下万金油的茶轴,既能兼顾魔性的按压段落感,声音还不大,晚上在家也能用。
最后定下了琥珀色茶轴。
到手后包装的红色真的很符合品牌名,也足够简约。

开盖后有防尘盖+包装袋的双层保护。

双拼的配色有视觉冲击力。配件不多。

翻过来发现,拔键器和一个品牌个性键帽,都隐藏在键盘背部了。一体化收纳的设计有利于用户随时拆装。


配备了一段式脚撑。脚撑底部和键盘底部4脚有很厚实、防滑效果很好的脚垫。

可调节的高度效果如下:

出线槽3个方向兼顾,便于整顿线缆。

B16采用磁吸外壳设计,可随意更改传统或悬浮式结构。


侧面卸掉磁吸外壳的对比效果
B16采用了PBT闭口键帽,高度较高。整体质感和手感不错,防滑但并不粗糙,也没有“打油”的隐患。
随机卸下几个边缘没有明显的毛茬。


跟ABS键帽对比下,质感确实有差异。

因为是96键位,需要部分键位身兼两职,所以B16有几个键位增加了侧刻:主要集中在多媒体,键盘调光和数字键与方向键融合上。

看轴体,CHERRY 原厂茶轴,每个键位上有一个背光灯。

大键位官方说用的是卫星轴,处理还不错。回弹稳定,不算肉。里面黑色的区域应该是钢板。

使用感受
主要在于96键跟传统104或87键的区别上。从104的三键区压缩为两键区,但跟87键比,在保留方向键的基础上,去掉了编辑键区,将数字键盘区跟方向键融合到了一起。数字“2、0、.”以及新增加个“00” 键侧刻在四个方向键上。

使用时,左上角有个切换键,对应左侧上排指示灯的“1”和“↑”,表示在数字键和方向键中切换。但前提是数字键盘的"Num"要打开。

刚开始时可能会有些不适应,但习惯后,不管是码字时使用方向键逐字调整,还是单独用数字键盘输入手机号、值得买站内抢换礼品卡,还是使用计算器等场景时,输入效率都是比较高的,毕竟数字键盘的方便程度是不可替代的。特别是多了个“00”的键位,算大账时更方便了。
由于有效利用了104键上方的编辑区,96键键盘比104键的小了很多。加上还算窄的边框。B16的宽度仅383mm,不仅更容易放到背包里,对于爱玩游戏的人来说,在右侧空出了更大的鼠标活动范围。
跟104键和87键的键盘比大小,仅比87键大了一点。不用担心背包里放不下了(但B16还是挺重的,能不背就不背吧)

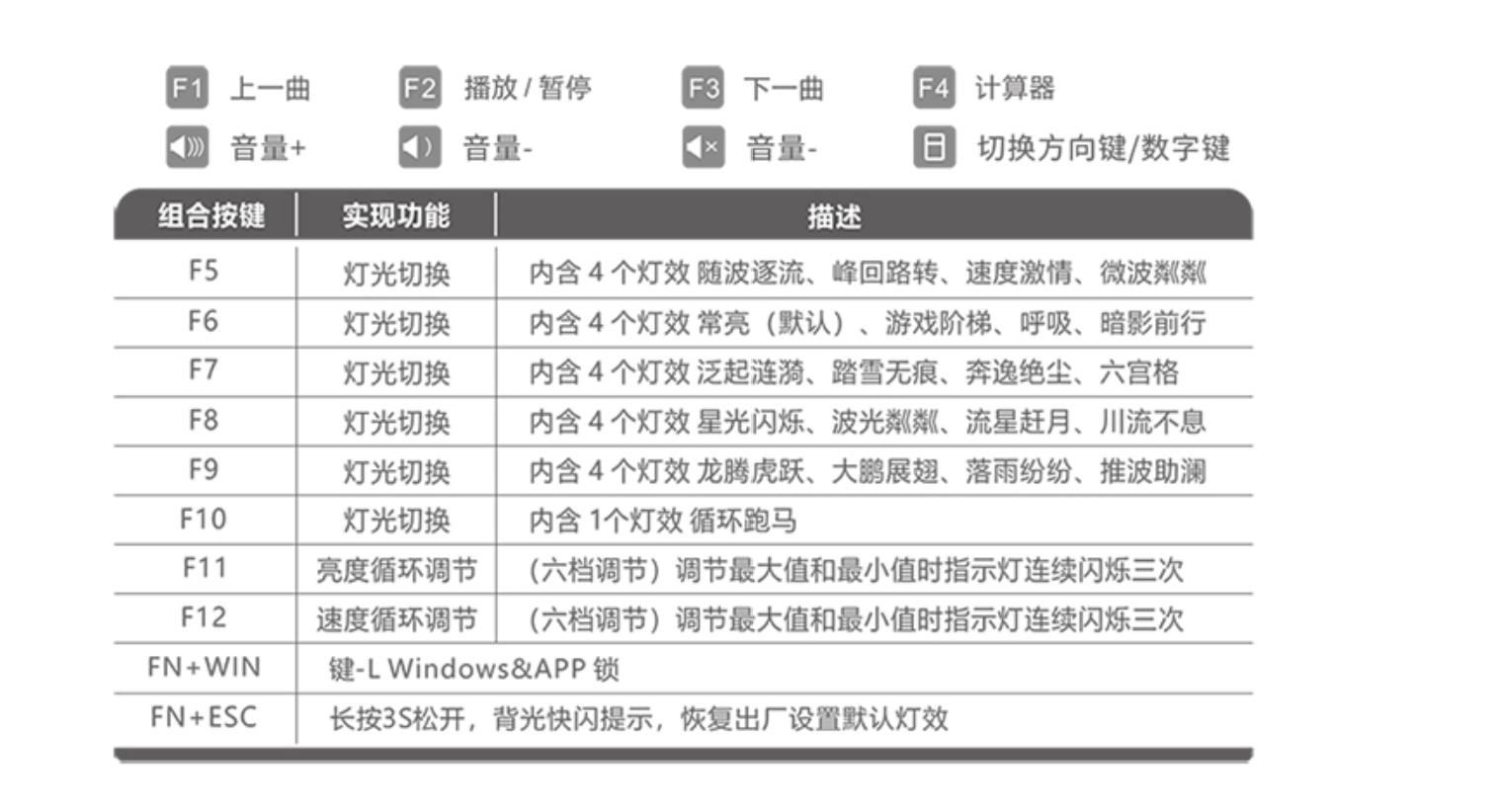
Fn配合F1-F3是多媒体键盘,上一首,暂停/*放播**,下一首。Fn配合F5-F10是21种灯光切换的快捷键。Fn配合F11是6档背光亮度调节,可直接调到关闭背光灯(N、C、G上面的指示灯同时闪烁后,提示关闭了背光灯)。Fn配合F12是6档速度循环调节。Fn+Win,是WINDOWS或APP的锁定键。

随机录了3种背光效果的动图,虽没有RGB那么炫,但丰富的背光组合和不错的效果还是挺漂亮的,白光适用人群会更广,不那么杀马特。



背光功能也可以通过驱动程序调整,但方便程度远没有快捷键好。

B16的96键位高效整合数字键盘后,也有无奈的取舍。到手后,用了两天才发现,它没有“DELETE”键……后期经升级,用复合功能键解决了“DELETE”键的问题,之前的用户需要跟客服要升级包自己升级,在这之后购买的就默认自带多了三个复合键。

另外,产品说明上还介绍了线材是专业抗干扰屏蔽无芯线L:1.6;带磁环USB接口等。我的实际使用范畴感受不到差异…… 对我来说,颜值高,有数字键,声音小,够用的白色背光,让我感受到CHERRY茶轴的手感,就足够了。
总结
优点:
1、双拼配色有个性,好看。
2、整体做工不错,特别是键帽的打磨挺出彩的。
3、96键的设计有针对性,特别适合依赖数字键盘但又嫌104键键盘大的人。
4、多种组合的白色背光,挺漂亮的。
5、茶轴的声音小,适合夜间使用,不打扰家人。
不足:
配的这种起键器,总感觉比铁丝的那种更容易伤键帽。

另外,就是感觉复合键还得需要一点时间去适应。要省事还是104键省事,但凡事都得有取舍嘛。
晒完收工,如果您也像我在87键和104键之间纠结,不妨试一试这把B16。
感谢观看!