微淘是手机淘宝变形的重要产品之一,定位是基于移动消费领域的入口,在消费者生活细分领域,为其提供方便快捷省钱的手机购物服务。负责任的说,微淘将是未来无线端的主流,而无线端又已经是当下的主流,所以重要程度不言而喻。没有做微淘的朋友抓紧时间,坚持三个月会有神奇的事情。不过,这篇文章不是讲述微淘的做法,而是公示最新的微淘平台管理规范。
各位亲爱的用户:
为更好地维护淘宝微淘平台的正常运营秩序,保障广大微淘所有用户的合法权益,净化微淘互动平台的大环境,淘宝将对《淘宝微淘平台管理规范》做进一步优化和完善。
此次规则变更于2016年6月24日进行公示通知,将于2016年7月1日正式生效。
主要变更点为:
1、新增微淘信息要素不一致、违规店铺信息推广的违规场景;
2、微淘信息发布质量、粉丝活跃度、违规行为等维度,将影响微淘商家微淘内容条数及微淘相关功能;
3、新增微淘评论门槛;
4、调整部分违规处理管控措施。
具体变更内容:



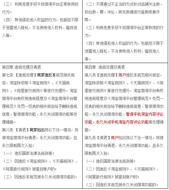
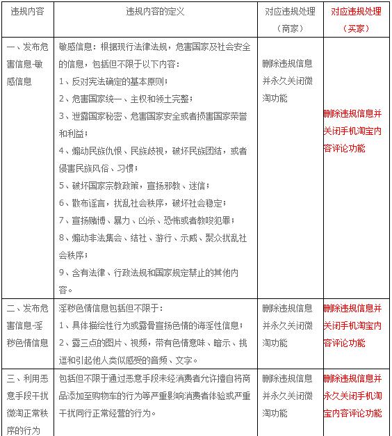
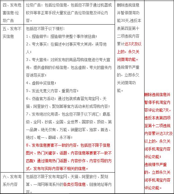
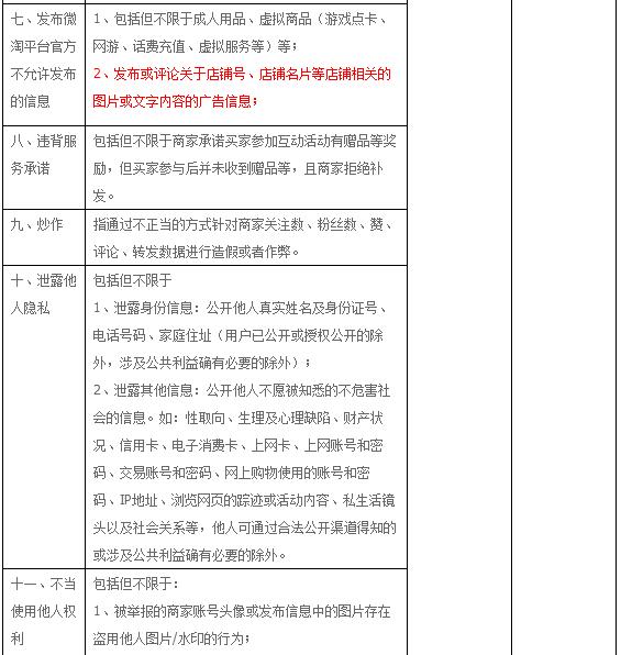
调整后《淘宝微淘平台管理规范》处罚一览表:




对上面的公示有不明白的朋友或者想学习运营的朋友,也可以加我企鹅:二一零七七六三一六八。很多朋友认为阅读这些面上的规章制度和处罚规定没什么用,其实不然,很多隐形处罚标准都是夹在这些所谓的面上的规章上的,就像合同,有的人修改到每一个标点符号,有的人大体看一眼就签字了。懂与不懂我们暂且不说,多读几遍,会对自己有很大帮助。
这里是运营风向标,欢迎留言互动发表自己独到的见解,想要学习电商运营的朋友可以加入学习群:375954432。