作者乔谦律师

【律师观点】
一、犯罪行为即便在特定犯罪中被认定为“情节严重”,只要社会危害小,对行为人仍可宣告缓刑。
犯罪“情节严重”,与缓刑适用条件中的“犯罪情节较轻”,在本质上并不冲突,二者属于不同范畴不同语境下的表达。分则条文中的犯罪“情节严重”,是判断是否入罪、是否属于跨越量刑幅度的标准。后者则是刑法总则中关于适用缓刑条件的规定,在符合三年以下刑期的基本前置条件下,综合考虑犯罪行为的社会危害性、犯罪人的人身危险性等,对适用缓刑还是实刑作出判断。
二、开设*场赌**罪,法律和司法解释列举式的规定,使得量刑没有争议。但是是否适用缓刑,如果仅仅考虑列举式规定的情形,依据是否“情节严重”来判断,失之片面。基于何种原因开设、开设时间长短、资金去向、是否有累犯情节、是否有未成年人、老年人、国家工作人员等特殊身份,均影响社会危害性的判断。
三、另外值得注意的是,2021年3月1日起,开设*场赌**罪“情节严重”的量刑幅度修改为五年以上十年以下有期徒刑。根据法不溯及既往的原则,新规定施行后的情节严重的开设*场赌**犯罪行为将不再符合缓刑适用的条件。
【优案评析】
本文以优案评析中的林某开设*场赌**案举例,该案即开设*场赌**罪达到“情节严重”,但是对其中三名被告人均认定了“犯罪情节较轻”,均适用了缓刑。
该案四人租用网络赌博平台接受投注,合计接受121万笔投注,赌资达到2亿元以上,林某鑫负责日常经营管理,占大股,林某木等三人先后参股经营,占小股。案发后四人均被刑事拘留、逮捕。经法院判决林某鑫有期徒刑四年,并处罚金25万,林某木等三人均判处有期徒刑三年并缓刑,并处罚金。

一、犯罪“情节严重”与“犯罪情节较轻”
犯罪“情节严重”,是刑法分则中出现次数较多的,是判断是否构成犯罪或是否适用相应的法定刑的依据,一般以列举式判断,解决入罪、从重处罚的问题,本质上属于量刑问题范畴。
“犯罪情节较轻”,是刑法总则关于缓刑适用条件的规定,是对犯罪行为的社会危害程度、犯罪分子主观恶性大小进行综合考察,判断是否适用缓刑。是在已经确定构成犯罪并应当判处刑罚、确定刑种、刑度的基础上,对实刑还是缓刑等刑罚执行方式作出的评判。

二、关于缓刑的适用条件
《刑法》第72条规定了缓刑的四个条件,即犯罪情节较轻、有悔罪表现、没有再犯罪危险、宣告缓刑对所居住社区没有重大不良影响。该规定是在《刑法修正案八》出台后改变以往的模糊规定,细化缓刑条件的可操作性,本意是对犯罪行为的社会危害程度大小、犯罪分子的主观恶性大小进行综合考察评判,影响刑罚执行方式的选择。
至于犯罪“情节严重”能否适用缓刑,综合考察是否具备适用缓刑的基本前置条件,社会危害性、人身危险性等,作出评判。
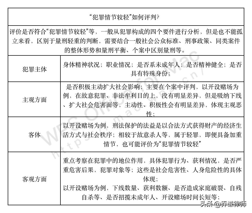
三、“犯罪情节较轻”如何评判
本文引用的林某鑫等四人开设*场赌**案,吸引投注121万笔,合计2亿元赌资,但是对其中三人适用了缓刑,认定了“犯罪情节较轻”。开设*场赌**案的赌资数额虽然较大,但是综合该类案件的总体形势和量刑平衡,当前网络赌博案件涉案金额动辄上千万、上亿元,本案相形之下只能评价为一般,从当前同类案件的处理来看,赌资数额上亿元的被告人判处有期徒刑三年适用缓刑的案例不在少数。本案虽然赌资数额2亿元,但是与同时期同类案件相比,情节不算突出,原审法院依法在量刑幅度内从轻处罚,符合法律规定和同类案件总体形势。

【法条指引】
《刑法》第七十二条 对于被判处拘役、三年以下有期徒刑的犯罪分子,同时符合下列条件的,可以宣告缓刑,对其中不满十八周岁的人、怀孕的妇女和已满七十五周岁的人,应当宣告缓刑:
(一)犯罪情节较轻;
(二)有悔罪表现;
(三)没有再犯罪的危险;
(四)宣告缓刑对所居住社区没有重大不良影响。
宣告缓刑,可以根据犯罪情况,同时禁止犯罪分子在缓刑考验期限内从事特定活动,进入特定区域、场所,接触特定的人。
被宣告缓刑的犯罪分子,如果被判处附加刑,附加刑仍须执行。
第三百零三条 以营利为目的,聚众赌博或者以赌博为业的,处三年以下有期徒刑、拘役或者管制,并处罚金。
开设*场赌**的,处五年以下有期徒刑、拘役或者管制,并处罚金;情节严重的,处五年以上十年以下有期徒刑,并处罚金。
策划中华人民共和国公民参与国(境)外赌博,数额巨大或者有其他严重情节的,依照前款的规定处罚。